




2020-2021学年第一节 染色体通过配子传递给子代课后测评
展开一、选择题
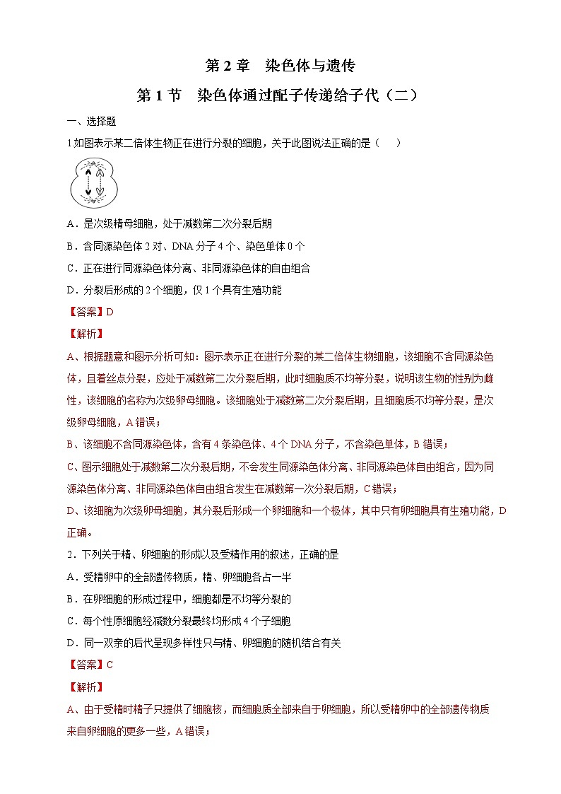
1.如图表示某二倍体生物正在进行分裂的细胞,关于此图说法正确的是( )
A.是次级精母细胞,处于减数第二次分裂后期
B.含同源染色体2对、DNA分子4个、染色单体0个
C.正在进行同源染色体分离、非同源染色体的自由组合
D.分裂后形成的2个细胞,仅1个具有生殖功能
2.下列关于精、卵细胞的形成以及受精作用的叙述,正确的是
A.受精卵中的全部遗传物质,精、卵细胞各占一半
B.在卵细胞的形成过程中,细胞都是不均等分裂的
C.每个性原细胞经减数分裂最终均形成4个子细胞
D.同一双亲的后代呈现多样性只与精、卵细胞的随机结合有关
3.图1、图2分别表示某种生物细胞有丝分裂过程中某一时期的模式图,图3表小有丝分裂过程中不同时期每条染色体上DNA分子数的变化,图4表示有丝分裂中不同时期染色体和DNA的数量关系。下列有关叙述不正确的是( )
A.图1所示细胞中共有4条染色体,8个DNA分子;图2所示细胞中有0条姐妹染色单体
B.图1所示细胞处于图3中BC段;完成图3中CD段变化的细胞分裂时期是后期
C.有丝分裂过程中不会出现如图4中d所示的情况
D.图4中a可对应图3中的BC段;图4中c对应图3中的AB段
4.如图是某同学建构的精子形成过程中的染色体变化模型,存在错误的是
A. B. C. D.
5.下面关于减数分裂和受精作用的描述,不正确的是
A.同源染色体的分离发生在减数第一次分裂后期
B.非同源染色体的自由组合是配子多样性的主要原因
C.受精卵中的遗传物质一半来自卵细胞,一半来自精子
D.受精卵中染色体的数目和本物种体细胞中染色体数目相同
6.图示为某二倍体生物细胞分裂过程中各时期核DNA分子数、染色体数和姐妹染色单体数关系图。下列叙述中正确的是( )
A.a、b、c分别代表核DNA分子数、姐妹染色单体数和染色体数
B.自由组合可发生在Ⅱ时期
C.减数第二次分裂时间先后顺序分别是Ⅲ、Ⅳ、Ⅴ时期
D.着丝点分裂发生在图中的Ⅰ时期和Ⅴ时期
7.下列对一个四分体的描述正确的是
A.有四个着丝点B.有四个DNA分子
C.有四个染色体D.有两对同源染色体
8.右图是果蝇细胞减数分裂图,下列说法正确的是
A.图Ⅱ表示的细胞中没有同源染色体
B.a、b、c、d染色体的组成各不相同
C.图I示的细胞中全部DNA是8个
D.图Ⅲ可能是4个精细胞,也可能是1个卵细胞和三个极体
9.某生物体细胞染色体数是40,减数分裂时的四分体时期、次级卵母细胞、卵细胞中的DNA分子数依次是( )
A.80、40、40B.40、20、20C.80、40、20D.40、40、20
10.如图为某高等动物细胞分裂图像及细胞内同源染色体对数的变化曲线,据图分析下列有关叙述错误的是
A.若细胞甲、乙、丙、丁均来自该动物的同一器官,此器官是睾丸
B.曲线图中可能发生非同源染色体自由组合的是FG段
C.细胞甲、乙、丙、丁内染色体数和核DNA分子数的比值是1∶1的有甲、乙,具有4对同源染色体的有甲、丙
D.CD段着丝点分裂,染色体数目加倍,所以对应于甲细胞
11.减数分裂过程中染色体数目减半的原因是( )
A.染色体复制一次,细胞分裂一次 B.染色体复制一次,细胞分裂两次
C.染色体复制两次,细胞分裂一次 D.染色体复制两次,细胞分裂两次
12.图1表示基因型为AaBb的雌性动物细胞分裂过程中细胞核内DNA和染色体数目的变化,图2是两个不同时期的细胞分裂图像。下列叙述正确的是
A.基因突变最可能发生在图1中BC区段
B.图1中甲曲线表示染色体数目的变化
C.图2中染色体交叉互换不会发生在②细胞
D.图2中①细胞的基因A与非等位基因B或b移向同一极
13.下列人体细胞中染色体数可能相同而核DNA含量—定不同的是( )
①初级卵母细胞和卵细胞 ②次级精母细胞和精细胞③卵原细胞和卵细胞④初级卵母细胞和次级卵母细胞⑤体细胞和极体
A.①②③B.③④⑤C.①③D.②④
14.下图是某个高等动物体内细胞分裂的示意图及该动物细胞中一条染色体上DNA的含量变化。分析回答
(1)该动物体细胞内有染色体_________条。图2中表示细胞减数分裂的图是________。
(2)乙细胞处于曲线中的___段,该细胞产生的子细胞名称为______。
(3)曲线中CD段形成的原因是______________________。
(3)甲、乙、丙三种细胞可同时出现在该动物的__________中(填一器官)。
15.图1表示洋葱根尖结构的不同区域示意图,图2表示某动物细胞不同分裂时期的图像,图3表示某二倍体生物细胞分裂不同时期染色体数与核DNA数比值的变化关系曲线图。请据图回答问题:
(1)若将图1洋葱根尖放在含放射性同位素标记的胸苷培养液中,培养一段时间后用蒸馏水清洗,检测根尖各部位细胞中放射性强度,发现根尖放射性强的部位位于图1的___________(填标号)。
(2)图2中含有4条染色体的细胞有___________。
(3)图2中丁细胞的名称为___________,如果该细胞中的M为X染色体,则N—定是 ___________染色体。
(4)图3中DE段形成的原因是___________。图2中___________细胞处于图3中的CD段。
(5)铬是一种对生物有毒害作用的重金属元素。科学家用铬处理洋葱根尖分生区的细胞,观察细胞的分裂指数和微核率来研究水中铬的毒性,实验结果如下图所示。
(注:细胞分裂指数是指视野内分裂期细胞数占细胞总数的比例。微核是真核生物细胞中的一种异常结构,通常认为是在有丝分裂后期由丧失着丝点的染色体片段产生的,是染色体结构变异在细胞中的一种表现形式。)
由图4可知,铬离子对细胞分裂能力的影响是___________. 比较图4和图5,分析当铬离子相对浓度达到100时,细胞的微核率反而下降的原因可能是___________.
沪科版 (2019)必修2《遗传与进化》第二章 有性生殖中的染色体变化第二节 有性生殖中遗传信息通过配子传递给子代课后复习题: 这是一份沪科版 (2019)必修2《遗传与进化》第二章 有性生殖中的染色体变化第二节 有性生殖中遗传信息通过配子传递给子代课后复习题,共19页。试卷主要包含了II2,人群中有甲,玳瑁猫的毛色有黑等内容,欢迎下载使用。
沪科版 (2019)必修2《遗传与进化》第二节 有性生殖中遗传信息通过配子传递给子代巩固练习: 这是一份沪科版 (2019)必修2《遗传与进化》第二节 有性生殖中遗传信息通过配子传递给子代巩固练习,共18页。试卷主要包含了下列有关红绿色盲的说法正确的是,下列有关性染色体的说法正确的是,人的X染色体和Y染色体大小等内容,欢迎下载使用。
高中生物沪科版 (2019)必修2《遗传与进化》第二章 有性生殖中的染色体变化第二节 有性生殖中遗传信息通过配子传递给子代同步训练题: 这是一份高中生物沪科版 (2019)必修2《遗传与进化》第二章 有性生殖中的染色体变化第二节 有性生殖中遗传信息通过配子传递给子代同步训练题,共18页。试卷主要包含了果蝇的红眼,如图为白化病家族系谱图,玳瑁猫的毛色有黑等内容,欢迎下载使用。