

所属成套资源:数学人教版七下全册备课教学设计
初中数学人教版七年级下册5.2.2 平行线的判定第二课时教案设计
展开
这是一份初中数学人教版七年级下册5.2.2 平行线的判定第二课时教案设计,共5页。
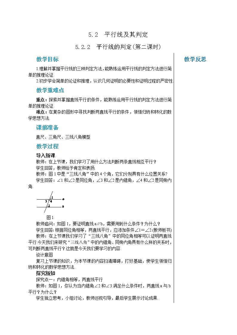
5.2 平行线及其判定5.2.2 平行线的判定(第二课时)教学目标1.理解并掌握平行线的三种判定方法,能熟练运用平行线的判定方法进行简单的推理论证.2.初步学会简单的论证和推理,认识几何证明的必要性和证明过程的严密性.教学重难点重点:探索并掌握直线平行的条件,能熟练运用平行线的判定方法进行简单的推理论证.难点:在复杂的图形中寻找判断两直线平行的条件,领悟归纳和转化的数学思想方法.课前准备直尺、三角尺、三线八角模型教学过程导入新课教师:在上节课,我们学习了用什么方法判断两条直线相互平行?学生回答,教师给予肯定和表扬.教师:图1中是“三线八角”中的4个角,它们分别具有什么位置关系?学生回答:∠1和∠2是同位角,∠3和∠2是内错角,∠4和∠2是同旁内角.图1教师追问:如图1,要证明直线a∥b,需要用到什么条件?为什么?学生回答:根据同位角相等,两直线平行,应添加条件∠1=∠2.(教师板书)教师:在上节课我们学习了“三线八角”中的同位角相等可以证明两直线平行.今天我们来研究“三线八角”中的内错角、同旁内角具有什么样的关系时,可判断两直线平行?这就是今天我们要学习的内容.设计意图复习上节课的知识,为本节课的内容扫清障碍,打好基础,使学生领悟归纳和转化的数学思想方法.探究新知探究点一:内错角相等,两直线平行教师:如图1,你认为当内错角∠2和∠3满足什么条件时,两直线a与b平行?为什么?学生独立思考,小组讨论,教师巡视引导,最后学生展示讨论成果.教师板书:∵ ∠2=∠3(已知),∠3=∠1(对顶角相等),∴ ∠1=∠2(等量代换).∵ ∠1和∠2是同位角,∴ a∥b(同位角相等,两直线平行).教师总结:从中我们可以看出,当内错角相等时,也可以判断两条直线互相平行,这就是平行线的判定方法2.教师板书:判定方法2:两条直线被第三条直线所截,如果内错角相等,那么这两条直线平行.简单说成:内错角相等,两直线平行.教师:这个判定方法的推理格式是:∵ ∠2=∠3(已知),∴ a∥b(内错角相等,两直线平行).探究点二:同旁内角互补,两直线平行教师:在“三线八角”中,同位角相等,两直线平行;内错角相等,两直线平行.如图1所示,同旁内角在数量上满足什么关系时,两直线平行?学生独立思考,小组讨论,然后上黑板板演:∵ ∠4+∠2=180°(已知),∠4+∠1=180°(邻补角互补),∴ ∠1=∠2(同角的补角相等).∴ a∥b(同位角相等,两直线平行).教师引导、纠正,最后总结:同旁同角互补,两直线平行.这是平行线的判定方法3,同时教师板书.判定方法3:两条直线被第三条直线所截,如果同旁内角互补,那么这两条直线平行.简单说成:同旁内角互补,两直线平行.教师:平行线的判定方法3的推理格式结合图1,应该怎样书写?学生回答,教师引导并板书:∵ ∠2+∠4=180°(已知),∴ a∥b(同旁内角互补,两直线平行).设计意图在上节课的基础上通过对相关内容的分析和讲解,经历探究两直线平行的条件的过程,掌握直线平行的条件,初步学会简单的论证和推理的方法,培养学生的推理能力.结合“同位角相等,两直线平行”的符号语言引导学生自己写出后两个判定的符号语言,培养学生的类比能力.新知应用例1 在同一平面内,如果两条直线都垂直于同一条直线,那么这两条直线平行吗?为什么?学生经教师的引导进行合理的分析后,与组内的同学达成共识并口述判断及其理由,教师纠正并规范板书推理过程.分析:垂直总与直角联系在一起,进而用判定两条直线平行的方法进行判定.解:平行.理由如下:如图2所示,∵ b⊥a,∴ ∠1=90°.同理∠2=90°.∴ ∠1=∠2.∵ ∠1和∠2是同位角,∴ b∥c(同位角相等,两直线平行).图2想一想:你还能利用其他方法说明b∥c吗?教师鼓励学生用内错角相等的方法写出理由,也可以用同旁内角互补的方法写出理由.例2 结合图3回答问题:(1)如果∠1=∠2,能判定哪两条直线平行?为什么?(2)如果∠1=∠3,能判定哪两条直线平行?为什么?(3)如果∠A+∠ABC=180°,能判定哪两条直线平行?为什么?图3解:(1)AB∥CD.理由:内错角相等,两直线平行.(2)DE∥FB.理由:同位角相等,两直线平行.(3)AD∥CB.理由:同旁内角互补,两直线平行.设计意图借此题渗透“由两角相等或互补确定平行线时,要先确定两角的位置关系(同位角、内错角或同旁内角),然后利用平行线的判定方法求解”这一解题方法,逐步引导学生进行简单的推理论证.例3 如图4所示,在四边形ABCD中,AC平分∠BAD,∠1=∠2,AB与CD平行吗?为什么?图4分析:利用角平分线的定义和已知条件可得出需要的角相等.解:平行.理由如下:∵ AC平分∠BAD,∴ ∠1=∠3(角平分线的定义).∵ ∠1=∠2(已知),∴ ∠2=∠3(等量代换).∵ ∠2和∠3是内错角,∴ AB∥CD(内错角相等,两直线平行).追问:将图4中的AD,BC延长交于点E,得到三角形,如图5所示,条件不变,结论还成立吗?图5分析:因图形变化与条件没有发生任何“冲突”,因此,条件不变,结论依然成立.设计意图判断两直线平行时,有时由已知条件不能直接推出结论,必须进行代换转化,领悟归纳和转化的数学思想方法,能熟练运用平行线的判定方法进行简单的推理论证.图4,图5是以后学习中常用的“模型”,为后续学习做辅垫.师生活动学生独立思考,小组讨论,解决问题并上台板演,教师引导、补充.课堂练习(见导学案“当堂达标”)参考答案1.C 2.C 3.C4.∠AEC=∠C(答案不唯一) 解析:可以添加同位角相等或内错角相等或同旁内角互补的条件.5.MN AB 内错角相等,两直线平行 EF AB 同位角相等,两直线平行 平行于同一条直线的两条直线互相平行6.解:木条a与墙壁的边缘所夹的角为90°时,才能使木条a与木条b平行.(见导学案“课后提升”)参考答案1.B2.解:如图6所示,在∠CDF的内部作射线DM,使∠1=∠F=40°,在∠ACD的内部作射线CN,使∠4+∠A=180°,则∠2=∠FDC-∠1=60°-40°=20°,∠4=180°-∠A=180°-130°=50°,∴ ∠3=∠DCA-∠4=70°-50°=20°.∴ ∠2=∠3,∴ DM∥CN.∵ ∠1=∠F,∴ DM∥EF,∴ EF∥CN.∵ ∠4+∠A=180°,∴ CN∥AB,∴ AB∥EF.图6课堂小结1.平行线的判定方法有哪些?(1)平行线的判定方法1:同位角相等,两直线平行;(2)平行线的判定方法2:内错角相等,两直线平行;(3)平行线的判定方法3:同旁内角互补,两直线平行.(4) 同一平面内,不相交的两条直线平行(定义) .(5)如果两条直线都与第三条直线平行,那么这两条直线也互相平行.(平行公理的推论)(6)同一平面内,垂直于同一条直线的两条直线互相平行.2.结合例题,你能用自己的语言说一说解决与平行线的判定有关问题的思路吗?布置作业教材第16页习题5.2第7,8,9,10题板书设计5.2.2 平行线的判定(第二课时) 1.判定方法1:同位角相等,两直线平行. 判定方法1:∵ ∠1=∠2,∴ a∥b(同位角相等,两直线平行).2.判定方法2:内错角相等,两直线平行. 判定方法2:∵ ∠2=∠3, ∴ a∥b(内错角相等,两直线平行). 3.判定方法3:同旁内角互补,两直线平行.判定方法3:∵ ∠2+∠4=180°, ∴ a∥b(同旁内角互补,两直线平行). 教学反思
相关教案
这是一份人教版七年级下册5.2.2 平行线的判定第2课时教案,共7页。教案主要包含了教学目标,课型,课时,教学重难点,课前准备,教学过程,课后作业,板书设计等内容,欢迎下载使用。
这是一份人教版七年级下册5.2.2 平行线的判定第1课时教学设计,共10页。教案主要包含了教学目标,课型,课时,教学重难点,课前准备,教学过程等内容,欢迎下载使用。
这是一份初中数学人教版七年级下册第五章 相交线与平行线5.2 平行线及其判定5.2.2 平行线的判定教学设计,共3页。教案主要包含了知识与技能,过程与方法,情感、态度与价值观,教学重点,教学难点,技巧点拨等内容,欢迎下载使用。
