

所属成套资源:数学人教版七下全册备课教学设计
数学七年级下册5.1.2 垂线第二课时教案及反思
展开
这是一份数学七年级下册5.1.2 垂线第二课时教案及反思,共5页。
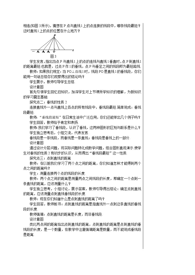
5.1 相交线5.1.2 垂线(第二课时)教学目标1.理解垂线段的概念.2.掌握垂线段最短的性质.3.体会点到直线的距离的意义,并会度量或计算点到直线的距离.4.学会用本节知识理解生活中的一些现象及解决生活中的一些实际问题.教学重难点重点:“垂线段最短”的性质,点到直线的距离的概念及其简单应用.难点:对点到直线的距离的概念的理解,垂线段的画法.课前准备多媒体课件、模型教学过程导入新课教师:同学们上节课,我们研究了垂直、垂线、垂线的性质,请分别回答它们各自的定义或内容是什么?学生积极回答,教师给予肯定和表扬.教师:今天这节课我们继续深入学习,研究垂线的性质及点到直线的距离.(板书课题:5.1.2垂线(第二课时))探究新知探究点一:垂线段最短教师:同学们来看下面一个问题,出示教材图5.1-8(如图1所示),提出问题:要把河中的水引到农田P处,如何挖渠使渠道最短?图1教师:要完美地解决这个问题,我们首先来看第一个问题:如果把上述实际问题抽象成几何图形的话,你们能否画出来?教师引导,学生上台板演,结果如图2所示.图2教师:我们来看第二个问题:在直线上有无数个点,试着取几个点与点P相连(如图3所示),猜想在P点与直线l上的点连接的线段中,哪条线段最短?这时直线l上的点的位置在什么地方?图3学生发言,指出当点P与直线l上的点的连线与直线l垂直时,点P到直线l的距离最短.也就是,过点P作l的垂线,点P与垂足之间的线段即为最短路线.教师:如果我们规定:当PO⊥直线l时,线段PO是直线l的垂线段,你们能用一句话总结你们观察得出的结论吗?学生展示,教师引导学生总结.设计意图首先引领学生回忆旧知识,加深学生对上节课所学知识的理解,为新知识的学习奠定基础.探究点二:垂线的性质2连接直线外一点与直线上各点的所有线段中,垂线段最短.简单说成:垂线段最短.教师:“垂线段最短”在日常生活中广泛应用,你们还能举出几个例子吗?学生回答,教师给予肯定和表扬.教师:我们学习了垂线段,认识了垂线,这两种图形的区别与联系是什么?学生独立思考后,小组交流,代表发言.垂线段是一条线段,而垂线是一条直线;垂线段是垂线上的一部分.设计意图通过设计分层问题,将实际问题转化成数学问题,结合图形直观演示.使学生对垂线的性质2有初步的认识,从而得出“垂线段最短”这一性质.探究点三:点到直线的距离教师:在以前我们学习了两个点之间的距离,你们知道怎样才能得到两个点之间的距离吗?学生:测量连接两个点的线段的长度.教师:两个点之间的距离是测量两点之间线段的长度,那确定一个点到一条直线的距离,应该测量什么?学生独立思考,小组讨论,展示答案,教师引导得出结论:确定点到直线的距离,应该测量点到直线垂线段的长度.教师:现在你们知道什么是点到直线的距离了吗?学生回答,教师板书:点到直线的距离是指直线外一点到这条直线的垂线段的长度.教师强调:点到直线的距离是长度,而非垂线段.设计意图类比两点间的距离给出点到直线的距离,点到直线的距离是点到直线的垂线段的长度,是一个数量,在教学中注意强调距离是数量,而不能说成垂线段是距离. 新知应用例1 如图4所示,∠C=90°. (1)分别指出点A到直线BC,点B到直线AC的距离是哪些线段的长度.(2)AC AB(填“>”“<”或“=”),依据是 .(3)AC+BC= AB(填“>”“<”或“=”),依据是 .图4解:(1)AC,BC.(2)< 垂线段最短.(3)> 两点之间,线段最短.例2 (1)如图5所示,小刚准备从C处牵牛到河边AB处饮水,作出小刚行走的最短路线; 图5 图6(2)如图6所示,小刚从C处牵牛到河边AB处饮水,并且必须先到点D处观察河水水质情况,然后再去牵牛饮水,作出小刚行走的最短路线(不考虑其他因素),并作出必要说明.师生活动学生先独立思考,教师组织学生交流并适度进行引导评价.解:(1)依据垂线段最短求解,如图7所示. 图7 图8(2)如图8所示,由C处到D处和由D处到C处,依据:两点之间线段最短;由C处到河边,依据:垂线段最短.设计意图通过例题进一步了解垂线段最短和两点之间线段最短的区别.例3 如图9所示,∠BCA=90°,BC=3,AC=4,AB=5,点P是线段AB上一个动点,点P在运动过程中,PC长度随之发生变化.你能确定PC长度的最大值与最小值吗? 图9师生活动学生先独立分析,再小组交流,教师巡视指导.解:如图10所示.图10(1)当点P运动到与点A重合时,PC=AC=4,∴ PC长度的最大值为4.(2)当点P运动到CP⊥AB时,PC的长度最小.∵ =AC·BC=AB·CP,∴ AC·BC=AB·CP,∴ 3×4=5·CP,∴ PC=,∴ PC长度的最小值为.设计意图通过解决生活中的实际问题,加深学生对垂线段最短的理解.借助“动点”运动问题(课本习题的变式),不仅加深学生对知识的理解,而且渗透了“等积法”这一解题方法.课堂练习(见导学案“当堂达标”)参考答案1.C 2.B 3.C 4.B 5.4.8 6 6.4 106.(1)略 (2)略 (3)PM (4)PM<OP.理由:垂线段最短.7.解:(1)如图11所示,连接AC,BD交于点H,则H为蓄水池的位置.图11(2)作HG⊥EF,如图11所示,沿线段HG把河水引入蓄水池,开渠最短.理由:过直线外一点与直线上的各点的所有线段中,垂线段最短.(见导学案“课后提升”)参考答案1.A2.解:∵ AC⊥BC,∴ AC<m.∵ AD⊥CD,∴ AC >n,∴ n<AC<m.课堂小结1.本节课主要学习了垂线的性质“垂线段最短”和点到直线的距离.2.注意垂线段、垂线概念之间的区别和联系.布置作业教材第8,9页习题5.1第6,10题板书设计5.1.2 垂线(第二课时) 1.垂线的性质2:垂线段最短. 2.点到直线的距离:线段长度.教学反思
相关教案
这是一份初中数学人教版七年级下册5.1.2 垂线第1课时教案,共9页。教案主要包含了课堂引入,应用举例,拓展提升,当堂训练,课后作业,板书设计,教学反思等内容,欢迎下载使用。
这是一份初中数学5.1.2 垂线教案设计,共4页。教案主要包含了教学目标,重点,学情分析,教学过程等内容,欢迎下载使用。
这是一份人教版七年级下册第五章 相交线与平行线5.1 相交线5.1.2 垂线教学设计,
