


所属成套资源:高中化学必修一 练习+答案 【人教版 新教材(2019)】
高中人教版 (2019)第五章 化工生产中的重要非金属元素第一节 硫及其化合物巩固练习
展开
这是一份高中人教版 (2019)第五章 化工生产中的重要非金属元素第一节 硫及其化合物巩固练习,共7页。试卷主要包含了选择题,元素或物质推断题,实验题等内容,欢迎下载使用。
1.硫黄在空气中燃烧生成气体甲,甲溶于水得乙溶液,向乙溶液中滴加双氧水,乙溶液变成丙溶液。向丙溶液里加入Na2S生成气体丁,把丁通入乙溶液中得到沉淀戊。甲、乙、丙、丁、戊均含有硫元素,则它们分别为( )
A.SO3、H2SO4、H2SO3、H2S、S
B.SO2、H2SO3、H2SO4、S、H2S
C.SO3、H2SO4、H2SO3、S、H2S
D.SO2、H2SO3、H2SO4、H2S、S
2.对下列实验过程的评价,正确的是( )
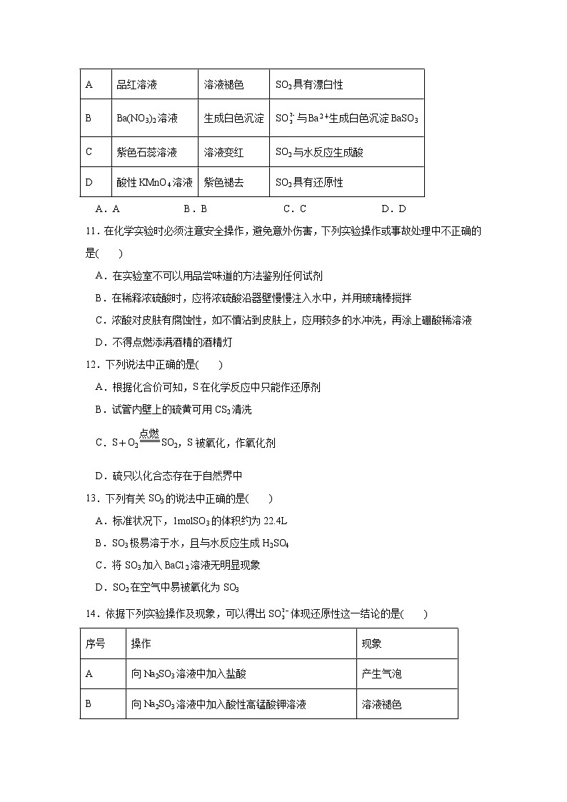
A.某固体中加入稀盐酸,产生了无色气体,证明该固体一定会有CO
B.某溶液中滴加了Na2CO3溶液,生成白色沉淀,该溶液中一定会有Ba2+
C.某溶液中先滴加盐酸使溶液酸化,再滴加BaCl2溶液,生成白色沉淀,该溶液中一定有SO
D.验证烧碱溶液中是否含Cl﹣,先加稀盐酸除去OH﹣,再加AgNO3溶液,有白色沉淀出现,证明含Cl﹣
3.下列物质不能由单质直接化合生成的是( )
① ②CuS ③ ④ ⑤FeS ⑥
A.①③④B.②③⑤C.③④⑤D.①②⑥
4.在硫酸的工业制法中,下列生产操作与说明生产操作的主要原因二者都正确的是( )
A.硫铁矿煅烧前要粉碎,因为大块硫铁矿不能燃烧
B.从沸腾炉出来的气体只有SO2
C.SO2氧化成SO3,SO2能全部转化为SO3
D.SO3用98.3%的浓H2SO4吸收,目的是防止形成酸雾,以便使SO3吸收更充分
5.下列说法正确的是( )
A.SO2和SO3都是酸性氧化物,两者的水溶液都是强酸
B.将铜片放入浓硫酸中,无明显现象是因为铜片发生了钝化
C.富含硫黄的矿物在工业上可用于制造硫酸
D.鉴别SO2与H2S不能用滴有淀粉溶液的碘水
6.下列关于 SO2的叙述正确的是( )
A.SO2是黄绿色的有毒气体
B.SO2 能使品红溶液褪色
C.SO2与NaOH溶液反应生成Na2SO4
D.SO2 有毒,绝对不能用作食品添加剂
7.下列有关说法正确的是( )
A.用饱和Na2SO3溶液可除去SO2中含有的HCl杂质
B.浓硫酸具有吸水性,因而能使蔗糖碳化
C.SO2能使品红溶液褪色,是因为SO2具有漂白性
D.常温下,铁、铝不与浓硫酸发生反应
8.为除去括号内的杂质,所选用的试剂或方法正确的是( )
A.Fe2(SO4)3溶液(FeSO4):加入适量氯水
B.NaHCO3溶液(Na2CO3):加入适量Ca(OH)2溶液
C.SO2(SO3):通入饱和Na2SO3溶液中
D.NaNO3溶液(Na2SO4):加入适量Ba(NO3)2溶液,过滤
9.下列关于硫的叙述中不正确的是( )
A.硫是一种难溶于水的黄色固体
B.硫的化合物常存在于火山喷出的气体中和矿泉水里
C.硫在自然界中只能以硫化物和硫酸盐的形态存在
D.硫的燃烧产物二氧化硫是大气污染物之一
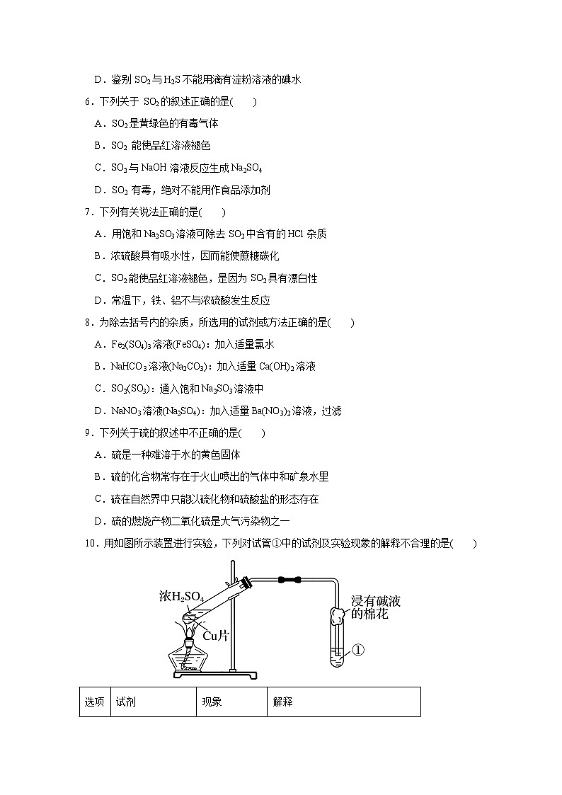
10.用如图所示装置进行实验,下列对试管①中的试剂及实验现象的解释不合理的是( )
A.AB.BC.CD.D
11.在化学实验时必须注意安全操作,避免意外伤害,下列实验操作或事故处理中不正确的是( )
A.在实验室不可以用品尝味道的方法鉴别任何试剂
B.在稀释浓硫酸时,应将浓硫酸沿器壁慢慢注入水中,并用玻璃棒搅拌
C.浓酸对皮肤有腐蚀性,如不慎沾到皮肤上,应用较多的水冲洗,再涂上硼酸稀溶液
D.不得点燃添满酒精的酒精灯
12.下列说法中正确的是( )
A.根据化合价可知,S在化学反应中只能作还原剂
B.试管内壁上的硫黄可用CS2清洗
C.S+O2SO2,S被氧化,作氧化剂
D.硫只以化合态存在于自然界中
13.下列有关SO3的说法中正确的是( )
A.标准状况下,1mlSO3的体积约为22.4L
B.SO3极易溶于水,且与水反应生成H2SO4
C.将SO3加入BaCl2溶液无明显现象
D.SO2在空气中易被氧化为SO3
14.依据下列实验操作及现象,可以得出SO体现还原性这一结论的是( )
A.AB.BC.CD.D
15.下列事实与括号中浓硫酸的性质对应关系正确的是( )
A.浓硫酸可用来干燥某些气体(吸水性)
B.浓硫酸使蓝色胆矾变白(脱水性)
C.空气中敞口久置的浓硫酸质量增大(挥发性)
D.用浓硫酸在纸上书写的字迹变黑(氧化性)
二、元素或物质推断题(共1题)
16.已知常温下,A是黑色固体;B是无色浓溶液;通常状况下,D是黄绿色气体;E是一种常见金属单质;I为红褐色沉淀;G能使品红溶液褪色,加热又恢复红色。物质A~I之间的转化关系如下图所示:
请回答下列问题:
(1)推断出下列物质(用化学式作答):C___________,G___________。
(2)请写出下列反应的方程式:反应①的离子方程式___________;反应③的离子方程式___________;反应⑤的化学方程式___________。
(3)欲从反应⑥的体系中得到沉淀I的系列操作是___________、___________、恒温干燥(均填操作名称)。
(4)实验室配制90 mL2 ml/L的烧碱溶液,需选用___________mL容量瓶。用托盘天平称取___________g烧碱。若定容时,俯视刻度线,配制的溶液的浓度___________(填“偏大”“偏小”或“无影响”)。
三、实验题(共3题)
17.实验室中用下图装置(夹持装置已略去)研究不同价态硫元素之间的转化。
(1)A中产生的气体能使品红溶液褪色,该气体是____,A中反应的化学方程式为____。
(2)B处实验现象是________,由此推测硫元素从+4价变为+6价。
(3)C处观察到蘸有Na2S溶液的棉花上出现淡黄色的固体,可推测此反应过程中硫元素的价态变化分别是________,________。
(4)D装置的作用是________,发生反应的离子方程式为________。
18.某化学兴趣小组对有关SO2性质进行如下探究活动。
(1)实验室通常利用Na2SO3固体与70%的H2SO4溶液反应制取SO2气体,图中a仪器的名称为___________,装置A中发生反应的化学方程式为___________。
(2)①B中品红溶液褪色,是因为SO2具有___________(填“氧化”“还原”或“漂白”,下同)性,C装置中酸性KMnO4溶液褪色,表明SO2具有___________性。
②证明亚硫酸酸性比碳酸酸性强的实验现象是___________;
③若将SO2气体直接通入澄清石灰水中,溶液变浑浊,则该反应的离子方程式为___________。
19.大气污染物是一种无色刺激性气味气体。某学习小组利用如图所示装置探究的相关性质(装置A加热装置略):
回答下列问题:
(1)装置A用于制取气体,其中发生反应的化学方程式为___________;
(2)实验开始时,先打开分液漏斗的___________(填“玻璃塞a”或“活塞b”,下同),再打开___________,逐滴加入浓硫酸;
(3)一段时间后,装置B中出现的现象是___________,可证明具有___________(填“氧化性”或“还原性”);
(4)充分反应后取装置C中溶液,加热出现的现象是___________。
(5)装置D中发生反应的离子方程式是___________。
选项
试剂
现象
解释
A
品红溶液
溶液褪色
SO2具有漂白性
B
Ba(NO3)2溶液
生成白色沉淀
SO与Ba2+生成白色沉淀BaSO3
C
紫色石蕊溶液
溶液变红
SO2与水反应生成酸
D
酸性KMnO4溶液
紫色褪去
SO2具有还原性
序号
操作
现象
A
向Na2SO3溶液中加入盐酸
产生气泡
B
向Na2SO3溶液中加入酸性高锰酸钾溶液
溶液褪色
C
向Na2SO3溶液中加入BaCl2溶液
产生白色沉淀
D
向Na2SO3溶液中加入酸性Na2S溶液
产生黄色沉淀
参考答案
一、选择题
二、非选择题
16.
(1) MnCl2 SO2
(2) MnO2+4H++2Cl-Mn2++Cl2↑+2H2O 2Fe3++SO2+2H2O=2Fe2++4H++ 4Fe(OH)2+O2+2H2O=4Fe(OH)3
(3) 过滤 洗涤
(4) 100 8.0 偏大
17.
(1)
(2)蘸有锰酸钾溶液的棉花褪色
(3) SO2中S元素化合价由+4降低为0 Na2S中S元素化合价由-2升高为0
(4) 吸收二氧化硫,防止污染
18.
(1) 分液漏斗 Na2SO3+H2SO4=Na2SO4+H2O+SO2↑
(2) 漂白 还原 E中品红溶液不变色,F中澄清石灰水变浑浊 SO2+Ca2++2OH-=CaSO3↓+H2O
19.
(1)
(2) 玻璃塞a 活塞b
(3) 有白色沉淀产生 还原性
(4)又出现红色
(5)1
2
3
4
5
6
7
8
9
10
D
C
D
D
C
B
C
D
C
B
11
12
13
14
15
C
B
B
B
A
相关试卷
这是一份高中化学人教版 (2019)必修 第二册第五章 化工生产中的重要非金属元素第一节 硫及其化合物第一课时练习题,文件包含人教版2019化学必修第二册同步课堂--第五章第一节硫及其化合物第一课时pptx、第一节硫与二氧化硫分层作业教师版docx、第一节硫与二氧化硫分层作业学生版docx等3份试卷配套教学资源,其中试卷共32页, 欢迎下载使用。
这是一份高中人教版 (2019)第五章 化工生产中的重要非金属元素第二节 氮及其化合物同步达标检测题,共9页。试卷主要包含了选择题,元素或物质推断题,填空题,计算题等内容,欢迎下载使用。
这是一份人教版 (2019)必修 第二册第一节 硫及其化合物课时作业,共9页。试卷主要包含了选择题,计算题,实验题,元素或物质推断题等内容,欢迎下载使用。