初中生物人教版 (新课标)七年级下册第三节 神经调节的基本方式随堂练习题
展开1. 小玲在摘酸枣时,不小心手被刺扎了一下,迅速缩回,但她又忍痛第二次伸手摘下了酸枣。下列叙述中正确的是
A. 被扎后缩手,是复杂反射
B. 缩手动作是在大脑皮层的参与下完成的
C. 小玲忍痛摘酸枣是复杂反射
D. 完成摘酸枣的动作与小脑无关
【答案】C
【解析】小明在摘酸枣时,不小心手被刺扎了一下,迅速缩回,这种反射活动是人与生俱来、不学而能的,无意表明没有经过大脑,神经中枢在脊髓,因此属于简单反射,又忍痛第二次伸手摘下了酸枣,是在大脑的控制下完成的属于复杂反射,小明完成摘酸枣的动作,需要小脑的协调,使动作准确协调到位,才能避免被扎又能摘下酸枣。
2. 下列哪一刺激产生的反射是人类特有的反射 ( )
A. 有人说某一食物的名称
B. 由某一食物引起的具体的刺激
C. 由某一物体颜色引起的刺激
D. 由某一物体形状、气味引起刺激
【答案】A
【解析】有人说某一食物的名称,是通过大脑皮层的语言中枢形成的人类特有的反射,A正确;由某一食物引起的具体的刺激、由某一物体颜色引起的刺激、由某一物体形状、气味引起的刺激,都是由具体条件刺激引起的反射,人和动物共有,BCD错误。
3. 反射弧是完成反射活动的神经结构,人体的传出神经受损,反射弧不完整,反射活动( )
A. 能进行,此人无感觉B. 不能进行,此人有感觉
C. 能进行,此人不能运动D. 不能进行,此人能运动
【答案】B
【解析】在反射弧中,神经冲动的传导过程是:感受器接受刺激并产生神经冲动,然后神经冲动由传入神经传导神经中枢,神经中枢位于脊髓中央的灰质内(神经元细胞体集中的部位),能接受神经冲动,产生新的神经冲动(即做出指令),传出神经再将来自神经中枢的神经冲动传至效应器,最后由效应器接受神经冲动并作出相应的反应。据此可知,人体的传出神经受损,反射弧不完整,神经冲动就不能由传出神经传到效应器,效应器就无法做出反应,即反射活动不能进行。但是神经冲动仍然可以通过脊髓传到大脑的感觉中枢,产生感觉。故选B。
4. 一位同学突然抓起一个烫手的馒头后,来不及思考就迅速松手.下列分析错误的是( )
A. 这是一种生来就有的反射,因此不需要通过神经系统B. 完成该反射的结构是反射弧
C. 松手是在大脑作出判断之前就进行了D. 完成该反射的神经中枢位于脊髓中
【答案】A
【解析】缩手反射是低级反射,是一种生来就有的反射,但是需要在神经系统的参与下完成,故A错误;神经调节的基本方式是反射,完成反射的结构基础是反射弧,故B正确;完成松手的反射中枢在脊髓,不需要大脑的参与,故C正确;缩手反射属于低级反射,完成缩手反射的神经中枢位于脊髓,故D正确。
5. 自动驾驶汽车可以帮助驾驶者在行车时做出一系列判断,甚至可以自己做决定来控制汽车的行驶。它与人类神经系统工作有很多相似的地方,它通过传感器——行车电脑——执行机械,形成了自己的“反射弧”。下列关于这个“反射弧”的理解,不正确的是 ( )
A. 传感器能接受“刺激”,传导“兴奋”B. 行车电脑类似于反射弧中的“神经中枢”
C. 执行机械与“传入神经”相连D. 执行机械类似于反射弧中的“效应器”
【答案】C
【解析】
【详解】反射弧是指完成反射的神经结构,反射的结构基础是反射弧。反射弧包括感受器、传入神经、神经中抠、传出神经、效应器五部分。感受器:由传入神经末梢组成,能接受刺激产生兴奋。 传入神经:又叫感觉神经,把外周的神经冲动传到神经中枢里。神经中枢:接受传入神经传来的信号后,产生神经冲动并传给传出神经。传出神经:又叫运动神经,把神经中枢产生的神经冲动传给效应器。效应器:由传出神经末梢和它控制的肌肉或腺体组成,接受传出神经传来的神经冲动,引起肌肉或腺体活动。传感器能接受“刺激”,传导“兴奋”,故A不符合题意;行车电脑类似于反射弧中的“神经中枢”,故B不符合题意;执行机械与“传出神经”相连,故C符合题意;执行机械类似于反射弧中的“效应器”,故D不符合题意。
6. 红绿灯语音提示系统可以帮助视障者安全出行,慢节奏“嘟嘟”声代表红灯,快节奏的“嘟嘟嘟嘟”代表绿灯,视障者可以据此安全地穿过马路,下列叙述正确的是( )
A. 该反射活动的神经中枢位于脊髓
B. 对语音敏感的细胞位于中耳鼓膜上
C. 根据提示音过马路属于简单反射
D. 这种反射使人体更好地适应外界环境
【答案】D
【解析】根据反射形成的过程可将其分为两类:简单反射(非条件反射)和复杂反射(条件反射)。简单反射是指生来就有的先天性反射。如缩手反射、眨眼反射、排尿反射和膝跳反射等。它是一种比较低级的神经活动,由大脑皮层以下的神经中枢(如脊髓、脑干)参与即可完成。复杂反射是人出生以后在生活过程中逐渐形成的后天性反射。红绿灯语音提示系统可以帮助视障者安全出行。慢节奏的“嘟嘟”声代表红灯,快节奏的“嘟嘟嘟嘟”代表绿灯,视障者可以据此安全地穿过马路,这种反射属于条件反射,反射中枢在大脑皮层,对语音敏感的细胞位于耳蜗上,这种反射使人体更好地适应外界环境。故选D。
7. 反射是神经调节的基本方式,下列叙述错误的是( )
A. 反射必须有完整的反射弧B. 反射弧是一种神经结构
C. 反射要受大脑的控制D.反射活动需要多个系统的参与
【答案】C
【解析】A、神经调节的基本方式是反射,反射必须有完整的反射弧,正确。
B、反射弧是一种神经结构,包括感受器、传入神经、神经中枢、传出神经和效应器,正确。
C、反射包括简单反射和复杂反射,简单反射不受大脑的控制,复杂反射受大脑的控制,而不是反射要受大脑的控制,错误。
D、反射活动需要多个系统的参与如神经系统、运动系统,正确。
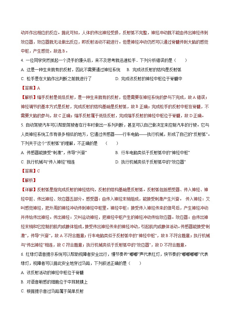
8. 如图是反射弧结构模式图,a、b、c、d、e分别表示反射弧的五个部分结构,箭头表示神经冲动的传导方向.下列有关叙述,不正确的是( )
A. a是感受器,能接受外界刺激并产生神经冲动
B. c是脊髓中的神经中枢,不受其他结构的调控
C. d能将来自c的神经冲动传至e,引起反射
D. 若e受损伤并丧失了功能,则人体对外界刺激有感觉但不能作出反应
【答案】B
【解析】神经调节的基本方式是反射,反射必须通过反射弧来完成,反射弧包括a感受器、b传入神经、c神经中枢、d传出神经和e效应器.
解:A、a是感受器,主要功能是接受刺激并产生神经冲动,A正确;
B、c是神经中枢,受大脑的调控,B错误;
C、d传出神经再将来自神经中枢的神经冲动传至e效应器,C正确;
D、e效应器接受神经冲动并作出相应的反应,引起反射,若e受损伤并丧失了功能,则人体对外界刺激有感觉但不能作出反应,D正确.
二、非选择题
9. 神经调节是人体生命活动的主要调节方式.请回答:
(1)神经系统结构和功能的基本单位是________ .
(2)如图是反射弧结构模式图,①的结构名称是________ .
(3)当手指无意间碰到灼热的物体时,会立即缩回手臂,这种活动属于________ 反射.
【答案】 (1). 神经元 (2). 感受器 (3). 非条件
【解析】神经调节的基本方式是反射,反射活动的结构基础称为反射弧,包括①感受器、②传入神经、③神经中枢、④传出神经和⑤效应器。
(1)神经元(又叫神经细胞)是神经系统结构和功能的基本单位,神经元的基本结构包括细胞体和突起两部分;
(2)图中①感受器、②传入神经、③神经中枢、④传出神经和⑤效应器;(3)手偶尔碰到灼热的物体,就会立即缩回来是生来就有的非条件反射。
10. 下图所示为某同学的手指不小心触碰到火焰后的缩手反应。请回答下列问题。
(1)“手碰到火焰后立即缩回”的反应是一种反射活动,反射是______的基本方式。
(2)该反射是“生来就有”的,下列反射中与之不相同的是____。
A.婴儿吸吮 B.排尿反射
C.尝梅止渴 D.老马识途
(3)如果用“→”表示神经冲动的传导方向,请你将该反射弧补充完整:[1]感受器→[2]传入神经→[3]____→[4]传出神经→[5]效应器
(4)该反射弧中感受器存在于____中,效应器是由传出神经未梢和相应的____组成。
(5)与语言文字有关的反射是人类特有的复杂反射。请试举一例:____。
【答案】 (1). 神经调节 (2). D (3). 神经中枢 (4). 手指皮肤 (5). 肌肉 (6). 谈虎色变,谈梅止渴
【解析】(1)(2)手碰到火焰后会出现迅速缩回,这种反应是神经调节的基本方式,叫做反射;完成该反射的神经结构叫反射弧,该反应是生来就有的,完成此反射的神经中枢在脊髓,属于非条件反射。与此反射相似的反射活动如:眨眼反射,排尿反射,尝梅止渴。另一种反射是条件反射,在非条件反射的基础上,通过生活经验和学习逐渐形成的后天性反射,如老马识途。
(3)该缩手反射的传导途径是:[1]感受器→[2]传入神经→[3]神经中枢→[4]传出神经→[5]效应器。
(4)反射活动的结构基础称为反射弧。如图反射弧的结构包括:1感受器、2传入神经、3神经中枢、4传出神经和5效应器。手遇到刺激而收缩的反射必须通过反射弧来完成:手上皮肤的1感受器接受刺激产生神经冲动,神经冲动沿着2传入神经传导到脊髓的3神经中枢,3神经中枢的神经元接受冲动信号,并将冲动传到4传出神经,神经冲动沿着4传出神经传到5效应器,5效应器接收到指令做出反应,引起肌肉收缩使手避开刺激。即完成反射活动的正确传导路线是1→2→3→4→5。故感受器存在于手指皮肤中,效应器是由传出神经末梢和相应的肌肉组成。
(5)人的大脑皮层上有人类特有的语音中枢,所以与语言文字有关的反射是人类特有的复杂反射,例如,听到梅子分泌唾液,谈虎色变等。
初中生物人教版 (新课标)七年级下册第三节 神经调节的基本方式同步训练题: 这是一份初中生物人教版 (新课标)七年级下册第三节 神经调节的基本方式同步训练题,共9页。
初中生物人教版 (新课标)七年级下册第三节 神经调节的基本方式课后练习题: 这是一份初中生物人教版 (新课标)七年级下册第三节 神经调节的基本方式课后练习题,共5页。试卷主要包含了选择题,非选择题等内容,欢迎下载使用。
初中生物人教版 (新课标)七年级下册第三节 神经调节的基本方式当堂达标检测题: 这是一份初中生物人教版 (新课标)七年级下册第三节 神经调节的基本方式当堂达标检测题,共4页。

