




2022届福建漳州市高三毕业班第一次教学质量检测 物理试题 PDF版
展开这是一份2022届福建漳州市高三毕业班第一次教学质量检测 物理试题 PDF版,文件包含物理答案doc、物理试题pdf等2份试卷配套教学资源,其中试卷共12页, 欢迎下载使用。
一、单项选择题:本题共4小题,每小题4分,共16分。在每小题给出的四个选项中,只有一项是符合题目要求的。
1. 被誉为“20世纪人类最重大考古发现之一”的三星堆遗址考古新发现让古蜀文明一醒惊天下。考古学家利用放射性元素的半衰期可以确定文物的年代。碳元素能自发释放射线,其半衰期约为5730年。下列关于衰变的说法正确的是( )
A. 衰变的实质是碳原子失去核外电子
B. 衰变释放射线时,生成的新核的核电荷数增加1
C. 假设某文物中原有100个,则经历一个半衰期,文物中还有50个没有衰变
D. 随着文物出土,文物所在环境温度升高,衰变速度也会增大
【答案】B
2. 2021年10月17日,“神舟十三号”载人飞船出征太空。11月7日,航天员王亚平成为中国首位进行出舱活动的女航天员。王亚平在中国空间站“天和”核心舱中一天可以看到16次日出日落。我国的北斗同步卫星也在太空为我们提供导航通信服务。下列说法正确的是( )
A. “神舟十三号”的发射速度为第二宇宙速度
B. “天和”核心舱围绕地球运动的速度为第一宇宙速度
C. “天和”核心舱围绕地球运动的周期是北斗同步卫星周期的
D. “天和”核心舱的向心加速度比北斗同步卫星的向心加速度大
【答案】D
3. 秋千是朝鲜妇女最喜欢的活动之一,小华荡秋千时,秋千摆起的最大角度为60°,小华的重心到悬点的距离恒定为L,小华受到的重力大小为G,重力加速度大小为g,忽略绳的质量和空气阻力,下列关于小华在最低点时的说法正确的是( )
A. 处于失重状态B. 速度等于
C. 向心力大小为2GD. 受到秋千的作用力大小为2G
【答案】D
4. 如图,在光滑水平面上静止一绝缘长木板B,一带正电的小物块A从B的最左端由静止释放,经过时间t,A向右运动位移大小为,B向右运动位移大小为。已知A与B接触面间的动摩擦因数为,最大静摩擦力等于滑动摩擦力,A、B的质量均为m,A受电场力大小为F。以下说法正确的是( )
A. 当时,A与B有相对运动B. 当时,A与B有相对运动
C. t时刻,B的动能为D. 时间内,A的电势能增加
【答案】B
二、多项选择题:本题共4小题,每小题6分,共24分。每小题有多项符合题目要求,全部选对的得6分,选对但不全的得3分,有选错的得0分。
5. 水平直线上的A点固定一个电荷量为的点电荷,B点固定一电荷量为的点电荷,A、B两点电荷相距2L,以B为圆心,L为半径画圆,a、b、c、d是圆周上四点,a,c两点在直线AB上,b,d两点过B点且垂直于AB,P点在圆周上,且AP与圆周相切,已知c点的合电场强度为0,在c点的电场强度大小为E,则( )
A. 两点电荷的电荷量大小关系为B. a点的电场强度大小为10E
C. P点的电场强度大小为D. AB直线上从A到c,电势先升高后降低
【答案】BC
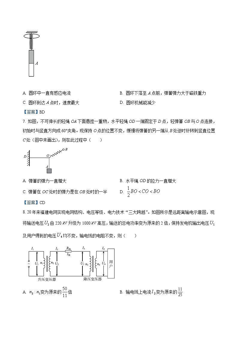
6. 一轻质弹簧一端固定在天花板上,另一端连接一条形磁铁静止,磁铁的中点位置为A。一圆环形导体轴线与磁铁的轴线重合,从图示位置由静止释放圆环,圆环下落至磁铁底端的过程中,以下说法正确的是( )
A. 圆环中一直有感应电流B. 圆环下落至A点前,弹簧弹力大于磁铁重力
C. 圆环到达A点时,速度最大D. 圆环机械能减少
【答案】BD
7. 如图,不可伸长的轻绳OA下面悬挂一重物,水平轻绳OD一端固定于D点,轻弹簧OB与O点连接,初始时与竖直方向成60°夹角。现保持O点的位置不变,缓慢将弹簧的另一端从B处逆时针转到竖直位置C处(图中未画出),则在此过程中( )
A. 弹簧的弹力一直增大B. 水平绳OD的拉力一直增大
C. 弹簧在OC处时的弹力是在OB处时的一半D.
【答案】CD
8. 20年来福建电网实现电网结构、电压等级、电力技术“三大跨越”。如图所示是远距离输电示意图,现将输送电压由220 kV升级为1000 kV高压,输送的总电功率变为原来的2倍,保持发电机输出电压及用户得到的电压均不变,输电线的电阻不变,则( )
A. 变为原来的倍B. 输电线上电流变为原来的
C. 输电线损失功率变为原来的D. 降压变压器原、副线圈匝数比值变小
【答案】ABC
三、非选择题:共60分。其中第9、10题为填空题,第11、12题为实验题,第13~15题为计算题。考生根据要求作答。
9. 某质点做匀变速直线运动,运动时间t内的位移为x,质点的图像如图所示,由图可知质点的加速度大小为___________,0~4s时间内的位移大小为___________m。
【答案】 ①. 2 ②. 24
10. 徐老师用实验来探究自行车测速码表用的霍尔元件中自由电荷的电性。如图所示,设NM方向为x轴,沿EF方向(y轴)通入恒定电流I,垂直薄片方向(z轴)加向下的磁场B,测得沿___________(填“x”“y”或“z”)轴方向会产生霍尔电压,如果自由电荷为负电荷,则___________(真“M”或“N”)板电势高。
【答案】 ①. ②. M
11. 某同学在用如图甲所示的装置测量某根弹簧的劲度系数,弹簧下端固定在地面上,上端固定一个轻质薄板A,然后再在轻质薄板上面放不同物体,待物体静止时,测量弹簧长度L,记录物体的重力及弹簧长度。
(1)该实验操作需要测量弹簧的初始长度,下列测量方法正确的是___________(填正确答案标号);
A.将弹簧水平放置,测量其初始长度 B.将弹簧竖直放置,测量其初始长度
(2)在操作正确条件下,根据实测数据,作出了物体重力G与弹簧长度L的关系图像,如图乙所示。则弹簧的初始长度___________cm;弹簧的劲度系数___________N/m。
【答案】 ①. B ②. 20 ③. 100
12. 如图甲的第五代G型传感式电子体重秤,因为轻小方便,深受人们的青睐。某同学用该电子体重秤的压敏电阻R及一个电流表,通过改变压力来测定电池的电动势和内阻。该同学经过查阅说明书获得,压敏电阻阻值,其中为称重者站在体重秤上静止时对体重秤的压力,和k为已知常数,当地重力加速度为g。
备有下列器材:待测电池、压敏电阻、天平、电流表一只、开关一个,导线若干。主要实验步骤如下:
①按设计电路图乙连接好实物图;
②闭合开关S,分别在压敏电阻上放置不同质量的物体m,读出多组电流表的示数I;
③根据所测量的数据作出图像如图丙所示,b为图线在纵轴上的截距,a、c为图线上一个点的坐标值。
回答以下问题:
(1)某次实验该同学将电流表测零,选择0~0.6A挡,闭合开关,示数如图丁,电流值为___________A;
(2)根据图丙中选择为纵坐标,要符合图中图线特点,则横坐标为___________(填正确答案标号);
A. B.Im C.m D.
(3)根据(2)问中选取纵坐标后的图丙图像可知,待测电池的电动势表达式___________(选用k、、a、b、c、g表示);
(4)若电流表内阻产生的系统误差不可忽略,分析可知该电池内阻的测量值___________(填“大于”“小于”或“等于”)真实值。
【答案】 ①. 0.48 ②. C ③. ④. 大于
13. 小梅一家人自驾出游,当车在一段平直公路上匀加速启动时(如图向右为车前进方向),小梅记录数据得出车速由零匀加速到36 km/h用时2 s,同时她在车上的水平桌面上放了一个倾角的斜面体,斜面上放着一个质量的物块,车匀加速启动过程中,物块和斜面体都与车保持相对静止,她在斜面与物块间放了一个压力传感器以显示物块对斜面的压力大小,来验证她所学的物理知识,g取。求这2s内:
(1)物块的加速度大小和位移大小;
(2)压力传感器的示数(结果保留3位有效数字)。
【答案】(1);;(2)
14. 在如图所示的直角坐标系中,第一象限有平行于该平面的匀强电场,方向沿y轴负方向,第二、三、四象限有垂直于坐标平面向外的匀强磁场。现有带电粒子(重力不计)从y轴上的A点以速度垂直进入电场,粒子从x轴上的C点进入磁场,然后垂直于y轴向右穿出磁场。已知A点坐标为(0,a),C点坐标为(2a,0),求:
(1)粒子到达C点时的速度大小及方向;
(2)粒子第一次在磁场中运动的时间。
【答案】(1),与x轴正方向成45°夹角;(2)
15. 如图,足够长的光滑固定水平直杆上套有一可自由滑动的物块B,B的质量为m,杆上在物块B的左侧有一固定挡板C,B的下端通过一根轻绳连接一小球A,绳长为L,A的质量也为m。先将小球拉至与悬点等高的位置时,细绳伸直但没有形变,B与挡板接触。现由静止释放小球A。重力加速度大小为g。求:
(1)小球A向右摆动的最大速度;
(2)物块B运动过程中的最大速度;
(3)小球A向右摆起相对于最低点所能上升最大高度。
【答案】(1);(2);(3)
相关试卷
这是一份2023届福建省漳州市高三上学期第一次教学质量检测-物理试题 PDF版,共10页。
这是一份福建省漳州市2023届高中毕业班第一次教学质量检测物理试题含答案
这是一份2020届福建省漳州市高三毕业班第一次教学质量检测物理试题 PDF版