







新教科版六年级科学下册期末复习课件
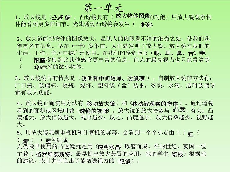
展开
这是一份新教科版六年级科学下册期末复习课件,共19页。PPT课件主要包含了脚的构造,足的内侧,扁平的细毛,矿物晶体,多种多样,一簇簇的针,减少水分,降低温度,六边形,凸透镜等内容,欢迎下载使用。
6、放大镜的凸起程度越大,放大的倍数也越大,由此推断( )的透明物放大倍数最大。7、苍蝇落在坚直光滑的玻璃上,不但不滑落,而且还能在上面爬行,这和它( )有关。8、昆虫的“嗅觉”很灵敏,据说是因为它们的( )。昆虫是自然界中人类肉眼看得见的最小的动物之一,用放大镜可以观察到昆虫的( )、( )、( )等特殊的构造。9、蟋蟀的“耳朵”在( );蝴蝶的翅膀上布满彩色小鳞片,这些鳞片其实是( )。苍蝇的眼睛是( )。10、科学研究表明昆虫头上的( )就是它们们的( ),这个鼻子能分辨各种气味,比人们的鼻子灵敏得多。11、( )和它的幼虫都是蚜虫的天敌。12、食盐、白糖、碱面、味精的颗粒都是有规则几何外形的固体,人们把这样的固体物质叫做( )。13、许多岩石是由( )集合而成。如花岗岩由长石、云母、石英等矿物的晶体组成。14、自然界中的大部分固体物质都是( )或由( )组成。(玻璃、松香、琥珀、珍珠等不是晶体)。晶体形状( )有的是立方体,有的像金字塔,有的像( )等,但都很有规则。有的晶体较大,肉眼可见,有的较小,要在放大镜或显微镜下才能看见。15、制造晶体的方法有( )和( )两种。
16、雪花晶体的形状是( )。17、在17世纪,人们发现把两个( )组合起来明显提高了放大能力。这是因为一个凸透镜把另一个凸透镜成的像进一步放大了。就是早期的显微镜。( )是个了不起的发明,它使人类的视野一下拓宽了许多。18、生物学家( )制成了世界上最早的可以放大近300倍的金属结构的显微镜。他用它第一次发现了微生物。19、( )的发明,是人类认识世界的一大飞跃,把人们带入了一个崭新的微观世界。为了看到更小的物体,人们又研制出( )和( )。电子显微镜可把物体放大到( )。20、显微镜的发明使人们能够观察到( )以及物体的精细结构。21、1663年,英国科学家( )用自制的复合显微镜观察一块软木薄片的结构,发现它们看上去像一间间长方形的小房间,就把它命名为( )。22、在显微镜下观察物体有一定的要求。物体必须制成( ),才能在显微镜下观察到它的精细结构。23、显微镜主要由( )、( )、( )、( )、( )等组成。正确使用显微镜观察的方法和步骤,简单说来可以概括为这样几步:24、放大镜比肉眼、显微镜比放大镜看到的( )更多,看的更清楚,但看到的范围也小了许多。25、洋葱表皮是由( )构成,在显微镜下观察,洋葱表皮上的一个个小房间似的结构,就是洋葱的( ),细胞中间的小黑点是( ),细胞中还有( )。26、叶表皮中的( )和叶肉细胞中的( )是植物进行呼吸和光合作用很重要的部分。红细胞的主要成分是( )。
安放—对光—上片—调焦—观察
27、生物细胞的( )是多种多样的,不同的生物的细胞是( )的,生物的( )的细胞也是不同的。28、大量的研究事实说明生命体都是由( )组成的。细胞是( )最基本的结构单位,也是最基本的( )。29、( )的建立被誉为19世纪自然科学的三大发现之一。鱼缸里的水发绿,原来是( )的作用。30、生命体细胞具有( )( )( )( )( )( )( )等功能。31、我们还可以利用( )培养微小生物。32、在水中生活着许多形态各异的( ),如( )( )( )( )( )( )等。它们也是有( )构成,微生物具有生物的特征如:对环境有一定的需求、对外界的刺激有反应、能繁殖等。33、 微生物是( ),具有同其他生物一样的( )。34、 草履虫能自行生殖,其生殖方式通常是( )。35、 叶绿体是植物进行( )的基本场所。36、( )第一个指出微生物与人类健康的关系。37、蚜虫喜欢吃嫩枝上的( ),蚜虫的大小如( ),蚜虫的天敌是( )。38、放大镜和显微镜没有发明以前,人们只能用( )、( )、( )、( )、( )五种感觉器官探知世界,那时候,人能观察到的最小动物就是蚂蚁等昆虫。放大镜和显微镜的发明,让我们看到了( )、( )。
39、( )和( )的发明,为人类打开了微小世界的大门,是人类认识微小世界的重要观察工具。微生物对人类并非都是有害的,有许多微生物不仅对人体有益,而且我们还离不开它。杂交水稻( ),酵母菌它可以分解面粉里的糖类,产生二氧化碳,二氧化碳在加热时体积急剧膨胀,从而使馒头、面包内部疏松多孔。:纳米技术40、人类探索微小世界的成果,促进了科学技术的发展、社会的进步和人类生活的改善。如:抵抗制服疾病、酿酒、泡菜、发面、做酸奶、克隆生物、处理垃圾和污水。41、肉 眼:能看清昆虫等较小的动物 →放大镜:能看清小于毫米的肉眼看不清的东西 →光学显微镜: 能看清细胞和微生物 →电子显微镜: 能看清能看到更小的组成物质的原子、分子 →扫描隧道显微镜术
PPT模板下载: 行业PPT模板: 节日PPT模板: PPT素材下载:背景图片: PPT图表下载: 优秀PPT下载: PPT教程: Wrd教程: Excel教程: 资料下载: PPT课件下载: 范文下载: 试卷下载: 教案下载:
1、世界是由( )构成的,我们身边的书、橡皮、桌子、电灯、自来水、房屋、大树、动物、植物包括我们自己,都是由( )构成的,空气、电、火、声音也是物质。我们能直接或间接观察到的实际存在的东西都是( )整个世界都是由( )构成的。2、在加热白糖的过程中,先发生( )——白糖的熔化,随后发生了( )——白糖的炭化。3、物质的变化各不相同,有快有慢,有些变化只改变了物质的( )、形状、大小等,没有产生新的不同于原来的物质,我们把这类变化称为( ),有些变化产生了( ),我们把有新物质生成的变化称为( );一些物质在变化的过程中,会既发生化学变化又发生物理变化。如蜡烛燃烧、白糖加热时融化变色。4、物质的变化可以划分为( )和( )两类,它们的区别在于( )。5、观察到“ ”跟观察到“ ”的现象同等重要。6、饭在我们咀嚼的过程中,变得有( )了,这是因为米饭中有一种叫( )的东西,在被我们咀嚼过程中发生了变化——淀粉变成了麦芽糖。7、淀粉遇到碘酒颜色会变成( ),产生了一种蓝色的新物质。利用这一特性可以检验食物中是否含有淀粉。
8、小苏打的特点: 白醋的特点: 9、有些物质混合后不会生成新的物质,如( )和( )混合;有些物质混合后会生成新的物质,如( )和( )混合。10、小苏打和醋混合产生大量的气泡,生成新的气体——( )气体,这种变化属于( )。11、小苏打和白醋混合后产生的气体( )具有的特征是( )、( )、( )。12、我们喝的一些饮料中,就含有二氧化碳气体,当打开汽水瓶盖时,冒出的气泡就是( ),我们呼吸时呼出的气体中也含有二氧化碳,蜡烛燃烧时也有二氧化碳产生。13、通过观察比较铁片和铁锈,我发现铁锈是( )、( )、( )、( )、( )、( )等。通过观察比较可以确定,铁锈是一种不同于铁的新物质,铁生锈是一种( )。14、用镊子夹住铁钉并将一部分浸入硫酸铜溶液中,过一会儿取出铁钉,可以发现浸入溶液的铁钉表面有( ),同时蓝色的硫酸铜液体颜色会( ),这种变化属于( )。15、物质发生化学变化过程,往往伴随产生种种现象,如( )、( )、( )、( )等。 16、铁生锈是( )和( )共同作用的结果。17、把铁与( )、( )隔绝开是防止铁生锈的好方法。
白色粉末或细微结晶,无臭、味涩,易溶于水。
无色的液体,闻上去有一股酸味。
18、一块铁完全生锈后,体积可增大( )。19、我们周围世界是由( )构成的物质会发生变化。物质变化一般分成两类:( )和( )。化学变化伴随的现象很多,最重要的特点是( )。物质发生化学变化的过程一定发生了( )。20、物质变化与我们的生活息息相关,如利用( )的原理制成了温度计,这种变化属于( );我们每天吃的食物,进入我们的体内,要经过许许多多( ),才能变成身体所需要的营养物质。建筑用的水泥,它的生产过程包含一系列复杂的(物理、化学变化。美丽的烟花,当它在空中爆炸时,发生了剧烈( )。又如空气中( )含量不断增加,导致全球气候变暖、土壤沙漠化,大陆和两极冰川融化,给全球环境造成巨大的压力。21、中国古代四大发明( )、( )、( )、( )。
1、 月球是地球的( ),月球公转与自转的方向是( ),围绕地球( )运行。月球的直径大约为地球半径的( ),月球的质量大约是地球的( ),月球的体积大约是地球的( )月球的引力是地球的( ),与地球之间的平均距离约( ),昼夜温差( )。2、月球的地形地貌主要有两种( )和( )。3、1969年7月,美国的( )载人飞船成功地在月球上着陆。第一个踏上月球的人是美国的( )。第一个进入宇宙太空的宇航员是前苏联的( )。世界公认的火箭发源地是( )我国的载人飞船是( )圆了中国人的飞天梦。4、月球地貌的最大特征,就是分布着许多大大小小的( ),环形山的形状大多是( ),有单个的,有几个( ),也有( )有的直径不足一千米,有的直径能达到几百千米。
5、造“环形山”教师需要准备哪些材料呢?泥沙、大小不同的皮球或其它圆球、喷射用的塑料水管( )。6、让学生以模拟实验的方式来探究环形山的成因,设计了两种方法:( )和( )。7、月球在圆缺变化过程中出现的各种形状叫做( )。8、月球是一个( )( )的球体,我们看到的月光是它反射( )的光。月相实际上是人们从地球上看到的月球被( )照亮的部分。由于观察的( )不同,所以看到的月相亮面( )、( )也就不同。月球亮面始终朝着( ),月球只有一半被太阳照亮。9、月相的变化经历新月—上弦月——满月——下弦月——残月。新月( ),上弦月( ),满月( ),下弦月( )。10、日食有( )( )( )三种,月食只有( )( )两种;日食发生在( ),而月食发生在( )。
11、相对来说,月食发生的机会比日食要多一些,日食、月食的出现都是( )所形成的,它们同( )有直接关系。12、太阳是太阳系中唯一发光的( ),太阳的直径约是( )千米。13、八大行星与太阳的平均距离由近到远依次是( )( )( )( )( )( )( )( )。14、以( )为中心,包括围绕他转动的( )、( )、( )组成的天体系统叫( )。15、人们把看起来相互之间距离保持不变的星星分成一群,划分成不同的区域,并以人、动物或其他物体的形状命名,人们把这些区域称为( )。其中有一个星座的流星雨特别有名,这个星座就是( )。16、太阳的直径:( )千米,太阳系中离太阳最近的行星是( ),最远的是( );公转周期最短的是( ),公转周期最长的是( );自转周期最短的是( ),自转周期最长的是( );赤道直径最小的是( ),最大的是( )。
由于月球绕地球公转,地球绕太阳公转
17、为了便于辨认,人们把看起来相互之间保持不变的星星分成一群,划分成不同( ),根据其形态想象成人、动物或其他物体的形状,并且给它们命名。天空中这些被人们分成的许多区域就称为( )。18、根据国际天文学联合会的决定,天空被划分成( )个星座。19、要是在其他星球上看“北斗七星”,七颗星构成的图形就会不同。天空中看起来大小差不多的星星其实离我们有远有近。大熊星座的明显标志就是我们熟悉的由七颗亮星组成的( )。在北部天空的小熊座上有著名的( ),北极星是颗不太亮的星星。20、( )构成的图形是星座的主要标志。21、( )是观察星座的好季节,天空中有许多亮星。其中有三颗亮星构成了一个巨大的三角形,人们称之为“夏季大三角”-------( )、( )和( )。22、天鹅座( )、天鹰座( )、天琴座( )、天蝎座( )
23、天空中闪亮的银河光带,实际上是由许许多多的( )组成的恒星集团,被人们称为( ),银河系大约有1000亿—2000亿颗恒星组成,它的直径大约有( )。24、光的传播速度是每秒( ),( )是光在一年中所走的距离,它是用来计量恒星间( )的单位。25、人们发现银河系以外还有类似银河系一样庞大的( )。目前人类已经发现了超过( )个河外星系。26、现在人们用天文望远镜已观测到距我们( )的宇宙深处,但仍没有看到宇宙的边缘,而且科学家还发现宇宙正处在膨胀之中。27、恒星的一生:(1)星云的气体和尘埃紧缩——原恒星——燃料消耗殆尽,膨胀变成巨星或超巨星——爆炸成超新星——变成黑洞或中子星;(2)或者星云的气体和尘埃紧缩——原恒星——小型或中等恒星变成红巨星——燃料耗尽而缩小变成白矮星——能量耗尽变成黑矮星)28、宇宙每时每刻都有许多恒星( ),同时也有许多恒星( ),恒星都在不停的地( )。
29、太空技术的发展,( )、( )、( )、( )等相继出现,实现了人类飞天的梦想。
1、垃圾的分类方法很多,按(材料)分可以分为塑料、金属、纸、玻璃等类;按( )可以分为食物、包装、用品、一次性用品、衣物、家具和电器等;按( )分,可以分为有害垃圾和一般垃圾。按( )分城市生活垃圾、工业垃圾、农业垃圾。2、目前主要处理垃圾的方法有( )、( )和( ),( )是现阶段我国采用的主要方法。3、、简单的垃圾添埋场对周围环境的危害:散发恶臭,污染空气;滋生蚊蝇,引发疾病;造成土壤污染,影响农业生产等。4、、科学的填埋场可以在上面修建公园、体育场,但不能建筑房屋和种植庄稼。4、( )是从源头上解决垃圾问题的办法。减少垃圾很重要,常用的方法是( )和( ).日常生活中哪些垃圾是可以减少:(1)双面打印可以节约纸张。(2)自带喝水杯外出,少买瓶装饮料。(3)尽量少用或不用一次性用品以减少纸和塑料的丢弃。……5、、过度包装会造成( )且产生( ),滥用塑料袋也会造成环境污染。减少包装垃圾的方法很多,如简包装、大包装、包装回收重复使用,容器重装。
6、、减少垃圾的方法有:(1) ;(2) ;(3) 。7、对于生活中的一些废弃物,我们可以从垃圾中回收它们并重新( )。这样做不但能够( )而且能够( )大量的自然资源。8、( )是指多次或用另一种方法来使用已用过的物品,它也是减少垃圾的重要方法。垃圾中的一些原材料可以重新回收利用,包括纸、金属、塑料、玻璃等。9、生活垃圾一般可以分为垃圾可分为:( )、( )、( )、( )。 可回收垃圾: 纸制品、金属制品、塑料制品、玻璃制品和橡胶、布类等生活垃圾 有毒垃圾:过期药品、注射器、废电池、废日光灯管、废水银温度计; 厨余垃圾包括:果皮、剩余饭菜、蔬菜茎叶等不可回收垃圾 其他垃圾包括:砖瓦、陶瓷、卫生间废纸。10、垃圾回收利用,需要把其中( )区分和集中起来。要有效地回收垃圾,必须改变垃圾( )的习惯,对生活垃圾进行( 、 ),它便于对有毒垃圾的处理。废电池和医疗垃圾是一种需要谨慎处理的垃圾。11、( )可以有效减少垃圾并形成肥料。12、一节1号电池烂在地里,能使一平方米的土地失去利用价值,一粒纽扣电池可使600吨水无法饮用,相当于一个人一生的饮水量,对自然环境威胁最大的五种物质,电池里就包含了三种:( )、( )、( )。
13、我国是一个水资源短缺的国家,水资源总量居世界第六位,按人均水资源量计量,人均占有量为2500立方米,为世界人均水量的1/4,世界排名第110位,被联合国列为13个贫水国家之一。14、由于人口迅速增长,环境污染和全球气候变暖,世界人均供水量自(1970年)以来开始减少,而且持续下降。目前60%大陆淡水资源不足,100多个国家严重缺水,其中最严重的国家达40多个,预计未来20年,全球人均供水量还将减少1/3。15、水的污染源可能来自( )、( )和( ),也可能来自动物的尸体等。由此可见,绝大多数水污染主要是( )造成的。 16、大多数地区的自来水水源取自( )、( )和( )。自来水是主要的( ),饮用水源受到污染,会直接影响我们的身体健康。( )不能洗澡。17、淡水在自来水厂除了( )和( )之外,还要加入药物进行( ),这样才能符合我们使用的标准。污水一般要通过三种方法(物理方法、生物方法、化学方法)获得净化。( )主要就是分离水中的杂物和较大的颗粒,杂物有塑料袋、菜叶杂草等;( )是通过细菌分解水中的污物;( )主要是用于消毒,通常的做法是向水中加人化学药剂一氯,通过它来有效杀灭水中的病源微生物。
18、废水经过有效的处理,就能无害的回归环境了。可以排放到湖泊、河流和海洋中,也可以渗入地下。我们面临的污染有( )( )和( )。此外,还有“ ”和( )等环境问题。19、( )是控制大气污染的最根本办法,许多国家都已经立法减少废气废物的排放,如制定了严格的汽车尾气排放标准。20、1909年美国化学家( )发明了合成塑料,在提供方便的同时它也造成了严重的“白色污染”。21、与传统不可降解或难降解塑料相比,( )更符合( )的要求。22、由于( )和( ),现有的生物物种灭绝速度是自然灭绝速度 的( )倍。
相关课件
这是一份小学科学教科版 (2017)六年级下册3.发现变化中的新物质优秀ppt课件,文件包含教科版科学六年级下册43发现变化中的新物质同步课件pptx、蜡烛燃烧产生新物质mp4等2份课件配套教学资源,其中PPT共25页, 欢迎下载使用。
这是一份教科版 (2017)六年级下册3.发现变化中的新物质图片课件ppt,共15页。PPT课件主要包含了化学变化,用外焰加热,杯内壁出现小水珠,产生新物质水,玻璃片变黑,产生新物质炭黑,物理变化,产生新物质水和炭黑,白砂糖固体熔化成液体,好香呀等内容,欢迎下载使用。
这是一份教科版 (2017)六年级下册3.发现变化中的新物质习题课件ppt,共8页。PPT课件主要包含了判断题,选择题,白砂糖等内容,欢迎下载使用。