


所属成套资源:2021年全国中考化学试题分类汇编
2021年全国中考化学试题分类汇编:考点21 金属活动性顺序
展开
这是一份2021年全国中考化学试题分类汇编:考点21 金属活动性顺序,共24页。
A.通过实验①、②,能验证金属活动性∶Fe>Cu
B.通过实验①、②、③,能验证金属活动性∶Fe>Cu>Ag
C.实验④中X为Cu,Y为FeSO4溶液,能验证金属活动性∶Fe>Cu
D.实验④中X为Cu,Y为AgNO,溶液,能验证金属活动性∶ Cu>Ag
2.(2021·丽水)将铁丝、铜丝分别伸入盛有同种试剂的两支试管中,能迅速比较出铁、铜金属活动性强弱的是 ( )
A.蒸馏水 B.稀硫酸 C.硫酸钠溶液 D.氢氧化钠溶液
3.(2021·绍兴)向一定质量的和混合溶液中加入a克锌粉和铁粉的混合物,充分反应后过滤,得到不饱和的滤液和滤渣,将滤渣洗涤、干燥后再称量,得到的固体质量仍为a克。下列分析合理的是 ( )
①滤渣中可能有铜
②向滤渣中加稀盐酸,可能有气泡产生
③滤液中一定有、和,可能有
④若忽略过滤操作中溶液损失,滤液中溶质的质量一定大于原混合溶液溶质的质量
A.①②B.①③C.②③D.②④
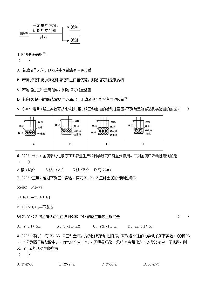
4.(2021·武汉)实验室某废液的溶质为硝酸铜、硝酸银和硝酸铝,取该废液进行如下图所示实验。
下列说法正确的是 ( )
A. 若滤液呈无色,则滤液中可能含有三种溶质
B. 若向滤液中滴加氯化钾溶液产生白色沉淀,则滤渣可能是混合物
C. 若滤渣由三种金属组成,则滤液可能呈蓝色
D. 若向滤渣中滴加稀盐酸无气泡冒出,则滤液中可能含有两种阳离子
5.(2021•温州)通过实验可以比较铁、铜、银三种金属的活动性强弱。下列装置能够达到实验目的的是( )
6.(2021·长沙)金属活动性顺序在工农业生产和科学研究中有重要作用。下列金属中活动性最强的是( )
A.镁(Mg) B.铝 (Al) C.铁(Fe) D.铜(Cu)
7.(2021•宜昌)通过下列三个实验,探究X、Y、Z三种金属的活动性顺序:
X+HCl—不反应
Y+H2SO4═YSO4+H2↑
Z+X(NO3)2—不反应
则X、Y和Z的金属活动性由强到弱和(H)的位置顺序正确的是 ( )
Y(H)XZB.Y(H)ZXC.YX(H)ZD.YZ(H)X
8.(2021·怀化) 有X、Y、Z三种金属,为判断其活动性顺序,某兴趣小组的同学做了如下实验:①将X、Y、Z分别置于稀盐酸中,X有气体产生,Y、Z无明显现象;②将Y金属放入Z的盐溶液中,无现象。则X、Y、Z的活动性顺序为 ( )
A. Y>Z>XB. X>Y>ZC. Y>X>ZD. X>Z>Y
9.(2021·宿迁) 将X、Z两种金属分别放入Y(NO3)2的溶液中,仅X的表面有Y单质析出,则X、Y、Z三种金属的活动性顺序是 ( )
A. Z>X>YB. X>Y>ZC. X>Z>YD. Y>X>Z
10.(2021·赤峰)在探究金属X、Y、Cu的活动性顺序时,将铜片分别插入X和Y的盐溶液中,一段时间后发现:插入X的盐溶液的铜片表面有黑色固体析出,插入Y的盐溶液的铜片表面无明显变化,那么上述金属的活动性顺序为 ( )
A.X>Y>Cu B.X>Cu>Y C.Cu>X>Y D.Y>Cu>X
11.(2021·湘西州)将X、Y、Z三种金属放入稀硫酸中,发现Y表面有大量气泡产生,再将X、Z两种金属放入硝酸银溶液中,Z表面有银白色固体析出,X无明显现象,由此可知三种金属活动性由强到弱的顺序为 ( )
A.X>Z>YB.Y>X>ZC.Z>Y>XD.Y>Z>X
12.(2021·十堰)将锌粉和铁粉的混合物加入盛有一定量硝酸银溶液的烧杯中,充分反应后过滤,关于滤渣和滤液的说法正确的是 ( )
A.若向滤渣中加稀盐酸,有气泡产生,则滤液中最少有2种溶质
B.若向滤液中加稀盐酸,无明显现象,则滤渣中最多有1种金属
C.若滤渣中只有两种金属,则滤液中最少有1种溶质
D.若滤液中只有两种溶质,则滤渣中最多有1种金属
13.(2021·襄阳)将镁和银的混合物放入Xg氯化锌和氯化铜的混合溶液中,充分反应后过滤,得到滤渣和Yg滤液(不饱和)。向滤渣中加入稀盐酸,无气泡产生,则下列判断不正确的是 ( )
A. X一定大于Y
B. 滤液可能仍然呈蓝色
C. 滤渣中只有铜,肯定没有镁和锌
D. 滤液中最多含三种溶质
14.(2021·抚顺)现有X、Y、Z三种金属,如果把X和Y分别放入稀硫酸中,X溶解并产生氢气,Y不反应;如果把Y和Z分别放入硝酸银溶液中,过一会,在Y表面有银析出,而Z没有变化。根据以上实验事实,相关分析错误的是 ( )
A. 三种金属可能分别是铁、铜、银
B. Y一定能从硫酸铜溶液中置换出铜
C. X与稀盐酸反应后溶液的质量一定增大
D. 三种金属活动性由强到弱的顺序是X>Y>Z
15.(2021·黄冈)将一定质量的锌粉、铁粉混合物加入到CuSO4溶液中,充分反应后过滤,得到滤渣和滤液,下列有关分析错误的是 ( )
A.若滤液为无色,则可以证明锌的金属活动性大于铜
B.若滤液为有色溶液,则滤液中至少含有2种金属离子
C.若向滤渣中加入稀盐酸没有气泡产生,则滤液中可能含有三种溶质
D.若向滤渣中加入稀盐酸有气泡产生,则滤渣中一定含有铜、铁、锌
16.(2021·宁夏)某化学兴趣小组为探究铝、铜、银三种金属的活动性顺序,利用实验室中的相关药品设计了如下实验方案(实验用到的三种金属丝均已打磨干净):①稀盐酸、铝、铜、银②硫酸铜溶液、铝、银③硫酸铝溶液、硝酸银溶液、铜④硫酸铝溶液、铜、银⑤硝酸银溶液、铝、铜。其中能验证铝、铜、银金属活动性顺序的是 ( )
A.②③⑤ B.①②③ C.③④⑤ D.①②④
17.(2021·呼伦贝尔、兴安盟)现有铁、铜两种金属,下列哪一种试剂无法判断铁、铜的金属活动性顺序 ( )
A.稀盐酸 B.硫酸铜溶液
C.氯化亚铁溶液 D.硫酸锌溶液
18. (2021·株洲)经过实验探究,人们总结出了金属活动性顺序规律,下列有关说法正确的是 ( )
A. 金属铝比铁更耐腐蚀,是因为铁更活泼
B. 工业上可以利用单质铁回收硫酸锌溶液中的金属锌
C. 铜、银单质分别与稀盐酸混合,铜置换出氢气更快
D. 金属活动性顺序可作为金属能否在溶液中发生置换反应的一种判断依据
19.(2021•青海)下列物质不能与稀盐酸反应的是 ( )
A.铜B.氧化铜C.氢氧化钙D.碳酸氢钠
20.(2021•青海)现有X、Y、Z三种金属单质,如果把X和Y分别放入稀硫酸中,Y溶解并产生氢气,X不反应;又把X和Z分别放入硝酸银溶液中,过一会儿,在X表面有银析出,而Z没有变化。根据以上实验事实,判断X、Y、Z金属活动性由强到弱的顺序是 ( )
A.X、Y、ZB.Y、X、ZC.Z、Y、XD.X、Z、Y
21.(2021·威海)下列事实能用金属活动性解释的是 ( )
①铝制品比铁制品耐腐蚀 ②用硫酸铜溶液和铁制取铜 ③用稀盐酸除铁锈 ④金属铜不能与稀硫酸反应
A.①② B.①②③ C.②④ D.①②④
22.(2021·广西北部湾)有X、Y、Z三种金属,如果把X和Y分别放入稀硫酸中,X溶解并产生气泡,Y不反应;如果把Y和Z分别放入硝酸银溶液中,在Y表面有银白色物质析出,而Z没有变化。根据以上实验事实,判断这三种金属的活动性由强到弱的顺序为 ( )
A. X、Y、ZB. Z、Y、XC. Y、X、ZD. X、Z、Y
23.(2021·桂林)下列金属活动性最强的是 ( )
A.钠B.铝C.铁D.铜
24.(2021·广州)镉(Cd)及其化合物在电镀、电池、颜料等领域中有广泛应用。镉是种“氢前金属”,金属活动性介于锌和铜之间。镉元素常见化合价为+2。
(1)将含镉物质进行分类,各举一例填入图中(写化学式)。
(2)根据金属化学性质的一般规律,下列预测合理的是 (填标号)。
A.镉能与氢氧化钠溶液反应
B.H2或CO能将镉的氧化物转化为金属镉
C.镉能与盐酸或稀硫酸反应
D.硫酸镉溶液中的硫酸锌可加入镉粉除去
(3)已知硫酸镉易溶于水,设计三种制备硫酸镉的方案(要求含镉原料分别属于不同的物质类别)。完成下表:
25.(2021·鄂尔多斯)古往今来,金属材料和制品在生产生活中应用广泛。
(1)三星堆遗址发掘现场出土了华丽的鸟型金饰片,金能被加工成超薄金箔,是因为金具有良好的__________;同时出土的铜头像、青铜神树等表面有锈迹,铜生锈的主要原理是2Cu+H2O+O2+X=Cu2(OH)2CO3,X的化学式为____________。
(2)向氧化铜和铁粉的混合物中加入一定量的稀硫酸,微热充分反应后冷却、过滤,得到滤渣和滤液。
①在滤液中加入一枚洁净的铁钉,发现铁钉表面无任何变化,则滤液中一定没有的阳离子是_________(填离子符号)。
②向滤渣中再滴入稀硫酸产生气泡,则滤渣中一定含有________(填名称)。
26.(2021·呼和浩特)人类社会的文明进步与金属材料的发展密切相关,结合所学化学知识回答有关问题。
(1)下列性质属于金属共性的是_______(填字母)。
A.硬度很大,坚固耐磨B.有良好的导电性和导热性
C.是银白色的固体D.熔点很高,不易熔化
(2)铁矿石有多种,写出用磁铁矿(主要成分Fe3O4)炼铁的化学方程式_________________。(3)向一定质量的Cu(NO3)2和AgNO3混合溶液中加入锌粒,充分反应后过滤,得到滤液和滤渣。下列有关说法正确的是_________(填字母)。
A.滤液中溶质的成分最多有两种
B.若滤液为蓝色,则滤渣中一定只有银
C.若滤液中加入稀盐酸不产生白色沉淀,则滤液中一定有Zn(NO3)3和Cu(NO3)2
D.滤渣中加入稀硫酸可能产生气泡
27.(2021·随州)金属在生产、生活和社会发展中应用较为广泛,中国制造,让世界瞩目!
(1)航天:我国用长征三号乙运载火箭成功发射第55颗北斗导航卫星,化学材料在其中起到了重要作用,铝合金和钛合金被广泛用于航天工业、一般情况下,铝合金的强度和硬度比纯铝______(填“高”或“低”)。
(2)交通:制造港珠澳大桥需要大量的钢铁,请写出一种防止钢铁生锈的方法:______。
(3)冶炼:我国湿法炼铜很早就有记载,东汉《神农本草经》曾记载石胆“能化铁为铜”。向硝酸铜和硝酸银的混合溶液中加入一定量的镁粉,充分反应后过滤,滤液呈蓝色,则滤出的滤液中一定含有金属离子是______。
(4)应用:随州编钟被誉为“世界第八大奇迹”,代表了我国古代青铜工艺的较高水平,青铜是铜锌合金。现有铜锌合金质量20克,与100克质量分数为19.6%的稀硫酸恰好完全反应,则铜锌合金中铜的质量分数为______。
28.(2021·济宁)实验废液中含有AgNO3、Cu(NO3)2和Mg(NO3)2为减少废液对环境的影响,实验小组的同学做了下面的实验。
(1)取废液样品,加入少量锌粉,充分反应后,过滤,向滤渣中加入稀盐酸,无明显现象,则滤渣中一定含有的金属是 (填符号,下同)。
(2)另取废液样品加入过量锌粉,充分反应后,过滤,向滤渣中加入稀盐酸,有气泡产生,则滤液中含有的溶质是 。实验表明,加入过量锌粉能有效去除废液中的离子是 。
29.(2021·东营)2020年12月,“嫦娥五号”返回器携带的月球土壤样品,对于全面科学探测月球地质、资源等方面的信息有重要意义。
(1)地球和月球上都有单质形式存在的金、银,说明它们的化学性质_______________。
(2)月球上存在天然的铁、铝等金属颗粒而地球上没有的原因是_______________。
(3)从金、银、铁、铝混合金属中回收金、银。将混合金属放入一定量的硝酸银溶液中充分反应后过滤,得到滤渣和浅绿色溶液,向滤渣中加入一定量稀盐酸,有气泡产生。
①滤渣中一定含有的金属是_______________。
②硝酸银溶液和铁反应的化学方程式为_______________。
(4)不论月球土壤材料还是地球土壤材料,人类的使用过程是相似的。已知人类冶炼和使用金属的历史年代数据如下图:
从图中,你得到的结论是______________________。
30.(2021·南充)金属材料与人类生活息息相关,请回答下列问题。
(1)钛元素在元素周期表中的信息如右图所示,则钛的相对原子质量是________________。
(2)家用台灯通常采用铜质插头,是利用金属铜的________________性。
(3)我国是最早采用湿法炼铜的国家,铁与硫酸铜溶液反应的化学方程式是________________。
(4)将一定质量的Zn片加入AgNO3、Cu(NO3)2的混合溶液中,充分反应后过滤,得到滤渣和滤液,则滤渣中一定含有的金属是________________;若滤液显蓝色,则滤液中溶质一定有________________。
31.(2021·新疆)“宏观一微观一符号”三重表征是化学独有的表示物质及其变化的方法。请结合图示回答下列问题。
(1)实验a中,金属R表面有银白色固体物质析出,实验b中,锌表面有黑色固体物质析出。比较R、Zn、Ag的活动性强弱 。
(2)图c是实验a中反应的微观示意图。根据图c分析实验a中溶液增加的离子是 ,减少的离子是 (填离子符号)。
(3)写出实验a中发生的化学反应方程式 (用含R的符号表示),该反应类型为 。
32.(2021·上海节选)某班级同学研究铁、铜、银的金属活动性,并回收银。
(1)铁、铜、银中金属活动性最强的是______________________________。
(2)Cu 与 AgNO3反应的化学方程式为_______________________________;Fe 与 Cu(NO3)2反应后,Fe 表面析出________色固体。
(3)现有 Fe(NO3)2、Cu(NO3)2、AgNO3混合废液,回收金属银的流程如图:
滤液 A 中的溶质是________________,步骤 Ⅲ 中加入足量 AgNO3溶液的目的是____________________; 若要确定滤液 C 中是否含有硝酸银,应选_____________。
33. (2021·永州)某研究性学习小组对铁、铜的金属活动性及实验后的废液进行探究,设计下列实验。
Ⅰ.铁、铜金属活动性比较
结论:通过上面实验,可知Fe的金属活动性比Cu_______(填“强”或“弱”)。
Ⅱ.将上面①、②、③实验后的液体收集在一烧杯中,对该烧杯中的废液进行分析。
(1)甲同学观察到废液呈现蓝色,认为废液中一定含有_______(填化学式)。
(2)乙同学用玻璃棒蘸取废液滴到pH试纸上,把试纸显示的颜色与_______比较,测得废液pHCu
B.通过实验①、②、③,能验证金属活动性∶Fe>Cu>Ag
C.实验④中X为Cu,Y为FeSO4溶液,能验证金属活动性∶Fe>Cu
D.实验④中X为Cu,Y为AgNO,溶液,能验证金属活动性∶ Cu>Ag
【答案】B
2.(2021·丽水)将铁丝、铜丝分别伸入盛有同种试剂的两支试管中,能迅速比较出铁、铜金属活动性强弱的是 ( )
A.蒸馏水 B.稀硫酸 C.硫酸钠溶液 D.氢氧化钠溶液
【答案】B
3.(2021·绍兴)向一定质量的和混合溶液中加入a克锌粉和铁粉的混合物,充分反应后过滤,得到不饱和的滤液和滤渣,将滤渣洗涤、干燥后再称量,得到的固体质量仍为a克。下列分析合理的是 ( )
①滤渣中可能有铜
②向滤渣中加稀盐酸,可能有气泡产生
③滤液中一定有、和,可能有
④若忽略过滤操作中溶液损失,滤液中溶质的质量一定大于原混合溶液溶质的质量
A.①②B.①③C.②③D.②④
【答案】C
4.(2021·武汉)实验室某废液的溶质为硝酸铜、硝酸银和硝酸铝,取该废液进行如下图所示实验。
下列说法正确的是 ( )
A. 若滤液呈无色,则滤液中可能含有三种溶质
B. 若向滤液中滴加氯化钾溶液产生白色沉淀,则滤渣可能是混合物
C. 若滤渣由三种金属组成,则滤液可能呈蓝色
D. 若向滤渣中滴加稀盐酸无气泡冒出,则滤液中可能含有两种阳离子
【答案】D
5.(2021•温州)通过实验可以比较铁、铜、银三种金属的活动性强弱。下列装置能够达到实验目的的是( )
【答案】D
6.(2021·长沙)金属活动性顺序在工农业生产和科学研究中有重要作用。下列金属中活动性最强的是( )
A.镁(Mg) B.铝 (Al) C.铁(Fe) D.铜(Cu)
【答案】A
7.(2021•宜昌)通过下列三个实验,探究X、Y、Z三种金属的活动性顺序:
X+HCl—不反应
Y+H2SO4═YSO4+H2↑
Z+X(NO3)2—不反应
则X、Y和Z的金属活动性由强到弱和(H)的位置顺序正确的是 ( )
Y(H)XZB.Y(H)ZXC.YX(H)ZD.YZ(H)X
【答案】A
8.(2021·怀化) 有X、Y、Z三种金属,为判断其活动性顺序,某兴趣小组的同学做了如下实验:①将X、Y、Z分别置于稀盐酸中,X有气体产生,Y、Z无明显现象;②将Y金属放入Z的盐溶液中,无现象。则X、Y、Z的活动性顺序为 ( )
A. Y>Z>XB. X>Y>ZC. Y>X>ZD. X>Z>Y
【答案】D
9.(2021·宿迁) 将X、Z两种金属分别放入Y(NO3)2的溶液中,仅X的表面有Y单质析出,则X、Y、Z三种金属的活动性顺序是 ( )
A. Z>X>YB. X>Y>ZC. X>Z>YD. Y>X>Z
【答案】B
10.(2021·赤峰)在探究金属X、Y、Cu的活动性顺序时,将铜片分别插入X和Y的盐溶液中,一段时间后发现:插入X的盐溶液的铜片表面有黑色固体析出,插入Y的盐溶液的铜片表面无明显变化,那么上述金属的活动性顺序为 ( )
A.X>Y>Cu B.X>Cu>Y C.Cu>X>Y D.Y>Cu>X
【答案】D
11.(2021·湘西州)将X、Y、Z三种金属放入稀硫酸中,发现Y表面有大量气泡产生,再将X、Z两种金属放入硝酸银溶液中,Z表面有银白色固体析出,X无明显现象,由此可知三种金属活动性由强到弱的顺序为 ( )
A.X>Z>YB.Y>X>ZC.Z>Y>XD.Y>Z>X
【答案】D
12.(2021·十堰)将锌粉和铁粉的混合物加入盛有一定量硝酸银溶液的烧杯中,充分反应后过滤,关于滤渣和滤液的说法正确的是 ( )
A.若向滤渣中加稀盐酸,有气泡产生,则滤液中最少有2种溶质
B.若向滤液中加稀盐酸,无明显现象,则滤渣中最多有1种金属
C.若滤渣中只有两种金属,则滤液中最少有1种溶质
D.若滤液中只有两种溶质,则滤渣中最多有1种金属
【答案】C
13.(2021·襄阳)将镁和银的混合物放入Xg氯化锌和氯化铜的混合溶液中,充分反应后过滤,得到滤渣和Yg滤液(不饱和)。向滤渣中加入稀盐酸,无气泡产生,则下列判断不正确的是 ( )
A. X一定大于Y
B. 滤液可能仍然呈蓝色
C. 滤渣中只有铜,肯定没有镁和锌
D. 滤液中最多含三种溶质
【答案】C
14.(2021·抚顺)现有X、Y、Z三种金属,如果把X和Y分别放入稀硫酸中,X溶解并产生氢气,Y不反应;如果把Y和Z分别放入硝酸银溶液中,过一会,在Y表面有银析出,而Z没有变化。根据以上实验事实,相关分析错误的是 ( )
A. 三种金属可能分别是铁、铜、银
B. Y一定能从硫酸铜溶液中置换出铜
C. X与稀盐酸反应后溶液的质量一定增大
D. 三种金属活动性由强到弱的顺序是X>Y>Z
【答案】B
15.(2021·黄冈)将一定质量的锌粉、铁粉混合物加入到CuSO4溶液中,充分反应后过滤,得到滤渣和滤液,下列有关分析错误的是 ( )
A.若滤液为无色,则可以证明锌的金属活动性大于铜
B.若滤液为有色溶液,则滤液中至少含有2种金属离子
C.若向滤渣中加入稀盐酸没有气泡产生,则滤液中可能含有三种溶质
D.若向滤渣中加入稀盐酸有气泡产生,则滤渣中一定含有铜、铁、锌
【答案】D
16.(2021·宁夏)某化学兴趣小组为探究铝、铜、银三种金属的活动性顺序,利用实验室中的相关药品设计了如下实验方案(实验用到的三种金属丝均已打磨干净):①稀盐酸、铝、铜、银②硫酸铜溶液、铝、银③硫酸铝溶液、硝酸银溶液、铜④硫酸铝溶液、铜、银⑤硝酸银溶液、铝、铜。其中能验证铝、铜、银金属活动性顺序的是 ( )
A.②③⑤ B.①②③ C.③④⑤ D.①②④
【答案】A
17.(2021·呼伦贝尔、兴安盟)现有铁、铜两种金属,下列哪一种试剂无法判断铁、铜的金属活动性顺序 ( )
A.稀盐酸 B.硫酸铜溶液
C.氯化亚铁溶液 D.硫酸锌溶液
【答案】D
18. (2021·株洲)经过实验探究,人们总结出了金属活动性顺序规律,下列有关说法正确的是 ( )
A. 金属铝比铁更耐腐蚀,是因为铁更活泼
B. 工业上可以利用单质铁回收硫酸锌溶液中的金属锌
C. 铜、银单质分别与稀盐酸混合,铜置换出氢气更快
D. 金属活动性顺序可作为金属能否在溶液中发生置换反应的一种判断依据
【答案】D
19.(2021•青海)下列物质不能与稀盐酸反应的是 ( )
A.铜B.氧化铜C.氢氧化钙D.碳酸氢钠
【答案】A
20.(2021•青海)现有X、Y、Z三种金属单质,如果把X和Y分别放入稀硫酸中,Y溶解并产生氢气,X不反应;又把X和Z分别放入硝酸银溶液中,过一会儿,在X表面有银析出,而Z没有变化。根据以上实验事实,判断X、Y、Z金属活动性由强到弱的顺序是 ( )
A.X、Y、ZB.Y、X、ZC.Z、Y、XD.X、Z、Y
【答案】B
21.(2021·威海)下列事实能用金属活动性解释的是 ( )
①铝制品比铁制品耐腐蚀 ②用硫酸铜溶液和铁制取铜 ③用稀盐酸除铁锈 ④金属铜不能与稀硫酸反应
A.①② B.①②③ C.②④ D.①②④
【答案】C
22.(2021·广西北部湾)有X、Y、Z三种金属,如果把X和Y分别放入稀硫酸中,X溶解并产生气泡,Y不反应;如果把Y和Z分别放入硝酸银溶液中,在Y表面有银白色物质析出,而Z没有变化。根据以上实验事实,判断这三种金属的活动性由强到弱的顺序为 ( )
A. X、Y、ZB. Z、Y、XC. Y、X、ZD. X、Z、Y
【答案】A
23.(2021·桂林)下列金属活动性最强的是 ( )
A.钠B.铝C.铁D.铜
【答案】A
24.(2021·广州)镉(Cd)及其化合物在电镀、电池、颜料等领域中有广泛应用。镉是种“氢前金属”,金属活动性介于锌和铜之间。镉元素常见化合价为+2。
(1)将含镉物质进行分类,各举一例填入图中(写化学式)。
(2)根据金属化学性质的一般规律,下列预测合理的是 (填标号)。
A.镉能与氢氧化钠溶液反应
B.H2或CO能将镉的氧化物转化为金属镉
C.镉能与盐酸或稀硫酸反应
D.硫酸镉溶液中的硫酸锌可加入镉粉除去
(3)已知硫酸镉易溶于水,设计三种制备硫酸镉的方案(要求含镉原料分别属于不同的物质类别)。完成下表:
【答案】(1)CdO Cd(OH)2 CdCl2或CdSO4或CdCO3 (2)BC
(3)①Cd+CuSO4=Cu+CdSO4
②CdO+H2SO4=H2O+CdSO4
③Cd(OH)2+H2SO4=2H2O+CdSO4
25.(2021·鄂尔多斯)古往今来,金属材料和制品在生产生活中应用广泛。
(1)三星堆遗址发掘现场出土了华丽的鸟型金饰片,金能被加工成超薄金箔,是因为金具有良好的__________;同时出土的铜头像、青铜神树等表面有锈迹,铜生锈的主要原理是2Cu+H2O+O2+X=Cu2(OH)2CO3,X的化学式为____________。
(2)向氧化铜和铁粉的混合物中加入一定量的稀硫酸,微热充分反应后冷却、过滤,得到滤渣和滤液。
①在滤液中加入一枚洁净的铁钉,发现铁钉表面无任何变化,则滤液中一定没有的阳离子是_________(填离子符号)。
②向滤渣中再滴入稀硫酸产生气泡,则滤渣中一定含有________(填名称)。
【答案】(1)延展性 CO2
(2)①H+、Cu2+ ②铁、铜
26.(2021·呼和浩特)人类社会的文明进步与金属材料的发展密切相关,结合所学化学知识回答有关问题。
(1)下列性质属于金属共性的是_______(填字母)。
A.硬度很大,坚固耐磨B.有良好的导电性和导热性
C.是银白色的固体D.熔点很高,不易熔化
(2)铁矿石有多种,写出用磁铁矿(主要成分Fe3O4)炼铁的化学方程式_________________。(3)向一定质量的Cu(NO3)2和AgNO3混合溶液中加入锌粒,充分反应后过滤,得到滤液和滤渣。下列有关说法正确的是_________(填字母)。
A.滤液中溶质的成分最多有两种
B.若滤液为蓝色,则滤渣中一定只有银
C.若滤液中加入稀盐酸不产生白色沉淀,则滤液中一定有Zn(NO3)3和Cu(NO3)2
D.滤渣中加入稀硫酸可能产生气泡
【答案】(1)B (2)4CO+Fe3O43Fe+4CO2 (3)D
27.(2021·随州)金属在生产、生活和社会发展中应用较为广泛,中国制造,让世界瞩目!
(1)航天:我国用长征三号乙运载火箭成功发射第55颗北斗导航卫星,化学材料在其中起到了重要作用,铝合金和钛合金被广泛用于航天工业、一般情况下,铝合金的强度和硬度比纯铝______(填“高”或“低”)。
(2)交通:制造港珠澳大桥需要大量的钢铁,请写出一种防止钢铁生锈的方法:______。
(3)冶炼:我国湿法炼铜很早就有记载,东汉《神农本草经》曾记载石胆“能化铁为铜”。向硝酸铜和硝酸银的混合溶液中加入一定量的镁粉,充分反应后过滤,滤液呈蓝色,则滤出的滤液中一定含有金属离子是______。
(4)应用:随州编钟被誉为“世界第八大奇迹”,代表了我国古代青铜工艺的较高水平,青铜是铜锌合金。现有铜锌合金质量20克,与100克质量分数为19.6%的稀硫酸恰好完全反应,则铜锌合金中铜的质量分数为______。
【答案】(1)高 (2)在钢铁的表面焊接别的金属 (3)Mg2+、Cu2+ (4) 35%
28.(2021·济宁)实验废液中含有AgNO3、Cu(NO3)2和Mg(NO3)2为减少废液对环境的影响,实验小组的同学做了下面的实验。
(1)取废液样品,加入少量锌粉,充分反应后,过滤,向滤渣中加入稀盐酸,无明显现象,则滤渣中一定含有的金属是 (填符号,下同)。
(2)另取废液样品加入过量锌粉,充分反应后,过滤,向滤渣中加入稀盐酸,有气泡产生,则滤液中含有的溶质是 。实验表明,加入过量锌粉能有效去除废液中的离子是 。
【答案】(1)Ag (2)Mg(NO3)2、Zn(NO3)2 Ag+、Cu2+
29.(2021·东营)2020年12月,“嫦娥五号”返回器携带的月球土壤样品,对于全面科学探测月球地质、资源等方面的信息有重要意义。
(1)地球和月球上都有单质形式存在的金、银,说明它们的化学性质_______________。
(2)月球上存在天然的铁、铝等金属颗粒而地球上没有的原因是_______________。
(3)从金、银、铁、铝混合金属中回收金、银。将混合金属放入一定量的硝酸银溶液中充分反应后过滤,得到滤渣和浅绿色溶液,向滤渣中加入一定量稀盐酸,有气泡产生。
①滤渣中一定含有的金属是_______________。
②硝酸银溶液和铁反应的化学方程式为_______________。
(4)不论月球土壤材料还是地球土壤材料,人类的使用过程是相似的。已知人类冶炼和使用金属的历史年代数据如下图:
从图中,你得到的结论是______________________。
【答案】(1)非常稳定(或比较稳定或稳定或不活泼等合理均可)
(2)月球上没有氧气(或“地球上有氧气”氧气写作空气亦可)
(3)①Au、Ag、Fe(或“金、银、铁”合理均可) ②2AgNO3+Fe=Fe(NO3)2+2Ag
(4)人类冶炼和使用金属的前后与金属活动(性)顺序有关(其他说法合理均可)
30.(2021·南充)金属材料与人类生活息息相关,请回答下列问题。
(1)钛元素在元素周期表中的信息如右图所示,则钛的相对原子质量是________________。
(2)家用台灯通常采用铜质插头,是利用金属铜的________________性。
(3)我国是最早采用湿法炼铜的国家,铁与硫酸铜溶液反应的化学方程式是________________。
(4)将一定质量的Zn片加入AgNO3、Cu(NO3)2的混合溶液中,充分反应后过滤,得到滤渣和滤液,则滤渣中一定含有的金属是________________;若滤液显蓝色,则滤液中溶质一定有________________。
【答案】(1)47.87 (2)导电 (3)Fe + CuSO4 == FeSO4 + Cu
(4)Ag Cu(NO3)2 、 Zn(NO3)2
31.(2021·新疆)“宏观一微观一符号”三重表征是化学独有的表示物质及其变化的方法。请结合图示回答下列问题。
(1)实验a中,金属R表面有银白色固体物质析出,实验b中,锌表面有黑色固体物质析出。比较R、Zn、Ag的活动性强弱 。
(2)图c是实验a中反应的微观示意图。根据图c分析实验a中溶液增加的离子是 ,减少的离子是 (填离子符号)。
(3)写出实验a中发生的化学反应方程式 (用含R的符号表示),该反应类型为 。
【答案】(1)Zn>R>Ag (2)R2+ Ag+ (3)R+2AgNO3=R(NO3)2+2Ag 置换反应
32.(2021·上海节选)某班级同学研究铁、铜、银的金属活动性,并回收银。
(1)铁、铜、银中金属活动性最强的是______________________________。
(2)Cu 与 AgNO3反应的化学方程式为_______________________________;Fe 与 Cu(NO3)2反应后,Fe 表面析出________色固体。
(3)现有 Fe(NO3)2、Cu(NO3)2、AgNO3混合废液,回收金属银的流程如图:
滤液 A 中的溶质是________________,步骤 Ⅲ 中加入足量 AgNO3溶液的目的是____________________; 若要确定滤液 C 中是否含有硝酸银,应选_____________。
【答案】(1)铁(Fe) (2) 红
(3)硝酸亚铁和硝酸铜(Fe(NO3)2和Cu(NO3)2) 使滤渣 B 中的铜完全反应,得到纯净的银 稀盐酸
33. (2021·永州)某研究性学习小组对铁、铜的金属活动性及实验后的废液进行探究,设计下列实验。
Ⅰ.铁、铜金属活动性比较
结论:通过上面实验,可知Fe的金属活动性比Cu_______(填“强”或“弱”)。
Ⅱ.将上面①、②、③实验后的液体收集在一烧杯中,对该烧杯中的废液进行分析。
(1)甲同学观察到废液呈现蓝色,认为废液中一定含有_______(填化学式)。
(2)乙同学用玻璃棒蘸取废液滴到pH试纸上,把试纸显示的颜色与_______比较,测得废液pH
相关试卷
这是一份备考2023年中考化学真题专项练习(全国通用)-55金属活动性顺序图像分析,共21页。试卷主要包含了单选题等内容,欢迎下载使用。
这是一份考点11 金属活动性顺序 金属材料 金属的冶炼-中考化学必考题型命题猜想(江苏苏州卷),文件包含考点11金属活动性顺序金属材料金属的冶炼-中考化学必考题型命题猜想江苏苏州卷解析版docx、考点11金属活动性顺序金属材料金属的冶炼-中考化学必考题型命题猜想江苏苏州卷原卷版docx等2份试卷配套教学资源,其中试卷共25页, 欢迎下载使用。
这是一份【分类汇编】2019年中考化学试题专项 金属活动性顺序及应用,共49页。试卷主要包含了选择题,填空题,计算题等内容,欢迎下载使用。
