


人教版 (2019)必修 第三册1 电荷导学案及答案
展开第九章 静电场及其应用
9.1 电荷
一:电荷
1.两种电荷:自然界中只存在两种电荷:正电荷和负电荷.
2.电荷间的作用:同种电荷相互排斥,异种电荷相互吸引.
3.原子
(1)原子结构:原子
(2)原子电性:原子核的正电荷的数量与核外电子负电荷的数量相等,整个原子对外界较远的位置表现为电中性.
(3)离子的电性:失去电子的原子为带正电的离子;得到电子的原子为带负电的离子.
二:电荷守恒定律
1.内容:电荷既不会创生,也不会消灭,它只能从一个物体转移到另一物体或从物体的一部分转移到另一部分,在转移过程中,电荷总量保持不变.
2.电荷守恒定律的另一表述
一个与外界没有电荷交换的系统,电荷的代数和保持不变.
三:元电荷与电荷量
1.电荷量:电荷的多少.在国际单位制中,它的单位是库仑,符号C.正电荷的电荷量为正值,负电荷的电荷量为负值.
2.元电荷:最小的电荷量,即电子或质子所带的电荷量,用e表示.e=1.6×10-19C.最早由美国物理学家密立根测得.
3.物体带电特点:所有物体所带电荷量为元电荷的整数倍.
四.常见的两种起电方式
(1)摩擦起电:两个物体相互摩擦时,一些被原子核束缚得不紧的电子从一个物体转移到另一个物体,使得原来呈电中性的物体由于得到电子而带负电,失去电子的物体则带正电的现象.
(2)感应起电:
①自由电子:金属中离原子核较远的能脱离原子核的束缚而在金属中自由活动的电子.
②静电感应:当一个带电体靠近导体时,由于电荷间的相互排斥或吸引,导体中的自由电荷便会远离或趋向带电体,使导体靠近带电体的一端带异号电荷,远离带电体的一端带同号电荷的现象.
③感应起电:利用静电感应使金属导体带电的过程.
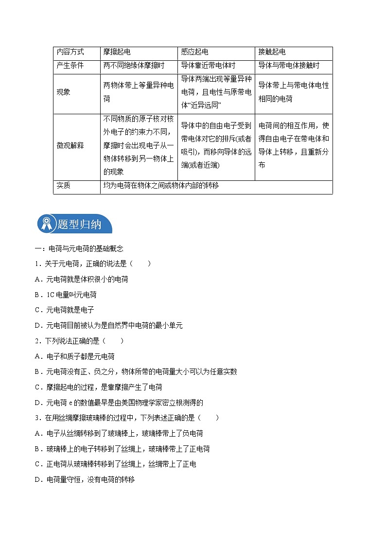
五:三种起电方式的比较
内容方式
摩擦起电
感应起电
接触起电
产生条件
两不同绝缘体摩擦时
导体靠近带电体时
导体与带电体接触时
现象
两物体带上等量异种电荷
导体两端出现等量异种电荷,且电性与原带电体“近异远同”
导体带上与带电体电性相同的电荷
微观解释
不同物质的原子核对核外电子的约束力不同,摩擦时会出现电子从一物体转移到另一物体上的现象
导体中的自由电子受到带电体对它的排斥(或者吸引),而移向导体的远端(或者近端)
电荷间的相互作用,使得自由电子在带电体和导体上转移,且重新分布
实质
均为电荷在物体之间或物体内部的转移
一:电荷与元电荷的基础概念
1.关于元电荷,正确的说法是( )
A.元电荷就是体积很小的电荷
B.1C电量叫元电荷
C.元电荷就是电子
D.元电荷目前被认为是自然界中电荷的最小单元
2.下列说法正确的是( )
A.电子和质子都是元电荷
B.元电荷没有正、负之分,物体所带的电荷量大小可以为任意实数
C.摩擦起电的过程,是靠摩擦产生了电荷
D.元电荷e的数值最早是由美国物理学家密立根测得的
3.在用丝绸摩擦玻璃棒的过程中,下列表述正确的是( )
A.电子从丝绸转移到了玻璃棒上,玻璃棒带上了负电荷
B.玻璃棒上的电子转移到了丝绸上,玻璃棒带上了正电荷
C.正电荷从玻璃棒转移到了丝绸上,丝绸带上了正电
D.电荷量守恒,没有电荷的转移
二:判断物体带电的性质
4.绝缘细线上端固定,下端悬挂一小球N,由绝缘支架支撑着一小球M,当M靠近N时,N偏离竖直方向,如图所示。下列关于 M、N带电情况表述正确的是( )
A.M一定带正电 B.M、N都带正电
C.M、N都带负电 D.M、N可能带异种电
5.如图,将通过摩擦起电的塑料丝靠近带电的PVC管,塑料丝“躲开”状似章鱼,所以称为“静电章鱼”。由此现象可以判断( )
A.塑料丝和PVC管都带正电
B.塑料丝和PVC管都带负电
C.塑料丝和PVC管带同种电荷
D.塑料丝和PVC管带异种电荷
6.如图所示,两个带电球,大球所带的电荷量大于小球所带的电荷量,可以肯定( )
A.两球都带正电
B.两球都带负电
C.大球受到的静电力大于小球受到的静电力
D.两球受到的静电力大小相等
三:感应起电与验电器
7.如图所示,用绝缘支柱固定的两不带电金属导体P和Q彼此接触,将一带正电的小球O移近导体P后,先把P、Q分开,再移走O,关于P、Q电性的说法正确的是( )
A.P带正电,Q带负电
B.P带正电,Q带正电
C.P带负电,Q带正电
D.P带负电,Q带负电
8.如图所示,取一对用绝缘柱支持的导体A和B,使它们彼此接触,起初它们不带电,贴在下部的两片金属箔是闭合的。手握绝缘柱,把带正电荷的带电体C移近导体A时,可以观察到( )
A.导体A下部的两片金属箔是张开的,导体B下部的两片金属箔是闭合的
B.导体A下部的两片金属箔是闭合的,导体B下部的两片金属箔是张开的
C.导体A、B下部的两片金属箔都是闭合的
D.导体A、B下部的两片金属箔都是张开的
9.验电器可以用来检验物体是否带电和所带电性。现将一带电物体靠近原来已带电的验电器的金属球,下列判断正确的是( )
A.验电器带正电时,若金箔张角变小,可知物体带正电
B.验电器带正电时,若金箔张角变大,可知物体带负电
C.验电器带负电时,若金箔张角变大,可知物体带负电
D.验电器带负电时,若金箔张角变大,可知物体带正电
四:三种起电方式
10.用毛皮摩擦过的橡胶棒接触原来不带电的验电器时,发现验电器金属箔片分开,原因是( )
A.验电器带了负电,由于同种电荷相互排斥而分开
B.验电器带了负电,由于同种电荷相互吸引而分开
C.验电器带了正电,由于同种电荷相互排斥而分开
D.验电器带了正电,由于同种电荷相互吸引而分开
11.关于静电现象,下列说法中正确的是( )
A.用毛皮摩擦过的橡胶棒吸引纸屑的现象说明异种电荷可以相互吸引
B.同种物质摩擦,一定可以使它们分别带上异种电荷
C.摩擦起电创造了电荷
D.自然界只存在正、负两种电荷
12.关于摩擦起电和感应起电的实质,下列说法中正确的是( )
A.摩擦起电现象说明机械能可以转化为电能,也说明通过做功可以创造出电荷
B.摩擦起电说明电荷可以从一个物体转移到另一个物体
C.感应起电说明不接触就能产生电荷
D.感应起电说明电荷可以从带电的物体转移到原来不带电的物体
一、单选题
13.关于元电荷的理解,下列说法正确的是( )
A.元电荷就是电子
B.元电荷就是质子
C.元电荷就是原子
D.物体所带的电荷量只能是元电荷的整数倍
14.关于摩擦起电,下列说法正确的是( )
A.在干燥的天气环境下用丝绸摩擦玻璃棒,丝绸带正电
B.在干燥的天气环境下用毛皮摩擦橡胶棒,橡胶棒带正电
C.摩擦起电现象说明,电荷可以通过摩擦产生的
D.摩擦起电说明,电荷可以从一个物体转移到另一个物体
15.如图所示,两个相同金属球M、N固定在绝缘支架上,其中M球的带电量为+10q,N球的带电量为-4q。先将M球与N球接触,然后分开,则( )
A.M球带电量为+6q B.N球带电量为0
C.M球带电量为+3q D.N球带电量为+7q
16.如图所示,不带电的金属导体A和B放在绝缘支柱上并相互接触,带正电的小球C靠近A,以下说法中正确的是( )
A.若先将A、B分开,再移走C,A带正电,B带负电
B.若先将A、B分开,再移走C,B带正电,A带负电
C.若先将C移走,再把A、B分开,A带正电,B带负电
D.若先将C移走,再把A、B分开,B带正电,A带负电
17.如图,充气后的气球在头发上摩擦,再靠近不带电的空易拉罐,在气球未接触易拉罐的情况下,可观察到易拉罐会朝气球方向滚动,关于这一现象,下列说法正确的是( )
A.易拉罐靠近气球一侧的带电性质和气球相反
B.易拉罐远离气球一侧的带电性质和气球相反
C.气球对易拉罐远、近两侧的作用力均为吸引力
D.气球对易拉罐远、近两侧的作用力大小相等
18.如图所示,取一对用绝缘柱支持的导体和,使它们彼此接触,起初它们不带电。现把带正电荷的物体移近导体,再把和分开,然后移去。则( )
A.带正电,带负电
B.带负电,带正电
C.、带同种电荷
D.、都不带电
19.一个验电器由于带了负电而使金属箔张开了一定的角度。若用一根不带电的绝缘金属棒接触验电器的金属小球时,验电器金属箔的张角( )
A.变小 B.变大
C.不变 D.以上三种情况都有可能
20.如图所示,验电器原来不带电,将带正电荷的带电体靠近验电器的金属球,金属箔片张开。关于箔片张开后金属球和箔片的带电情况,以下判断正确的是( )
A.都带正电 B.都带负电
C.金属球带正电,箔片带负电 D.金属球带负电,箔片带正电
21.有两个完全相同的金属小球A、B,其中A带的电荷量为Q,B不带电。若将两个小球接触后再分开,A带的电荷量变为( )
A.0 B. C. D.
22.如图所示,金属导体放在了一个绝缘支架上,在其两端下面都悬挂金属验电箔,原来金属导体两端的金属验电箔均不带电,若使带负电的金属球靠近金属导体的端,出现的现象将是( )
A.只有端验电箔张开,且端带正电
B.只有端验电箔张开,且端带负电
C.两端的验电箔都张开,且端带负电,端带正电
D.两端的验电箔都张开,且端带正电,端带负电
一、单选题
23.把两个完全相同的小球接触后分开,两球相互排斥,则两球原来的带电情况不可能是( )
A.原来的其中一个带电
B.两个小球原来分别带等量异种电荷
C.两个小球原来分别带不等量异种电荷
D.两个小球原来分别带同种电荷
24.某同学在研究静电感应时,用带电的金属球靠近不带电的验电器,验电器的金属箔片张开。验电器上感应电荷的分布情况正确的是( )
A. B. C. D.
25.如图所示,左边是一个原先不带电的导体,右边C是后来靠近导体的带正电金属球,若用绝缘工具沿图示某条虚线将导体切开,分导体为A、B两部分,则下列结论正确的是( )
A.沿虚线d切开,A带负电,B带正电
B.只有沿虚线b切开,才有A带正电,B带负电
C.只有沿虚线a切开,A带正电,B带负电
D.沿任意一条虚线切开,都有A带正电,B带负电
26.下列现象中,不属于摩擦起电的有( )
A.将被毛皮摩擦过的塑料棒靠近碎纸屑,纸屑被吸起
B.在干燥的天气中脱毛线衣时,会听到轻微的噼啪声
C.用干燥的毛刷刷毛料衣服时,毛刷上吸附有许多细微的脏物
D.把钢针沿着磁铁摩擦几次,钢针就能吸引铁屑
27.如图所示,原来不带电的绝缘金属导体MN,在其两端下面都悬挂着金属验电箔;若使带负电的绝缘金属球A靠近导体的M端,可能看到的现象是 ( )
A.只有M端验电箔张开,且M端带正电
B.只有N端验电箔张开,且N端带负电
C.两端的验电箔都张开,且左端带负电,右端带正电
D.两端的验电箔都不张开,且左端带正电,右端带负电
28.梳过头发的梳子,常能吸引轻小物体,这属于摩擦起电。关于摩擦起电现象,下列说法正确的是( )
A.摩擦起电现象使本来没有电子和质子的物体中产生了电子和质子
B.两种不同材料的绝缘体互相摩擦后,同时带上等量同种电荷
C.摩擦起电可能是因为摩擦导致质子从一个物体转移到了另一个物体而形成的
D.丝绸摩擦玻璃棒时,电子从玻璃棒上转移到丝绸上,玻璃棒因质子数多于电子数而显正电
29.如图所示,当一个金属球A靠近一个带正电的验电器上的的金属小球B时,验电器中金属箔片的张角增大,下列关于A的带电情况判断正确的是( )
A.可能不带电 B.一定带正电 C.可能带正电 D.一定带负电
30.关于电荷及电荷守恒定律的理解,下列说法中正确的是( )
A.带正电的小球靠近不带电的导体时,导体靠近小球的一端会带上正电
B.两个不带电的物体摩擦起电时,若一个物体带了正电,则另一个物体一定带等量负电
C.自然界存在正电荷、负电荷和元电荷三种性质的电荷
D.通过发电机发电的过程可以创造出我们需要的电荷
二、多选题
31.如图所示,挂在绝缘细线下的小轻质带电球,由于电荷的相互作用而靠近或远离,所以( )
A.甲图中两球一定带异种电荷 B.乙图中两球一定带同种电荷
C.甲图中两球至少有一个带电 D.乙图中两球只有一个带电
32.如图,取一对不带电的,有绝缘柱支撑的导体A和B,使它们彼此接触。把带正电荷的物体C移近导体A,会发现两端的金属箔均张开。然后先手持绝缘柱把导体A和B分开,再移开C。移开C之后,下列说法正确的是( )
A.A带正电,B带负电
B.A带负电,B带正电
C.A、B上的金属箔片完全闭合
D.A、B上的金属箔片仍张开一定角度
33.当用毛皮摩擦过的橡胶棒去接触验电器的金属球时,金属箔片张开。对上述实验分析正确的是( )
A.金属箔片所带的电荷为负电荷
B.金属箔片的起电方式是感应起电
C.金属箔片张开的原因是同种电荷相互排斥
D.金属箔片与金属球带异种电荷
34.如图所示,两个互相接触的导体A和B不带电,现将带正电的导体C靠近A端放置,三者均有绝缘支架。下列说法正确的是( )
A.导体A的左端感应出负电荷,导体B的右端感应出正电荷,且正、负电荷不一定等量
B.若先将C移走,再把A、B分开,则A带负电,B带正电
C.若先将A、B分开,再移走C,则A带负电,B带正电
D.若手不小心触碰了一下导体B,则导体A带负电,大地中的电子转移到了A导体上
35.有一个质量很小的小球,用绝缘细线悬挂着,当用毛皮摩擦过的硬橡胶棒B靠近它时,看到它们互相吸引,接触后又互相排斥,则下列说法正确的是( )
A.接触前,A、B一定带异种电荷 B.接触前,A、B可能带异种电荷
C.接触前,球一定不带任何电荷 D.接触后,球一定带电
36.用金属箔做成一个不带电的圆环,放在干燥的绝缘桌面上。小明同学用绝缘材料做的笔套与头发摩擦后,将笔套自上而下慢慢靠近圆环,当距离约为0.5cm时圆环被吸引到笔套上,如图所示。对上述现象的判断与分析,下列说法正确的是( )
A.摩擦使笔套带电
B.笔套靠近圆环时,圆环上、下部感应出异号电荷
C.圆环被吸引到笔套上的过程中,圆环处于超重状态
D.笔套碰到圆环后,笔套所带的电荷立刻被全部中和
37.用金属箔做成一个不带电的圆环,放在干燥的绝缘桌面上。小明同学用绝缘材料做的笔套与头发摩擦后,将笔套自上向下慢慢靠近圆环,当距离约为时圆环被吸引到笔套上,如图所示。对上述现象的判断与分析,下列说法正确的是( )
A.笔套与头发的接触使笔套带电
B.笔套靠近圆环时,圆环上、下部感应出异号电荷
C.圆环被吸引到笔套上的过程中,圆环所受吸引力大于圆环的重力
D.笔套碰到圆环后,笔套所带的电荷立刻被全部中和
三、填空题
38.静电感应:当一个带电体靠近导体时,由于电荷间相互__________或__________,导体中的自由电荷便会趋向或远离带电体,使导体靠近带电体的一端带__________ (填“同种”或“异种”)电荷,远离带电体的一端带 __________(填“同种”或“异种”) 电荷的现象。
39.如图所示,一个带正电的玻璃棒靠近(没有接触)原来不带电的验电器的金属球时,验电器的金属箔片_________(填“张开”或“闭合”),金属球_________(填“带正电”或“带负电”或“不带电”),金属箔片_________(填“带正电”或“带负电”或“不带电”)。
40.三个相同的不带电金属球A、B、C,先让A球带上正电,靠近相互接触的B、C球,将B、C分开,用手摸一下A球,将A球上的电荷导入大地。若此时B球所带电荷量为+q。用A球再去接触B,然后再接触C,最后A所带的电荷量为____________。
41.取一对用绝缘柱支撑的导体A和B,使它们彼此接触,起初它们不带电,分别贴在导体A、B下部的金属箔均是闭合。现将用丝绸摩擦过的玻璃棒C移近导体A,回答下列问题:
(1)若先把A和B分开,然后移去C,此时A导体上的金属箔______,B导体上的金属箔______(填“带正电”、“带负电”、“不带电”)。若再用手接触B,此时观察到的现象是______;
(2)若先移去C,然后把A和B分开,此时A导体金属箔______,B导体金属箱______(填“带正电”、“带负电”、“不带电”);
(3)A、B导体带电的实质是______。
42.质子与电子的电荷量绝对值为______C,即______C。某带负电的物体带有的电荷量大小为,它______(选填“得到”或“失去”)了__________个电子。
参考答案
1.D
【详解】
元电荷就是一个基本电荷,目前被认为是自然界中电荷的最小单元,一个电子或一个质子带电量都是一个元电荷。
故选D。
2.D
【详解】
ABD.元电荷没有正、负之分,是最小的带电单元,是一个电荷量,不是实物粒子。电子和质子所带电量为一个元电荷。元电荷的数值是密立根通过油滴实验测出的。AB错误,D正确。
C.摩擦起电的过程,是电荷转移让物体带电的,没有产生新的电荷。C错误。
故选D。
3.B
【详解】
用玻璃棒跟丝绸摩擦,玻璃棒的一些电子转移到丝绸上,玻璃棒因失去电子而带正电,丝绸因得到电子而带着等量的负电,故B正确,ACD错误。
故选B。
4.D
【详解】
绝缘细线上端固定,下端悬挂一小球N,由绝缘支架支撑着一小球M,当M靠近N时,N偏离竖直方向,对N受力分析,根据平衡条件得:球N受重力、细线的拉力和水平向左的引力,所以M、N带异种电荷,所以M可能带正电,也可能带负电
故选D。
5.C
【详解】
根据电荷之间相互作用的特点:同种电荷相互排斥,由此可知塑料丝“躲开”是塑料丝和PVC管带同种电荷;由于不知道塑料丝与哪一种物体摩擦,所以不能判断出塑料丝带正电还是带负电,故选C。
6.D
【详解】
AB.两个带电体之间存在着排斥力,故两球带同号电荷,可能都带正电,也可能都带负电,AB错误;
CD.静电力遵循牛顿第三定律,两球受到的静电力大小相等,C错误D正确。
故选D。
7.C
【详解】
将一带正电的小球O移近导体P后,由于静电感应,P的左端带负电,Q的右端带正电;然后把P、Q分开,则P带负电,Q带正电,再移走O,P、Q上的电荷不发生变化,仍然是P带负电,Q带正电。
故选C。
8.D
【详解】
由静电感应,带正电的C让导体A左端感应带上负点,A左端金属箔也带负电,则导体A、B下部的两片金属箔都是张开的。
故选D。
9.C
【详解】
AB.验电器上带正电荷后,验电器上的金箔张开一定角度,如果用另一个带电体靠近验电器的金属球,金箔张角变大,说明带电体带正电,吸引电子向金属球转移;如果金箔张角变小,说明带电体带负电,排斥电子,电子向金属箔转移,选项AB错误;
CD.验电器上带负电荷后,验电器上的金箔张开一定角度,如果用另一个带电体靠近验电器的金属球,金箔张角变大,说明带电体带负电,排斥电子向金属箔转移;如果金箔张角变小,说明带电体带正电,吸引电子向金属球转移,选项C正确,D错误。
故选C。
10.A
【详解】
用毛皮摩擦过的橡胶棒带负电,接触验电器后,验电器带了负电,验电器金属箔片上由于同种电荷相互排斥而分开。
故选A。
11.D
【详解】
A.因为带电体具有吸引轻小物体的性质,故用毛皮摩擦过的橡胶棒吸引纸屑的现象不能说明异种电荷可以相互吸引,A错误;
B.同种物质的原子核束缚电子的本领相同,所以同种物质摩擦,不可以使它们分别带上异种电荷,B错误;
C.摩擦起电的实质并不是创造了电荷,而是电荷的转移,C错误;
D.自然界只存在正、负两种电荷,D正确。
故选D。
12.B
【详解】
AB.摩擦起电的实质是电子在相互摩擦的物体间发生转移,失去电子的物体带正电,得到电子的物体带负电,此过程中并没有创造电荷,A错误,B正确;
CD.感应起电的实质是电荷从物体的一部分转移到另一部分,是电荷在同一物体内部发生了转移,此过程中并没有创造电荷,CD错误。
故选B。
13.D
【详解】
ABC.元电荷是与电子的电荷量数值相等的电荷量,但不是电子,故ABC错误;
D.元电荷是自然界最小的电荷量,物体所带的电荷量只能是元电荷的整数倍,故D正确。
故选D。
14.D
【分析】
摩擦起电的本质是电荷从一个物体转移到另外一个物体。得到电子的物体带负电,失去电子的物体带正电。同种电荷相互排斥,异种电荷相互吸引,据此判断各个选项即可。
【详解】
A.用丝绸摩擦玻璃棒,玻璃棒带正电,丝绸带负电,选项A错误;
B.用毛皮摩擦橡胶棒,橡胶棒带负电,毛皮带正电,选项B错误;
C.摩擦起电的本质是电荷的转移,不是通过摩擦产生的,选项C错误;
D.摩擦起电说明,电荷可以从一个物体转移到另一个物体,选项D正确。
故选D。
15.C
【详解】
根据电荷先中和,再均分可得出,接触再分开后M、N球带的电荷都为+3q,故C正确,ABD错误。
故选C。
16.B
【详解】
AB.带正电的小球C靠近A端,由于感应起电,A端带负电,B端带正电,将A、B分开,再移走C,则A整体带负电,B整体带正电,故A错误,B正确;
CD.带正电的小球C靠近A端,由于感应起电,A端带负电,B端带正电,将C移走,A、B上的电荷又马上中和,不再带电,再把A、B分开,A、B都不带电,故C、D错误。
故选B。
17.A
【详解】
AB.根据静电感应,靠近气球一侧与气球带异种电荷,远离一侧与气球带同种电荷。A正确,B错误;
CD.气球对易拉罐远侧为斥力,近侧为吸引力。并且对近侧的力大于远侧的力。CD错误。
故选A。
18.B
【详解】
根据“同种电荷相互排斥,异种电荷相互吸引”的规律可知,靠近物体C的导体A带负电荷,导体B则带等量的正电荷。
故选B。
19.A
【详解】
不带电的绝缘金属棒接触验电器的金属小球时,有一部分电荷转移到金属棒上,使验电器的带电量减小,因此金属箔的张角变小。
故选A。
20.D
【详解】
验电器原来不带电,将带正电荷的带电体靠近验电器的金属球,金属球因为静电感应,自由电子由金属箔向金属球移动,故金属球带负电,金属箔带正电。
故选D。
21.B
【详解】
由题意知A带的电荷量为Q,B不带电,接触时满足先中和,再均分原理,可得两个小球接触后再分开,A带的电荷量变为,故B正确,ACD错误。
故选B。
22.C
【详解】
若使带负电的金属球靠近金属导体的端,金属导体会发生静电感应,M端会感应出正电荷,N端感应出负电荷,两端的验电箔都张开,C正确。
故选C。
23.B
【详解】
A.原来的其中一个带电,把两个完全相同的小球接触后电荷平分,带上等量同种电荷,存在排斥力,故A可能;
B.两个小球原来分别带等量异种电荷,接触后电荷完全中和,电荷量都为零,两球不存在排斥力,故B不可能;
C.两个小球原来分别带不等量异种电荷,小球接触后电荷先中和再平分,带上等量同种电荷,存在排斥力,故C可能;
D.两个小球原来分别带同种电荷,把两个完全相同的小球接触后电荷重新平分,带上等量同种电荷,存在排斥力,故D可能。
本题选不可能的,故选B。
24.B
【详解】
靠近带电的金属球的一端带上异种电荷,即负电荷,远离带电的金属球的金属箔片带上同种电荷。
故选B。
25.D
【详解】
由题意可知,静电感应现象使得端带正电,端带负电,与沿哪条线切开无关。故D正确,ABC错误。
故选D。
26.D
【详解】
A.将被毛皮摩擦过的塑料棒靠近碎纸屑,纸屑被吸起,属于摩擦起电,选项A不符合题意;
B.在干燥的天气中脱毛线衣时,会听到轻微的噼啪声,属于摩擦起电,选项B不符合题意;
C.用干燥的毛刷刷毛料衣服时,毛刷上吸附有许多细微的脏物,属于摩擦起电,选项C不符合题意;
D.把钢针沿着磁铁摩擦几次,钢针就能吸引铁屑是因为被磁化了,不是摩擦起电,选项D符合题意;
故选D。
27.C
【详解】
金属导体处在负电荷的电场中,由于静电感应现象,导体的右端要感应出正电荷,在导体的左端会出现负电荷,所以导体两端的验电箔都张开,且端带负电,端带正电,所以C正确,ABD错误。
故选C。
28.D
【详解】
摩擦起电现象的本质是使一个物体上的自由电子转移到另一个物体上,从而使两物体分别带上等量的异种电荷。
故选D。
29.B
【详解】
A.如果A球不带电,在靠近B球时,发生静电感应现象使A球上电荷重新分布,靠近B球的端面出现负的感应电荷,而背向B球的端面出现正的感应电荷。A球上的感应电荷与验电器上的正电荷发生相互作用,因距离的不同而表现为吸引作用,从而使金属箔的张角减小,故A错误;
BCD.如果A球带正电,靠近验电器的B球时,同种电荷相互排斥,使金属球B上的正电荷逐渐“下移”,从而使两金属箔的张角增大,反之,如果A球带负电,则使张角减小 ,故B正确,CD错误。
故选B。
30.B
【详解】
A.带正电的小球靠近不带电的导体时,由于静电感应,导体靠近小球的一端会带上负电,故A错误;
B.摩擦起电的实质是电子的转移,摩擦起电后两物体一定带上等量异种电荷,故B正确;
C.自然界中只有正电荷、负电荷两种性质的电荷,故C错误;
D.电荷既不会创造,也不会消失,只是电荷的转移,故D错误。
故选B。
31.BC
【详解】
由于带电物体具有吸引轻小物体的性质,以及同种电荷相互排斥,异种电荷相互吸引。图甲中两小球相互吸引,则可能是某个小球带电另一个小球不带电或者两小球带异种电荷。图乙中两个小球相互排斥,则说明两小球一定是带同种电荷。
故选BC。
32.BD
【详解】
把带正电荷的物体C移近导体A,会发现两端的金属箔均张开,此时,A带负电,B带正电,然后先手持绝缘柱把导体A和B分开,A仍然带负电,B仍然带正电,然后移走C,A、B上的电荷不会中和,所以A、B上的金属箔片仍张开一定角度。
故选BD。
33.AC
【详解】
ABD.用毛皮摩擦过的橡胶棒因得到电子带负电,当橡胶棒接触验电器上端的金属球时,橡胶棒上多余的电子会转移到验电器上,金属箔片与金属球相连,所以金属箔片也因有多余的电子而带负电,属于接触起电,故A正确,BD错误;
C.因为金属箔片都带负电,则两片金属箔片相互排斥而张开,故C正确。
故选AC。
34.CD
【详解】
A.由于C带正电,所以导体A的左端感应出负电荷,导体B的右端感应出等量的正电荷,故A错误;
B.若先将C移走,此时导体A、B中的电荷又发生了中和,所以A、B将不再带电,故B错误;
C.若先将A、B分开,再移走C,导体A、B由于感应起电带上异种电荷,所以此时A将带负电,B带正电,故C正确;
D.若手不小心触碰了一下导体B,人与导体及大地则构成一个大导体,大地中的电子将转移到A导体上,A将带负电,故D正确。
故选CD。
35.BD
【详解】
接触前橡胶棒B带负电荷,带电体有吸引轻小物体的性质,故可能带正电荷,也可能不带电荷,接触后又互相排斥,故接触后橡胶棒B和小球一定带同种电荷。
故选BD。
36.ABC
【详解】
A.笔套与头发摩擦后,能够吸引圆环,说明笔套上带了电荷,即摩擦使笔套带电,故A正确;
B.笔套靠近圆环时,由于静电感应,会使圆环上、下部感应出异号电荷,故B正确;
C.圆环被吸引到笔套上的过程中,圆环所受向上的吸引力大于圆环所受的重力,加速度向上,故C正确;
D.笔套接触到圆环后,笔套上的部分电荷转移到圆环上,使圆环带上与笔套相同性质的电荷,故D错误。
故选ABC。
37.BC
【详解】
A.笔套与头发的摩擦使笔套带电,故A错误;
B.带电的笔套靠近圆环时,圆环上、下部感应出异号电荷,故B正确;
C.当距离约为时圆环被吸引到笔套上,是因为圆环所受吸引力大于圆环的重力,故C正确;
D.笔套碰到圆环后,笔套所带的电荷没有被中和,笔套还带电,故D错误。
故选BC。
38.吸引 排斥 异种 同种
【详解】
[1][2]][3][4]当一个带电体靠近导体时,由于电荷间相互吸引或排斥,导体中的自由电荷便会趋向或远离带电体,使导体靠近带电体的一端带异种电荷,远离带电体的一端带同种电荷。
39.张开 带负电 带正电
【详解】
[1][2][3]一个带正电的玻璃棒靠近原来不带电的验电器的金属球时,由于静电感应,使验电器的金属箔片带上同种电荷而张开,由于静电感应,带正电的玻璃棒吸引验电器金属箔中的电子向金属球移动,故金属球由于有多余的电子而带负电,金属箔片失电子而带正电。
40.
【详解】
由题意可知,当A球靠近相互接触的B、C球时,由于静电感应现象,则B、C球分别带正电和负电,且电荷量相等。当将A球上的电荷导入大地后,A球不带电。由题意可知,此时B球所带电荷量为+q,用A球再去接触B,则A球带电量为,C球带电量为,则此时A球再接触C球,可得A球电量为
41.带负电 带正电 B导体的金属箔闭合 不带电 不带电 电子转移(或电荷转移)
【详解】
丝绸摩擦过的玻璃棒C带正电荷,导体A、B接触在一起时,处在正电荷的电场中,由于静电感应,导体A的左端感应出负电荷,导体B的右端感应出正电荷,且电荷量相等,所以导体两端的金属箔都张开,且左端带负电,右端带正电。
(1)[1][2][3] 若先把A和B分开,然后移去C,导体A、B的电荷不能中和,故A导体上的金属箔带负电,B导体上的金属箔带正电,若用手接触B则将B导体的正电荷中和而不再带电,故此时观察到的现象是B导体的金属箔闭合;
(2)[4][5] 若先移去C,导体A和导体B上的正负电荷中和,均不再带电,故A、B导体金属箔均不带电;
(3)[6] A、B导体带电的实质是电子转移(或电荷转移)。
42. 得到
【详解】
[1][2]质子与电子的电荷量绝对值为C,即
C
[3]带负电的物体是因为它得到了电子;
[4]电子的电荷量绝对值为C,则的电荷量含有的电子个数为
高中物理人教版 (2019)必修 第三册1 电荷学案: 这是一份高中物理人教版 (2019)必修 第三册1 电荷学案,共5页。学案主要包含了学习目标,学习过程,达标检测等内容,欢迎下载使用。
人教版 (2019)必修 第三册1 电荷导学案: 这是一份人教版 (2019)必修 第三册1 电荷导学案,共5页。学案主要包含了电荷,电荷守恒定律,元电荷等内容,欢迎下载使用。
人教版 (2019)必修 第三册1 电荷导学案: 这是一份人教版 (2019)必修 第三册1 电荷导学案,共7页。学案主要包含了学习目标,课前预习,情境导入,新知探索,课后练习等内容,欢迎下载使用。