












人教部编版六年级下册5 应对自然灾害教学演示ppt课件
展开《5 应对自然灾害》第一课时
六年级下册 第二单元《爱护地球 共同责任》
核心主题 了解我国自然灾害的总体情况,树立尊重大自然的观念。
内容层次递进逻辑关系
了解我国自然灾害的总体情况。
知道自然 灾害的表现及危害。
认识人为因素对自然灾害的影响。
有效提升学生防灾避险意识 形成尊重自然规律的意识
活动二:谁肇事——自然灾害危害大
活动三:小实验——这些行为不可为
通过实验,引发学生对人类行为的思考,领悟人类的行为会诱发或加重自然灾害的发生。
流出的水的颜色为什么不一样?
《5 应对自然灾害》第二课时
核心主题 提升防灾避险意识与自护自救能力。
活动一 从手机短信到避险意识和能力提升
教学环节和设计意图
活动一 从手机短信到避险意识和能力提升
增强防灾避险意识,将学习到的知识应用于实践。
活动二 从防灾工程到运用科学抗击灾害
防灾先监测理念 聚焦防御灾害工程 提高防灾抗灾信心
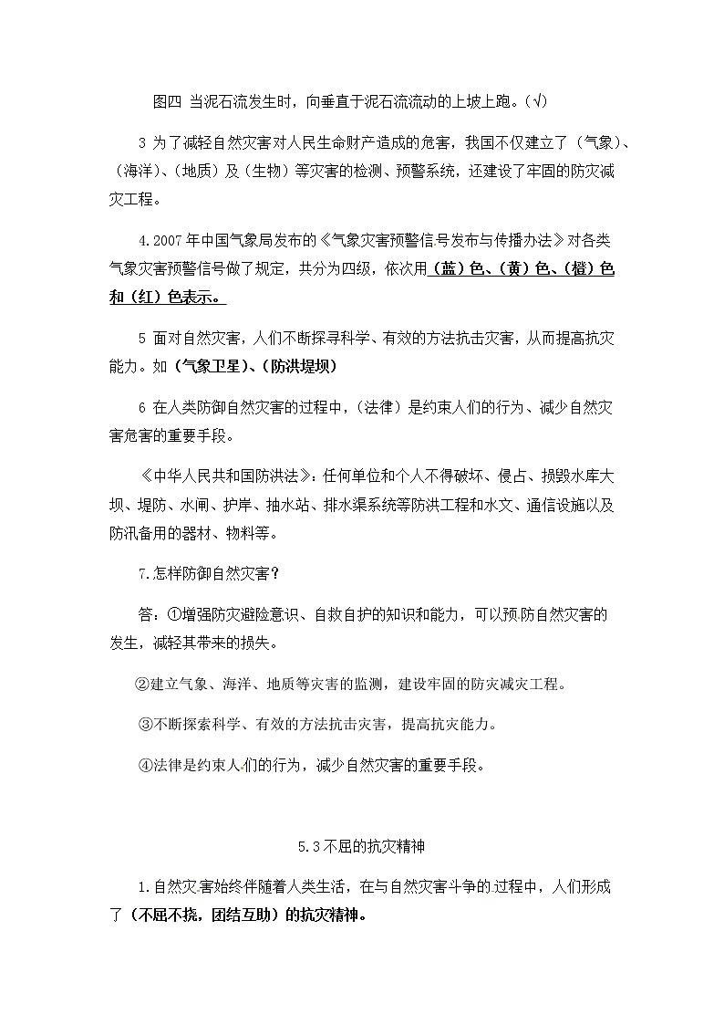
面对自然灾害,人们不断探寻科学、有效的方法抗击灾害,提高抗灾能力。
活动三 从新闻事件看法律约束防危害
《5 应对自然灾害》第三课时
六年级下册 第二单元《爱护地球 共同责任》
了解灾情 ——防御灾害 —— 弘扬精神
形成不屈不挠、团结互助的抗灾精神。
一方有难 八方支援
了解中国人民与灾害作斗争的故事,感知中国人民不屈不挠、团结互助的抗灾精神。
了解抗灾中平凡人的事迹,感受他们无私奉献的精神,认识到在灾难面前每个人都可以贡献一份力量。
认识全国上下形成减灾共同体、共同应对自然灾害的重要意义。
通过人们抵御自然灾害的感人事例,感悟人们在危难中不屈不挠、团结互助的精神。
认识到在灾难面前每个人都可以贡献一份力量,认识全国上下形成减灾共同体,共同应对自然灾害的重要意义。
活动一 走进汶川地震纪念馆,领略不屈的抗灾精神
面对巨大的灾害,中国人民勇于斗争,形成了不屈不挠、团结互助的抗灾精神。
五、教学环节和设计意图
活动二 感受志愿服务精神,形成减灾共同体
全国上下形成减灾共同体,共同预防、减少自然灾害对我们的伤害。
小学政治 (道德与法治)5 应对自然灾害精品教学课件ppt: 这是一份小学政治 (道德与法治)5 应对自然灾害精品教学课件ppt,文件包含六年级下册道德与法治第5课《应对自然灾害》PPT教学课件第一课时ppt、六年级下册道德与法治第5课《应对自然灾害》教案教学设计第一课时doc、2019年全国十大自然灾害公布我们协力和这些灾害斗争过wmv、5课自然灾害视频wmv、汶川地震记录片wmv、自然灾害带来的经济损失wmv等6份课件配套教学资源,其中PPT共41页, 欢迎下载使用。
人教部编版六年级下册5 应对自然灾害课文课件ppt: 这是一份人教部编版六年级下册5 应对自然灾害课文课件ppt
小学人教部编版《应对自然灾害》PPT课件: 这是一份小学人教部编版《应对自然灾害》PPT课件,共60页。PPT课件主要包含了小组展示,拷贝不走样,连一连,课后作业,中国地质灾害的分布,冬季风,说一说,暴雨灾害防护等内容,欢迎下载使用。