所属成套资源:2022年人教版九年级下册化学单元同步测试卷、真题测试卷、中考模拟卷等(含答案解析】
2022年中考化学模拟试卷(7)【含答案解析】
展开
这是一份2022年中考化学模拟试卷(7)【含答案解析】,共11页。
2.答题前,考生务必将自己的姓名、考点名称、考场号、座位号用 0.5 毫米黑色墨水签字笔填写在答题卡相对应的位置上,并认真核对条形码上的准考号、姓名是否与本人的相符合。
3.答选择题必须用 2B 铅笔把答题卡相对应题目的答案标号涂黑,如需改动,请用橡皮擦干净后,再选涂其他答案;答非选择题必须用 0.5 毫米黑色墨水签字笔写在答题卡指定的位置上,不在答题区域内的答案一律无效,不得用其他笔答题。
可能用到的相对原子质量:H-1C-12O-16I-127
选择题(共40分)
一、单项选择题(包括 20 题,每题 2 分,共 40 分,每题只.有.一.个.选项符合题意)
十天建成火神山医院离不开下列化学材料,下列说法不正确的是()
A.墙体采用的岩棉板是无机纤维板,属于无机非金属材料
B.屋面板设计采用上下层玻璃钢夹芯板,属于复合材料
C.净化通风管道系统采用热镀锌钢板,属于复合材料
D.地板设计上选用 PVC 塑胶地板,属于有机合成材料
下列过程属于化学变化的是()
A.风力发电B.干冰升华
C.石墨转化成金刚石D.蔗糖溶解
下列物质由离子构成的是()
A.二氧化碳B.硝酸钾C.氧气D.水银
下列化肥属于复合肥的是()
А.K2СО3В.СO(NH2)2С.Са3(РО4)2D.NH4H2PO4
下列物质按照混合物、氧化物、单质顺序排列的是()
A.空气、二氧化锰、氧气
B.海水、氯酸钾、氢气
C.氧化铁、锰酸钾、水
D.硫酸铜、高锰酸钾、二氧化碳
下列有关化学用语表示正确的是()
A.2 个氧原子:O2B.钠原子结构示意图:
6
C.2 个铁离子:2Fe2+D.硫酸铝中硫元素的化合价: Al2 (SO4 )3
下列关于氧气的说法正确的是()
A.氧气化学性质活泼,能与所有物质发生反应
B.氧气易溶于水,水中生物靠溶解于水中的氧气生存
C.铁丝在纯氧中剧烈燃烧,火星四射,生成黑色固体
D.液态氧可用作火箭燃料
下列实验操作正确的是()
A.取用固体B.滴加液体C.加热液体D.检査气密性
将一条纯棉的手帕用质量分数为 60%的酒精溶液浸透后挤去水分,用坩埚钳夹持并点燃,轻轻抖动手帕,燃后手帕安然无善,原因是()
A.水作为反应物参与了化学反应C.纯棉的手帕不可燃
B.手帕的温度没有达到纯棉着火点D.坩埚钳有导热作用,手帕的温度较低
下列说法正确的是()
A.淀粉和葡萄糖都是有机高分子化合物
B.所有维生素都不能在体内合成
C.杀菌过程中蛋白质会变性是化学变化
D.油脂和糖类的元素组成不同
下列各组离子能在 pH=1 的无色溶液中大量共存的是()
-+2+--
A.Na+, NH4+ , Cl- , NO3B.K , Cu, OH , NO3 C.Ba2+, Cl¯ , SO42-, Na+D.K+, Na+ , NO3- , CO32-
下列说法符合安全要求的是()
A.采用喷洒大量 75%医用酒精的方式室内消毒
B.皮肤不慎沾到浓硫酸时,立即涂大量浓氢氧化钠溶液
C.电线老化着火,马上用水浇灭
D.逃离火灾现场时,可用湿毛巾捂住口鼻,并尽量贴近地面
下列化学事实的原因分析不正确的是()
下列有关宏观现象的微观解释正确的是()
A.将氧气制成液氧——分子体积变小
B.氢气在氧气中燃烧生成水——化学反应中分子和原子都可以再分
C.75mL 的酒精和 25mL 的水海混合后体积小于 100 mL——分子间有间隔
D.食物变质——食物中的分子种类不变,但分子的性质发生了变化
化学事实
原因分析
A
不饱和石灰水升高温度可以达到饱和
温度越高,氢氧化钙溶解度越大
B
5%的蔗糖溶液中取出部分,溶液的浓度不变
溶液的均一性
C
电解水时加氢氧化钠可以增强导电性
溶液中自由移动离子浓度增加
D
紫色石蕊试液中通入二氧化碳后变红
二氧化碳和水反应生成碳酸
《天工开物》中有关火法炼锌的工艺记载:“每炉甘石十斤,装载入一泥罐内,然后逐层用煤炭饼垫盛,其底铺薪,发火煅红,罐中炉甘石熔化成团。”(注:炉甘石的主要成分是碳酸锌。)火法炼
高温
锌主要发生的化学反应是: 2C ZnCO3Zn 3X ,下列说法不正确的是()
A.X 的化学式是 CO
B.反应前后固体的质量不变
D.该反应部分元素的化合价发生改变
C.该反应是置换反应
下列实验操作不能达到实验目的是()
下列推理正确的是()
A.氖原子核外电子数为 10,核外电子数为 10 的微粒一定是氖原子
B.单质由同种元素组成,由同种元素组成的纯净物一定是单质
C.酸碱中和反应生成盐和水,生成盐和水的反应一定是中和反应
D.有机化合物含碳元素,含碳元素的化合物一定是有机化合物
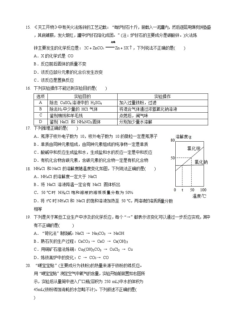
NH4Cl 和 NaCl 的溶解度随温度变化如图,下列说法正确的是()
A.NH4Cl 的溶解度一定大于 NaCl
B.将 NaCl 溶液降温一定会有 NaCl 固体析出
C.50 ℃ 时 NH4Cl 饱和溶液的溶质质量分数为 50%
D.将 t℃ 时NH4Cl 和 NaCl 的饱和溶液加热至 50 ℃,两溶液的溶质质量分数相等
下列是关于某些工业生产中渉及的化学反应,每个“→”都表示该变化可以通过一步反应实现,其中有不正确的是()
A.“苛化法”制烧碱:NaCl → Na2CO3 → NaOH
B.熟石灰的生产过程:CaCO3 → CaO → Ca(OH)2
C.用铜矿石湿法炼铜:Cu2(OH)2CO3 → CuCl2 → Cu
D.炼铁高炉中的变化:C → CO2 → CO
“暖宝宝贴”(主要成分为铁粉)的热量来源于铁粉的锈反应。用“暖宝宝贴”测定空气中氧气的含量,实验开始前装置如右图所示,实验后从量筒中进入广口瓶(容积为 250 mL)中水的体积为 45mL(铁粉锈蚀消耗的水忽略不计)。下列叙述不正确的是( )
A.实验前必须检查装置的气密性
B.本次实验测得空气中氧气的体积分数为 18%
C.若测得空气中氧气含量偏低,可能是铁粉不足
D.必须等温度计的读数恢复至实验前的温度后,才能记录量筒内剩余水的体积
非选择题(共 60 分)
(8 分)“砂锅鱼头”汤鲜汁浓,其烹饪方法为:将鱼头下油锅煎黄后,放入砂锅中加适量食盐、葱段、生姜、香菜、矿泉水等,在火上煨煮数小时即成。
(1)鱼头中的蛋白质进入人体后会逐步分解成被人体吸收的
(2)“砂锅鱼头”中几乎不含有的营养素是 (填序号)。
A.无机盐B.油脂C.糖类D.水
(3)鱼肉中富含铁、钙、磷等多种元素,青少年摄入 元素可预防佝偻病和发育不良。
(4)液化气灶主要成分是丙烷(C3H8),煨制鱼头的砂锅外壁常因丙烷的 (填“完全”或
“不完全”)燃烧产生黑灰,将灶具的进风口 (填“调大”或“调小”)可以避免黑灰产生。
(5)用洗洁精清洗油腻的砂锅是利用洗洁精的 作用。
(6)新型冠状病毒蔓延期间,外山买鱼需佩戴符合要求的口罩。佩戴口罩预防病毒的原理相当于化学实验中的 操作。活性炭口罩能有效阻隔空气中的氨、苯、甲醛等有害气体,其功能比普 通罩强大,因为活性炭具有 性。
(6 分)波尔多液是农业上常用的杀菌剂,配制波尔多液的主要原料有生石灰和硫酸铜,在配制和使用时有诸多注意事项。
(1)配制时:先将生石灰、硫酸铜分别溶于水,该过程发生反应的化学方程式是 , 然后将所得的硫酸铜溶液缓慢倒入石灰乳中,即得到波尔多液,若将石灰乳倒入硫酸铜溶液中, 易产生蓝色沉淀,该沉淀的化学式是
(2)波尔多液中硫酸铜比例过高易造成药害,有经验的果农常将磨光的铁制芽接刀浸泡在药液里, 若产生药害,只需 1-2 分钟就有明显现象出现,该现象是 , 反应的化学方程式是
(3)铁制芽接刀与 (填物质名称)接触易生锈,防锈方法有 (填一种)。
(5 分)阅读下面的科普材料。
2019 年度诺贝尔化学奖被授予约翰·古迪纳夫、斯坦利·惠廷厄姆和吉野彰三位科学家,以表彰其在锂离子电池的发展方面作出的贡献,奠定了无线电子产品的基础,给予我们进入无化石燃料世界的可能性,因为它能用于各种事物,从给电动汽车供电到从可再生能源中储存能量。
新能源汽车按照电池种类的不同可以分为镍氢电池动力汽车、锂电池动力汽车和燃料电池动力汽车。镍氢电池具有大功率、快速充放电等优点,但也有成本高,自放电程度大等不足,锂电池在整个充放电过程中,锂离子往返于正负极之间实现能量的转化。锂电池月自放电率仅为 6%~8%, 远低于镍氢电池。由于正极材料 LiCO2 的价格高,目前是市场上高端电动汽车的主要动力源。质子交换膜燃料电池是燃料电池中的一种,其工作原理是在催化剂的作用下,氢气、氧气分别在各自电极发生电离后生成水,并释放出能量。由于质子交换膜燃料电池以铂族贵金属作电催化剂,燃料净化程度要求高,并且只能用热水回收余热,所以并未广泛应用。
(1)化石燃料是 能源(填“可再生”或“非可再生”)。
(2)质子交换膜燃料电池可实现零排放,该反应的化学方程式是 , 能量转化形式为
(3)现有一种锂离子二次电池,其工作原理如图。放电时生成的 Li2CO3 固体和碳储存于碳纳米管中。放电时, 电池的总反应为 。
(4)下列说法中正确的是
A.镍氢电池汽车具有大功率、快速充放电等优点
B.锂电池月自放电率高,远高于镍氢电池
C.电池属于无害垃圾,可以随意丟弃
D.质子交换膜燃料电池电源是一种清洁的绿色环保电源
(6 分) 类价二维图反映的是元素的化合价与物质类别之间的关系,构建类价二维图是化学学习的重要方法。图 1 是某同学绘制的关于硫元素的类价二维图。
(1)图 1 中 a 物质的化学式为 ;b 处对应物质的类别是
(2)类价二维图中的物质在一定条件下可以相互转化。煤炭中的硫元素一定条件下会转化为硫化氢和二氧化硫,两种气体混合发生反应,微观示意图如图 2 所示,丁物质的化学式为
(3)二氧化硫在空气中可以通过下列转化形成硫酸型酸雨:①2SO2+O2 尘埃 2SO3;② 。酸雨会导致土壤酸化,可以利用 改良酸性土壤。
实验室利用硫酸铵和消石灰加热来制取氨气,该反应的化学方程式为 。
(8 分)根据如图所给的仪器,回答问题。
(1)装配高锰酸钾制氧气的发生装置需要用到的仪器有 (填字母)。写出该反应化学方 程式 。某同学进行该实验并用排水法收集氧气。
下列操作正确的是 (填字母)。
a.未检查装置气密性即向大试管中加入高锰酸钾固体
b.当导管口有连续气泡均匀冒出时,开始收集氧气
c.集气瓶中氧气收集满后,先用玻璃片盖住集气瓶口,再将其移出水面
d.气体收集完毕后,先熄灭酒精灯,再将导管移出水面
(2)某同学用大理石和稀盐酸制取二氧化碳,为了检验并收集到干燥的二氧化碳气体,在发生装置后依此连接装有足量 、 的甲装置,再连接乙装置的 端(填“a”或“b”) 进行收集。
将收集的二氧化碳气体倒入如图装置,能观察到 的现象,这是由于二氧化碳具有
的性质。
(5 分)氯化钙应用广泛,以石灰石(杂质主要是 Fe2O3、MgSO4)为原料生产 CaCl2,的流程如下:
(1)氧化铁和盐酸反应的化学方程式为 。
(2)滤液 1 中的溶质有 HCl、FeCl3、MgSO4 和 。
(3)写出滤液 1 中加入 BaCl2 发生的化学反应方程式: 。
(4)滤液 2 中加入 Ca (OH)2 可以除去 HCl、MgCl2 和 。
(5)滤液 3 呈碱性,为使溶液 pH 降低,可加入适量的 。
27.(9 分)某校化学兴趣小组同学利用数字化仪器对镁与盐酸反应进行研究。
【查阅资料】
①饱和氯化镁溶液的 pH 约为 4;②氢氧化镁加热到 350℃失去水生成氧化镁。
【实验过程】
(1)实验前先将镁条需先打磨的原因是 。
(2)将打磨后的镁条放入锥形瓶中,再将注射器中某浓度的盐酸压入锥形瓶中,通过数字传感器测定实验中密闭容器(气密性良好)内压强与时间的关系如图所示。
(3)用 pH 试纸测定反应后溶液的酸碱度。
【结果分析】
① 将注射器刚注入盐酸时镁条表面无明显气泡, 但此时压强上升迅速, 原因可能是 。
②镁条与盐酸反应的化学方程式为 。图中 a、b、c、d 四个点中,产生氢气最快的为 点。
③图中 c 点镁条已完全溶解,cd 段容器内压强逐渐减小的原因可能是 。
④测定反应后的溶液 pH 的操作为 (填对应选项的字母)。
A.将 pH 试纸直接插入溶液中,并将试纸显示的颜色与标准比色卡比较,读出 pH
B.将 pH 试纸放在玻璃片上,用干净的玻璃棒蘸取溶液滴在 pH 试纸上,并将试纸显示的颜色与标准比色卡比较,读出 pH
C.将湿润的 pH 试纸放在玻璃片上,用干净的玻璃棒蘸取溶液滴在 pH 试纸上,并将试纸显示的颜色与标准比色卡比较,读出 pH
⑤同学们根据测得反应后溶液的 pH 就直接得出其中含 HCl,该 pH 的值可能是下列选项中的
(填对应选项的字母)。
А.3В.5С.6
⑥甲同学提出向反应后的溶液中逐滴滴加 NaOH 溶液并振荡,若观察到 的现象,也可以确定溶液中含 HCl
【拓展研究】
取少量镁条与过量盐酸反应后的溶液蒸干并灼烧,向灼烧所得固体中投入少量水,未见固体完全溶解,向其中滴加酚酞试液变为红色。灼烧所得固体的成分可能为 。
28.(13 分)抗击“新型冠状病毒”用到的过氧乙酸(C2H4O3)是一种高效消毒剂。可由冰醋酸(C2H4O2)和双氧水在浓硫酸催化作用下制得,实验装置和步骤如下:
步骤 1:在三颈烧瓶中加入一定量冰醋酸与浓硫酸的混合物,再缓缓加入适量 30%的双氧水; 步骤 2:不断搅拌并控制三颈烧瓶中混合液的温度为 20~30℃至反应结束,在锥形瓶中收集产品。
(1)仪器 A 的名称是
(2)步骤 2 搅拌的目的是
(3)下列关于过氧乙酸和冰酷酸的说法正确的是
a.过氧乙酸属于氧化物
b.过氧乙酸的相对分子质量为 76
c.冰醋酸中 C、H、O 元素的质量比为 6:1:8
d.过氧乙酸中氧元素的质量分数小于冰醋酸中氧元素的质量分数
(4)实验测得生成物过氧乙酸的质量分数随反应物比例[ n(C2 H4O2 ) 和反应时间的变化数据如下表。
n(H2O2 )
由表中数据可知,反应物最佳比例是 ;最佳反应时间约 _。
(5)产品中过氧乙酸的质量分数的测定方法如下:取 5.00g 过氧乙酸产品,加水稀释成 100g 溶液; 从中取出 5.00g 溶液,先除去残余的 H2O2,再加入稍过量的 KI 溶液,充分发生反应:
C2H4O3+2KI+H2SO4=K2SO4+I2+C2H4O2+H2O,反应结束后,经实验测得生成 I2 的质量为 0.127g, 试计算原产品中过氧乙酸的质量分数。(写出计算过程,结果保留 1 位小数)。
(6)请根据你学过的“一定溶质质量分数溶液的配制”方法配制 0.5%的过氧乙酸,用于地面、墙壁、门窗的消毒。
【实验用品】溶质质量分数为 20%的过氧乙酸(密度为 1.0261g/cm3)、水、1000mL 量筒、10L 塑料桶、木棒、口罩、眼镜、橡皮手套。
【实验步骤】①计算:将 200mL20%的过氧乙酸(密度为 1.026g/cm3)稀释为 0.5%的过氧乙酸,需加入水的体积为 mL(计算结果保留一位小数);②配制:用量筒量取 200mL20%的过氧乙酸倒入塑料桶中,按比例兑水,用木棒搅拌后,盖好桶盖待用。
【实验反思】
①由于过氧乙酸有腐蚀性,因此在配制溶液时要注意 ;
②在配制过氧乙酸过程中不能用铁器皿,原因是
选项
实验目的
实验操作
A
除去 CuSO4 溶液中的 H2SO4
加入过量铁粉,过滤
B
除去H2 中少量的 HCl 气体
将混合气体通过浓氢氧化钠溶液
C
鉴别棉线和羊毛线
点燃后,闻气味
D
鉴别 NaCl 和 NH4NO3 固体
分别加少量水溶解
反应物比例[ n(C2 H4O2 )
n(H2O2 )
反应时间
0.5h
1h
3h
5h
7h
2:1
7.38%
8.46%
9.42%
11.26%
13.48%
1:1
10.56%
12.92%
13.54%
20.72%
20.80%
1:2
6.14%
7.10%
7.96%
10.38%
12.36%
中考化学模拟试卷(7)
参考答案
选择题(共 40 分)
1.C 2.C 3.B 4.D 5.A 6.D 7.C 8.D9.B 10.C 11.A 12.D 13.A 14.C 15.B 16.A 17.B 18.D 19.A 20.B
非选择题(共 60 分)
21.(8 分)(1)氨基酸 (2)C (3)钙 (4)不完全 调大 (5)乳化 (6)过滤 吸附
22.(6 分)(1)CaO+H2O=Ca(OH)2 Cu(OH)2 (2)铁制芽接刀表面有红色固体析出,溶液的颜色逐渐由蓝色变为浅绿色 CuSO4+Fe=Cu+FeSO4 (3)水、氧气 涂油
23.(5 分)(1)非可再生 (2)2H2+O2 催化剂 2H2O 化学能转化为电能 (3)3CO2+4Li = 2LiCO3+C (4)AD
24.(6 分)(1)H2SO3 盐 (2) 水 (3)SO3+H2O = H2SO4 熟石灰
(4)(NH4)2SO4+Ca(OH)2 Δ 2NH3↑+CaSO4+2H2O
25.(8 分)(1)ABFH 2KMnO4 Δ K2MnO4+MnO2+O2↑ bc
澄清石灰水 浓硫酸 b 蜡烛自下而上依次熄灭 不可燃不助燃密度比空气大
26.(5 分)(1)Fe2O3+6HCl = 2FeCl3+3H2O (2)CaCl2 (3)MgSO4+BaCl2 = BaSO4↓+MgCl2 (4)FeCl3 (5)稀盐酸
27.(9 分)(1)除去镁条表面的氧化膜,便于后续反应进行
(3)①注入的盐酸占据一定体积,挤压装置内空气,使压强增大
②Mg+2HCl = MgCl2+H2↑ a
③反应停止不再产生气体、不再放热,容器内热量向外扩散,温度逐渐降低
④B
⑤A
⑥开始滴加的一段时间内无沉淀产生,滴加一段时间后才开始有白色沉淀产生
MgCl2、MgO
28.(13 分)
(1)分液漏斗
(2)使反应充分进行
(3) bc (4)1:1 5h (5)15.2%
【实验步骤】8002.8
【实验反思】①戴手套、护目镜,作好防护措施 ②过氧乙酸会与铁发生反应
相关试卷
这是一份备战中考数理化——中考化学模拟试卷 (7)(含答案),共15页。试卷主要包含了选择题,填空题,简答题,综合应用题等内容,欢迎下载使用。
这是一份人教版化学九年级下 中考化学模拟试卷7,共9页。试卷主要包含了5 Ca-40,5分),6 g等内容,欢迎下载使用。
这是一份2022年广东省深圳市中考模拟化学试卷7 (word版含答案),共10页。试卷主要包含了单项选择 I,单项选择 II,非选择题等内容,欢迎下载使用。

