2022届云南省师范大学附属中学高三高考适应性月考卷(六)理科综合生物试题含答案
展开
这是一份2022届云南省师范大学附属中学高三高考适应性月考卷(六)理科综合生物试题含答案,共8页。试卷主要包含了下列有关进化的叙述,正确的是, [生物——选修1, [生物——选修3等内容,欢迎下载使用。
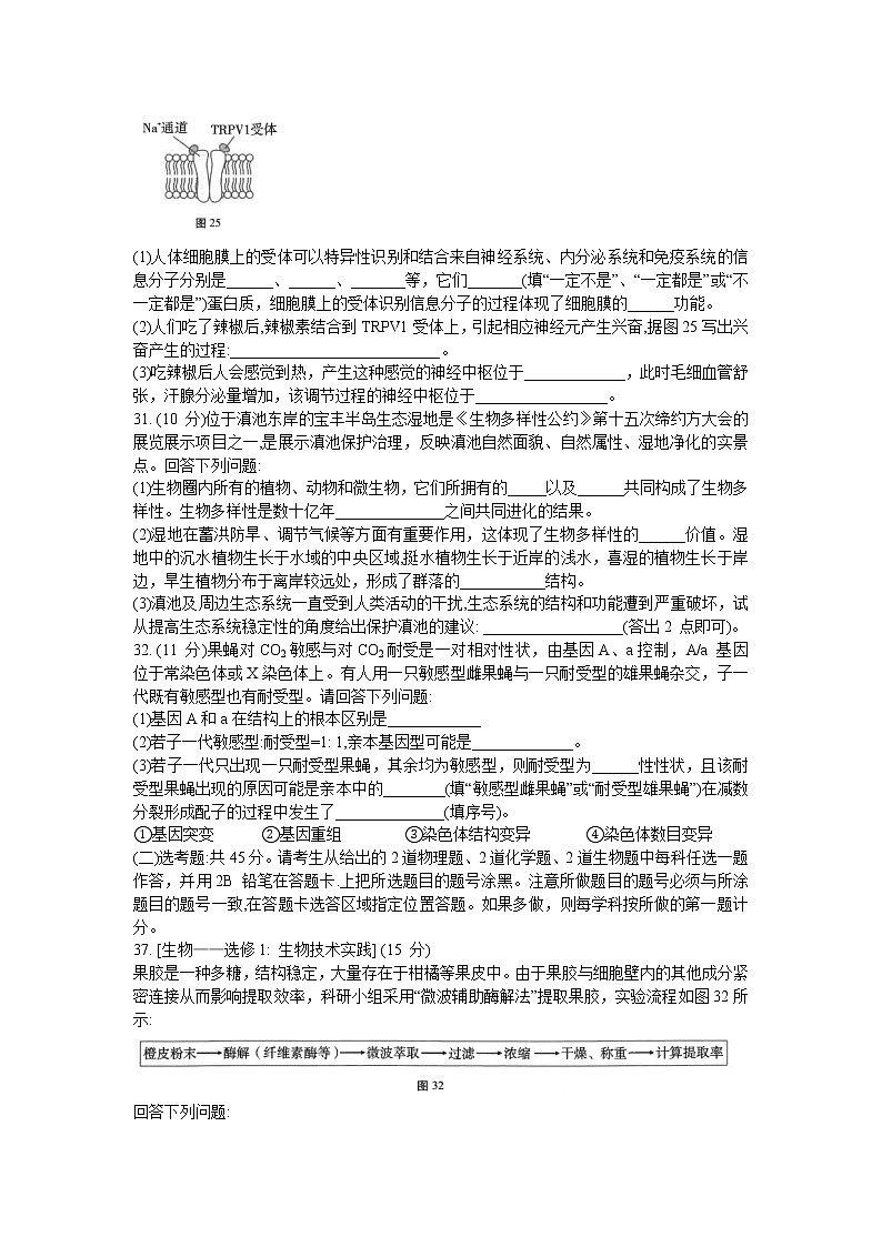
2022届云南省师范大学附属中学高三高考适应性月考卷(六)理科综合生物试题注意事项:1.答题前,考生务必用黑色碳素笔将自己的姓名、准考证号、考场号、座位号在答题卡上填写清楚。2.每小题选出答案后,用2B铅笔把答题卡上对应题目的答案标号涂黑。如需改动,用橡皮擦干净后,再选涂其他答案标号。在试题卷上作答无效。3.考试结束后,请将本试卷和答题卡一并交回。满分300分,考试用时150分钟。一、选择题:本题共13小题,每小题6分。在每小题给出的四个选项中,只有一项是符合题目要求的。1.下列有关细胞中糖类的叙述错误的是A.可作为细胞中的结构物质也可作为能源物质B.可转化为某些氨基酸参与蛋白质的合成C.原核细胞和真核细胞共有的单糖只有葡萄糖D.淀粉和糖原都是由相同的单糖聚合形成的2.在人体不分裂的体细胞中端粒酶活性很低,呈抑制状态,而不断分裂的细胞中端粒酶活性较高。端粒酶可将端粒修复延长,使细胞分裂次数增加。下列叙述错误的是A.端粒是每个DNA分子两端都有的一段特殊序列B.端粒DNA序列在每次细胞分裂后会缩短一截C.控制端粒酶合成的基因普遍存在于人体细胞中D.端粒酶的活性过高可能会导致细胞恶性增殖3.图1细胞甲、乙分别为某动物( AaBb) 处于不同分裂时期的示意图(不考虑基因突变和交叉互换),下列相关叙述正确的是①若细胞甲进行有丝分裂,则后期细胞的两极均含有基因A、a、B、b②细胞乙中可能发生同源染色体分离和非同源染色体之间的自由组合③若细胞乙由细胞甲产生,则细胞乙只能产生基因组成为AB的卵细胞④细胞乙与卵原细胞相比,核DNA数目及核DNA.上携带的遗传信息相同A.①④ B.①③ C.②③ D.②④4.下列有关进化的叙述,正确的是A.变异都能为生物进化提供原材料B.自然选择可决定生物变异和进化的方向C.生物发生进化,种群的基因频率不一定发生改变D.种群基因库的明显差异可导致生殖隔离产生5.下列有关植物激素的叙述,正确的是A.脱落酸可促进细胞分裂,促进叶和果实的衰老和脱落B.生长素和赤霉素共同促进果实的发育和成熟C.黄化豌豆幼苗切段中乙烯含量增高会抑制生长索对细胞伸长的促进作用D.植物激素在核糖体上合成,植物生长调节剂由人工合成6.目前,我国已有4款自主研发的新型冠状病毒疫苗获批上市,并已向43个国家出口疫苗。灭活的新冠病毒疫苗使接种者产生以体液免疫为主的免疫反应,图2为主要相关过程。下列相关叙述错误的是A.图中所有细胞均属于淋巴细胞B.细胞甲能摄取、处理病原体,暴露其特有的抗原C.物质I可促进细胞乙增殖分化为细胞丙和细胞丁D.物质II可与病原体结合,从而抑制病原体的繁殖或对人体细胞的黏附三、非选择题:包括必考题和选考题两部分。第22题~第32题为必考题,每道试题考生都必须作答;第33题~第38题为选考题,考生根据要求作答。(一)必考题:共11题,共129分。29. (9分)为研究一定浓度的外源钙对淹水胁迫下牡丹呼吸代谢的影响,科研人员利用“洛阳红”和“胡红”两个品种的牡丹进行了实验,其结果如图24所示。据图回答下列问题: (1)该实验的自变量是____________________。(2)不施用CaCl2时,两个牡丹品种中抗淹水能力较强的是“ 洛阳红”,其依据是_________。淹水时,施用CaCl2对牡丹酒精含量的升高起到__________(填“缓解”或“加剧”)效果。(3)若要探究外源物质X和外源钙在淹水胁迫下对“胡红”品种牡丹细胞中酒精含量的复合影响,至少应设计_________组实验。30. (9分)美国科学家David Julius因发现了TRPV1受体(如图25所示)获诺贝尔生理学或医学奖。该受体对辣椒素和热刺激等敏感。回答下列问题:(1)人体细胞膜上的受体可以特异性识别和结合来自神经系统、内分泌系统和免疫系统的信息分子分别是______、______、_______等,它们_______(填“一定不是”、“一定都是”或“不一定都是”)蛋白质,细胞膜上的受体识别信息分子的过程体现了细胞膜的______功能。(2)人们吃了辣椒后,辣椒素结合到TRPV1受体上,引起相应神经元产生兴奋,据图25写出兴奋产生的过程:___________________________。(3)吃辣椒后人会感觉到热,产生这种感觉的神经中枢位于_____________,此时毛细血管舒张,汗腺分泌量增加,该调节过程的神经中枢位于_________________。31. (10 分)位于滇池东岸的宝丰半岛生态湿地是《生物多样性公约》第十五次缔约方大会的展览展示项目之一,是展示滇池保护治理,反映滇池自然面貌、自然属性、湿地净化的实景点。回答下列问题:(1)生物圈内所有的植物、动物和微生物,它们所拥有的_____以及______共同构成了生物多样性。生物多样性是数十亿年______________之间共同进化的结果。(2)湿地在蓄洪防旱、调节气候等方面有重要作用,这体现了生物多样性的______价值。湿地中的沉水植物生长于水域的中央区域,挺水植物生长于近岸的浅水,喜湿的植物生长于岸边,旱生植物分布于离岸较远处,形成了群落的___________结构。(3)滇池及周边生态系统一直受到人类活动的干扰,生态系统的结构和功能遭到严重破坏,试从提高生态系统稳定性的角度给出保护滇池的建议: __________________(答出2 点即可)。32. (11 分)果蝇对CO2敏感与对CO2耐受是一对相对性状,由基因A、a控制,A/a 基因位于常染色体或X染色体上。有人用一只敏感型雌果蝇与一只耐受型的雄果蝇杂交,子一代既有敏感型也有耐受型。请回答下列问题: (1)基因A和a在结构上的根本区别是____________(2)若子一代敏感型:耐受型=1: 1,亲本基因型可能是_____________。(3)若子一代只出现一只耐受型果蝇,其余均为敏感型,则耐受型为______性性状,且该耐受型果蝇出现的原因可能是亲本中的________(填“敏感型雌果蝇”或“耐受型雄果蝇”)在减数分裂形成配子的过程中发生了______________(填序号)。①基因突变 ②基因重组 ③染色体结构变异 ④染色体数目变异(二)选考题:共45分。请考生从给出的2道物理题、2道化学题、2道生物题中每科任选一题作答,并用2B 铅笔在答题卡.上把所选题目的题号涂黑。注意所做题目的题号必须与所涂题目的题号一致,在答题卡选答区域指定位置答题。如果多做,则每学科按所做的第一题计分。37. [生物——选修1: 生物技术实践] (15 分)果胶是一种多糖,结构稳定,大量存在于柑橘等果皮中。由于果胶与细胞壁内的其他成分紧密连接从而影响提取效率,科研小组采用“微波辅助酶解法”提取果胶,实验流程如图32所示:回答下列问题:(1)从柑橘果皮中提取果胶时,不宜采用水中蒸馏法的原因是____________。(2)实验前需要将收集到的橙皮进行粉碎和干燥,这是因为______和________等因素会影响萃取效率。萃取前用纤维素酶酶解的目的是_______________。(3)萃取加热时为防止有机溶剂挥发,需安装_____。 萃取结束后,还需进行过滤,过滤的目的是_________________。(4)提取过程中,科研小组探究了微波萃取时间和微波萃取温度对果胶提取率的影响,实验结果如下表:分析表格,微波萃取时间、微波萃取温度对果胶提取率的影响更大的是________,判断依据是______________________。38. [生物——选修3: 现代生物科技专题] (15 分)云南省红河州哈尼梯田是人与自然高度协调、可持续发展的生态系统。近些年来,哈尼梯田部分地区试行稻——鱼——鸭生态种养模式,取得了显著的生态效益和经济效益。回答下列问题:(1)建设稻——鱼——鸭的农业生态工程依据的原理有_______。和单一的稻田相比,放养鱼和鸭后生态系统的抵抗力稳定性____________(填 “更高”或“更低”),原因是_________.(2)鱼和鸭在该生态系统中属于________(成分)。稻田养鱼和鸭后水稻产量可增加10%左右,可能的原因有①_____________;②_______________。(3)稻——鱼——鸭生态种养模式需要科学把握种稻、投鱼、放鸭的时间:在雏鸭孵出3天后放到田里,一直到农历三月初为止;之后播种水稻,在下谷种的半个月左右放鱼苗;四月中旬插秧,待稻秧返青后,田中放养的鱼体长超过三指宽时,放养雏鸭;鱼体长超过8厘米左右时放养成鸭;水稻收割前稻田再次禁鸭,当水稻收割、田鱼收获完毕,稻田再次向鸭开放。从种间关系分析,这样做的原因是________________。
相关试卷
这是一份2021云南师大附中高三高考适应性月考卷(六)理科综合生物试题含答案
这是一份云南省昆明市云南师范大学附属中学2023届高三上学期适应性月考卷(三)生物试题(Word版附答案),共5页。
这是一份云南师范大学附属中学2022-2023学年高三适应性月考卷(一)生物试题及答案,文件包含云南师大附中2023届高考适应性月考卷一生物-答案docx、师附中1生物试卷pdf、师附中1生物答题卡pdf等3份试卷配套教学资源,其中试卷共10页, 欢迎下载使用。

