高中化学人教版 (2019)必修 第二册第二节 氮及其化合物导学案
展开这是一份高中化学人教版 (2019)必修 第二册第二节 氮及其化合物导学案,共7页。
基础课时3 氮与氮的氧化物
学 习 任 务 | 1.结合氮元素在周期表中的位置和原子结构,理解N2的主要性质和氮的固定,培养“宏观辨识与微观探析”的核心素养。 2.根据实验认识NO与NO2的主要性质,培养“科学探究与科学态度”的核心素养。 |
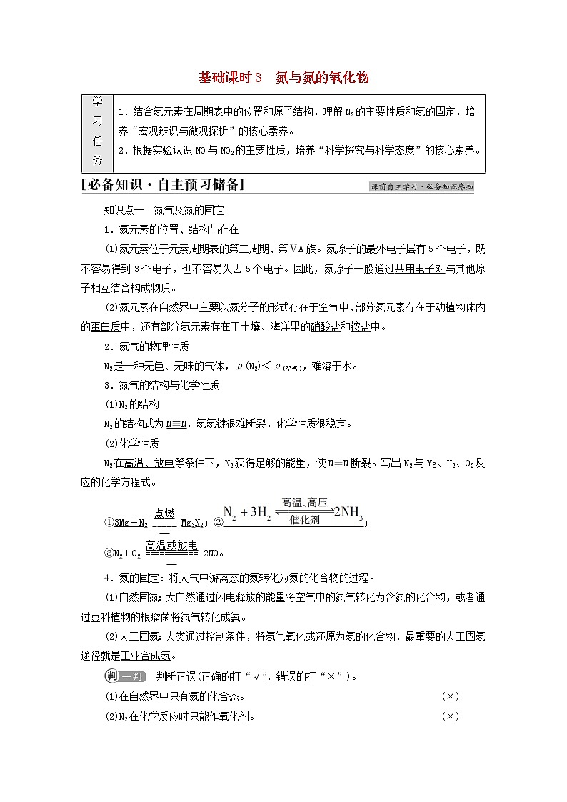
知识点一 氮气及氮的固定
1.氮元素的位置、结构与存在
(1)氮元素位于元素周期表的第二周期、第ⅤA族。氮原子的最外电子层有5个电子,既不容易得到3个电子,也不容易失去5个电子。因此,氮原子一般通过共用电子对与其他原子相互结合构成物质。
(2)氮元素在自然界中主要以氮分子的形式存在于空气中,部分氮元素存在于动植物体内的蛋白质中,还有部分氮元素存在于土壤、海洋里的硝酸盐和铵盐中。
2.氮气的物理性质
N2是一种无色、无味的气体,ρ(N2)<ρ(空气),难溶于水。
3.氮气的结构与化学性质
(1)N2的结构
N2的结构式为N≡N,氮氮键很难断裂,化学性质很稳定。
(2)化学性质
N2在高温、放电等条件下,N2获得足够的能量,使N≡N断裂。写出N2与Mg、H2、O2反应的化学方程式。
①3Mg+N2Mg3N2;②;
③N2+O22NO。
4.氮的固定:将大气中游离态的氮转化为氮的化合物的过程。
(1)自然固氮:大自然通过闪电释放的能量将空气中的氮气转化为含氮的化合物,或者通过豆科植物的根瘤菌将氮气转化成氨。
(2)人工固氮:人类通过控制条件,将氮气氧化或还原为氮的化合物,最重要的人工固氮途径就是工业合成氨。
判断正误(正确的打“√”,错误的打“×”)。
(1)在自然界中只有氮的化合态。 (×)
(2)N2在化学反应时只能作氧化剂。 (×)
(3)NO在空气中易被氧化为NO2,此过程属于氮的固定。 (×)
(4)豆科植物通过根瘤菌吸收空气中的氮气属于氮的固定,是化学变化。 (√)
(5)N2的电子式为N⋮⋮N。 (×)
知识点二 一氧化氮和二氧化氮
1.物理性质
| 颜色 | 状态 | 气味 | 毒性 | 水溶性 |
NO | 无色 | 气态 | 无味 | 有毒 | 不溶 |
NO2 | 红棕色 | 气态 | 有刺激性气味 | 有毒 | 易溶 |
2.化学性质
(1)NO在空气中易转化为红棕色的NO2,反应方程式为2NO+O2===2NO2。
(2)NO2与H2O反应生成HNO3和NO,反应方程式为3NO2+H2O===2HNO3+NO。
对于3NO2+H2O===2HNO3+NO反应,氧化剂,还原剂是什么物质?二者物质的量之比为多少?
提示:NO2 NO2 1∶2
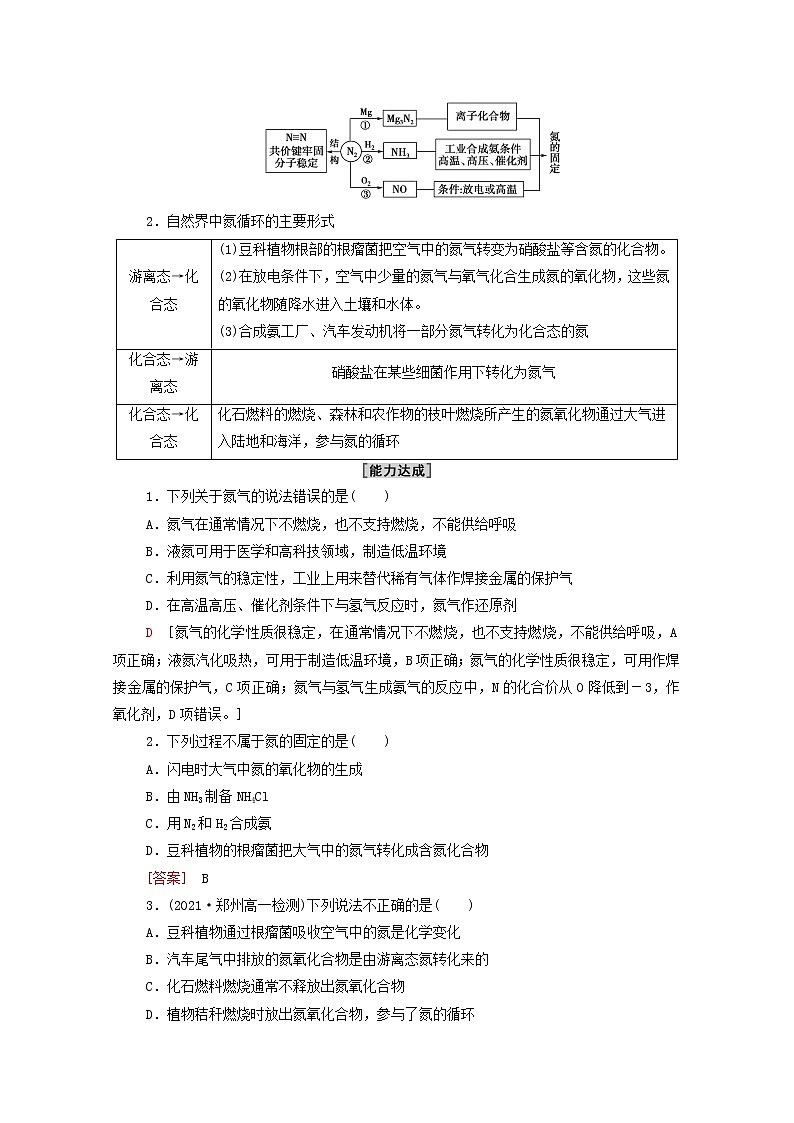
N2的性质及氮的循环 |
1.在国民经济和日常生活中,氮气有广泛的用途。首先,利用它“性格孤独”的特点,我们将它充灌在电灯泡里,可防止钨丝的氧化延长灯泡的使用寿命。还可用它来代替惰性气体作焊接金属时的保护气。氮气为什么可以作保护气?
提示:N2的化学性质很稳定,常温下不与O2反应,可作保护气。
2.根据教材“氮气的熔点:-210 ℃,沸点:-196 ℃,密度:1.25 g·L-1”数据,分析医生为什么可以利用液氮给手术刀降温即被称为“冷刀”?
提示:液氮沸点低,气化时吸收热量,造成环境温度降低。
3.打雷放电时,N2如何反应?写出化学方程式。
提示:N2+O22NO。
1.N2的性质与氮的固定
2.自然界中氮循环的主要形式
游离态→化合态 | (1)豆科植物根部的根瘤菌把空气中的氮气转变为硝酸盐等含氮的化合物。 (2)在放电条件下,空气中少量的氮气与氧气化合生成氮的氧化物,这些氮的氧化物随降水进入土壤和水体。 (3)合成氨工厂、汽车发动机将一部分氮气转化为化合态的氮 |
化合态→游离态 | 硝酸盐在某些细菌作用下转化为氮气 |
化合态→化合态 | 化石燃料的燃烧、森林和农作物的枝叶燃烧所产生的氮氧化物通过大气进入陆地和海洋,参与氮的循环 |
1.下列关于氮气的说法错误的是( )
A.氮气在通常情况下不燃烧,也不支持燃烧,不能供给呼吸
B.液氮可用于医学和高科技领域,制造低温环境
C.利用氮气的稳定性,工业上用来替代稀有气体作焊接金属的保护气
D.在高温高压、催化剂条件下与氢气反应时,氮气作还原剂
D [氮气的化学性质很稳定,在通常情况下不燃烧,也不支持燃烧,不能供给呼吸,A项正确;液氮汽化吸热,可用于制造低温环境,B项正确;氮气的化学性质很稳定,可用作焊接金属的保护气,C项正确;氮气与氢气生成氨气的反应中,N的化合价从0降低到-3,作氧化剂,D项错误。]
2.下列过程不属于氮的固定的是( )
A.闪电时大气中氮的氧化物的生成
B.由NH3制备NH4Cl
C.用N2和H2合成氨
D.豆科植物的根瘤菌把大气中的氮气转化成含氮化合物
[答案] B
3.(2021·郑州高一检测)下列说法不正确的是( )
A.豆科植物通过根瘤菌吸收空气中的氮是化学变化
B.汽车尾气中排放的氮氧化合物是由游离态氮转化来的
C.化石燃料燃烧通常不释放出氮氧化合物
D.植物秸秆燃烧时放出氮氧化合物,参与了氮的循环
[答案] C
NO、NO2的化学性质及其转化 |
NO2、NO溶于水的实验探究,根据探究填下表中的空白。
实验操作 | 实验现象 | 实验结论 |
如图所示,在一支50 mL的注射器里充入20 mL NO,然后吸入5 mL水,用乳胶管和弹簧夹封住管口,振荡注射器 | 无明显现象 | NO不溶于水 |
打开弹簧夹,快速吸入10 mL空气后夹上弹簧夹 | 注射器中气体由无色变为红棕色,注射器塞子向左移动 | NO与空气中的O2发生反应生成红棕色的NO2:2NO+O2===2NO2(填化学方程式) |
振荡注射器 | 注射器中气体由红棕色变为无色,注射器塞子继续向左移动 | NO2与水发生反应生成了无色的NO:3NO2+H2O===2HNO3+NO |
根据上述实验,工业上利用NO2与H2O反应生产HNO3有什么启示?
提示:为了NO2中氮原子完全转化为HNO3,可充入适量空气或O2,增大O2的量。
1.NO、NO2的性质及转化
①2NO+O2===2NO2
②3NO2+H2O===2HNO3+NO
③2NO+2CON2+2CO2
④2NO2+4CON2+4CO2
2.NO、NO2与NaOH溶液的反应
2NO2+2NaOH===NaNO3+NaNO2+H2O
NO2+NO+2NaOH===2NaNO2+H2O
4.下列关于NO和NO2的说法正确的是( )
A.NO2是红棕色气体,易溶于水,属于酸性氧化物
B.NO2可由N2和O2直接化合得到
C.NO和NO2均既可以用排空气法收集又可以用排水法收集
D.NO和NO2在一定条件下可以相互转化
D [NO2不是酸性氧化物,A项错误;在高温或放电条件下,N2和O2直接化合生成NO,NO与O2反应生成NO2,B项错误;NO易与空气中的氧气反应生成NO2,只能用排水法收集,NO2能与水反应,只能用排空气法收集,C项错误;NO和O2反应生成NO2,NO2与H2O反应生成HNO3和NO,D项正确。]
5.如图所示,试管中盛装的是红棕色气体(可能是混合物),当倒扣在盛有水的水槽中时,试管内水面上升,但不能充满试管,当向试管内鼓入氧气后,可以观察到试管中水柱继续上升,经过多次重复后,试管内完全被水充满。原来试管中盛装的( )
A.可能是N2与NO2的混合气体
B.可能是O2与NO2的混合气体
C.不可能是NO与NO2的混合气体
D.只能是NO2一种气体
B [若是N2与NO2的混合气体,无论鼓入多少氧气,最后都有N2剩余,试管内不可能完全被水充满;若是O2与NO2的混合气体,由4NO2+O2+2H2O===4HNO3,水可以充满试管;若是NO与NO2的混合气体通入适量O2,水可以充满试管。]
6.(素养题)工业尾气中氮的氧化物常采用碱液吸收法处理。
(1)NO2被烧碱溶液吸收时,生成两种钠盐,其物质的量之比为1∶1,写出该反应的化学方程式:__________________。
(2)NO与NO2按物质的量之比1∶1被足量NaOH溶液完全吸收后只得到一种钠盐,该钠盐的化学式是________。
[答案] (1)2NO2+2NaOH===NaNO3+NaNO2+H2O (2)NaNO2
1.(素养题)发射卫星的运载火箭,其推进剂引燃后发生剧烈反应,产生的大量高温气体从火箭尾部喷出。引燃后产生的高温气体主要是CO2、H2O、N2、NO,这些气体均为无色,但在卫星发射现场看到火箭喷出大量红烟。产生红烟的原因是( )
A.高温下N2遇空气生成NO2
B.NO遇空气生成NO2
C.CO2与NO反应生成CO和NO2
D.NO和H2O反应生成H2和NO2
B [高温下N2遇空气不会直接生成NO2,A错误;NO遇氧气发生反应2NO+O2===2NO2,生成红棕色的NO2,B正确;高温条件下一氧化碳在空气中不可能为反应产物,CO2与NO高温条件下不反应,C错误;一氧化氮和水之间不会发生反应,D错误。]
2.下列反应属于氮的固定的是( )
①N2和H2在一定条件下合成NH3 ②NO2和H2O反应生成HNO3和NO ③Mg在N2中燃烧生成Mg3N2 ④NO被空气氧化为NO2
A.①② B.②③ C.①③ D.①④
C [氮的固定是将游离态的氮转化为化合态的氮。]
3.某集气瓶中的气体呈红棕色,加入足量水,盖上玻璃片振荡,得橙色溶液,气体颜色消失。再拿走玻璃片后,瓶中气体又变为红棕色,则该气体可能是下列混合气体中的( )
A.N2、NO2、Br2 B.NO2、NO、N2
C.NO2、NO、O2 D.N2、O2、Br2
A [气体呈红棕色说明含有NO2和Br2中的至少一种,溶于水得橙色溶液说明气体中必定含有溴蒸气,所得无色气体遇空气重新变为红棕色说明无色气体含NO。由于NO2溶于水时生成HNO3和NO,原气体可能既有NO2也有Br2,A项正确。]
4.某无色混合气体中可能含有Cl2、O2、SO2、NO、NO2中的两种或多种。现将此混合气体通过品红溶液,品红溶液褪色;然后向剩余气体中通入空气,很快变为红棕色。则下列对原混合气体成分的判断中正确的是( )
A.肯定含有SO2和NO B.肯定没有Cl2、O2和NO
C.可能含有Cl2和O2 D.肯定含有Cl2和NO
A [因该混合气体无色,故可排除红棕色的NO2和黄绿色的Cl2;混合气体通过品红溶液,品红溶液褪色,说明含有SO2;向剩余气体中通入空气,很快变为红棕色,说明存在NO,则可推知一定不存在O2。故原混合气体中一定存在SO2和NO,肯定没有O2、NO2和Cl2。]
5.(素养题)俗话说“雷雨发庄稼”,这说明雷雨中含有能被植物吸收利用的化合态的氮。请写出三个有关的化学方程式:
(1)__________________________________________________;
(2)__________________________________________________;
(3)__________________________________________________。
[答案] (1)N2+O22NO (2)2NO+O2===2NO2 (3)3NO2+H2O===2HNO3+NO
相关学案
这是一份高中化学第二节 氮及其化合物第3课时学案及答案,共15页。学案主要包含了硝酸,二氧化硫和二氧化氮对大气的污染等内容,欢迎下载使用。
这是一份高中化学人教版 (2019)必修 第二册第二节 氮及其化合物第2课时学案,共15页。学案主要包含了氨气,铵盐,实验室制法等内容,欢迎下载使用。
这是一份人教版高考化学一轮复习第5章化工生产中的重要非金属元素第2节氮及其化合物学案含答案

