


高中生物暑假作业06DNA是主要的遗传物质能力提升含解析
展开1.材料的选择对实验的成功与否至关重要,赫尔希和蔡斯在探索 DNA 是遗传物质时就是以 T2 噬菌体做为实验材料,在该实验过程中,实验之所以取得成功,T2 噬菌体所体现出的最突出的特点是( )
A.遗传物质是 DNA,而不是 RNAB.不能在营养丰富的培养基上生存
C.侵染的宿主细胞只能是大肠杆菌D.侵染细胞时只有 DNA 进入宿主细胞
2.艾弗里的肺炎双球菌转化实验和赫尔希、蔡斯的噬菌体侵染细菌实验,都能证明DNA是遗传物质,对这两个实验的研究方法可能有:①设法把DNA与蛋白质分开,研究各自的效应②放射性同位素标记法。下列有关叙述正确的是( )
A.两者都运用了①和②
B.前者运用了①,后者运用了②
C.前者只运用了②,后者运用了①和②
D.前者只运用了①,后者运用了①和②
3.烟草花叶病毒的遗传物质完全水解,得到的化学物质是( )
A.1 种五碳糖,4 种含氮碱基,1 种磷酸基团
B.1 种五碳糖,5 种含氮碱基,1 种磷酸基团
C.2 种五碳糖,4 种含氮碱基,2 种磷酸基团
D.2 种五碳糖,5 种含氮碱基,1 种磷酸基团
4.科学家在用噬菌体侵染细菌实验中发现,在培养基中添加14C标记的尿嘧啶(14C-U),培养一段时间后,裂解细菌离心并分离出RNA和核糖体,分离出的RNA含有14C标记(14C-RNA)。把分离得到的14C-RNA分别与细菌DNA、噬菌体DNA杂交,发现其可与噬菌体的DNA结合形成DNA-RNA双链杂交分子,而不能与细菌的DNA结合。下列说法正确的是( )
A.培养基中的14C-U可以标记新合成的RNA
B.该14C-RNA是以细菌DNA为模板合成的
C.该14C-RNA能作为细菌蛋白质合成的模板
D.该实验证明DNA是噬菌体的遗传物质
5.烟草和烟草花叶病毒的遗传物质分别是( )
A.RNA,DNAB.DNA,RNA C.RNA, RNAD.DNA,DNA
6.将S型肺炎双球菌的DNA添加到培养R型肺炎双球菌的培养基中,在适宜的条件下培养一段时间,观察到的现象是( )
A. 只有R型菌落 B. 只有S型菌落
C. 多数是R型菌落,少数是S型菌落 D. 少数是R型菌落,多数是S型菌落
7.下列关于探究DNA是遗传物质的实验的叙述,正确的是( )
A.格里菲思将活的R型菌同加热杀死的S型菌混合后能分离出活的S型菌,说明DNA是“转化因子”
B.艾弗里从S型菌中分离出了具有活性的转化因子,该转化因子能被DNA酶作用而失去活性
C.噬菌体侵染细菌实验发现大多数被标记的噬菌体DNA存在于上清液中
D.噬菌体侵染细菌实验的S标记组中,沉淀物具有放射性与保温时间较长有关
8.“T2噬菌体侵染大肠杆菌实验”,若赫尔希和蔡斯的假设是:噬菌体的蛋白质进入大肠杆菌而DNA未进入,蛋白质是噬菌体的遗传物质。则支持该假设的预期结果是( )
A.AB.BC.C D.D
9.将TMV型病毒的蛋白质与HRV型病毒的RNA结合在一起,组成一个组合型病毒,用这个病毒去感染烟草,则在烟草体内分离出来的子代病毒为( )
A.TMV型蛋白质和HRV型RNA B.HRV型蛋白质和TMV型RNA
C.TMV型蛋白质和TMV型RNA D.HRV型蛋白质和HRV型RNA
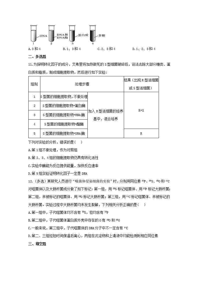
10.在肺炎链球菌的转化实验中(如图),在培养有R型细菌的1、2、3、4四支试管中,依次加入从S型活细菌中提取的DNA、DNA和DNA酶、蛋白质、多糖,经过培养,检查结果发现试管内仍然有R型细菌的是( )
A.3和4 B.1、3和4 C.2、3和4 D.1、2、3和4
二、多选题
11.为探明转化因子的成分,艾弗里将加热致死的S型细菌破碎后,设法去除大部分糖类、蛋白质和脂质,制成细胞提取物,然后进行如下实验:
下列对实验的分析,错误的是( )
A.第1组不做处理,作为对照组
B.第2、3、4组的细胞提取物仍具有转化活性
C.实验中酶能为反应提供能量,加快反应速率
D.第5组实验证明转化因子一定是DNA
12.(多选)某研究人员进行“噬菌体侵染细菌的实验”时,分别用同位素32P、35S、18O和14C对噬菌体以及大肠杆菌成分做了如下标记:第一组,用35S标记噬菌体、用32P标记大肠杆菌;第二组,未被标记的噬菌体、用18O标记大肠杆菌;第三组,用14C标记噬菌体、未被标记的大肠杆菌。实验过程中大肠杆菌均未发生裂解,下列相关分析正确的是( )
A.第一组中,子代噬菌体均不含有35S,但均含有32P
B.第二组中,子代噬菌体蛋白质外壳中存在的O有18O和16O
C.一般来说,第三组中,子代噬菌体的DNA分子中不一定含有14C
D.第二、三组经短时间保温后离心,两组在沉淀物和上清液中均能检测到相应同位素
三、填空题
13.随着对病毒研究的逐渐深入,科学家发现了RNA病毒并进行了相关实验。回答下列相关问题:
(1)1956年,库兰特用苯酚溶液处理烟草花叶病毒(TMV),使其RNA和蛋白质分开,再让两者分别去感染烟草。结果发现,蛋白质不能感染烟草,RNA可以感染烟草,证明RNA是TMV的遗传物质。本实验最关键的设计思路是_____________________。
(2)若上述观点是正确的,用标记的TMV侵染标记的烟草,子代病毒存在的放射性元素是该元素存在于________(填物质)中。
(3)研究发现仅用病毒的RNA感染时感染率很低,用完整病毒感染时的感染率很高。TMV有许多株系,可根据在叶片上形成的病斑差异加以区分。请以苯酚溶液、TMV的S株系和HR株系、正常烟草等适宜材料,设计实验证明RNA是TMV的遗传物质(简要写出实验设计并预测实验结果)。
①实验设计:________________________________;
②实验结果:________________________________。
四、实验题
14.T2噬菌体侵染大肠杆菌主要分为:感染阶段(含吸附和注入噬菌体DNA两步)、增殖阶段(含噬菌体DNAS制和蛋白质合成、组装两步)、成熟阶段(菌体裂解,子代噬菌体的释放),大肠杆菌被T2噬菌体感染后不再繁殖。下图为一个32P标记的T2噬菌体侵染大肠杆菌的过程图。
(1)要用32P标记T2噬菌体,具体操作是 :______。
(2)T2噬菌体侵染细菌后,合成新的T2噬菌体蛋白质外壳需要 。
A.细菌的DNA
B.T2噬菌体的DNA
C.细菌的氨基酸
D.T2噬菌体的氨基酸
E.细菌的解旋酶
F.细菌的RNA聚合酶
G.细菌的核糖体
H.细菌的tRNA
(3)在释放的n个子代噬菌体中,可检测到放射性的个体所占比例为 ,请解释这一结果产生的原因 。
(4)为保证遗传信息传递的准确性,遗传信息的读取必须按一定方向。某DNA片段碱基序列如图所示,以b链为模板链合成肽链的序列为:
(可能用到的密码子:精氨酸-CGA;丝氨酸-AGC、UCG ;丙氨酸-GCU;甲硫氨酸(起始)-AUG;终止密码-UAA、UAG)
参考答案
1.答案:D
解析:A、噬菌体、乙肝病毒等病毒都是以DNA为遗传物质,A错误;
B、噬菌体是一种细菌病毒,只能寄生在活细胞中才能生活,不能单独在营养丰富的培养基上培养,但只要是病毒,都无细胞结构,只有依赖活细胞才能生活,B错误;
C、噬菌体是感染细菌、真菌、藻类等微生物的病毒的总称,因部分能引起宿主菌的裂解,故称为噬菌体,T2噬菌体是一种专门寄生在大肠杆菌体内的病毒,但这并不是实验成功的原因,C错误;
D、赫尔希和蔡斯所选择的T2噬菌体在侵染大肠杆菌时只有DNA进入了大肠杆菌,实现了DNA和蛋白质的完全分离,这样可以单独的研究二者的功能,这是实验成功的关键,D正确。故选D。
2.答案:D
解析:艾弗里的肺炎双球菌转化实验是设法把DNA与蛋白质分开,研究各自的效应。而赫尔希、蔡斯的噬菌体侵染细菌实验也是把DNA与蛋白质分开,研究各自的效应,并且还运用了放射性同位素标记法。
3.答案:A
解析:
4.答案:A
解析:尿嘧啶(U)是组成RNA的特有碱基,培养基中的14C-U可以标记新合成的RNA,A正确;该14C-RNA可与噬菌体的DNA结合形成DNA-RNA双链杂交分子,不能与细菌的DNA结合,说明该14C一RNA是以噬菌体的DNA为模板合成的,B错误;该14C-RNA不能与细菌的DNA结合,说明该14C-RNA不是以细菌DNA为模板合成的,故不能作为细菌蛋白质合成模板,C错误;该实验不能证明DNA是噬菌体的遗传物质,D错误。
5.答案:B
解析:
6.答案:C
解析:将S型肺炎双球菌的DNA分子加入到培养R型肺炎双球菌的培养基中,在适宜的条件下培养一段时间,可使部分R型活菌转化为S型菌,从而在培养后所得到的菌落中,有S型肺炎双球菌和R型肺炎双球菌,S型菌的DNA能够使R型活菌转化为S型菌,但只是少数的R型菌发生转化,故观察到的现象是:多数是R型菌落,少数是S型菌落,ABD错误,C正确。
故选C。
7.答案:B
解析:格里菲思将活的R型菌同加热杀死的S型菌混合后能分离出活的S型菌,说明存在“转化因子”,但“转化因子”并未确定,A错误;艾弗里从S型菌中分离出了具有活性的转化因子,该转化因子是DNA,能被DNA酶作用而失去活性,B正确;噬菌体侵染细菌实验分标记DNA组和标记蛋白质组,标记DNA组经适时保温搅拌离心后,放射性DNA主要存在于沉淀物中,C错误;噬菌体侵染细菌实验中标记35S,即标记了蛋白质,若沉淀物中具有放射性,则与搅拌有关,而与保温时间无关,D错误。
8.答案:B
解析:
9.答案:D
解析:因为用TMV型病毒的蛋白质与HRV型病毒的RNA结合在一起,组成一个组合型病毒,用这个病毒去感染烟草,对于病毒来讲,RNA为遗传物质,侵染后会在受体细胞内利用HRV型病毒的RNA作为模板,用烟草细胞的原料合成HRV型病毒的RNA和蛋白质。
10.答案:D
解析:2、3、4三支试管内只有R型细菌,因为没有S型活细菌的DNA,所以都不会发生转化;1号试管因为有S型活细菌的DNA,所以会使R型细菌发生转化,但是发生转化的R型细菌只是一部分,故试管内仍然有R型细菌存在。
11.答案:CD
解析:第1组不做处理,与第2、3、4组构成对照,A正确;由于第2、3、4组的实验结果除了,出现R型细菌外,还出现了S型细菌,说明这3组的细胞提取物仍具有转化活性,B正确;酶的作用机理是降低化学反应的活化能,而不是为反应提供能量,C错误;分析第5组实验只能得出转化因子很可能就是DNA的结论,艾弗里进一步分析了细胞提取物的理化性质后才提出DNA才是使R型细菌产生稳定遗传变化的物质,D错误。
12.答案:AC
解析:在第一组实验中,由于大肠杆菌用32P标记,侵染时用35S标记的噬菌体的蛋白质外壳没有进入大肠杆菌,所以在大肠杆菌体内合成的子代噬菌体中均含有32P、均不含35S,A正确;第二组实验中,合成子代噬菌体的原料来自大肠杆菌,所以子代噬菌体蛋白质外壳中存在的O是18O,B错误;一般来说,第三组实验中,子代噬菌体的DNA中不一定含有14C,C正确;第二组与第三组实验经过短时间保温后离心,由于大肠杆菌未发生裂解,所以第二组检测到同位素的部位是沉淀物,第三组检测到同位素的部位是沉淀物和上清液,D错误。
13.答案:(1)把RNA与蛋白质分开,单独地直接地去观察各自的作用
(2);RNA和蛋白质(答全得分)
(3)利用苯酚溶液处理,使S株系和HR株系的蛋白质和RNA分离;将S株系的蛋白质和HR株系的RNA形成重组病毒1,将HR株系的蛋白质和S株系的RNA形成重组病毒2;让S株系、HR株系、重组病毒1和重组病毒2分别侵染烟草,一段时间后观察记录病斑类型(合理即可);S株系与重组病毒2形成的病斑类型相同,HR株系与重组病毒1形成的病斑类型相同(合理即可)
解析:(1)烟草花叶病毒侵染实验的关键思路是将DNA(或RNA)与蛋白质分开,单独地、直接地去观察各自的作用。
(2)标记TMV的蛋白质,侵染宿主细胞时,RNA注入细胞、蛋白质不注入,并用宿主细胞的原料进行病毒的增殖,因此子代病毒的RNA和蛋白质均由宿主细胞的含的原料合成。
(3)因为仅病毒RNA时感染率很低,完整病毒的感染率很高,因此需要重建完整病毒。利用苯酚溶液处理,将S株系和HR株系的蛋白质和RNA分离,将S株系的蛋白质和HR株系的RNA形成重组病毒1,将HR株系的蛋白质和S株系的RNA形成重组病毒2。进行实验时,需要进行对照,因此让S株系、HR株系、重组病毒1和重组病毒2分别侵染烟草,一段时间后观察记录病斑类型。预期的实验结果为S株系与重组病毒2形成的病斑类型相同,HR株系与重组病毒1形成的病斑类型相同。
14.答案:(1)在含有32P的培养基中培养大肠杆菌,再用上述大肠杆菌培养T2噬菌体
(2)BCFGH
(3)2/n 一个32P标记的T2噬菌体的DNA分子经半保留复制后,标记的两条单链只能分况到两个T2噬菌体的DNA分子中,因此在得到的n个噬菌体只有2个带有标记
(4)甲硫氨酸—精氨酸—丝氨酸
解析:
选项
第一组的放射性
第二组的放射性
上清液
沉淀物
子代噬菌体
上清液
沉淀物
子代噬菌体
A
高
低
有
低
高
无
B
低
高
有
高
低
无
C
高
低
无
低
高
有
D
低
高
无
高
低
有
组别
处理步骤
结果(出现R型活细菌或S型活细菌)
1
S型菌的细胞提取物,不做处理
加入R型活细菌的培养基中,混合培养
R+S
2
S型菌的细胞提取物+蛋白酶
3
S型菌的细胞提取物+RNA酶
4
S型菌的细胞提取物+酯酶
5
S型菌的细胞提取物+DNA酶
R
新教材高中生物暑假作业第6天DNA是主要的遗传物质含解析: 这是一份新教材高中生物暑假作业第6天DNA是主要的遗传物质含解析
高中生物暑假作业06DNA是主要的遗传物质能力提升含解析: 这是一份高中生物暑假作业06DNA是主要的遗传物质能力提升含解析,共10页。试卷主要包含了单选题,多选题,填空题,实验题等内容,欢迎下载使用。
高中生物暑假作业06DNA是主要的遗传物质基础训练含解析: 这是一份高中生物暑假作业06DNA是主要的遗传物质基础训练含解析,共8页。试卷主要包含了单选题,多选题,填空题,实验题等内容,欢迎下载使用。