

高中地理湘教版 (2019)选择性必修3 资源、环境与国家安全第三节 污染物跨境转移与环境安全同步测试题
展开2019年5月,来自约180个国家和地区的代表对《巴塞尔公约》(1992年正式生效的《巴塞尔公约》旨在遏制越境转移危险废料,特别是向发展中国家出口和转移危险废料。)做出修订,决定将塑料垃圾列入进出口限制对象。这意味着发达国家向发展中国家出口塑料垃圾将成为历史。据此完成下列小题。
1.污染物转移的实质是( )
A.经济发达程度差异问题在国际环境关系中的体现
B.发展中国家资源短缺
C.不合理利用自然资源
D.任意排放废弃物
2.有关污染物转移的叙述,正确的是( )
A.不会带来危害,环境自净能力强
B.少量的污染不会引起环境问题
C.一定的经济赔偿促进发展中国家的经济发展
D.倾倒的污染物会给发展中国家带来环境污染
3.欧美发达国家洋垃圾大量发展中国家,主要原因是( )
A.西方发达国家垃圾处理技术水平低于中国
B.西方发达国家处理固体废弃物需要很高的成本
C.发展中国家政府鼓励废弃物进口
D.发展中国家有大量的荒地可堆放洋垃圾
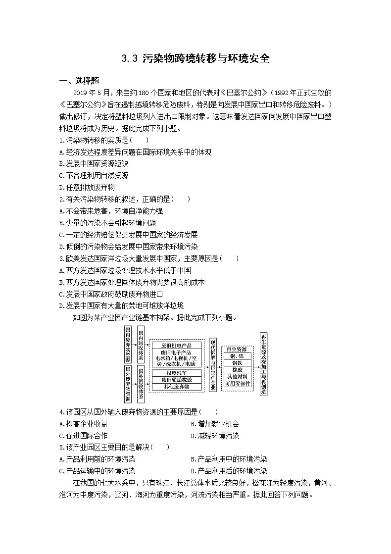
如图为某产业园产业链基本构架。据此完成下列小题。
4.该园区从国外输入废弃物资源的主要原因是( )
A.提高企业收益 B.增加就业机会
C.促进国际合作 D.减轻环境污染
5.该产业园区主要目的是解决( )
A.产品利用前的环境污染 B.产品利用中的环境污染
C.产品运输中的环境污染 D.产品利用后的环境污染
在我国的七大水系中,只有珠江、长江总体水质比较良好,松花江为轻度污染,黄河、淮河为中度污染,辽河、海河为重度污染,河流污染相当严重。据此回答下列问题。
6.下列选项不属于我国大部分地区水资源主要污染源的是( )
A.工业废水 B.生活污水 C.农业污水 D.酸雨
7.下列对水污染带来的后果,叙述正确的是( )
A.水资源总量增加 B.危害人体健康 C.增加酸雨的次数 D.引起土壤次生盐碱化
微塑料,指粒径小于5毫米的塑料颗粒和纺织纤维。微塑料体积小,比表面积大(比表面积指多孔固体物质单位质量所具有的表面积),黏附污染物,被称为“海洋里的PM2.5”。如今,微塑料已遍布地球各个海域,人口越稠密的海岸地带,微塑料越多。下图为污染物迁移模式图,据此回答下列问题。
8.关于微塑料的来源,叙述错误的是( )
A.工业生产产生的微塑料 B.农业生产产生的微塑料
C.塑料制品经过风化后形成微塑料 D.清洗含有纤维的衣物时产生的微塑料
9.近年来,科考队员在南极半岛海域和戴维斯海首次检测出微塑料。下列哪个选项不属于微塑料出现在南极海域的原因( )
A.微塑料随大洋环流扩散 B.微塑料随大气环流飘流、沉降 C.南极科考活动产生的废弃物 D.南极上空臭氧层空洞显著
10.关于微塑料产生的危害,叙述错误的是( )
A.微塑料污染海洋水体,破坏海洋生态环境
B.微塑料难降解,扩散快,污染范围大
C.微塑料吸附有毒有害物质,增加污染程度
D.微塑料及污染物影响海洋生物多样性,对人体健康危害不大
二、综合题
11.阅读材料,完成下列问题。
据数据统计,中国进口的洋垃圾约占世界垃圾总出口量的50%。此前长达20多年间,中国都是世界上最大的废弃物进口国。2018年1月,中国洋垃圾禁令正式生效后,世界固体垃圾的进出口格局发生了很大变化。据此完成下列问题。
(1)推测中国此前允许进口洋垃圾的原因。
(2)中国禁止洋垃圾进口后,举例说明哪些行业压力会加大?
(3)针对包括洋垃圾在内污染物的跨境转移,我国应该采取什么有效措施?
参考答案与解析
一、选择题
1.A
【解析】发达国家工业化程度高,产生的污染物多,其向发展中国家转移污染物实质是经济发达程度的差异问题在国际环境关系中的体现。故选A。
2.D
【解析】只要是污染物,不论放在哪里,如果不经过处理,肯定会给当地带来环境污染。故选D。
3.B
【解析】欧美发达国家处理固体废弃物的技术水平比较高,但处理过程需要很高的成本,而将固体废弃物运到发展中国家卖掉则能牟取暴利。对于洋垃圾的处理,虽然相关法律法规还不健全,但发展中国家政府不会鼓励废弃物进口,更不可能利用荒地堆放洋垃圾。故选B。
4.A
【解析】该园区从国外输入废弃物资源,经过现代拆解与再利用产业,再生产、创造,获得经济效益,所以主要考虑的是提高企业收益。故选A。
5.D
【解析】根据图中信息可知,该产业园区主要是对人们生活中产生的废弃物进行回收再利用,再创造价值。所以主要目的是解决产品利用后的环境污染。故选D。
6.D
【解析】我国水资源的主要污染源来自工业、农业和生活,其中工业污染最为严重。酸雨不是水污染的主要来源。故选D。
7.B
【解析】水污染不会使水资源总量增加,还会加剧水资源的短缺;工业生产和生活中向大气排放大量的酸性气体,伴随着降水降落到地面,形成酸雨;不合理的灌溉方式造成土壤次生盐碱化。故选B。
8.B
【解析】人口越稠密的海岸地带,微塑料越多,说明主要来源是人类活动。微塑料的来源主要有工业生产产生的微塑料,塑料制品经过风化后形成微塑料,清洗含有纤维的衣物时产生的微塑料,日化用品中含有的微塑料,通过洗涤过程融入水环境等。故选B。
9.D
【解析】南极海域人类活动较少,微塑料随大洋环流扩散;微塑料随大气环流飘流、沉降;南极科考活动产生的废弃物等,都是微塑料出现在南极海域的原因。臭氧层空洞和微塑料产生联系不大,故选D。
10.D
【解析】微塑料粒径从几微米到几毫米,形状多样,海洋中的微塑料被称为“海洋里的PM2.5”。微塑料污染海洋水体,破坏海洋生态环境;微塑料难降解,扩散快,污染范围大;微塑料吸附有毒有害物质,增加污染程度;被海洋生物误食,导致生物死亡,影响生物多样性;微塑料及污染物通过食物链传递到人体内,危害人体健康。故选D。
二、综合题
11.(1)早期中国工业原材料较为缺乏;洋垃圾经过分拣后,原料成本低,可节约工业生产成本;中国劳动力丰富廉价,可以低价进行洋垃圾的分类、分拣。
(2)钢铁行业或塑料行业或报纸杂志等行业。禁止洋垃圾进口后,中国再生钢材、再生塑料、再生纸等再生材料生产失去了廉价原料来源,国内废品回收成本也会有所上涨,钢铁、塑料等产业直接受到影响,行业压力大。
(3)积极参与国际合作,维护我国的发展权和环保权;制定和完善与国际产业转移相关的法律制度;调整产业结构和对外招商引资的方向,提高产业准入的环境门槛,严禁高污染和低技术的产业引入;积极引导公众参与,努力营造全社会共同支持的良好氛围;提高和完善环境标准体系,确立依法打击污染物非法入境的依据;开展绿色贸易,打击和整治污染物走私等。
【解析】(1)洋垃圾通过分类、分拣可获得大量可用于工业生产的原料,极大缓解了我国此前原材料缺乏的问题;从洋垃圾中获取原料的成本较低,很大程度上为工业生产节约了成本;正是由于我国存在丰富廉价的劳动力,为低价进行洋垃圾的分类、分拣提供了有利条件。
(2)禁止洋垃圾进口后,我国再生钢材、再生塑料、再生纸等再生材料生产失去了廉价原料来源,国内废品回收成本也会有所上涨,钢铁、塑料等产业直接受到影响,行业压力大。我国报纸杂志用纸多为再生纸,受洋垃圾禁止进口的间接影响,生产成本也有明显上升,行业压力大。
(3)从国际合作、法律、环境监管、产业结构、环境标准和贸易等方面分析。
湘教版 (2019)选择性必修3 资源、环境与国家安全第三节 污染物跨境转移与环境安全当堂达标检测题: 这是一份湘教版 (2019)选择性必修3 资源、环境与国家安全第三节 污染物跨境转移与环境安全当堂达标检测题,共7页。试卷主要包含了选择题,非选择题等内容,欢迎下载使用。
高中地理湘教版 (2019)选择性必修3 资源、环境与国家安全第三节 污染物跨境转移与环境安全优秀练习题: 这是一份高中地理湘教版 (2019)选择性必修3 资源、环境与国家安全第三节 污染物跨境转移与环境安全优秀练习题,共5页。试卷主要包含了选择题,非选择题等内容,欢迎下载使用。
湘教版 (2019)选择性必修3 资源、环境与国家安全第三节 污染物跨境转移与环境安全习题: 这是一份湘教版 (2019)选择性必修3 资源、环境与国家安全第三节 污染物跨境转移与环境安全习题,共10页。试卷主要包含了6°E,38,7立方米原油泄漏流入大海等内容,欢迎下载使用。