高中化学鲁科版必修1综合复习同步测试题
展开1.(2021·滨州高一检测)喷泉实验装置如图所示。应用下列各组气体——溶液,能出现喷泉现象的是( )
eq \a\vs4\al()
【解析】选D。氯气在饱和食盐水中溶解度不大,且与饱和食盐水不反应,不能形成喷泉,故A不选;一氧化氮不溶于稀硫酸,与稀硫酸不反应,不能形成喷泉,故B不选;二氧化碳在饱和碳酸氢钠溶液中溶解度很小,且与饱和碳酸氢钠溶液不反应,不能形成喷泉,故C不选;氨气与盐酸反应,易被盐酸吸收,能形成喷泉,故D选。
2.有9.7 g Cu和Zn的合金与足量的稀HNO3反应,还原产物只有NO气体,其体积在标准状况下为2.24 L。将溶液稀释为1 L,测得溶液的pH=1,此时溶液中NO eq \\al(\s\up1(-),\s\d1(3)) 的浓度为( )
A.0.3 ml·L-1 B.0.4 ml·L-1
C.0.5 ml·L-1 D.0.6 ml·L-1
【解析】选B。由电子守恒:铜和锌的总物质的量为 eq \f(2.24 L,22.4 L·ml-1) ×3÷2=0.15 ml;由N原子守恒:溶液中NO eq \\al(\s\up1(-),\s\d1(3)) =与金属结合的NO eq \\al(\s\up1(―),\s\d1(3)) +HNO3中的NO eq \\al(\s\up1(―),\s\d1(3)) =0.15 ml×2+0.1 ml·L-1×1 L=0.4 ml,此时溶液中NO eq \\al(\s\up1(-),\s\d1(3)) 的浓度为0.4 ml·L-1。
3.如图所示是实验室制取氨气的装置,其中错误的是( )
【解析】选A。NH4Cl受热分解生成NH3和HCl,但在试管口及导管中二者又会重新化合为NH4Cl,得不到NH3,A项错误;CaO与浓氨水混合后,CaO与水反应放出大量的热,使氨水中的NH3·H2O受热分解产生NH3,B项正确;固体NH4Cl和Ca(OH)2共热发生反应2NH4Cl+Ca eq \b\lc\(\rc\)(\a\vs4\al\c1(OH)) eq \s\d7(2) eq \(=====,\s\up7(△)) CaCl2+2H2O+2NH3↑,C项正确;加热浓氨水, NH3·H2O分解产生NH3,D项正确。
4.下列有关实验操作、现象和解释或结论都正确的是( )
【解析】选A。少量的Fe粉中加入稀HNO3, 充分反应后,生成硝酸铁,则滴入KSCN溶液变红色,操作、现象和解释均合理,A符合题意; 氯气与NaBr、KI均可反应,右边棉球变为蓝色,可能是多余的氯气的作用,不能说明Br2、I2的氧化性强弱,B不符合题意;浓氨水电离显碱性,可使红色石蕊试纸变蓝,氨水易挥发,因此一段时间后又褪色,解释或结论不合理,C不符合题意;浓硝酸加热分解生成二氧化氮,不能说明硝酸具有强氧化性,D不符合题意。
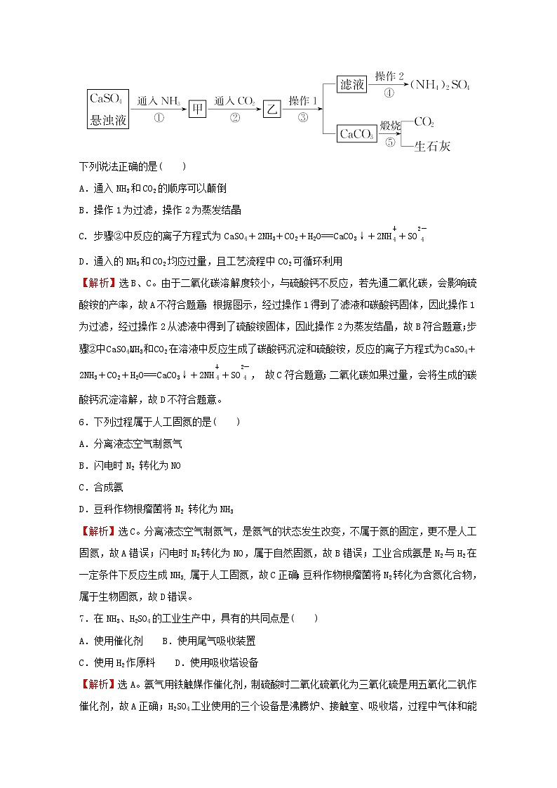
5.(双选)(NH4)2SO4是一种常见的化肥,某工厂用石膏、NH3、H2O、CO2制备(NH4)2SO4的工艺流程如下:
下列说法正确的是( )
A.通入NH3和CO2的顺序可以颠倒
B.操作1为过滤,操作2为蒸发结晶
C. 步骤②中反应的离子方程式为CaSO4+2NH3+CO2+H2O===CaCO3↓+2NH eq \\al(\s\up1(+),\s\d1(4)) +SO eq \\al(\s\up1(2-),\s\d1(4))
D.通入的NH3和CO2均应过量,且工艺流程中CO2可循环利用
【解析】选B、C。由于二氧化碳溶解度较小,与硫酸钙不反应,若先通二氧化碳,会影响硫酸铵的产率,故A不符合题意; 根据图示,经过操作1得到了滤液和碳酸钙固体,因此操作1为过滤,经过操作2从滤液中得到了硫酸铵固体,因此操作2为蒸发结晶,故B符合题意;步骤②中CaSO4、NH3和CO2在溶液中反应生成了碳酸钙沉淀和硫酸铵,反应的离子方程式为CaSO4+2NH3+CO2+H2O===CaCO3↓+2NH eq \\al(\s\up1(+),\s\d1(4)) +SO eq \\al(\s\up1(2-),\s\d1(4)) , 故C符合题意;二氧化碳如果过量,会将生成的碳酸钙沉淀溶解,故D不符合题意。
6.下列过程属于人工固氮的是( )
A.分离液态空气制氮气
B.闪电时N2 转化为NO
C.合成氨
D.豆科作物根瘤菌将N2 转化为NH3
【解析】选C。分离液态空气制氮气,是氮气的状态发生改变,不属于氮的固定,更不是人工固氮,故A错误;闪电时N2转化为NO,属于自然固氮,故B错误;工业合成氨是N2与H2在一定条件下反应生成NH3, 属于人工固氮,故C正确;豆科作物根瘤菌将N2转化为含氮化合物,属于生物固氮,故D错误。
7.在NH3、H2SO4的工业生产中,具有的共同点是( )
A.使用催化剂 B.使用尾气吸收装置
C.使用H2作原料 D.使用吸收塔设备
【解析】选A。氨气用铁触媒作催化剂,制硫酸时二氧化硫氧化为三氧化硫是用五氧化二钒作催化剂,故A正确;H2SO4工业使用的三个设备是沸腾炉、接触室、吸收塔,过程中气体和能量循环利用,没有尾气吸收装置,故B错误;H2SO4的工业生产中不用氢气,SO3通入浓硫酸中就是H2SO4, 故C错误;NH3是将其液化分离的氮气氢气循环利用,不需要吸收装置,故D错误。
8.对于反应3Cu+8HNO3(稀)===3Cu(NO3)2+2NO↑+4H2O,以下叙述正确的是( )
A.氧化剂和还原剂的物质的量比为8∶3
B.被还原的HNO3和起酸性作用的HNO3的物质的量的比为2∶3
C.该反应的电子转移数为6e-
D.该反应中Cu(NO3)2 为氧化产物,H2O为还原产物
【解析】选C。3Cu+8HNO3(稀)===3Cu(NO3)2+2NO↑+4H2O中,Cu元素化合价由0价变为+2价,N元素化合价由+5价变为+2价,所以铜作还原剂,硝酸作氧化剂,参加反应的硝酸中有 eq \f(1,4) 被还原,所以氧化剂和还原剂的物质的量之比是2∶3,故A错误;该反应中参加反应的硝酸中有 eq \f(1,4) 被还原,所以被还原的HNO3和起酸性作用的HNO3的物质的量的比为1∶3,故B错误;该反应中转移电子数=3×(2-0)=2×(5-2)=6,故C正确;该反应中,铜作还原剂,则硝酸铜是氧化产物,部分硝酸作氧化剂,所以NO是还原产物,故D错误。
9.在盛有浓氨水的瓶口上方,悬一个沾有下列物质的棉球,有白烟产生的是( )
A.浓盐酸 B.浓氢氧化钠溶液
C.浓硫酸 D.浓盐水
【解析】选A。氨气易挥发,可与酸反应生成铵盐,在盛有浓氨水的瓶口上方,悬一个沾有下列物质的棉球,有白烟产生,说明生成铵盐,则对应的酸应为易挥发性酸,只有浓盐酸符合,故选A。
10.下列各组气体中,在通常条件下能稳定共存的是( )
A.NH3、O2、HCl B.N2、H2、HCl
C.CO2、NO、O2 D.SO2、H2S、H2
【解析】选B。氨气和氯化氢极易结合生成氯化铵固体,二者不能共存,故A错误;通常条件下N2、H2、HCl相互之间不发生反应,所以能稳定存在,故B正确;NO具有强的还原性,O2具有氧化性在通常条件下二者反应生成二氧化氮,故C错误;SO2具有氧化性,H2S具有还原性,通常条件下发生氧化还原反应生成硫单质和水,故D错误。
11.某学生发现他爸爸种植的水稻,生长迟缓,叶色发黄,茎杆不粗硬,易倒伏,学习化学后让他爸爸给水稻追加相应的复合肥料,你认为应选用的复合肥料是( )
A.KNO3 B.NH4NO3
C.NH4H2PO4 D.K2SO4
【解析】选A。KNO3含有K、N两种元素,属于复合肥,能给水稻追加,故A正确;NH4NO3只含有N元素,故B错误;NH4H2PO4含有N和P,故错误;K2SO4只含有K,故D错误。
12.(双选)实验室制取氨气、收集、验证其还原性并进行尾气处理的装置和原理能达到实验目的的是( )
A.用装置甲制取氨气
B.用装置乙收集氨气时气体应该从a口进b口出
C.装置丙中黑色固体变成红色时还原产物可能为铜
D.可以用装置丁吸收氨气,进行尾气处理
【解析】选B、C。氯化铵受热分解生成氨气和氯化氢,二者在试管口遇冷又重新化合生成氯化铵,不能用装置甲制取氨气,A错误;氨气密度小于空气,可以用向下排空气法收集,即用装置乙收集氨气时气体应该从a口进b口出,B正确;装置丙中黑色固体变成红色时还原产物可能为铜,C正确;氨气极易溶于水,不能用装置丁直接吸收,应防倒吸,D错误。
13.下列离子方程式书写正确的是( )
A.实验室用氯化铵和熟石灰制氨:NH eq \\al(\s\up1(+),\s\d1(4)) +OH- eq \(=====,\s\up7(△),\s\d5( )) NH3↑+H2O
B.NaOH浓溶液与NH4Cl溶液混合加热:NH eq \\al(\s\up1(+),\s\d1(4)) +OH- eq \(=====,\s\up7(△),\s\d5( )) NH3·H2O
C.氨水中加盐酸:NH3·H2O+H+===NH eq \\al(\s\up1(+),\s\d1(4)) +H2O
D.氨水中加入氯化铁溶液:Fe3++3OH-===Fe(OH)3↓
【解析】选C。NH4Cl和Ca(OH)2固体加热,不是溶液中进行的反应,不存在离子浓度的变化,不属于离子反应,A项不正确;NaOH浓溶液和NH4Cl溶液混合加热放出NH3,不能写成NH3·H2O,B项不正确;氨水与酸或盐反应,实质是NH3·H2O电离出的OH-参与反应,NH3·H2O为弱碱应写成分子形式,故C项正确,D项不正确。
14.氮及其化合物的变化关系如图所示。
则下列说法不正确的是( )
A.路线①②③是工业生产硝酸的主要途径
B.路线Ⅰ、Ⅱ、Ⅲ是雷电固氮生成硝酸的主要途径
C.反应③中,NO2作氧化剂,H2O作还原剂
D.液氨可用作制冷剂,硝酸可用于制化肥、农药、炸药、染料、盐类等
【解析】选C。氨经一系列反应得硝酸,A正确;雷电固氮是N2→NO→NO2→HNO3,B正确;在反应3NO2+H2O===2HNO3+NO中,NO2既作氧化剂又作还原剂,C错误;D正确。
15.(双选)(2021·长沙高一检测)研究表明氮氧化物和二氧化硫在形成雾霾时与大气中的氨有关(如图所示)。下列叙述正确的是( )
A.图中涉及的物质都是电解质
B.雾和霾的分散剂相同
C.图中涉及的无机化合物在一定条件下具有氧化性
D.NH3是形成无机颗粒物的催化剂
【解析】选B、C。图中涉及的硫的氧化物、氮氧化物、氨气均不能自身电离,是非电解质,故A错误;雾和霾的分散剂都是空气,故B正确;处于高价态的物质一般具有氧化性,处于中间价态的物质一般兼具还原性和氧化性,题中涉及的硫的氧化物、氮氧化物中S、N均处于高价态和中间价态,水和氨气中H处于高价态,具有氧化性,故C正确;由图示可知氨气参与反应生成铵盐,为反应物,不是催化剂,故D错误。
16.(2021·福建适应性测试)钠在液氨中溶剂化速度极快,生成蓝色的溶剂合电子,如图为钠投入液氨中的溶剂化图。钠沉入液氨中,快速得到深蓝色溶液,并慢慢产生气泡。下列说法错误的是( )
A.钠的密度比液氨大
B.溶液的导电性增强
C.0.1 ml钠投入液氨生成0.01 ml H2时,Na共失去0.02 ml电子
D.钠和液氨可发生以下反应:2NH3+2Na===2NaNH2+H2↑
【解析】选C。钠沉入液氨说明钠的密度比液氨大,A正确;液氨中没有能导电的离子,而钠投入液氨中生成蓝色的溶剂合电子,能导电,说明溶液的导电性增强,B正确;0.1 ml钠反应失去0.1 ml电子,C错误;反应中钠失去电子,只能是氢元素得到电子,所以钠和液氨可发生以下反应: 2NH3+2Na===2NaNH2+ H2↑,D正确。
二、非选择题(本题包括1小题,共22分)
17.(2021·青岛高一检测)甲、乙、丙三位同学分别用如下实验装置及化学药品(碱石灰为氢氧化钠和生石灰的混合物)制取氨气。请你参与探究,并回答问题:
(1)制取氨气的化学方程式为______________________。
(2)三位同学都用向下排空气法收集氨气,其原因是____________________。
(3)三位同学用上述装置制取氨气时,其中有一位同学没有收集到氨气(实验操作都正确),你认为没有收集到氨气的同学是__________(填“甲”“乙”或“丙”)。
(4)检验氨气是否收集满的方法是(简述操作方法、现象和结论)________________________________。
(5)三位同学都认为,采用上述各自的装置,还可用加热碳酸氢铵固体的方法来制取纯净的氨气,你认为哪位同学能够达到实验目的________(填“甲”“乙”或“丙”)。他们还认为,装置中的NH4HCO3固体可用NH4Cl固体代替,你认为______(填“能”或“不能”)。
(6)某课外活动小组查阅有关资料知,铂丝是氨氧化的催化剂。并设计进行了如图实验。实验过程中观察到瓶口气体变为红棕色,瓶内出现白烟。
写出此实验过程中反应的化学方程式:_________________;
__________________________;
__________________________;
___________________________。
【解析】(1)实验室用氢氧化钙和氯化铵在加热条件下制备氨气,反应的化学方程式为2NH4Cl+Ca(OH)2 eq \(=====,\s\up7(△)) CaCl2+2NH3↑+2H2O。(2)氨气易溶于水,不能用排水法收集,氨气密度比空气小,应用向下排空气法收集。(3)氨气为碱性气体,通过盛有浓硫酸的洗气瓶时,与硫酸反应而被吸收,乙同学没收集到氨气。(4)氨气为碱性气体,与水反应生成NH3·H2O,电离出OH-,溶液呈碱性,检验时可用蘸有浓盐酸的玻璃棒靠近试管口,如果产生白烟,则氨气已满,或用湿润的红色石蕊试纸靠近试管口,如果试纸变蓝,则氨气已满。(5)碳酸氢铵加热分解生成氨气、二氧化碳和水,其中可用碱石灰吸收二氧化碳和水,只有丙能做到,氯化铵加热分解生成氨气和氯化氢,在温度较低时又重新生成氯化铵,不能只用氯化铵制备氨气。(6)氨气在催化剂的条件下加热反应生成NO和水,NO易被氧化生成红棕色的NO2,进一步与水反应生成硝酸,最后得到的白烟是硝酸铵。
答案:(1)2NH4Cl+Ca(OH)2 eq \(=====,\s\up7(△)) CaCl2+2NH3↑+2H2O
(2)氨气的密度比空气小,氨气极易溶于水
(3)乙 (4)用湿润的红色石蕊试纸靠近试管口,如果试纸变蓝,则氨气已满(或用蘸有浓盐酸的玻璃棒靠近试管口,如果产生白烟,则氨气已满)
(5)丙 不能
(6)4NH3+5O2 eq \(=====,\s\up7(催化剂),\s\d5(△)) 4NO+6H2O
2NO+O2===2NO2 3NO2+H2O===2HNO3+NO NH3+HNO3===NH4NO3
【补偿训练】
(2021·新乡高一检测)现有常见金属单质A和气体甲、乙及物质B、C、D、E、F,它们之间能发生如下反应,已知B加入硫氰化钾溶液显红色,气体乙显红棕色(图中有些反应的产物和反应的条件没有全部标出)。
请根据以上信息回答下列问题:
(1)写出下列物质的化学式:A.________,C.________。
(2)写出下列反应的离子方程式:
反应①:_____________________________;
反应②:________________________________;
(3)写出反应③的化学方程式:___________________________。
(4)B物质的阳离子用于制作印刷电路板的原理是
____________(用离子方程式表示)。
【解析】B加入硫氰化钾溶液显红色,证明含铁离子,气体乙显红棕色证明为NO2,则气体甲为NO,E为HNO3,金属单质A为Fe;铁和过量稀硝酸反应生成硝酸铁、一氧化氮和水,所以B为Fe(NO3)3,硝酸铁和铁反应生成硝酸亚铁,所以C为Fe(NO3)2,硝酸亚铁和氢氧化钠溶液反应生成氢氧化亚铁,则D为Fe(OH)2,氢氧化亚铁被氧气氧化生成氢氧化铁,所以F为Fe(OH)3。
答案:(1)Fe Fe(NO3)2 (2)Fe+NO eq \\al(\s\up1(-),\s\d1(3)) +4H+===Fe3++2H2O+NO↑ 3NO2+H2O===2H++2NO eq \\al(\s\up1(-),\s\d1(3)) +NO
(3)4Fe(OH)2+O2+2H2O===4Fe(OH)3
(4)2Fe3++Cu===2Fe2++Cu2+
气体
溶液
A
Cl2
饱和氯化钠溶液
B
NO
稀H2SO4
C
CO2
饱和NaHCO3溶液
D
NH3
稀盐酸
选项
实验操作
现象
解释或结论
A
少量的Fe粉中加入足量稀HNO3, 充分反应后,滴入KSCN溶液
溶液呈红色
稀HNO3将Fe氧化为Fe3+
B
左边棉球变为橙色,右边棉球变为蓝色
氧化性:Cl2>Br2>I2
C
用玻璃棒蘸取浓氨水点到红色石蕊试纸上
试纸先变蓝后变白
浓氨水呈碱性且有漂白性
D
浓HNO3加热
有红棕色气体产生
HNO3有强氧化性
2021_2022学年新教材高中化学阶段综合提升练氧化还原反应含解析鲁科版必修1: 这是一份2021_2022学年新教材高中化学阶段综合提升练氧化还原反应含解析鲁科版必修1,共10页。
2021_2022学年新教材高中化学阶段综合提升练铁的多样性含解析鲁科版必修1: 这是一份2021_2022学年新教材高中化学阶段综合提升练铁的多样性含解析鲁科版必修1,共7页。
2021_2022学年高中化学阶段综合提升练硫的转化含解析鲁科版必修1: 这是一份2021_2022学年高中化学阶段综合提升练硫的转化含解析鲁科版必修1,共9页。

