湖北省荆州市八县市2021-2022学年高一上学期期末质量检测历史PDF版含答案
展开湖北省荆州市八县市2022-2023学年高二历史上学期期末联考试卷(PDF版附解析): 这是一份湖北省荆州市八县市2022-2023学年高二历史上学期期末联考试卷(PDF版附解析),共12页。
湖北省荆州市八县市2022-2023学年高二上学期期末联考历史试题 PDF版含解析: 这是一份湖北省荆州市八县市2022-2023学年高二上学期期末联考历史试题 PDF版含解析,文件包含湖北省荆州市八县市2022-2023学年高二上学期期末联考历史试题pdf、湖北省荆州市八县市2022-2023学年高二上学期期末联考历史试题答案pdf等2份试卷配套教学资源,其中试卷共12页, 欢迎下载使用。
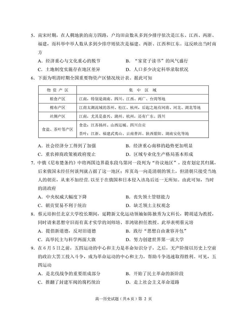
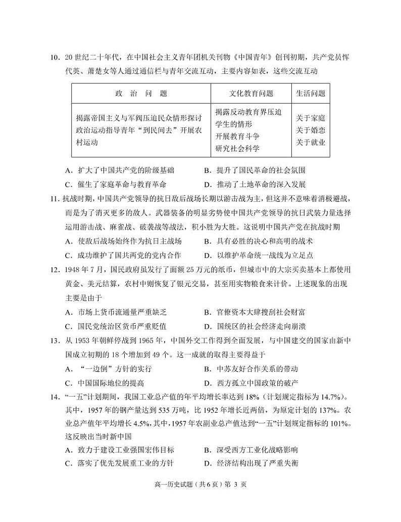
湖北省荆州市八县市2022-2023学年高二历史上学期期末联考试题(PDF版附解析): 这是一份湖北省荆州市八县市2022-2023学年高二历史上学期期末联考试题(PDF版附解析),共12页。

