




- 第3.1课 生命活动需要酶和能源物质-2021-2022学年高一生物课后培优练(苏教版2019必修1) 试卷 0 次下载
- 第3.2课 光合作用——光能的捕获和转换-2021-2022学年高一生物课后培优练(苏教版2019必修1) 试卷 0 次下载
- 第3.4课 影响光合作用和细胞呼吸的环境因素-2021-2022学年高一生物课后培优练(苏教版2019必修1) 试卷 0 次下载
- 第三章 细胞中能量的转换和利用 单元检测-2021-2022学年高一生物课后培优练(苏教版2019必修1) 试卷 0 次下载
- 第4.1课 细胞增殖-2021-2022学年高一生物课后培优练(苏教版2019必修1) 试卷 0 次下载
高中生物第三节 细胞呼吸——能量的转化和利用课时作业
展开姓名: 班级
第3.3课 细胞呼吸——能量的转换和利用
本课重点 | (1)细胞呼吸的因素及应用 |
本课难点 | (2)无氧呼吸的场所、物质变化和无氧呼吸的异同 |
1.在物质检测或鉴定中,“颜色反应”是常用的方法,下列对颜色变化的叙述错误的是( )
A. 向溴麝香草酚蓝水溶液中通入CO2 , 溶液由蓝变绿再变黄.
B. 向鲜榨甘蔗汁中加入斐林试剂,水浴加热后,试管中出现大量砖红色沉淀
C. 向一定浓度的酒精中加入酸性重铬酸钾溶液后,溶液变为灰绿色
D. 向豆浆中加入一定量的蛋白酶作用后,再加入双缩脲试剂,溶液呈紫色
2.下列关于细胞呼吸原理在生产、生活中的应用的叙述,错误的是( )
A. 在零上低温、低氧和一定湿度条件下保存水果和蔬菜有利于保鲜
B. 盆栽要经常松土是因为土壤板结后,透气性差影响根系的生长和离子的吸收
C. 在公园中移栽绿化树时,通常要去掉大部分枝叶,是为了减少植物体内水分的散失
D. 稻田需要定期排水,是为了防止水稻幼根长期无氧呼吸积累乳酸而变黑、腐烂
3.下列对细胞呼吸过程的叙述正确的是( )
A. 细胞有氧呼吸产生的CO2中的氧全部来自葡萄糖
B. 人在剧烈运动时产生的CO2来自线粒体和细胞质基质
C. 细胞无氧呼吸第二阶段会释放少量能量并合成少量ATP
D. 无氧呼吸释放的能量较少是因为形成的不彻底氧化产物中含有大量能量
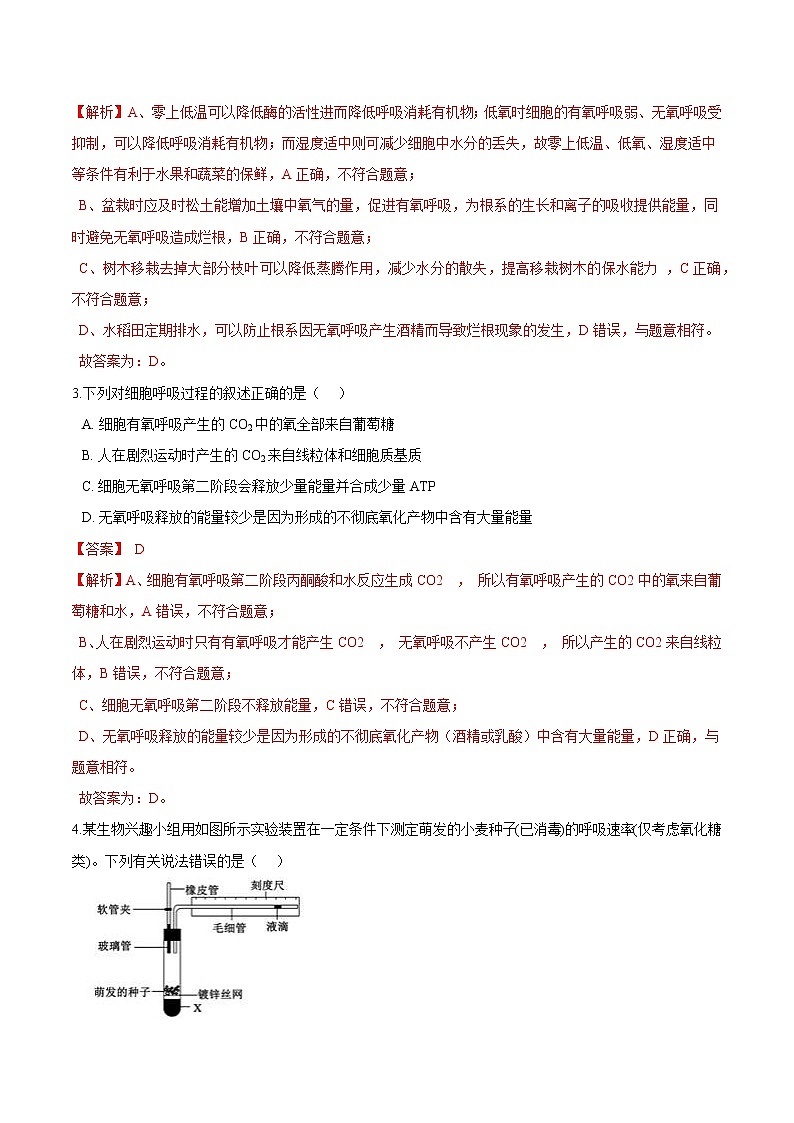
4.某生物兴趣小组用如图所示实验装置在一定条件下测定萌发的小麦种子(已消毒)的呼吸速率(仅考虑氧化糖类)。下列有关说法错误的是( )
A. 若X为无菌水,向试管充入N2即可测定小麦种子的无氧呼吸速率
B. 若X为NaOH溶液,且毛细管中的液滴向左移动,表明种子只进行有氧呼吸
C. 当X为无菌水,且毛细管中的液滴向右移动,表明种子进行了无氧呼吸
D. 为了减小误差,可增设放有等量同种死亡种子且其他条件不变的对照组
5.下图是探究酵母菌细胞呼吸方式的实验装置。以下说法中正确的是( )
A. 两个装置均需要在黑暗的条件下进行
B. 装置二在E处可检测到有酒精的生成
C. 装置二中应让D先放置一段时间,再与E连接
D. 装置一中NaOH溶液的作用是吸收B处的CO2
6.马铃薯块茎储藏不当会出现酸味,这种现象与马铃薯块茎细胞的无氧呼吸有关。下列叙述正确的是( )
A. 马铃薯块茎细胞无氧呼吸的产物是乳酸和CO2
B. 马铃薯块茎细胞无氧呼吸产生的乳酸是由丙酮酸转化而来
C. 马铃薯块茎细胞无氧呼吸产生丙酮酸的过程不能生成ATP
D. 马铃薯块茎储藏库中氧气浓度的升高会增加酸味的产生
7.馒头是我国北方家庭经常食用的一种食品,制作馒头时,先将一定量的酵母加入和好的面团中进行发酵,后经水蒸气蒸出松软可口的馒头。在此过程中不会发生的是( )
A. 酵母菌进行有氧呼吸和无氧呼吸
B. 面团发酵过程中,表面有水渗出
C. 酵母菌的无氧呼吸在其线粒体中进行
D. 酵母菌的细胞质基质中有CO2产生
8.有氧呼吸哪一阶段产生的能量最多( )
A. 第一阶段 B. 第二阶段 C. 第三阶段 D. 都一样
9.无氧呼吸比有氧呼吸释放的能量少,其原因是( )
A. 只发生在低等生物中 B. 反应过程比较简单 C. 酶的催化效率不高 D. 有机物分解不彻底
10.依据细胞呼吸原理,下列做法不合理的是( )
A. 水果、蔬菜放在低温、低氧的环境中储藏 B. 包扎伤口选用透气的消毒纱布或“创可贴”
C. 选择百米冲刺训练进行有氧运动 D. 真空包装延长某些食品的保质期
11.写出乳酸菌发酵的反应式:________.
12.橙色的重铬酸钾溶液,在酸性条件下,能与酒精发生化学反应,变成________色;CO2可以使澄清的石灰水变________,也可以使溴麝香草酚蓝水溶液由________色变________色再变________色.
13.检测无氧呼吸中是否有酒精的产生,可使用酸性的________溶液.
14.在“探究酵母菌细胞呼吸的方式”实验中,检验酒精我们可以使用橙色的________,其在酸性条件下与酒精发生化学反应,变成灰绿色.
15.甲兴趣小组想探究的具体问题是:酵母菌是否在有氧、无氧条件下均能产生CO2 . 现提供若干套(每套均有数个)实验装置如图(a~d)所示:
①请根据实验目的选择装置序号,并按照实验的组装要求排序(装置可重复使用).
有氧条件下的装置序号:________;无氧条件下的装置序号:________ .
②装置中c瓶的作用是:________ .
③d应封口放置一段时间后,再连通b,其原因是________ .
16.如图1表示种植菠菜的某密闭大棚内24小时O2含量的变化情况,图2表示光合作用和呼吸作用的部分过程(Ⅰ~Ⅶ代表物质,①~⑤代表过程).请回答下列问题.
(1)菠菜植株光合作用产生的O2量和细胞呼吸消耗的O2量相等的点是________(用图中字母回答).大棚内的菠菜经过一昼夜后________(填“有”或“没有”)有机物的积累.
(2)图1中BC段O2含量变化的直接原因是光合作用过程中________阶段增强,该阶段发生的场所为________.
(3)图2中①被称为________,Ⅲ表示________,Ⅳ产生后运至________(具体场所),最终与V结合.
17.在外界环境条件恒定时,用如图装置测定种子萌发时的呼吸作用类型(假设呼吸底物全部为葡萄糖),实验开始同时关闭两装置活塞,在25℃下经过20min后观察红色液滴的移动情况.
(1)种子有氧呼吸总反应式:________;
种子无氧呼吸总反应式:________.
(2)若装置1的红色液滴左移,装置2的红色液滴不移动,则说明此时萌发的种子________;若装置1的红色液滴左移,装置2的红色液滴右移,则说明此时萌发的种子________.
18.如图表示光合作用和有氧呼吸过程中C、H、O三种元素的转移途径以及能量转换过程,图中序号表示相关的生理过程,请据图分析回答:
(1)C元素转移途径中,①过程发生在光合作用的________反应阶段;③过程进行的场所是________.
(2)在H元素的转移途径中,影响⑤过程的主要环境因素是________.
(3)在O元素的转移途径中,影响⑧过程的主要环境因素是________和温度.
(4)在植物体内,细胞分裂以及物质吸收等生命活动所消耗的能量直接来源自于________(填图中序号)过程产生的ATP.
高中生物人教版 (2019)必修1《分子与细胞》第3节 细胞呼吸的原理和应用当堂检测题: 这是一份高中生物人教版 (2019)必修1《分子与细胞》第3节 细胞呼吸的原理和应用当堂检测题,文件包含53细胞呼吸的原理和应用-2022-2023学年高一生物课后培优练人教版2019必修1解析版doc、53细胞呼吸的原理和应用-2022-2023学年高一生物课后培优练人教版2019必修1原卷版doc等2份试卷配套教学资源,其中试卷共16页, 欢迎下载使用。
高中生物第二节 细胞分化、衰老和死亡课后练习题: 这是一份高中生物第二节 细胞分化、衰老和死亡课后练习题,文件包含第42课细胞分化衰老和死亡解析版-2021-2022学年高一生物课后培优练苏教版2019必修1docx、第42课细胞分化衰老和死亡原卷版-2021-2022学年高一生物课后培优练苏教版2019必修1docx等2份试卷配套教学资源,其中试卷共17页, 欢迎下载使用。
必修1《分子与细胞》第一节 细胞增殖巩固练习: 这是一份必修1《分子与细胞》第一节 细胞增殖巩固练习,文件包含第41课细胞增殖解析版-2021-2022学年高一生物课后培优练苏教版2019必修1docx、第41课细胞增殖原卷版-2021-2022学年高一生物课后培优练苏教版2019必修1docx等2份试卷配套教学资源,其中试卷共16页, 欢迎下载使用。