初中物理中考二轮专题练习 专题08 重要考点压强问题突破 理论基础
展开专题08 重要考点压强问题突破理论基础
解决专题问题策略
●单元重要考点归纳总结
考点一:压力
1.定义:垂直作用在物体表面上的力,叫做压力。
2.方向:垂直接触面,且指向被压物体。
3.作用效果:使物体发生形变。
考点二:压强
1.压强的物理意义:用来表示压力作用效果的物理量。
2.定义:物体单位面积上受到的压力叫压强。用字母P表示,公式:P=F/S
3.单位:帕斯卡,1Pa=1N/m2
4.增大压强的三种方法:
(1)当压力F一定时,需减小受力面积S;
(2)当受力面积S一定时,需增大压力F;
(3)在条件允许的情况下,可以同时减小受力面积S,增大压力F。
5.减小压强的三种方法:
(1)当压力F一定时,需增大受力面积S;
(2)当受力面积S一定时,需减小压力F;
(3)在条件允许的情况下,可以同时增大受力面积S,减小压力F。
考点三:液体压强
1.产生原因:液体受到重力作用且有流动性。
2.测量仪器:压强计。使用压强计可以探究液体内部压强特点。
液体内部压强的计算公式:P=ρ液gh
3.液体内部压强的特点:(1)液体内部向各个方向都有压强;(2)在液体内同一深度液体向各个方向的压强大小相等;(3)液体内部的压强随深度的增加而增大;(4)液体内部压强跟液体密度有关,在同一深度处,液体越大,压强越大。
4.应用——连通器
(1)定义:上端开口、下端连通的容器。
(2)原理:如果只装一种液体,那么液体静止时连通器各部分液面总是相平的。
考点四:大气压强
一、大气压强的存在
1.产生原因:地球周围被厚厚的气体包围着,包围地球的空气层叫大气层,大气层的气体与固体、液体一样也受重力作用,且具有流动性,所以空气内部向各个方向都有压强,这就产生了大气压强。
2.定义:由于空气能流动,因而空气内部向各个方向都有压强,大气对浸在它里面的物体的压强叫做大气压强,简称大气压或气压。
3.证明其存在的例子:马德堡半球实验、钢笔吸墨水、覆杯实验、瓶口吞鸡蛋、吸管吸饮料、瓷砖上的吸盘等等。
二、大气压的测量
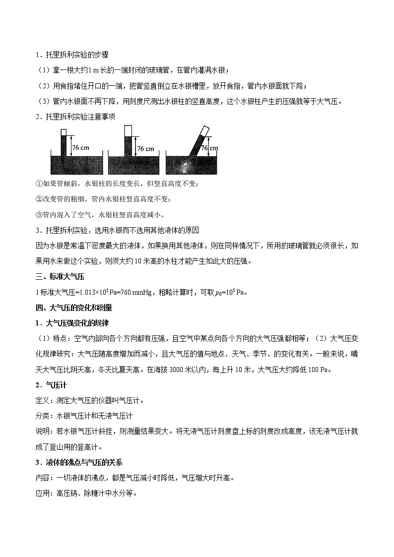
1.托里拆利实验的步骤
(1)拿一根大约l m长的一端封闭的玻璃管,在管内灌满水银;
(2)用食指堵住开口的一端,把管竖直倒立在水银槽里,放开食指,管内水银面就下降;
(3)管内水银面不再下降,用刻度尺测出水银柱的竖直高度,这个水银柱产生的压强就等于大气压。
2.托里拆利实验注意事项
①如果管倾斜,水银柱的长度变长,但竖直高度不变;
②改变管的粗细,管内水银柱竖直高度不变;
③管内混入了空气,水银柱竖直高度减小。
3.托里拆利实验,选用水银而不选用其他液体的原因
因为水银是常温下密度最大的液体,如果换用其他液体,则在同样情况下,所用的玻璃管就必须很长,如果用水来做这个实验,则须大约10米高的水柱才能产生如此大的压强。
三、标准大气压
1标准大气压=1.013×105 Pa=760 mmHg,粗略计算时,可取p0=105 Pa。
四、大气压的变化和测量
1.大气压强变化的规律
(1)特点:空气内部向各个方向都有压强,且空气中某点向各个方向的大气压强都相等;(2)大气压变化规律研究:大气压随高度增加而减小,且大气压的值与地点、天气、季节、的变化有关。一般来说,晴天大气压比阴天高,冬天比夏天高。在海拔3000米以内,每上升10米,大气压大约降低100 Pa。
2.气压计
定义:测定大气压的仪器叫气压计。
分类:水银气压计和无液气压计
说明:若水银气压计斜挂,则测量结果变大。将无液气压计刻度盘上标的刻度改成高度,该无液气压计就成了登山用的登高计。
3.液体的沸点与气压的关系
内容:一切液体的沸点,都是气压减小时降低,气压增大时升高。
应用:高压锅、除糖汁中水分等。
考点五:流体压强与流速的关系
1.流体:我们把能够流动的物体叫做流体。例如空气。
2.关系:流体在流速大的地方压强小,流速小的地方压强大。
3.升力:当气流迎面流过机翼时,在相同的时间内上方气流经过的路程大于下方气流的路程,因此上方气流流速较大,压强较小;下方气流流速较小,压强较大,机翼上、下表面存在压强差,这就产生了向上的升力。
注意:如果机翼的前缘稍向上仰,跟气流的方向成一个小的仰角,则机翼上、下方的压强差比机翼跟气流方向平行时还要大,因此产生的升力也较大。例如,飞机起飞时,将机翼的前缘稍向上仰。
●探究压强的实验问题基础
一、探究压力作用效果与哪些因素有关实验
1.此实验采用的方法有控制变量法、转换法。
2.此实验使用海绵而不用木板为什么?答:木板不容易产生形变,而海绵容易产生形变,便于观察实验现象。
3.比较图甲和图乙可以得到实验结论是:受力面积一定时,压力越大,压力的作用效果越明显。(不能说压强越明显,因为探究这个实验时还没有提出压强的概念)
4.比较图乙和图丙可以得到实验结论是:压力一定时,受力面积越大,压力的作用效果越明显。用海绵形变的大小来衡量压力作用效果的大小,是转换法;而在探究压力作用效果具体受哪个因素影响时,采用了控制变量的方法;
5.如果将图乙中的海绵换成木板,压力的作用效果与放海绵的作用效果相同吗?答:相同,因为压力的效果与压力大小和受力面积有关,有其他因素无关,改成木板后只是我们观察不到效果而已。
6.小明同学实验时将物体B沿竖直方向切成大小不同的两块,如图所示.他发现它们对海绵的压力作用效果相同,由此他得出的结论是:压力作用效果与受力面积无关.你认为他在探究过程中的做法是否正确?原因是:她没有控制压力大小相同。
二、探究液体压强与那些因素有关实验
1.由图1、图2可以知道液体压强产生的原因是:液体受到重力作用;液体有流动性。(因此在太空失重情况下液体不会产生压强)
2.探究液体压强与哪些因素有关实验中,采用了哪些方法?答:控制变量法、转换法
3.通过观察什么开知道液体压强大小的?答“U型管内页面的高度差,高度差也大说明液体产生的压强也大”
4.实验前的两个操作:(1)先检查U型管左右两边的液面是否相平。
(2)检查装置的气密性:(用手压金属盒上的橡皮膜,观察U型管中液面是否发生变化,若变化明显,则气密性良好)
5.实验时发现U型管内高度差没变化原因是什么?怎么解决?答:气密性不好,拆下来重新安装。
6.使用的U型管是不是连通器?答:不是
7.此实验U型管内液体为什么要染成红色?答:使实验效果明显,便于观察。
8.比较甲乙实验结论是:液体密度一定时,深度越深,液体产生的压强越大。比较乙丙实验结论是:当液体深度相同时,液体密度越大,液体产生的压强越大。
9.如图甲乙,金属盒在水中的深度和U型管内页面的高度差大小有何关系?为什么?答:相等,因为两侧产生的压强相等,液体密度相等,所以深度也相等。 如图丙,左侧金属盒的深度和U型管内页面的高度差大小有何关系?为什么?答:U型管内高度差比金属盒的深度大。因为盐水的密度比水的密度大,两边压强相等,所以U型管内高度差比金属盒的深度大
10.测量出U型管内页面的高度差,能否算出金属盒在左侧液体中的压强?答:能,因为两侧压强相等。
注意:压强计的使用方法
把金属盒放入液体中,橡皮膜受到液体压强的作用,而向里凹,封闭在管内的气体把这个压强传递给液体,两侧液面出现高度差.此时右侧液面受到的压强仍是大气压,左侧液面受到的压强等于大气压强与液体压强之和再减去橡皮膜单位面积弹力的平均值.如果橡皮膜的弹力很小,两侧液柱高度差所产生的压强就近似等于液体的压强. 压强计也可以用来测气体的压强.把压强计的左侧管跟被测的气体相通,如果被测气体的压强大于大气压,压强计右侧液面比左侧的高,如果被测气体的压强比大气压小,左侧液面比右侧液面高,两侧液柱高度差产生的压强近似等于被测气体的压强与大气压的差.
使用压强计需澄清和注意的问题
(1)使用微小压强计研究不同方向液体压强的特点时要注意:压强计的金属盒应保持在同一深度。
(2)压强计的两边高度差来显示液体内部的压强这种方法叫转换法。
(3)压强计只是用来研究液体压强特点的一个工具,并不是用来测液体压强的仪器。比如:液体内部有没有压强,同一深度压强变不变,压强向哪个方向,压强大小与什么有关等问题。即使按照液面差计算出压强标上刻度也是不准确的,因为在水中探头上的橡皮膜还有个张力的存在,计算出来的数值也比真实值要小些。所以,说是压强计,其实不是用来测液体压强数值的仪器。
三、大气压的测量——托里拆利实验
(1)实验过程:在长约1m,一端封闭的玻璃管里灌满水银,将管口堵住,然后倒插在水银槽中放开堵管口的手指后,管内水银面下降一些就不在下降,这时管内外水银面的高度差约为760mm。
(2)原理分析:在管内,与管外液面相平的地方取一液片,因为液体不动故液片受到上下的压强平衡。即向上的大气压=水银柱产生的压强。
(3)结论:大气压p0=760mmHg=76cmHg=1.01×105Pa(其值随着外界大气压的变化而变化)。
(4)说明:①实验前玻璃管里水银灌满的目的是:使玻璃管倒置后,水银上方为真空;若未灌满,则测量结果偏小。②本实验若把水银改成水,则需要玻璃管的长度为10.3m
③将玻璃管稍上提或下压,管内外的高度差不变,将玻璃管倾斜,高度不变,长度变长。
●解决压强计算问题的基础理论
1.灵活运用压强公式及其变形公式
(1)压强:(普遍使用)
P=
(2)p=ρgh(适用于液体、气体)
(3)g=9.8N/kg或者特殊说明时取g=10N/kg
2.掌握物理量常用单位及其换算
(1)力的国际单位是N, 受力面积国际单位是m2,压强的国际单位是Pa。
(2)1 Pa=1N/m2
(3)面积单位换算
1cm2=10—4m2 1mm2=10—6m2
(4)1atm = 760mmHg=1.01×105Pa
3.在解决压强计算问题时会经常用到的公式
(1)重力公式G=mg
(2)变形公式m=G/g
(3) 变形公式g=G/m
(4)具体问题中,在没有特殊说明,取g=9.8N/kg;为了计算方便常常取g=10N/kg,这种情况下,命题者在试题里会直接给出。
4. 重力公式能解决的基本问题
重力公式G=mg涉及三个物理量,一个是常量,所以知道一个可以求解另一个。比如:已知物体的质量,可以求重力。已知物体的重力,可以求出质量。也可以根据本公式,结合密度公式求解物体体积等物理量。
5.利用压强公式解决计算题时思维方法
A.对压强公式P=的理解
(1)压力F的大小不一定等于重力,方向也不一定是竖直向下。压力与物体表面垂直;
(2)受力面积S是指物体相互挤压的面积,与物体表面积不一定相等,可以等于或小于物体表面积,但绝对不会大于物体的表面积。
(3)在理解了压力和受力面积之后,运用压强公式计算时,F的单位是牛顿(N),受力面积S的单位要用平方米(m2),这样得到物体所受压强P的单位是帕(Pa)。
(4)在讨论压力作用效果时,应该用控制变量法来分析,即当压力F一定时,压强P与受力面积成反比;当受力面积一定时,压强P与压力成正比。如果在增大压力F的同时,减小受力面积,那么物体受到的压强是增大的;在减小压力和同时增大受力面积时,压强是减小的,对后面两点希望大家也要有清醒的认识。
(5)压强公式P=F/S既适用与固体,又适用与液体,也适用与气体。
B.利用液体压强公式求解问题时应重点关注的地方:
(1)应用的公式是P=ρgh;(2)g=9.8N/kg 有时题中为了计算简单给出g=10N/kg(3)ρ是指产生压强的液体的密度,一般给出,但对常见的液体水,其密度需记忆。ρ水=1.0×103kg/m3(4)h是指深度,表示从自由液面到计算压强的那点之间的竖直距离,即深度是由上往下量的。对以上问题理解后,各量单位统一了,代入公式计算能很好地解决实际问题。
●处理柱体切割与叠放创新类压强问题方法
一、常见类型
1.只切割不叠放:将甲、乙(或一个)柱形物体沿水平(或竖直)方向切去某一厚度(体积或质量)(如图1)。
2.切割加叠放:将甲、乙(或一个)柱形物体沿水平(或竖直)方向切去某一厚度(体积或质量)并叠放在对方(或自己)上面(如图2)。
二、分析此类题目常用到的知识:
① 压强: p=F/S=G/S=mg/S P =ρgh
变化(增大或减小)的压强 △P=△F / S △P =ρg△h
② 密度:ρ=m/V
③ 柱体对水平面的压力的大小等于柱体的重力大小:F = G = mg
④柱体的体积:V= sh(长方体) V= h3(立方体)
⑤柱体的底面积:S= ab S= h2
三、常见分析方法:
主要是物理公式与数学知识结合进行推导(定性、定量)法。根据题目情况也可灵活运用其他方法如数学比例法、极限法、分解法、转换法等。
●处理液体的抽取与倒入创新类压强问题方法
一、常见类型
1.分别从两柱形容器中抽出液体,抽出某一厚度(体积或质量)(图1)。注意抽出的厚度(体积或质量)可能相同,也可能不同。
2.分别向两容器中倒入液体,倒入某一深度(体积或质量)(图2)。注意倒入的深度(体积或质量)可能相同,也可能不同。
3.向甲容器中倒入液体,从乙容器抽取液体(图3)。
二、分析此类题目常用到的知识:
① 液体的压强: p=F/S=G/S=mg/S P =ρgh
变化的压强 △P=△F / S △P =ρg△h
② 密度: ρ=m/V
③ 柱形液体产生的压力大小等于液体自身的重力大小。
即:F = G = mg
④ 柱体的体积:V= sh(长方体) V= h3(立方体)
柱体的底面积:S= ab S= h2
●难点类压强综合计算问题创新方法
一、在柱形容器里加物体,物体浸没后,判断是否有液体溢出的应对方法
类型一:根据体积进行分析判断
容器的容积已知,容器内液体的体积、物体的体积均已知;只需比较物体的体积与容器内液体上方空余的体积的大小关系即可,是比较简单的一种类型,根据数学知识即可判断。
类型二:根据容器对水平面产生的压强(或压力)情况判断
①在薄壁柱形容器加入物体后,若满足容器对水平面压力的增加量恰好等于物体的重力ΔF地=G物,则液体没有溢出;若ΔF地<G物,则液体溢出。
②在柱形容器加入物体后,若容器对水平面压强的变化量满足Δp容=ΔF/s=G物/s,则液体没有溢出;若Δp容<G物/s,则液体溢出。
③在柱形容器加入物体后,计算容器对水平面的压强p容=F/s=(G物+G液)/s,与题目中所给的压强p容ˊ比较:若p容=p容ˊ,则液体没有溢出;若p容<p容ˊ,则液体溢出。
类型三:根据液体对容器底部产生压强的情况判断:在柱形容器加入物体后,进行下列比较:
加入物体前,物体与原来液体总的体积 V总=V物+V液 ①
加入物体后,物体与容器内液体的实际体积 V实际=S h' ②
比较上述体积时,同时要用到液体对容器底部的压强知识p液=ρ液gh。
类型四:根据液体对容器底部压强的变化量判断
在柱形容器加入物体后,若液体对容器底部压强的变化量等于0,即Δp容=0,则液体一定会溢出。
在柱形容器加入物体后,根据液体对容器底部压强的变化量Δp液=ρg△h液,可计算液体升高的高度(求出体积),再与物体的体积进行比较即可判断。
二、在薄壁柱形容器里加物体,判断物体最终状态(漂浮、悬浮、下沉等)的方法
在薄壁柱形容器里加物体,容器对水平面的压强、液体对容器底部的压强都要变大。
1.根据物体受到的浮力与重力比较: 若F浮=G,则物体漂浮或悬浮;若F浮<G,则物体下沉;
2.若容器对水平面增加的的压强∆p容与液体对容器底部增加的压强∆p液相等,∆p容=∆p液,则物体一定漂浮或悬浮,与液体是否溢出无关。
若容器对水平面增加的的压强∆p容与液体对容器底部增加的压强∆p液不等,∆p容>∆p液,则物体一定下沉到底部,与液体是否溢出无关。
三、在薄壁柱形容器里加柱状物体,判断物体是否浸没 类型及分析方法
1.把柱状实心物体B放入柱状容器的液体中(图1)。
2.把柱状实心物体先放入柱状容器中,然后向里面加液体(图2)。
分析方法:①柱状实心物体先放入柱状容器中,如果物体未被浸没(水未溢出),如图2所示,则水为柱形,底面积为(SA—SB),高度为h水=V水 /(SA—SB);
②柱状实心物体先放入柱状容器中,如果物体被浸没(水未溢出),如图3所示,则物体排开水的体积等于物体的体积V物,为柱形,水升高的高度为h水=V物 /SA。
中考典型例题解析
【例题1】(2021江西三模)如图所示,放在水平地面上的均匀实心物体A、B高度相等,A对地面的压力小于B对地面的压力。若在两物体上部沿水平方向切去相同的厚度,则切去部分的质量mA′、mB′的关系是 ( )
A. mA′一定大于mB′ B. mA′可能大于mB′
C. mA′一定小于mB′ D. mA′可能等于mB′
【答案】C
【解析】运用数学推理:因为原来h甲= h乙时,F甲<F乙,所以A的质量小于B的质量m甲<m乙,
现在在两物体上部沿水平方向切去相同的厚度,h'甲= h'乙时,
则切去部分的质量m'甲<m'乙。所以选C。
【例题2】(2021·赤峰三模)如图所示,草原犬鼠的洞穴有两个洞口,A口在平地上,B口在凸起的小土包上。当微风从左向右掠过地面的时候,就会有气流在洞穴内流动,让闷热的洞穴变成凉爽的“空调房”。洞穴内能形成气流,是因为B口上方比A口上方( )
A.风速大,气压大 B.风速大,气压小
C.风速小,气压大 D.风速小,气压小
【答案】B
【解析】根据图片和流体的压强跟流速的关系进行分析和判断。
A口在平地上,B口在凸起的小土包上,在相同时间内空气通过A的路程短,通过B的路程长,则通过A口上方的风速小,通过B口上方的风速大,则A处的气压大,B处的气压小,所以空气从A口进入洞穴,从B口流出,洞穴内能通风换气。
【例题3】(2021重庆二模)如图,是托里拆利实验的规范操作过程,关于托里拆利实验,下面说法错误的是( )
A.是大气压支持玻璃管内的水银柱不会下落
B.实验中玻璃管内水银面的上方有少量空气
C.大气压的数值等于这段水银柱产生的压强
D.换用更粗一些的等长玻璃管,管内外水银面高度差将不变
【答案】B
【解析】A、玻璃管内水银柱不会落下是靠大气压支持,故A正确;
B、实验中玻璃管内水银面的上方是真空,故B错误;
C、玻璃管内水银柱不会落下是靠大气压支持,大气压的数值等于这段水银柱产生的压强,故C正确;
D、换用更粗一些的等长玻璃管,管内外水银面高度差将不变,故D正确。
【例题4】(2021年上海三模)一个底面积为2×102米2的薄壁圆柱形容器放在水平桌面中央,容器高为0.12米,内盛有0.1米深的水,如图(a)所示。另有质量为2千克,体积为1×103米3的实心正方体A,如图(b)所示。求:
(1)水对容器底部的压强。
(2)实心正方体A的密度。
(3)将实心正方体A浸没在图12(a)的水中后,容器对地面压强的变化量。
【答案】(1)980帕;(2)2×103千克/米3;(3)686帕。
【解析】(1) p=ρgh
=1.0×103千克/米3×9.8牛/千克×0.1米=980帕
(2)ρA=mA/VA
=2千克/(103米3)=2×103千克/米3
(3)若水没有溢出时,则水升高的高度为
△h水 = V排/S = VA/S =1×103米3/2×102米2=0.05米
∵容器的高度为0.12米,已装0.1米深的水,△hˊ水=0.02米<0.05米,所以水溢出。
V溢=1×103米3-2×102米2×0.02米)=6×103米3
∴m溢=ρV溢=1.0×103千克/米3×6×103米3=0.6千克
△F =GA-G溢
=mA g-m溢g =(2-0.6)千克×9.8牛/千克=13.72牛
△p = △F/S =13.72牛/2×102米2=686帕
【例题5】(2021湖北武汉三模)在“探究实心圆柱体对地面的压强与哪些因素有关”的实验中,某中学一小组的同学们认为此压强跟圆柱体的密度ρ、高度h、圆柱体底面积S是有关的,但有怎样的关系看法不同,于是,在老师的帮助下,小组的同学们从实验室里挑选了由不同密度的合金材料制成、高度和横截面积不同、质量分布均匀的实心圆柱体做实验,测出实心圆柱体竖直放置时(如图所示)对水平桌面上海绵的压下深度,实验记录见下表.
(1)该小组同学是通过 来判断压强大小的.
(2)分析实验1、2或4、5可以得出:当圆柱体的材料密度相同时,实心圆柱体对水平地面的压强与圆柱体的 有关.
(3)分析 可以得出,当圆柱体的密度相同时,实心圆柱体对水平地面的压强与底面积无关.
(4)此探究过程用到的科学探究方法有 、转换法 .
(5)实验结束之后,同学们在老师的指导下,以某一合金甲圆柱体为研究对象,推导它对海绵的压强大小的表达式(已知合金的密度为ρ,长方体铁块的高度为h,底面积为S).表达式为 .
(6)上面推导出的表达式只适用几何形状 的固体压强的计算.
【答案】(1)海绵被压下深度;(2)高度;(3)2、3或5、6;(4)控制变量法;
(5)p=ρgh;(6)规则.
【解析】(1)根据海绵被压下的深度可以知道其受到压强的大小。
(2)底面积相同,实心圆柱体对水平地面的压强与圆柱体的高度有关.
(3)高度相同,底面积不同,2、3或5、6能看出来。
(4)很明显本实验是在控制一个量不变,研究另外两个量的关系,是控制变量法。
(5)P=F/S=G/S=mg/S=ρVg/S=ρShg/S=ρhg
(6)只用几何形状规则的物体,才能直接应用(5)得出的表达式来计算固体产生的压强。
【例题6】(2020甘肃天水)在“探究液体压强的特点”实验中,小明进行了如下的猜想:
猜想一:液体内部压强大小可能与液体深度有关。
猜想二:液体内部压强大小可能与液体密度有关。
猜想三:液体内部压强大小可能与方向有关。
为了验证以上猜想,小明进行了如图所示的操作:
(1)实验过程中探头受到的液体压强大小是通过 反映的。
(2)为了验证猜想一,应选择 两组实验对比,可初步验证出猜想一是正确的。
(3)探究液体压强与液体密度的关系时,对比乙、丙两组实验,小明可得出的结论是:当液体深度相同时,液体的密度越大,液体的压强就越 。
【答案】(1)U形管两边液面的高度差;(2)甲、乙;(3)大。
【解析】(1)根据转换法,实验过程中探头受到的液体压强大小是通过U形管两边液面的高度差反映的;
(2)为了验证猜想一,即研究液体内部压强大小可能与液体深度有关,要控制液体密度相同,故应选择甲、乙两组实验对比,可初步验证出猜想一是正确的;
(3)探究液体压强与液体密度的关系时,对比乙、丙两组实验,丙中U形管两边液面的高度差大,小明可得出的结论是:当液体深度相同时,液体的密度越大,液体的压强就越大。
(2023年)中考物理二轮复习考点突破练习专题10 大气压强及流体流速与压强关系问题(教师版): 这是一份(2023年)中考物理二轮复习考点突破练习专题10 大气压强及流体流速与压强关系问题(教师版),共10页。
备战2023物理新中考二轮复习重难突破(广东专用)专题08 压强: 这是一份备战2023物理新中考二轮复习重难突破(广东专用)专题08 压强,文件包含备战2023物理新中考二轮复习重难突破广东专用专题08压强解析版docx、备战2023物理新中考二轮复习重难突破广东专用专题08压强原卷版docx等2份试卷配套教学资源,其中试卷共26页, 欢迎下载使用。
初中物理中考复习 专题08 压强(原卷版): 这是一份初中物理中考复习 专题08 压强(原卷版),共55页。

