初中数学北京课改版八年级下册第十四章 一次函数综合与测试同步练习题
展开
这是一份初中数学北京课改版八年级下册第十四章 一次函数综合与测试同步练习题,共20页。试卷主要包含了若点在第三象限,则点在.等内容,欢迎下载使用。
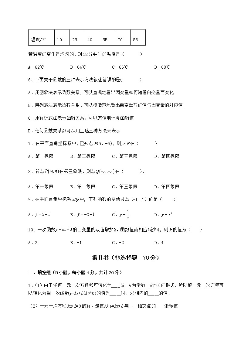
京改版八年级数学下册第十四章一次函数专项测试 考试时间:90分钟;命题人:数学教研组考生注意:1、本卷分第I卷(选择题)和第Ⅱ卷(非选择题)两部分,满分100分,考试时间90分钟2、答卷前,考生务必用0.5毫米黑色签字笔将自己的姓名、班级填写在试卷规定位置上3、答案必须写在试卷各个题目指定区域内相应的位置,如需改动,先划掉原来的答案,然后再写上新的答案;不准使用涂改液、胶带纸、修正带,不按以上要求作答的答案无效。第I卷(选择题 30分)一、单选题(10小题,每小题3分,共计30分)1、第24届冬季奥林匹克运动会将于2022年2月4日~20日在北京市和张家口市联合举行.以下能够准确表示张家口市地理位置的是( )A.离北京市100千米 B.在河北省C.在怀来县北方 D.东经114.8°,北纬40.8°2、已知一次函数y=kx+b的图象经过点A(2,0),且当x<2时,y>0,则该函数图象所经过的象限为( )A.一、二、三 B.二、三、四 C.一、三、四 D.一、二、四3、已知点A(a+9,2a+6)在y轴上,a的值为( )A.﹣9 B.9 C.3 D.﹣34、在函数y=中,自变量x的取值范围是 ( )A.x>3 B.x≥3 C.x>4 D.x≥3且x≠45、在探究“水沸腾时温度变化特点”的实验中,下表记录了实验中温度和时间变化的数据.时间/分钟0510152025温度/℃102540557085若温度的变化是均匀的,则18分钟时的温度是( )A.62℃ B.64℃ C.66℃ D.68℃6、下面关于函数的三种表示方法叙述错误的是( )A.用图象法表示函数关系,可以直观地看出因变量如何随着自变量而变化B.用列表法表示函数关系,可以很清楚地看出自变量取的值与因变量的对应值C.用解析式法表示函数关系,可以方便地计算函数值D.任何函数关系都可以用上述三种方法来表示7、在平面直角坐标系中,已知点P(5,−5),则点P在( )A.第一象限 B.第二象限 C.第三象限 D.第四象限8、若点在第三象限,则点在( ).A.第一象限 B.第二象限 C.第三象限 D.第四象限9、在平面直角坐标系xOy中, 下列函数的图像过点(-1,1)的是( )A. B. C. D.10、一次函数的自变量的取值增加2,函数值就相应减少4,则k的值为( )A.2 B.-1 C.-2 D.4第Ⅱ卷(非选择题 70分)二、填空题(5小题,每小题4分,共计20分)1、(1)由于任何一元一次方程都可转化为____(k,b为常数,k≠0)的形式.所以解一元一次方程可以转化为当一次函数y=kx+b(k≠0)的值为_____时,求相应的_____的值.(2)一元一次方程kx+b=0的解,是直线y=kx+b与____轴交点的____坐标值.2、写出一个一次函数,使其函数值随着自变量的值的增大而增大:______.3、一次函数y=(m-1)x+2的函数值y随x的增大而增大,则m的取值范围是_____.4、直线y=-x+3向下平移5个单位长度,得到新的直线的解析式是______.5、函数 的定义域是________.三、解答题(5小题,每小题10分,共计50分)1、某通讯公司推出①、②两种通讯收费方式供用户选择,其中①有月租费,②无月租费,两种收费方式的通讯时间x(分钟)与收费y(元)之间的函数关系图象均为直线,如图所示.请根据图象回答下列问题:(1)当通讯时间为500分钟时,①方式收费 元,②方式收费 元;(2)②收费方式中y与x之间的函数关系式是 ;(3)如果某用户每月的通讯时间少于200分钟,那么此用户应该选择收费方式是 (填①或②).2、高斯记号表示不超过x的最大整数,即若有整数n满足,则.当时,请画出点的纵坐标随横坐标变化的图象,并说明理由.3、甲、乙两人沿同一直道从A地去B地,甲比乙早1min出发,乙的速度是甲的2倍.在整个行程中,甲离A地的距离y1(单位:m)与时间x(单位:min)之间的函数关系如图所示.(1)求乙离A地的距离y2(单位:m)与时间x(单位:min)之间的函数关系式;并在图中画出乙离A地的距离y2(单位:m)与时间x(单位:min)之间的函数图象;(2)若甲比乙晚5min到达B地,求乙整个行程所用的时间.4、综合与探究:如图1,平面直角坐标系中,一次函数y=x+3图象分别交x轴、y轴于点A,B,一次函数y=﹣x+b的图象经过点B,并与x轴交于点C点P是直线AB上的一个动点.(1)求A,B两点的坐标;(2)求直线BC的表达式,并直接写出点C的坐标;(3)请从A,B两题中任选一题作答.我选择 题.A.试探究直线AB上是否存在点P,使以A,C,P为顶点的三角形的面积为18?若存在,求出点P的坐标;若不存在,说明理由;B.如图2,过点P作x轴的垂线,交直线BC于点Q,垂足为点H.试探究直线AB上是否存在点P,使PQ=BC?若存在,求出点P的坐标;若不存在,说明理由.5、利用函数图象解方程组. -参考答案-一、单选题1、D【解析】【分析】若将地球看作一个大的坐标系,每个位置同样有对应的横纵坐标,即为经纬度.【详解】离北京市100千米、在河北省、在怀来县北方均表示的是位置的大概范围,东经114.8°,北纬40.8°为准确的位置信息.故选:D.【点睛】本题考查了实际问题中的坐标表示,理解经纬度和横纵坐标的本质是一样的是解题的关键.2、D【解析】【分析】根据题意画出函数大致图象,根据图象即可得出结论.【详解】解:如图,∵一次函数y=kx+b的图象经过点A(2,0),且当x<2时,y>0,∴该函数图象所经过一、二、四象限,故选:D.【点睛】本题考查了一次函数图象上点的坐标特征,一次函数的性质,数形结合是解题的关键.3、A【解析】【分析】根据y轴上点的横坐标为0列式计算即可得解.【详解】解:∵点A(a+9,2a+6)在y轴上,∴a+9=0,解得:a=-9,故选:A.【点睛】本题考查了点的坐标,熟记y轴上点的横坐标为0是解题的关键.4、D【解析】【分析】根据二次根式的性质和分式的意义,被开方数大于或等于0,分母不等于0,可以求出x的范围.【详解】解:∵x-3≥0,∴x≥3,∵x-4≠0,∴x≠4,综上,x≥3且x≠4,故选:D.【点睛】主要考查了函数自变量的取值范围的确定和分式的意义.函数自变量的范围一般从三个方面考虑:(1)当函数表达式是整式时,自变量可取全体实数;(2)当函数表达式是分式时,考虑分式的分母不能为0;(3)当函数表达式是二次根式时,被开方数为非负数.5、B【解析】【分析】根据图表可得:温度与时间的关系符合一次函数关系式,设温度T与时间x的函数关系式为:,将,,代入解析式求解确定函数解析式,然后将代入求解即可得.【详解】解:根据图表可得:温度与时间的关系符合一次函数关系式,设温度T与时间x的函数关系式为:,将,,代入解析式可得:,解得:,∴温度T与时间x的函数关系式为:,将其他点代入均符合此函数关系式,当时,,故选:B.【点睛】题目主要考查一次函数的应用,理解题意,掌握根据待定系数法确定函数解析式是解题关键.6、D【解析】【分析】根据函数三种表示方法的特点即可作出判断.【详解】前三个选项的叙述均正确,只有选项D的叙述是错误的,例如一天中的气温随时间的变化是一个函数关系,但此函数关系是无法用函数解析式表示的. 故选:D【点睛】本题考查了函数的三种表示方法,知道三种表示方法的特点是本题的关键.7、D【解析】【分析】根据各象限内点的坐标特征解答即可.【详解】解:点P(5,-5)的横坐标大于0,纵坐标小于0,所以点P所在的象限是第四象限.故选:D.【点睛】本题考查了各象限内点的坐标的符号特征,记住各象限内点的坐标的符号是解决的关键,四个象限的符号特点分别是:第一象限(+,+);第二象限(-,+);第三象限(-,-);第四象限(+,-).8、A【解析】【分析】根据第三象限点的横坐标与纵坐标都是负数,然后判断点Q所在的象限即可.【详解】∵点P(m,n)在第三象限,∴m<0,n<0,∴-m>0,-n>0,∴点在第一象限.故选:A.【点睛】本题考查了各象限内点的坐标的符号特征,记住各象限内点的坐标的符号是解决的关键,四个象限的符号特点分别是:第一象限(+,+);第二象限(-,+);第三象限(-,-);第四象限(+,-).9、D【解析】【分析】利用x=-1时,求函数值进行一一检验是否为1即可【详解】解: 当x=-1时,,图象不过点,选项A不合题意;当x=-1时,,图象不过点,选项B不合题意;当x=-1时,,图象不过点,选项C不合题意;当x=-1时,,图象过点,选项D合题意;故选择:D.【点睛】本题考查求函数值,识别函数经过点,掌握求函数值的方法,点在函数图像上点的坐标满足函数解析式是解题关键.10、C【解析】【分析】首先根据题意表示出x=1时,y=k+3,因为在x=1处,自变量增加2,函数值相应减少4,可得x=3时,函数值是k+3-4,进而得到3k+3=k+3-4,再解方程即可.【详解】解:由题意得:x=1时,y=k+3,∵在x=1处,自变量增加2,函数值相应减少4,∴x=3时,函数值是k+3-4,∴3k+3=k+3-4,解得:k=-2,故选C.【点睛】此题主要考查了求一次函数中的k,关键是弄懂题意,表示出x=1,x=3时的y的值.二、填空题1、 kx+b=0 0 自变量 x 横【解析】【分析】(1)根据一次函数与x轴交点横坐标与一元一次方程的关系解答;(2)根据一次函数与x轴交点横坐标与一元一次方程的关系解答;【详解】解:(1)由于任何一元一次方程都可转化为kx+b=0 (k,b为常数,k≠0)的形式.所以解一元一次方程可以转化为当一次函数y=kx+b(k≠0)的值为0时,求相应的自变量的值.故答案为:kx+b=0,0,自变量;(2)一元一次方程kx+b=0的解,是直线y=kx+b与x轴交点的横坐标值.故答案为:x,横.【点睛】本题主要考查了一次函数与一元一次方程的关系.任何一元一次方程都可以转化为ax+b=0(a,b为常数,a≠0)的形式,所以解一元一次方程可以转化为:当某个一次函数的值为0时,求相应的自变量的值.从图象上看,相当于已知直线y=ax+b,确定它与x轴的交点的横坐标的值.2、(答案不唯一)【解析】【分析】根据其函数值随着自变量的值的增大而增大,可得该一次函数的自变量系数大于0,即可求解.【详解】解:∵其函数值随着自变量的值的增大而增大,∴该一次函数的自变量系数大于0,∴该一次函数解析式为.故答案为:(答案不唯一)【点睛】本题主要考查了一次函数的性质,求函数值,熟练掌握对于一次函数 ,当 时, 随 的增大而增大,当 时, 随 的增大而减小是解题的关键.3、m>1【解析】【分析】由一次函数的性质可得m-1为正,从而可求得m的取值范围.【详解】由题意知,m-1>0则m>1故答案为:m>1【点睛】本题考查了一次函数的图象与性质,熟悉一次函数的图象与性质是关键.4、y=-x-2【解析】【分析】根据平移的性质“左加右减,上加下减”,即可求出平移后的直线解析式.【详解】解:直线y=-x+3向下平移5个单位长度,得到新的直线的解析式是y=-x+3-5=y=-x-2.故答案为:y=-x-2.【点睛】本题考查的是一次函数图象的平移,熟练掌握“左加右减,上加下减”是解答本题的关键.5、x≠-1【解析】【分析】根据分母不为零,即可求得定义域.【详解】解:由题意, 即 故答案为:【点睛】本题考查了使函数有意义的自变量的取值范围,即函数的定义域,对于分母中含有未知数的函数解析式,必须考虑其分母不为零.三、解答题1、(1)80,100;(2)y2=0.2x;(3)②【解析】【分析】(1)根据题意由函数图象就可以得出①②收费;(2)根据题意设②中y与x的关系式为y2=k2x,由待定系数法求出k2值即可;(3)根据题意设①中y与x的关系式为y1=k1x+b,再讨论当y1>y2,y1=y2,y1<y2时求出x的取值就可以得出结论.【详解】解:(1)由函数图象,得:①方式收费80元,②方式收费100元,故答案为:80,100;(2)设②中y与x的关系式为y2=k2x,由题意,得100=500k2,∴k=0.2,∴函数解析式为:y2=0.2x;(3)设①中y与x的关系式为y1=k1x+b,由函数图象,得:,解得:,∴y1=0.1x+30,当y1>y2时,0.1x+30>0.2x,解得:x<300,当y1=y2时,0.1x+30=0.2x,解得:x=300,当y1<y2时,0.1x+30<0.2x,x>300,∵200<300,∴方式②省钱.故答案为:②.【点睛】本题考查待定系数法求一次函数的解析式的运用,分类讨论思想的运用,设计方案的运用,解答时认真分析函数图象的意义是解题的关键.2、见详解【解析】【分析】根据高斯记号[x]表示不超过x的最大整数,确定出点P(x,x+[x])的纵坐标随横坐标变化的分段函数解析式,画出图象即可.【详解】解:∵[x]表示不超过x的最大整数, ∴当时,[x]=1,P(x,x1)当时,[x]=0,P(x,x)图象变化如图:【点睛】本题考查了分段函数的图象及其性质,通过自变量的取值确定函数的解析式是本题的关键.3、(1)乙离A地的函数解析式为:,函数图象见详解;(2)甲整个行程所用的时间为.【解析】【分析】(1)根据甲乙的速度关系和甲比乙提前一分钟出发即可确定乙的函数图象经过两个点,点,点,设,将两个点代入求解即可确定函数解析式,连接两个点作图即可得函数图象;(2)设甲整个行程所用的时间为x ,由(1)可得:甲的速度为,乙的速度为,利用甲乙的路程相同建立方程,求解即可.【详解】解:(1)由图可得:甲的速度为:,∵乙的速度是甲速度的两倍,∴乙的速度为:,乙比甲晚出发,∴乙经过点,点,设,将两个点代入可得:,解得:,,∴乙离A地的函数解析式为:,连接点,点并延长即可得函数图象,如图所示即为所求; (2)设甲整个行程所用的时间为x,由(1)可得:甲的速度为,乙的速度为,∴,解得:,∴甲整个行程所用的时间为.【点睛】本题考查了一次函数的实际应用,根据问题情境绘制出函数图像,建立相等关系,列出方程是解题关键.4、(1)(﹣6,0),(0,3);(2)y=﹣x+3,(3,0);(3)选A,存在,点P的坐标为(2,4)或(﹣14,﹣4);选B,存在,点P的坐标为(2,+3)或(﹣2,﹣+3).【解析】【分析】(1)根据坐标轴上点的坐标特征求A点和B点坐标;(2)将B点坐标(0,3)代入一次函数y=−x+b即可求解;(3)A.过点P作PH⊥x轴于H,设点P(x,x+3),则PH=,根据S△ACP=AC•PH=18可得PH的值,即可求解.B.过点P作x轴的垂线,交直线BC于点Q,垂足为点H.设点P(x,x+3),则Q(x,−x+3),根据PQ=BC列方程求解即可.【详解】解:(1)当y=0时,x+3=0,解得x=﹣6,则A点坐标为(﹣6,0);当x=0时,y=x+3=3,则B点坐标为(0,3);(2)将B点坐标(0,3)代入一次函数y=﹣x+b得:b=3,∴直线BC的表达式为y=﹣x+3,当y=0时,﹣x+3=0,解得x=3,则C点坐标为(3,0);(3)A.过点P作PH⊥x轴于H,设点P(x,x+3),∴PH=,∵A点坐标为(﹣6,0),C点坐标(3,0),∴AC=9,∵S△ACP=AC•PH=×9•PH=18,∴PH=4,∴x+3=±4,当x+3=4时,x=2;当x+3=﹣4时,x=﹣14,∴存在,点P的坐标为(2,4)或(﹣14,﹣4);B.如图,过点P作x轴的垂线,交直线BC于点Q,垂足为点H.设点P(x,x+3),则Q(x,﹣x+3),∴PQ=,∵B点坐标(0,3),C点坐标(3,0),∴OB=OC=3,∴BC=,∵PQ=BC,∴,解得:x=或﹣,∴存在,点P的坐标为(2,+3)或(﹣2,﹣+3).【点睛】此题是一次函数综合题,主要考查了坐标轴上点的特点,三角形的面积,勾股定理,待定系数法,用方程的思想解决问题是解本题的关键.5、.【解析】【分析】直接利用两函数图象的交点横纵坐标即为x,y的值进而得出答案.【详解】解:方程组对应的两个一次函数为:与,画出这两条直线,如图所示:由图像知两直线交点坐标为(-1,1).所以原方程组的解为.【点睛】此题主要考查了一次函数与二元一次方程组的解,正确利用数形结合分析是解题关键.
相关试卷
这是一份数学八年级下册第十四章 一次函数综合与测试当堂检测题,共33页。试卷主要包含了在下列说法中,能确定位置的是,点P在第二象限内,P点到x等内容,欢迎下载使用。
这是一份北京课改版八年级下册第十四章 一次函数综合与测试随堂练习题,共26页。试卷主要包含了已知点A,如图,过点A等内容,欢迎下载使用。
这是一份北京课改版八年级下册第十四章 一次函数综合与测试课后作业题,共23页。试卷主要包含了已知点,直线y=2x-1不经过的象限是等内容,欢迎下载使用。

