


初中数学北京课改版七年级下册第五章 二元一次方程组综合与测试课时作业
展开这是一份初中数学北京课改版七年级下册第五章 二元一次方程组综合与测试课时作业,共19页。试卷主要包含了已知方程组的解满足,则的值为,已知二元一次方程组则,二元一次方程组的解是等内容,欢迎下载使用。
京改版七年级数学下册第五章二元一次方程组专题练习
考试时间:90分钟;命题人:数学教研组
考生注意:
1、本卷分第I卷(选择题)和第Ⅱ卷(非选择题)两部分,满分100分,考试时间90分钟
2、答卷前,考生务必用0.5毫米黑色签字笔将自己的姓名、班级填写在试卷规定位置上
3、答案必须写在试卷各个题目指定区域内相应的位置,如需改动,先划掉原来的答案,然后再写上新的答案;不准使用涂改液、胶带纸、修正带,不按以上要求作答的答案无效。
第I卷(选择题 30分)
一、单选题(10小题,每小题3分,共计30分)
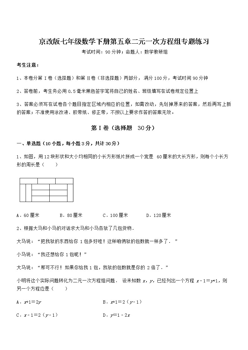
1、如图,用12块形状和大小均相同的小长方形纸片拼成一个宽是60厘米的大长方形,则每个小长方形的周长是( )
A.60厘米 B.80厘米 C.100厘米 D.120厘米
2、根据大马和小马的对话求大马和小马各驮了几包货物.
大马说:“把我驮的东西给你1包多好哇!这样咱俩驮的包数就一样多了.”
小马说:“我还想给你1包呢!”
大马说:“那可不行!如果你给我1包,我驮的包数就是你的2倍了.”
小明将这个实际问题转化为二元一次方程组问题.设未知数x,y,已经列出一个方程x﹣1=y+1,则另一个方程应是( )
A.x+1=2y B.x+1=2(y﹣1)
C.x﹣1=2(y﹣1) D.y=1﹣2x
3、已知方程,,有公共解,则的值为( ).
A.3 B.4 C.0 D.-1
4、某商场按定价销售某种商品时,每件可获利45元;按定价的8.5折销售该商品8件与将定价降低35元销售该商品12件所获利润相等.该商品的进价、定价分别是( )
A.95元,180元 B.155元,200元 C.100元,120元 D.150元,125元
5、下列各组数中,是二元一次方程组的解的是( )
A. B. C. D.
6、已知方程组的解满足,则的值为( )
A.7 B. C.1 D.
7、已知二元一次方程组则( )
A.6 B.4 C.3 D.2
8、二元一次方程组的解是( )
A. B. C. D.
9、《九章算术》中记载了一个问题,原文如下:“今有人共买物,人出八,盈三;人出七,不足四.问人数,物价各几何?”大意是:有几个人一起去买一件物品,每人出8文,多3文;每人出7文,少4文,求人数及该物品的价格.小明用二元一次方程组解此问题,若已经列出一个方程,则符合题意的另一个方程是( )
A. B. C. D.
10、下列方程组中,属于二元一次方程组的是( )
A. B. C. D.
第Ⅱ卷(非选择题 70分)
二、填空题(5小题,每小题4分,共计20分)
1、如图,三个全等的小矩形沿“横一竖一横“排列在一个大的边长分别为12.34,23.45的矩形中,则图中一个小矩形的周长等于_________.
2、如果与是同类项,则x-y的值是______.
3、小明心里想好一个两位数,将十位数字乘2,然后加3,再将所得的新数乘5,最后加原两位数的个位数字,结果是94.算算看小明心里想的两位数是 _____.
4、已知二元一次方程,用含的代数式示,则________.
5、方程组的解是:________.
三、解答题(5小题,每小题10分,共计50分)
1、某旅行社组织一批游客外出旅游,原计划租用45座客车若干辆,但有30人没有座位;若租用同样数量的60座客车,则多出两辆车,且其余客车恰好坐满.已知45座客车租金为每辆450元,60座客车租金为每辆650元,问:
(1)这批游客的人数是多少?原计划租用多少辆45座客车?
(2)请你设计一种租车方案,要求每位游客都有座位,费用又合算?
2、任意一个三位自然数m,如果满足百位上的数字小于十位上的数字,其百位上的数字与十位上的数字之和等于个位上的数字,则称m为“进步数”.如果在一个“进步数”m的末尾添加其十位上的数字的2倍,恰好得到一个四位数m',则称m'为m的“进步美好数”,并规定F(m)=.例如m=134是一个“进步数”,在134的末尾添加数字3×2=6,得到一个四位数m′=1346,则1346为134的“进步美好数”,F(134)==12.
(1)求F(123)和F(246)的值.
(2)设“进步数”m的百位上的数字为a,十位上的数字为b,规定K(m)=.若K(m)除以4恰好余3,求出所有的“进步数”m.
3、已知关于,的方程组,若该方程组的解,的值互为相反数,求的值和方程组的解.
4、某商店欲购进A、B两种商品,已知购进A种商品3件和B种商品4件共需220元;若购进A种商品5件和B种商品2件共需250元.
(1)求A、B两种商品每件的进价分别是多少元?
(2)若每件A种商品售价48元,每件B种商品售价31元,且商店将购进A、B两种商品共50件全部售出后,要获得的利润不少于360元,问A种商品至少购进多少件?
5、解方程组:
(1)
(2)
---------参考答案-----------
一、单选题
1、D
【分析】
设小长方形的长为x,小长方形的宽为y,根据题意列出二元一次方程组求解即可;
【详解】
设小长方形的长为x,小长方形的宽为y,
根据题意可得:,
解得:,
∴每个小长方形的周长是;
故选D.
【点睛】
本题主要考查了二元一次方程组的应用,准确计算是解题的关键.
2、B
【分析】
设大马驮x袋,小马驮y袋.本题中的等量关系是:2×(小马驮的﹣1袋)=大马驮的+1袋;大马驮的﹣1袋=小马驮的+1袋,据此可列方程组求解.
【详解】
解:设大马驮x袋,小马驮y袋.
根据题意,得.
故选:B.
【点睛】
此题考查了二元一次方程组应用题,解题的关键是正确分析题目中的等量关系.
3、B
【分析】
联立,,可得:,,将其代入,得值.
【详解】
,解得,
把代入中得:,
解得:.
故选:B.
【点睛】
本题考查二元一次方程组,掌握公共解是三个方程都满足的解是解题的关键.
4、B
【分析】
设每件商品标价x元,进价y元,则根据题意表示出销售8件和销售12件的利润,进而得出等式,求出方程组的解即可.
【详解】
解:设每件商品标价x元,进价y元则根据题意得:
,
解得:,
答:该商品每件进价155元,标价每件200元.
故选:B.
【点睛】
本题考查了二元一次方程的应用,找出正确等量关系是解题关键.
5、B
【分析】
由题意直接利用加减消元法求出二元一次方程组的解即可得出答案.
【详解】
解:,
得③,
得④,
③+④得,解得,
将代入②得,解得,
所以是二元一次方程组的解.
故选:B.
【点睛】
本题考查解二元一次方程组,注意消元思想的运用,消元的方法有:代入消元法与加减消元法.
6、D
【分析】
①+②得出x+y的值,代入x+y=1中即可求出k的值.
【详解】
解:
①+②得:3x+3y=4+k,
∴,
∵,
∴,
∴,
解得:,
故选:D
【点睛】
此题考查了二元一次方程组的解,方程组的解即为能使方程组中两方程成立的未知数的值.
7、D
【分析】
先把方程的②×5得到③,然后用③-①即可得到答案.
【详解】
解:,
把②×5得:③,
用③ -①得:,
故选D.
【点睛】
本题主要考查了二元一次方程组和代数式求值,解题的关键在于能够观察出所求式子与二元一次方程组之间的关系.
8、C
【分析】
根据加减消元法,由①+②得出11x=33,求出x,再把x=3代入①求出y即可.
【详解】
解:,
由①+②,得11x=33,
解得:x=3,
把x=3代入①,得9+2y=13,
解得:y=2,
所以方程组的解是,
故选:C.
【点睛】
本题考查了解二元一次方程组,解题的关键是掌握加减消元法解方程组.
9、B
【分析】
根据题意,可知设每人出x文,总共y文,再列另一个方程即可.
【详解】
∵,
∴设每人出x文,总共y文,
∴另一个方程为,
故选B.
【点睛】
本题考查了二元一次方程组,正确设未知数,灵活列方程是解题的关键.
10、C
【分析】
根据二元一次方程组的定义求解即可.二元一次方程组:由两个一次方程组成,并含有两个未知数的方程组叫做二元一次方程组.
【详解】
解:A、中有3个未知数,不是二元一次方程组,不符合题意;
B、未知数x的次数是2,不是二元一次方程组,不符合题意;
C、由两个一次方程组成,并含有两个未知数,故是二元一次方程组,符合题意;
D、中xy的次数是2,不是二元一次方程组,不符合题意.
故选:C.
【点睛】
此题考查了二元一次方程组的定义,解题的关键是熟练掌握二元一次方程组的定义.二元一次方程组:由两个一次方程组成,并含有两个未知数的方程组叫做二元一次方程组.
二、填空题
1、23.86
【解析】
【分析】
设小矩形的长为x,宽为y,根据图形列出二元一次方程组,根据小矩形的周长为结合方程组直接可得.
【详解】
设小矩形的长为x,宽为y,由题意得:,
①+②得,,
则一个小矩形的周长为:.
故答案为:
【点睛】
本题考查了二元一次方程组的应用,根据题意列出二元一次方程组是解题的关键.
2、-1
【解析】
【分析】
根据同类项的定义:如果两个单项式所含的字母相同,相同字母的指数也相同,那么这两个单项式就叫做同类项,据此求解即可.
【详解】
解:∵与是同类项,
∴,
∴,
∴,
故答案为:-1.
【点睛】
本题主要考查了同类项的定义和代数式求值,解题的关键在于能够熟练掌握同类项的定义.
3、79
【解析】
【分析】
设小明想的两位数的个位数字为a,十位数字为b,根据题意列出方程,然后根据1≤b≤9,0≤a≤9且a,b为整数,从而确定二元一次方程的解.
【详解】
解:设小明想的两位数的个位数字为a,十位数字为b,由题意可得:
5(2b+3)+a=94,
整理,可得:10b+a=79,
∵1≤b≤9,0≤a≤9且a,b为整数,
∴a=9,b=7,
∴小明心里想的两位数是79.
故答案为:79
【点睛】
本题主要考查了二元一次方程的应用,明确题意,准确得到等量关系是解题的关键.
4、
【解析】
【分析】
把看做已知数表示出即可.
【详解】
解:
方程,
解得:,
∴.
故答案为:.
【点睛】
本题考查了解二元一次方程,解题的关键是将看做已知数表示出.
5、
【解析】
【分析】
利用加减消元法解题.
【详解】
解:
①+②×3得:
把代入②得,
故答案为:.
【点睛】
本题考查加减法解二元一次方程组,是重要考点,掌握相关知识是解题关键.
三、解答题
1、(1)480人,10辆45座客车;(2)租8辆45座客2辆60座客车车费用4900
【分析】
(1)本题中的等量关系为:45×45座客车辆数+30=游客总数,60×(60座客车辆数-2)=游客总数,据此可列方程组求出第一小题的解;
(2)设租用45座客车辆,60座客车辆,依题意得,再讨论出符合条件的整数解,然后根据价格计算出费用即可得到答案.
【详解】
解:解:(1)设这批游客的人数是x人,原计划租用45座客车y辆.
根据题意,得 ,
解这个方程组,得.
答:这批游客的人数480人,原计划租45座客车10辆;
(2)设租辆45座,辆60座,则
整理得:
当时,
则全部租45座客车:480÷45≈11(辆),
所以需租11辆,租金为(元),
当时,则全部租60座客车:8(辆),
所以需租8辆,租金为(元),
当时,则租车费用为:(元),
当时,则租车费用为:(元),
所以租45座的客车8辆,租2辆60座的客车,租车费用最低.
【点睛】
本题考查的是二元一次方程组的应用,二元一次方程的正整数解问题,掌握利用二元一次方程(组)解决问题是解本题的关键.
2、(1),;(2)
【分析】
(1)根据定义F(m)=求解即可;
(2)根据题意求得,进而根据以及K(m)除以4恰好余3,根据求得的值,进而求得的值.
【详解】
解:(1),根据定义,
F(123)
,则
F(246)
(2)设,且为正整数
则
K(m)除以4恰好余3,
则能被4整除
即能被4整除,即是整数,
设,即,
是的倍数,则是2的倍数
或 或
则或或
综上所述,
【点睛】
本题考查了二元一次方程组以及一元一次不等式的应用,理解题目中的定义是解题的关键.
3、,
【分析】
根据x、y互为相反数得出y=-x,代入方程组中的两个方程求解即可.
【详解】
解:因为,的值互为相反数,所以.
将代入中,得,
解得,所以,所以原方程组的解是,
将,代入中,得:.
【点睛】
本题考查相反数、解二元一次方程组,理解相反数的意义以及二元一次方程组的解,正确求出方程组的解是解答的关键.
4、(1)A种商品每件的进价为40元,B种商品每件的进价为25元;(2)A种商品至少购进30件.
【分析】
(1)设A种商品每件的进价为x元,B种商品每件的进价为y元,根据题中的等量关系列出二元一次方程组求解即可;
(2)设购进A种商品m件,则购进B种商品(50-m)件,根据题意列出一元一次不等式求解即可.
【详解】
解:(1)设A种商品每件的进价为x元,B种商品每件的进价为y元,
依题意,得:,解得:.
答:A种商品每件的进价为40元,B种商品每件的进价为25元.
(2)设购进A种商品m件,则购进B种商品(50-m)件,
依题意,得:(48-40)m+(31-25)(50-m)≥360,解得:m≥30.
答:A种商品至少购进30件.
【点睛】
此题考查了二元一次方程组应用题和一元一次不等式应用题,解题的关键是正确分析题目中的等量关系列出方程或不等式求解.
5、(1);(2)
【分析】
(1)利用把两个方程相加先消去求解 再求解,从而可得方程组的解;
(2)把方程①乘以3,再与方程②相加消去 求解 再求解 从而可得答案.
【详解】
解:(1)
①+②得:
解得:
把代入①得:
解得:
所以方程组的解是
(2)
①得:
②+③得:
解得:
把代入①得:
所以原方程组是解是
【点睛】
本题考查的是利用加减消元法解二元一次方程组,掌握“加减法解二元一次方程组”是解本题的关键.
相关试卷
这是一份初中数学第五章 二元一次方程组综合与测试综合训练题,共18页。
这是一份北京课改版七年级下册第五章 二元一次方程组综合与测试课后练习题,共21页。试卷主要包含了已知是方程的解,则k的值为,已知二元一次方程组则,已知方程组的解满足,则的值为,有铅笔,小明在解关于x等内容,欢迎下载使用。
这是一份北京课改版七年级下册第五章 二元一次方程组综合与测试课时训练,共21页。试卷主要包含了如图,9个大小,下列方程组为二元一次方程组的是,二元一次方程的解可以是等内容,欢迎下载使用。