


北京课改版七年级下册第九章 数据的收集与表示综合与测试当堂达标检测题
展开
这是一份北京课改版七年级下册第九章 数据的收集与表示综合与测试当堂达标检测题,共18页。试卷主要包含了已知一组数据,山西被誉为“表里山河”,意思是等内容,欢迎下载使用。
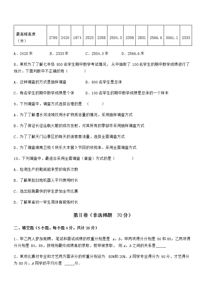
京改版七年级数学下册第九章数据的收集与表示综合训练 考试时间:90分钟;命题人:数学教研组考生注意:1、本卷分第I卷(选择题)和第Ⅱ卷(非选择题)两部分,满分100分,考试时间90分钟2、答卷前,考生务必用0.5毫米黑色签字笔将自己的姓名、班级填写在试卷规定位置上3、答案必须写在试卷各个题目指定区域内相应的位置,如需改动,先划掉原来的答案,然后再写上新的答案;不准使用涂改液、胶带纸、修正带,不按以上要求作答的答案无效。第I卷(选择题 30分)一、单选题(10小题,每小题3分,共计30分)1、下列说法中正确的是( )A.样本7,7,6,5,4的众数是2B.样本2,2,3,4,5,6的中位数是4C.样本39,41,45,45不存在众数D.5,4,5,7,5的众数和中位数相等2、5个人围成一个圆圈做游戏,游戏的规则是:每个人心里都想好一个实数,并把自己想好的数如实地告诉他相邻的两个人,然后每个人将他相邻的两个人告诉他的数的平均数报出来,若报出来的数如图所示,则报4的人心里想的数是( )A.7 B.8 C.9 D.103、下列调查中,适合用普查方式的是( )A.调查佛山市市民的吸烟情况B.调查佛山市电视台某节目的收视率C.调查佛山市市民家庭日常生活支出情况D.调查佛山市某校某班学生对“文明佛山”的知晓率4、空气是由多种气体混合而成的,为了简明扼要地介绍空气的组成情况,较好地描述数据,最适合使用的统计图是( )A.扇形统计图B.条形统计图C.折线统计图D.频数直方图5、已知一组数据:4,1,2,3,4,这组数据的中位数和众数分别是( )A.4,4 B.3.5,4 C.3,4 D.2,46、某校九年级(3)班全体学生2021年中考体育模拟考试的成绩统计如表:成绩(分)36404346485054人数(人)2567875根据上表中的信息判断,下列结论中错误的是( )A.该班一共有40名同学B.该班学生这次考试成绩的众数是48分C.该班学生这次考试成绩的中位数是47分D.该班学生这次考试成绩的平均数是46分7、山西被誉为“表里山河”,意思是:外有大河,内有高山.下表是我省11个地市最高峰高度的统计结果,其中最高峰高度的中位数是( )城市太原大同阳泉长治晋城临汾运城吕梁晋中忻州朔州最高峰高度(米)278924201874252323582504.3235828312566.63061.12333A.2420米 B.2333米 C.2504.3米 D.2566.6米8、某校为了了解七年级800名学生期中数学考试情况,从中抽取了100名学生的期中数学成绩进行了统计,下面判断中不正确的有( )A.这种调查的方式是抽样调查 B.800名学生是总体C.每名学生的期中数学成绩是个体 D.100名学生的期中数学成绩是总体的一个样本9、下列调查中,调查方式选择合理的是 ( )A.为了了解澧水河流域饮用水矿物质含量的情况,采用抽样调查方式B.为了保证长征运载火箭的成功发射,对其所有的零部件采用抽样调查方式C.为了了解天门山景区的每天的游客客流量,选择全面调查方式D.为了调查湖南卫视《快乐大本营》节目的收视率,采用全面调查方式10、下列调查中,最适合采用全面调查(普查)方式的是( )A.检测生产的鞋底能承受的弯折次数B.了解某批扫地机器人平均使用时长C.选出短跑最快的学生参加全市比赛D.了解某省初一学生周体育锻炼时长第Ⅱ卷(非选择题 70分)二、填空题(5小题,每小题4分,共计20分)1、甲乙两人参加竞聘,笔试和面试成绩的权重分别是是a,b,甲两项得分分别是90和80,乙两项得分分别是84,89,按规则最终成绩高的录取,若甲被录取,则a,b之间的关系是_____2、某项比赛对专业和才艺两方面评分的权重分别设为80%和20%.A同学专业得分为90分,才艺得分为80分,A同学的平均分是 _____分.3、数据92、96、98、100、x的众数是96,则其中位数和平均数分别是______和______.4、一组数据:4,2,3,x,1,4,3有唯一的众数4,则这组数据的平均数是___________.5、数据8、9、8、10、8、8、10、7、9、8的中位数是________,众数是__________.三、解答题(5小题,每小题10分,共计50分)1、某公司销售部有营销人员15人,销售部为了确定某种商品的月销售定额,统计了这15人某月的销售量,如下表所示:每人销售量/件数1800510250210150120人数113532(1)求这15位销售人员该月销售量的平均数、中位数、众数;(2)假设销售部经理把每位营销员的月销售额定为320件,你认为是否合理?为什么?2、下图反映了九年级两个班的体育成绩.(1)不用计算,根据条形统计图,你能判断哪个班学生的体育成绩好一些吗?(2)你能从图中观察出各班学生体育成绩等级的“众数”吗?(3)依次将不及格、及格、中、良好、优秀记为55分,65分,75分,85分,95分,先分别估算一下两个班学生体育成绩的平均值,再算一算,看看你估计的结果怎么样.(4)九年级(1)班学生体育成绩的平均数、中位数和众数有什么关系?你能说说其中的理由吗?3、某单位招聘员工,采取笔试与面试相结合的方式进行,两项成绩的满分均为100分,前6名选手的得分如下:序号1号2号3号4号5号笔试成绩/分8592849084面试成绩/分9088869080根据规定,笔试成绩和面试成绩分别按一定的百分比折合成综合成绩.(1)这6名选手笔试成绩的众数是 分.(2)现得知1号选手的综合成绩为88分,求笔试成绩和面试成绩各占的百分比.(3)求出其余五名选手的综合成绩,并以综合成绩排序确定前两名人选.4、小明所在班级学生的平均身高是1.65m,小亮所在班级学生的平均身高是1.60m,小颖说“小亮一定比小明矮”,你认为小颖的说法正确吗?说说你的理由.5、菲尔兹奖是数学领域的一项国际大奖,每四年颁发一次.从1936年到2010年,共有53人获奖,获奖者获奖时的年龄分布如下,请计算获奖者的平均获奖年龄.(结果精确到0.1岁) ---------参考答案-----------一、单选题1、D【解析】【分析】根据众数定义和中位数定义对各选项进行一一分析判定即可.【详解】A. 样本7,7,6,5,4的重复次数最多的数是7,所以众数是7,故选项A不正确;B. 样本2,2,3,4,5,6的处于中间位置的两个数是3和4,所以中位数是,故选项B不正确;C. 样本39,41,45,45重复次数最多的数字是45,故选项C不正确;D. 5,4,5,7,5,将数据重新排序为4,5,5,5,7,重复次数最多的众数是5和中位数为5,所以众数和中位数相等,故选项D正确.故选D.【点睛】本题考查众数与中位数,掌握众数与中位数定义,一组数据中重复次数最多的数据是众数,将一组数据从小到大排序后,处于中间位置,或中间位置上两个数据的平均数是中位数是解题关键.2、C【解析】【分析】设报4的人心想的数是x,则可以分别表示报1,3,5,2的人心想的数,最后通过平均数列出方程,解方程即可.【详解】解:设报4的人心想的数是x,报1的人心想的数是10﹣x,报3的人心想的数是x﹣6,报5的人心想的数是14﹣x,报2的人心想的数是x﹣12,所以有x﹣12+x=2×3,解得x=9.故选:C.【点睛】此题考查了平均数和一元一次方程的应用,解题的关键是正确分析题目中的等量关系列方程求解.3、D【解析】【分析】根据普查和抽样调查的定义进行逐一判断即可.【详解】解:A、调查佛山市市民的吸烟情况,应采用抽样调查,故此选项不符合题意;B、调查佛山市电视台某节目的收视率,应采用抽样调查,故此选项不符合题意;C、调查佛山市市民家庭日常生活支出情况,应采用抽样调查,故此选项不符合题意;D、调查佛山市某校某班学生对“文明佛山”的知晓率,应采用普查,故此选项符合题意;故选D.【点睛】本题考查了抽样调查和全面调查的区别,选择普查还是抽样调查要根据所要考查的对象的特征灵活选用,一般来说,对于具有破坏性的调查、无法进行普查、普查的意义或价值不大时,应选择抽样调查,对于精确度要求高的调查,事关重大的调查往往选用普查.4、A【解析】【分析】根据扇形统计图、折线统计图、条形统计图、频数直方图各自的特点选择即可.【详解】解:根据题意,要求直观反映空气的组成情况,即各部分在总体中所占的百分比,结合统计图各自的特点,应选择扇形统计图.故选:A.【点睛】此题考查扇形统计图、折线统计图、条形统计图各自的特点.扇形统计图表示的是部分在总体中所占的百分比,但一般不能直接从图中得到具体的数据;折线统计图表示的是事物的变化情况;条形统计图能清楚地表示出每个项目的具体数目;频数分布直方图,清楚显示在各个不同区间内取值,各组频数分布情况,易于显示各组之间频数的差别.5、C【解析】【分析】根据中位数和众数的定义分别进行解答即可.【详解】解:把这组数据从小到大排列:1,2,3,4,4,最中间的数是3,则这组数据的中位数是3;4出现了2次,出现的次数最多,则众数是4;故选:C.【点睛】此题考查了中位数和众数,将一组数据从小到大(或从大到小)重新排列后,最中间的那个数(或最中间两个数的平均数)叫做这组数据的中位数;众数是一组数据中出现次数最多的数.6、D【解析】【分析】由题意直接根据总数,众数,中位数的定义逐一判断即可得出答案.【详解】解:该班一共有:2+5+6+7+8+7+5=40(人),得48分的人数最多,众数是48分,第20和21名同学的成绩的平均值为中位数,中位数为(分),平均数是(分),故A、B、C正确,D错误,故选:D.【点睛】本题主要考查众数和中位数、平均数,解题的关键是掌握众数和中位数、平均数的概念.7、C【解析】【分析】根据中位数的定义求解即可,中位数是将一组数据从小到大重新排列后,最中间的那个数(或最中间两个数的平均数).【详解】把这11个数从小到大排列为:1874,2333,2358,2358,2420,2504.3,2523,2566.6,2789,2831,3061.1,共有11个数,中位数是第6个数2504.3,故选:C.【点睛】此题考查了中位数,属于基础题,熟练掌握中位数的定义是解题关键.8、B【解析】【分析】总体是指考察的对象的全体,个体是总体中的每一个考察的对象,样本是总体中所抽取的一部分个体.本题考查的对象是七年级800名学生期中数学考试情,从而找出总体、个体,再根据被收集数据的这一部分对象找出样本.【详解】解:A、题中的调查方式为抽样调查,选项正确,不符合题意;B、总体为800名学生的期中数学成绩,而不是学生,选项错误,符合题意;C、每名学生的期中数学成绩是个体,选项正确,不符合题意;D、100名学生的期中数学成绩是总体的一个样本,选项正确,不符合题意;故选B【点睛】本题主要考查了总体、个体与样本,解题要分清具体问题中的总体、个体与样本.关键是明确考查的对象,总体、个体与样本的考察对象是相同的,所不同的是范围的大小.9、A【解析】【分析】由普查得到的调查结果比较准确,但所费人力、物力和时间较多,而抽样调查所费人力、物力和时间较少,但只能得出近似的结果判断即可.【详解】A. 为了了解澧水河流域饮用水矿物质含量的情况,适合采用抽样调查方式,符合题意;B. 为了保证长征运载火箭的成功发射,对其所有的零部件适合采用全面调查方式,该选项不符合题意;C. 为了了解天门山景区的每天的游客客流量,适合选择抽样调查方式,该选项不符合题意;D. 为了调查湖南卫视《快乐大本营》节目的收视率,适合选择抽样调查方式,该选项不符合题意.故选:A.【点睛】本题考查了抽样调查和全面调查的区别,选择普查还是抽样调查要根据所要考查的对象的特征灵活选用,一般来说,对于具有破坏性的调查、无法进行普查、普查的意义或价值不大,应选择抽样调查,对于精确度要求高的调查,事关重大的调查往往选用普查.10、C【解析】【分析】根据普查得到的调查结果比较准确,但所费人力、物力和时间较多,而抽样调查得到的调查结果比较近似解答.【详解】解:A、检测生产的鞋底能承受的弯折次数,具有破坏性,适合采用抽样调查;B、了解某批扫地机器人平均使用时长,具有破坏性,适合采用抽样调查;C、选出短跑最快的学生参加全市比赛,精确度要求高,适合采用全面调查;D、了解某省初一学生周体育锻炼时长,调查数量较大且调查结果要求准确度不高,适合采用抽样调查;故选:C.【点睛】本题考查的是抽样调查和全面调查,选择普查还是抽样调查要根据所要考查的对象的特征灵活选用,一般来说,对于具有破坏性的调查、无法进行普查、普查的意义或价值不大,应选择抽样调查,对于精确度要求高的调查,事关重大的调查往往选用普查.二、填空题1、a>1.5b【解析】【分析】先表示甲乙的加权平均分,再根据甲被录取列不等式即可.【详解】甲的加权平均分为:90a+80b乙的加权平均分为:84a+89b∵甲被录取∴甲的分数>乙的分数∴90a+80b>84a+89b,解得a>1.5b,故答案为:a>1.5b.【点睛】本题考查加权平均数,解答本题的关键是明确题意,利用加权平均数的计算方法解答.2、88【解析】【分析】把每个分数与其权重相乘再相加即可得到加权平均数.【详解】解:根据题意得:90×80%+80×20%=88(分),答:A同学的平均分是88分.故答案为:88.【点睛】本题考查加权平均数的求法,掌握计算方法是本题关键.3、 96 96.4【解析】【分析】先根据众数的定义:一组数据中出现次数最多的数,求出x的值,然后求解平均数和中位数的定义进行求解即可.【详解】解:∵数据92、96、98、100、x的众数是96,∴,把这组数据从小到大排列为:92,96,96,98,100,∴处在最中间的数是96,∴中位数为96,故答案为:96,96.4.【点睛】本题主要考查了平均数,中位数和众数,解题的关键在于能够熟练掌握相关定义;中位数的定义:一组数据中按照从小到大或从大到小顺序排列处在最中间的数或处在最中间的两个数的平均数;平均数的定义:一组数据的数据之和除以数据个数.4、3【解析】【分析】根据众数的意义求出x的值,再根据平均数的计算方法进行计算即可.【详解】解:这组数据:4,2,3,x,1,4,3.有唯一的众数4,所以x=4,因此这组数据的平均数为,故答案为:3.【点睛】本题考查众数、平均数,理解众数、平均数的意义,掌握众数、平均数的计算方法是正确解答的关键.5、 8 8【解析】【分析】根据中位数的定义:一组数据中处在最中间的数或处在最中间的两个数的平均数;众数的定义:一组数据中出现次数最多的数,进行求解即可.【详解】解:把这组数据从小到大排列为:7,8,8,8,8,8,9,9,10,10,∵处在最中间的两个数分别为8,8,∴中位数,∵8出现了四次,出现的次数最多,∴众数为8,故答案为:8,8.【点睛】本题主要考查了求众数和求中位数,解题的关键在于能够熟练掌握相关知识进行求解.三、解答题1、(1)平均数、中位数和众数依次为:320件、210件、210件;(2)不合理,见解析【解析】【分析】(1)根据平均数、中位数和众数的定义求解;(2)先观察出能销售320件的人数是否能达到大多数人的水平,再判断是否合理.【详解】解:(1)平均数,按大小数序排列这组数据,第7个数为210,则中位数为210;210出现的次数最多,则众数为210;故答案为320,210,210;(2)不合理;理由如下:因为销售210件的人数有5人,能代表大多数人的销售水平,所以销售部经理把每位销售人员的月销售量定为210件合理,而15位营销人员中只有2人的销售量达到320件,因此,一般可以认为“把每位营销人员的月销售额定为320件”的做法不合理..【点睛】本题考查众数与中位数的意义、平均数,解题的关键是掌握中位数是将一组数据从小到大(或从大到小)重新排列后,最中间的那个数(最中间两个数的平均数),叫做这组数据的中位数,如果中位数的概念掌握得不好,不把数据按要求重新排列,就会出错.2、(1)九年级(2)班学生的体育成绩好一些;(2)均为“中”; (3)九年级(1)班的平均成绩为75分,九年级(2)班的平均成绩为78分;(4)三者相等,理由见解析【解析】【分析】(1)根据条形图判断即可;(2)根据众数的定义结合条形统计图即可判断;(3)先估计,再根据加权平均数计算即可;(4)根据条形统计图结合三者的定义解答即可.【详解】(1)九年级(2)班学生的体育成绩好一些.因为两班成绩等级中为“中”和“及格”的学生数分别相等,而九年级(2)班成绩等级为“优秀”和“良好”的学生数比九年级(1)班多,“不及格”的学生数比九年级(1)班少;(2)两个班级学生成绩等级的“众数”均为“中”;(3)估计九年级(1)班的平均成绩为75分,九年级(2)班的平均成绩为78分;九年级(1)班的平均成绩为(5×55+10×65+75×20+10×85+5×95)÷50=75分,九年级(2)班的平均成绩为(1×55+65×10+75×20+85×11+95×8)÷50=78分;和估计的结果相等;(4)三者相等,这可以从“对称”的角度理解.当然,平均数、中位数、众数相等,相应的统计图未必都是“对称”的【点睛】本题考查了从统计图获取信息的能力,条形图能清楚地表示出每个项目的具体数目,同时要掌握平均数的计算方法、理解众数、中位数的意义.3、(1)84;(2)笔试成绩和面试成绩各占的百分比是40%,60%;(3)2号:89.6分,3号:85.2分,4号:90分,5号:81.6分,6号:83分,综合成绩排序前两名人选是4号和2号【解析】【分析】(1)根据中位数和众数的定义即把这组数据从小到大排列,再找出最中间两个数的平均数就是中位数,再找出出现的次数最多的数即是众数;(2)先设笔试成绩和面试成绩各占的百分百是x,y,根据题意列出方程组,求出x,y的值即可;(3)根据笔试成绩和面试成绩各占的百分比,分别求出其余五名选手的综合成绩,即可得出答案.【详解】解:(1)把这组数据从小到大排列为,80,84,84,85,90,92,84出现了2次,出现的次数最多,则这6名选手笔试成绩的众数是84分;故答案为:84;(2)设笔试成绩和面试成绩各占的百分比是x,y,根据题意得:,解得,∴笔试成绩和面试成绩各占的百分比是40%,60%.(3)2号选手的综合成绩是92×0.4+88×0.6=89.6(分),3号选手的综合成绩是84×0.4+86×0.6=85.2(分),4号选手的综合成绩是90×0.4+90×0.6=90(分),5号选手的综合成绩是84×0.4+80×0.6=81.6(分),6号选手的综合成绩是80×0.4+85×0.6=83(分).∴综合成绩排序前两名人选是4号和2号.【点睛】本题考查了众数、二元一次方程组的实际应用,加权平均数等知识点,依据题意,正确建立方程求出题(2)中的笔试成绩和面试成绩各占的百分比是解题的关键.4、不一定,1.65m和1.60m只是反映了小明和小亮所在班级学生总体的平均身高,而不能反映具体一个个体的身高状况【解析】【分析】根据“平均身高=总身高÷总人数”可得与平均身高有关的因素,与个体身高无关,即可得出结论.【详解】解:根据“平均身高=总身高÷总人数”可得:平均身高与总身高和总人数有关,平均身高不能代表一个人的身高,答:小颖的说法不一定正确,因为平均身高只是反映了小明和小亮所在班级学生总体的平均身高,而不能反映具体一个个体的身高状况.【点睛】题目主要考查数据分析中平均数的影响因素及实际意义,理解平均数的实际意义是解题关键.5、35.6岁【解析】【分析】将所有人的年龄加起来除以总人数即可.【详解】解:(岁).【点睛】本题考查了求一组数据的平均数,熟知平均数的计算方法是解本题的关键.
相关试卷
这是一份初中数学北京课改版七年级下册第九章 数据的收集与表示综合与测试课后测评,共16页。试卷主要包含了水果店内的5个苹果,其质量,下列说法中正确的是,下列调查中,适合采用全面调查等内容,欢迎下载使用。
这是一份初中第九章 数据的收集与表示综合与测试课时训练,共18页。
这是一份初中数学北京课改版七年级下册第九章 数据的收集与表示综合与测试课堂检测,共20页。试卷主要包含了下列说法中正确的个数是个.,下列做法正确的是等内容,欢迎下载使用。