高中化学第4节 化学反应条件的优化——工业合成氨课时作业
展开
这是一份高中化学第4节 化学反应条件的优化——工业合成氨课时作业,共14页。试卷主要包含了单选题,共15小题,非选择题,共5小题等内容,欢迎下载使用。
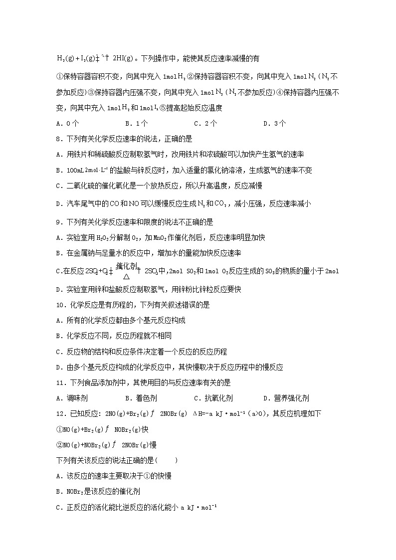
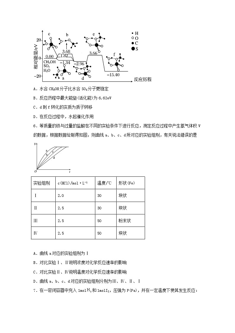
工业合成氨(五) 一、单选题,共15小题1.下列事实不能用勒夏特列原理解释的是A.工业上生产硫酸时,充入过量的空气以提高的转化率B.打开可乐瓶盖后看到有大量气泡逸出C.、、HI平衡时的混合气体加压后颜色变深D.工业上用氮气、氢气合成氨气的过程中,通过加压将氨气液化以增大转化率2.对恒温恒容密闭容器中的可逆反应: ,下列叙述正确的是A.升高温度,v(逆)增大,v(正)减小B.增大压强,v(正)增大,v(逆)减小C.增加的物质的量,v(正)增大,v(逆)减小D.使用催化剂,降低反应活化能,v (正)、v(逆)同时增大,且增大的倍数相同3.将等质量的两份锌粉装入A、B两试管中,分别加入过量的稀硫酸,并向A试管中加入少量CuSO4溶液。下列图象表示产生H2的体积V(相同状况下)与时间t的关系,其中正确的是A. B. C. D.4.下列有关化学反应速率的说法正确的是A.用铁片和稀硫酸反应制取氢气时,改用98%的浓硫酸可以加快产生氢气的速率B.100mL2mol/L的盐酸跟锌片反应,加入适量的氯化钠溶液,反应速率不变C.在一定温度下固定容积的容器中,发生SO2的催化氧化反应,增大容器内压强,反应速率不一定改变。D.NH3的催化氧化是一个放热的反应,所以,升高温度,反应的速率减慢5.甲醇与SO3在有水条件下生成硫酸氢甲酯的反应部分历程如图所示。CH3OH(g)+SO3(g)CH3OSO3H(g),其中粒子间的静电作用力用“…”表示。下列说法错误的是A.水合CH3OH分子比水合SO3分子更稳定B.反应历程中最大能垒(活化能)为6.62eVC.d到f转化的实质为质子转移D.在反应过程中,水起催化作用6.等质量的铁与过量的盐酸在不同的实验条件下进行反应,测定反应过程中产生氢气体积V的数据,根据数据绘制得如图,则曲线a、b、c、d所对应的实验组别,有关说法错误的是实验组别c(HCl)/mol·L-1温度/℃形状(Fe)Ⅰ2.030块状Ⅱ2.530块状Ⅲ2.550粉末状Ⅳ2.550块状 A.曲线a对应的实验组别为ⅠB.对比实验Ⅰ、Ⅱ说明浓度对化学反应速率的影响C.对比实验Ⅱ、Ⅳ说明温度对化学反应速率的影响D.曲线a、b、c、d对应的实验组别分别为Ⅲ、Ⅳ、Ⅱ、Ⅰ7.在一密闭容器中充入1mol和1molI2,压强为P(Pa),并在一定温度下使其发生反应:。下列操作中,能使其反应速率减慢的有①保特容器容积不变,向其中充入1mol②保持容器容积不变,向其中充入1mol(不参加反应)③保持容器内压强不变,向其中充入1mol(不参加反应)④保持容器内压强不变,向其中充入1mol和1mol⑤提高起始反应温度A.0个 B.1个 C.2个 D.3个8.下列有关化学反应速率的说法,正确的是A.用铁片和稀硫酸反应制取氢气时,改用铁片和浓硫酸可以加快产生氢气的速率B.100mL的盐酸与锌反应时,加入适量的氯化钠溶液,生成氢气的速率不变C.二氧化硫的催化氧化是一个放热反应,所以升高温度,反应减慢D.汽车尾气中的和可以缓慢反应生成和,减小压强,反应速率减小9.下列有关化学反应速率和限度的说法不正确的是A.实验室用H2O2分解制O2,加MnO2作催化剂后,反应速率明显加快B.在金属钠与足量水的反应中,增加水的量能加快反应速率C.在反应中,2mol SO2和1mol O2反应生成的SO3的物质的量小于2molD.实验室用锌和盐酸反应制取氢气,用锌粉比锌粒反应要快10.化学反应是有历程的,下列有关叙述错误的是A.所有的化学反应都由多个基元反应构成B.化学反应不同,反应历程就不相同C.反应物的结构和反应条件决定着一个反应的反应历程D.由多个基元反应构成的化学反应中,其快慢取决于反应历程中的慢反应11.下列食品添加剂中,其使用目的与反应速率有关的是A.调味剂 B.着色剂 C.抗氧化剂 D.营养强化剂12.已知反应: 2NO(g)+Br2(g)2NOBr(g) ΔH=-a kJ·mol-1(a>0),其反应机理如下①NO(g)+Br2(g)NOBr2(g)快②NO(g)+NOBr2(g)2NOBr(g)慢下列有关该反应的说法正确的是( )A.该反应的速率主要取决于①的快慢B.NOBr2是该反应的催化剂C.正反应的活化能比逆反应的活化能小a kJ·mol-1D.增大 Br2(g)浓度能增大活化分子百分数, 加快反应速率13.一定温度下,探究铜与稀HNO3反应,过程如图,下列说法不正确的是A.过程Ⅰ中生成无色气体的离子方程式是3Cu+2+8H+===3Cu2++2NO↑+4H2OB.过程Ⅲ反应速率比Ⅰ快的原因是NO2溶于水,使c(HNO3)增大C.由实验可知,NO2对该反应具有催化作用D.当活塞不再移动时,再抽入空气,铜可以继续溶解14.下列说法正确的是A.催化剂能使不发生反应的物质发生反应B.在化学反应前后,催化剂的化学性质不变,质量改变C.催化剂能改变化学反应速率D.电解水时,向水中加入少量,可使电解速率明显加快,所以是这个反应的催化剂15.反应在一密闭容器中进行,下列条件能加快反应速率的是A.增大体积使压强减小B.保持体积不变,充入N2使压强增大C.保持体积不变,充入氦气使压强增大D.保持压强不变,充入氖气 二、非选择题,共5小题16.(1)Deacon发明的直接氧化法为:4HCl(g)+O2(g)2Cl2(g)+2H2O(g)。如图为刚性容器中,进料浓度比c(HCl)∶c(O2)分别等于1∶1、4∶1、7∶1时HCl平衡转化率随温度变化的关系:可知反应平衡常数K(300℃)______________K(400℃)(填“大于”或“小于”)。设HCl初始浓度为c0,根据进料浓度比c(HCl)∶c(O2)=1∶1的数据计算K(400℃)=______________(列出计算式)。按化学计量比进料可以保持反应物高转化率,同时降低产物分离的能耗。进料浓度比c(HCl)∶c(O2)过高的不利影响是______________。(2)在不同温度下,NaClO2溶液脱硫、脱硝的反应中SO2和NO的平衡分压pc如图所示。①由图分析可知,反应温度升高,脱硫、脱硝反应的平衡常数均______________(填“增大”、“不变”或“减小”)。②反应+2=2+Cl﹣的平衡常数K表达式为______________。17.为了在实验室制取干燥的氨气,甲、乙、丙三位同学分别设计了如图所示三套实验装置:(1)写出实验室制氨气的化学方程式:__________________________________。(2)实验装置和所用样品都正确的是__________(填“甲”“乙”或“丙”)。(3)检验试管里是否收集满氨气的方法是____________。(4)上述装置中肯定收集不到氨气的是_________(填“甲”“乙”或“丙”),其原因是_______________(用化学方程式表示)。(5)尾气处理时,下列装置不可以用于处理氨气的是________(填标号)。(6)氨的催化氧化是工业制硝酸的基础反应,写出该反应的化学方程式:_________。18.在硫酸工业中,通过下列反应将SO2氧化成SO3:(已知制备SO3过程中使用的催化剂是,它在400~500℃时催化效果最好)。不同温度和压强下SO2的平衡转化率如表所示。 450℃97.5%99.2%99.6%99.7%550℃85.6%94.9%97.7%98.3% (1)从理论上分析,为了使SO2尽可能转化为SO3,可采取的措施是_________。(2)实际生产中采用400~500℃作为反应温度,除考虑反应速率的因素外,还考虑到__________。(3)实际生产中采用的压强为常压,其原因是_________。(4)在生产中,通入过量空气的目的是_________。(5)尾气中的必须回收的原因是___________。19.在一定条件下,在密闭容器中充入1molSO2与2molNO2发生反应:SO2(g)+NO2(g) SO3(g)+NO(g) △H=-42kJ·mol-1。请回答下列问题。(1)恒温恒容下,在反应平衡体系中再充入一定量SO2,则NO2的平衡转化率__________(填“增大”、“不变”或“减小”,下同);(2)恒温恒压下,在反应平衡体系中再充入一定量SO2,则NO2的平衡浓度_________;(3)恒容下,升高温度,上述反应的平衡常数K为_________;(4)恒容下,降低温度,重新达到平衡时_________。20.在密闭容器里,通入x mol H2(g)和y mol I2(g),发生反应:H2(g)+I2(g) 2HI(g) ΔH<0。达到平衡后,改变下列条件,反应速率将如何改变 (填“增大”“减小”或“不变”)?平衡将如何移动(填“向左”“向右”或“不变”)?(1)升高温度,反应速率将________,平衡将如何移动________;(2)加入正催化剂,反应速率将________,平衡将如何移动________;(3)充入更多的H2,反应速率将________,平衡将如何移动________;(4)扩大容器的体积,反应速率将________,平衡将如何移动________;(5)容器体积不变,通入氖气,反应速率将________,平衡将如何移动________。参考答案1.C【详解】A.生产硫酸流程中存在:,过量的空气可以提高的浓度,平衡正向移动,能用勒夏特列原理解释,故A不符合题意;B.打开可乐瓶盖后看到有大量气泡逸出,是因为减小压强,和平衡正向移动,产生大量二氧化碳气体,是平衡移动的结果,能用勒夏特列原理解释,故B不符合题意;C.该平衡体系中存在可逆反应:,反应前后气体体积不变,加压平衡不移动,混合气体颜色变深是因为体积缩小浓度增大,和平衡移动无关,不能用勒夏特列原理解释,故C符合题意;D.合成氨反应是气体体积减小的放热反应,增大压强,平衡正向移动,通过加压将氨气液化及时分离出来,使平衡正向移动,与平衡有关,能用勒夏特列原理解释,故D不符合题意。故选C。2.D【详解】A.升高温度,正、逆反应速率都增大,故A错误;B.增大压强,正、逆反应速率都增大,故B错误;C.为固体,增加的物质的量,的浓度不变,(正)、(逆)都不变,故C错误;D.使用催化剂,可同时同等程度地改变正、逆反应速率,所以使用催化剂,(正)、(逆)同时增大,而且增大的倍数相同,故D正确;故选D。3.D【详解】锌和硫酸反应,加入硫酸铜,会置换出金属铜,形成锌、铜、稀硫酸原电池,加速金属铁和硫酸反应的速率,所以反应速率是:a>b,速率越大,锌完全反应时所用的时间越短,所以a所用的时间小于b的时间;产生氢气的量取决于金属锌的质量,而a中,金属锌一部分用于置换金属铜,导致和硫酸反应生成氢气的量减少,所以氢气的体积是:a<b,故选D。4.C【详解】A.98%的浓硫酸会使铁片钝化,产生氢气的速率反而会减慢至零,故A错误;B.加入适量的氯化钠溶液会使溶液中的H+浓度减小,则锌片和盐酸反应速率会减小,故B错误;C.一定温度下固定容积的容器中,即恒温恒容下,如果通入惰性气体导致容器内压强增大,则反应速率就不会改变,故C正确;D.无论放热反应还是吸热反应,升高温度,反应速率都会增大,故D错误;本题答案为C。5.A【详解】A.据图可知d为水合CH3OH分子,c为水合SO3分子,c的能量更低,所以水合SO3分子更稳定,A错误;B.据图可知反应历程中最大能垒(活化能)为3.66eV-(-2.96eV)=6.62eV,B正确;C.据图可知d到f的过程中甲醇中的氢原子转移到水分子中,水分子中的氢原子转移到CH3OSO3H分子中,实质为质子转移,C正确;D.反应前后水未发生变化,形成的水合分子降低了能垒,为该反应的催化剂,D正确;综上所述答案为A。6.A【分析】等质量的铁与过量的盐酸反应,因为铁是等物质的量,盐酸的量过量,故生成H2的体积相同。根据外界条件对反应速率的影响,反应物的浓度越大,实验温度越高,固体表面积越大,则反应速率越大,以此解答该题。【详解】A.但化学反应速率随反应物浓度增大而增大,随温度升高而增大,随反应物接触面积增大而增大,由图表和图像可知,a曲线为实验Ⅲ对应的曲线,故A错误;B.对比实验Ⅰ、Ⅱ,盐酸浓度不同,其他条件都相同,说明是对比浓度对化学反应速率的影响,故B正确;C.对比实验Ⅱ、Ⅳ,温度不同,其他条件都相同,说明是对比温度对化学反应速率的影响,故C正确;D.由图象可知,t越小用反应需要的时间越少,反应速率越快,则反应速率为a>b>c>d。由表中数据可知,实验Ⅲ、Ⅳ的温度高于Ⅰ、Ⅱ,且Ⅰ的HCl浓度最低,则Ⅳ中反应速率大于Ⅰ、Ⅱ,即Ⅳ>Ⅱ>Ⅰ;Ⅲ的接触面积大,则反应速率Ⅲ>Ⅳ,所以反应速率为Ⅲ>Ⅳ>Ⅱ>Ⅰ。则曲线a、b、c、d对应的实验组别分别为Ⅲ、Ⅳ、Ⅱ、Ⅰ,故D正确;答案选A。7.B【详解】序号改变条件反应物浓度变化速率变化①容器容积不变,充入1mol增大增大②容器容积不变,充入1mol不参加反应的不变不变③容器内压强不变,充入1mol不参加反应的容器容积增大,反应物浓度减小减小④容器内压强不变,充入1mol和1molI2物质的量为原来的两倍,体积为原来的两倍,反应物浓度不变不变⑤提高起始反应温度不变增大减慢速率的只有③,故选:B。8.D【详解】A.常温下铁遇浓硫酸钝化,铁片与浓硫酸反应不能生成氢气,故A错误;B.向盐酸中加入氯化钠溶液,相当于稀释了盐酸,盐酸浓度减小,反应速率减小,故B错误;C.升高温度,反应速率增大,与反应是吸热还是放热无关,故C错误;D.有气体参加的反应,体系压强越小反应速率越小,故D正确;故选:D。9.B【详解】A、是H2O2分解反应的催化剂,加入,反应速率明显加快,A正确;B、在金属钠与足量水的反应中,增加水的量,物质的浓度不变,因此不能改变化学反应速率,B错误;C、SO2转化为SO3的反应是可逆反应,因此2mol SO2和1mol O2反应生成的SO3小于2mol,C正确;D、实验室用锌和盐酸反应制取氢气,若用锌粉,反应物间的接触面积更大,所以用锌粉的反应速率比用锌粒快,D正确;答案选B。10.A【详解】A.某些反应是由多个基元反应构成的而还有一些反应其本身就是1个基元反应,A错误;B.每个化学反应都有自己独特的反应历程,反应历程互不相同,B正确;C.反应物的结构和反应条件共同决定该反应的反应热,反应方向和反应历程,C正确;D.慢反应由于反应时间较长,决定着由多个基元反应构成的化学反应的反应时间,D正确;故选A。11.C【详解】A. 调味剂是为了补充、增强、改进食品中的原有口味或滋味,与速率无关,A错误; B. 着色剂是为了使食品着色后提高其感官性状,与速率无关,B错误; C. 抗氧化剂能延缓食品氧化速率,与反应速率有关,C正确;D.营养强化剂是提高食品营养价值,与速率无关,D错误。答案为C。12.C【详解】A. 反应速率主要取决于慢的一步,所以反应速率主要取决于②的快慢,故A错误;B. NOBr2是中间产物,而不是催化剂,故B错误;C. 正反应放热,断裂化学键吸收的能量小于形成化学键放出的能量,则正反应的活化能比逆反应的活化能小a kJ⋅mol−1,故C正确;D. 增大浓度,活化分子百分数不变,故D错误;故选C。13.B【详解】A.过程发生的反应为Cu和稀HNO3的反应离子方程式为3Cu+2+8H+=3Cu2++2NO↑+4H2O,故A正确;B.随着反应的进行,溶液里生成硝酸铜,根据氮元素守恒,溶液中c(HNO3)应比原硝酸浓度减小,不会增大,故B错误;C.加入NO2后反应速率加快,说明NO2对该反应具有催化剂,故C正确;D.反应停止后,再抽入空气,空气中的氧气能与一氧化氮,水继续反应生成硝酸,可继续溶解铜,故D正确;故选B。14.C【详解】A. 催化剂能改变反应速率,但不能引发反应,A项错误,B. 催化剂在反应前后的质量和化学性质都不变,B项错误;C. 催化剂能改变化学反应速率,C项正确;D. 在水中加入,增大了水的导电能力,不是催化剂,D项错误;故选C。15.B【详解】A.增大体积引起各物质浓度减小,反应速率减小,故A不符合题意;B.体积不变,充入N2,N2的浓度增大,反应速率增大,故B符合题意;C.体积不变,充入氦气,各物质的浓度并没有改变,反应速率不变,故C不符合题意;D.保持压强不变,充入氖气,体积增大,各物质浓度减小,反应速率减小,故D不符合题意;综上所述答案为B。16.大于 HCl的转化率减小 减小 【详解】(1)根据图象可知,进料浓度比相同时,温度越高HCl平衡转化率越低,说明该反应为放热反应,升高温度平衡向着逆向移动,则温度越高平衡常数越小,所以反应平衡常数K(300℃)>K(400℃);进料浓度比c(HCl)∶c(O2)的比值越大,HCl的平衡转化率越低,根据图象可知,相同温度时HCl转化率最高的为进料浓度比c(HCl)∶c(O2)=1∶1,该曲线中400℃HCl的平衡转化率为84%,,K(400℃)===;进料浓度比c(HCl)∶c(O2)过高时,O2浓度较低,导致HCl的转化率减小;(2)①由图分析可知,反应温度升高,SO2和NO的平衡分压pc越大,说明平衡逆向移动,脱硫、脱硝反应的平衡常数均减小;②反应+2=2+Cl﹣的平衡常数K表达式为。17. 丙 将湿润的红色石蕊试纸放在试管口,若试纸变蓝。则证明氨气已收集满【或用玻璃棒蘸取浓盐酸(或浓硝酸)放在试管口,若产生白烟,则证明氨气已收集满】 乙 (或) C 【详解】(1)氯化铵与氢氧化钙在加热条件下反应生成氯化钙、氨气和水,反应的化学方程式为,故答案为:;(2)甲中没有干燥装置,得到的氨气中含有水蒸气;乙中浓硫酸能够与氨气发生反应;丙中碱石灰与氨气不反应,能够干燥氨气,故答案案为:丙;(3)氨气与水反应生成一水合氨,一水合氨可部分电离出,能使湿润的红色石蕊试纸变蓝,故可将湿润的红色石蕊试纸放在试管口检验氨气是否已收集满;氨气和氯化氢或硝酸反应可产生白烟,所以可用玻璃棒蘸取浓盐酸或浓硝酸放在试管口,若产生白烟,可证明氨气已经收集满,故答案为:将湿润的红色石蕊试纸放在试管口,若试纸变蓝。则证明氨气已收集满(或用玻璃棒蘸取浓盐酸(或浓硝酸)放在试管口,若产生白烟,则证明氨气已收集满)。(4)氨气为碱性气体,可与浓硫酸反应,反应的化学方程式为(氨过量)或(氨少量),故乙装置肯定收集不到氨气,故答案为:乙;(或);(5)由于氨气极易溶于水,所以处理氨气时应防止倒吸,A中的漏斗,D中的球形干燥菅可防止倒吸,B中氨气没有与水直接接触,可防止倒吸,而C可引起倒吸,故选C;(6)氨催化氧化可生成一氧化氮和水,该反应的化学方程式为,故答案为:。18.降温、加压、增大O2的浓度 在此温度下催化剂的活性 在常压450℃时,SO2的平衡转化率(97.5%)就已经很高了,若采用高压,平衡虽正向移动,但效果并不明显,比起高压设备的高额造价,得不偿失 增大反应物O2的浓度,提高SO2的平衡转化率 防止污染环境 【分析】从理论上分析,从提高反应速率的角度考虑,合成SO3需要加入催化剂、升温和加压;从增大反应物(SO2)转化率的角度考虑,合成SO3需降温、加压、通入过量空气;在反应过程中由于催化剂在400~500℃时催化效果最好,因此常选择450℃左右,此温度下转化率比较大,因此常采用常压,不采用高压是因为高压对设备要求及动力比较高。【详解】(1)从理论上分析,从提高反应速率的角度考虑,合成SO3需要加入催化剂、升温和加压;从增大反应物(SO2)转化率的角度考虑,合成SO3需降温、加压、通入过量空气;故答案为:降温、加压、增大O2的浓度。(2)实际生产中采用400~500℃作为反应温度,除考虑反应速率的因素外,从表中数据和设备材料的要求及催化剂的活性等方面综合考虑,选择最适宜的工业生产条件,还考虑到在此温度下催化剂的活性;故答案为:在此温度下催化剂的活性。(3)在常压450℃时,SO2的平衡转化率(97.5%)就已经很高了,若采用高压,平衡虽正向移动,但效果并不明显,比起高压设备的高额造价,得不偿失,因此实际生产中采用的压强为常压;故答案为:在常压450℃时,SO2的平衡转化率(97.5%)就已经很高了,若采用高压,平衡虽正向移动,但效果并不明显,比起高压设备的高额造价,得不偿失。(4)在生产中,通入过量空气的目的是增大反应物O2的浓度,提高SO2的平衡转化率;故答案为:增大反应物O2的浓度,提高SO2的平衡转化率。(5)SO2是一种有毒气体,在反应结束后需进行尾气处理,以减少对环境的污染;故答案为:防止污染环境。19.增大 减小 减小 减小 【详解】(1)恒温恒容下,在反应平衡体系中再充入一定量SO2,针对SO2(g)+NO2(g) SO3(g)+NO(g)反应,增大c(SO2),平衡正向移动,则NO2的平衡转化率增大;综上所述,本题答案是:增大。(2)恒温恒压下,在反应平衡体系中再充入一定量SO2,平衡正向移动,则NO2的平衡浓度减小;综上所述,本题答案是:减小。(3)正反应放热,升高温度,平衡逆向移动,上述反应的平衡常数K减小;综上所述,本题答案是:减小。(4)正反应放热,,降低温度,平衡正向移动,重新达到平衡时c(SO2)/c(CO2)减小;综上所述,本题答案是:减小。20.增大 向左 增大 不变 增大 向右 减小 不变 不变 不变 【详解】(1)由于该反应为放热反应,升高温度,正逆反应速率增大,且平衡向左移动,故答案为:增大;向左;(2)加入催化剂,正逆反应速率增大,平衡不移动,故答案为:增大;不变;(3)充入更多的H2,反应物浓度增大,反应速率增大,平衡向右移动,故答案为:增大;向右;(4)扩大容器的体积,反应速率减小,平衡不移动,故答案为:减小;不变;(5)容器容积不变,通入氖气,由于反应物的浓度不变,则反应速率不变,平衡不移动,故答案为:不变;不变。
相关试卷
这是一份鲁科版 (2019)选择性必修1第4节 化学反应条件的优化——工业合成氨随堂练习题,共15页。试卷主要包含了单选题,共15小题,非选择题,共5小题等内容,欢迎下载使用。
这是一份高中化学鲁科版 (2019)选择性必修1第2章 化学反应的方向、 限度与速率第4节 化学反应条件的优化——工业合成氨课时练习,共17页。试卷主要包含了单选题,共15小题,非选择题,共5小题等内容,欢迎下载使用。
这是一份鲁科版 (2019)选择性必修1第4节 化学反应条件的优化——工业合成氨精练,共19页。试卷主要包含了单选题,共15小题,非选择题,共5小题等内容,欢迎下载使用。

