高中数学优质课《函数的概念》课件与教学设计1
展开★ 教学内容分析★ 学生学情分析★ 教学目标设置★ 教学策略分析★ 教学过程设计★ 教 后 反 思
本节教学涉及基于集合与对应的函数定义(概念性知识)、函数三要素(事实性知识)、定义域求法(程序性知识)、函数相等的判断(程序性知识)等内容。 教学内容庞杂且较难理解、知识联系多且比较紧密、教学难度大,属于高中数学知识交汇点和支撑高中数学知识框架的核心部分,是学生进入高中后接触的第一个抽象概念。
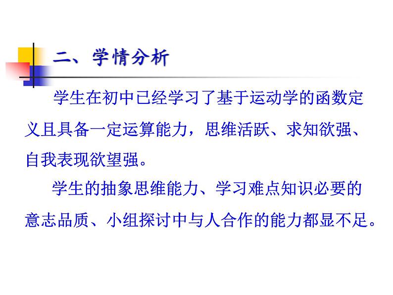
学生在初中已经学习了基于运动学的函数定义且具备一定运算能力,思维活跃、求知欲强、自我表现欲望强。 学生的抽象思维能力、学习难点知识必要的意志品质、小组探讨中与人合作的能力都显不足。
1.理解函数的定义,能用集合与对应语言刻画具体函数。通过实例分析,体会对应关系在刻画函数概念中的作用。
2.理解函数三要素,会判断两个函数相等,在具体实例中认识函数概念的整体性。
3.理解符号 的含义,
函数定义的形成。通过具体实例的引导,借助初中函数定义,探寻集合间的对应关系,总结函数定义。
1.理解函数符号, 2.函数概念的整体性认识, 3.理解值域和集合B的关系。
问题串启发——讨论探究
1.回顾初中定义,提供基础。
2.实例引导思考,认知冲突。
3.归纳函数要点,凝练定义。
4.提供正反辨析,深化认知。
5.引出两类问题,总结程序。
6.对比两种定义,升华提高。
环节一:回顾初中定义,提供基础。
总结“对应”和“依赖”特征
环节二:实例引导思考,认知冲突。
引出“集合”、“对应”
环节三:归纳函数要点,凝练定义。
总结三个引例的共同特点:集合、对应。
归纳要点,串联得出定义。
环节四:提供正反辨析,深化认知。
归纳、整合 认知碰撞
深化理解总结定义要点
环节五:引出两类问题,总结程序。
环节六:对比两种定义,升华提高。
1.两次通过实例引发学生认知冲突,然后引导思考,总结核心知识。2.不同类型知识使用相应教学策略,符合学生认知规律。
1.引例处理时间偏多,造成后续教学紧张。2.生活实例涉及较少,比较抽象。
高中数学优质课《任意角的三角函数》课件与教学设计1: 这是一份高中数学优质课《任意角的三角函数》课件与教学设计1,文件包含《任意角的三角函数》教学设计doc、《任意角的三角函数》教学点评doc等2份课件配套教学资源,其中PPT共0页, 欢迎下载使用。
高中数学优质课《平面及其基本性质》课件与教学设计1: 这是一份高中数学优质课《平面及其基本性质》课件与教学设计1,文件包含《平面及其基本性质》教学设计doc、《平面及其基本性质》教学点评doc等2份课件配套教学资源,其中PPT共0页, 欢迎下载使用。
高中数学优质课《函数的概念》课件与教学设计4: 这是一份高中数学优质课《函数的概念》课件与教学设计4,文件包含《函数的概念》教学课件ppt、《函数的概念》教学设计doc、《函数的概念》教学点评doc等3份课件配套教学资源,其中PPT共19页, 欢迎下载使用。

