


七年级下册第九章 数据的收集与表示综合与测试同步练习题
展开京改版七年级数学下册第九章数据的收集与表示定向测评
考试时间:90分钟;命题人:数学教研组
考生注意:
1、本卷分第I卷(选择题)和第Ⅱ卷(非选择题)两部分,满分100分,考试时间90分钟
2、答卷前,考生务必用0.5毫米黑色签字笔将自己的姓名、班级填写在试卷规定位置上
3、答案必须写在试卷各个题目指定区域内相应的位置,如需改动,先划掉原来的答案,然后再写上新的答案;不准使用涂改液、胶带纸、修正带,不按以上要求作答的答案无效。
第I卷(选择题 30分)
一、单选题(10小题,每小题3分,共计30分)
1、八(3)班七个兴趣小组人数分别为4、4、5、、6、6、7,已知这组数据的平均数是5,则这组数据的中位数是( )
A.6 B.5 C.4 D.3
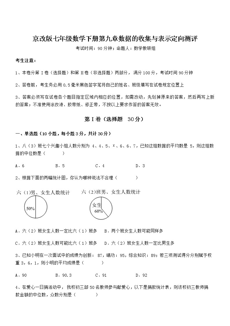
2、根据下面的两幅统计图,你认为哪种说法不合理( )
A.六(2)班女生人数一定比六(1)班多 B.两个班女生人数可能同样多
C.六(2)班女生人数可能比六(1)班多 D.六(2)班女生人数一定比男生多
3、已知小明在一次面试中的成绩为创新:87,唱功:95,综合知识:89;若三项测试得分分别赋予权重3,6,1,则小明的平均成绩是( )
A.90 B.90.3 C.91 D.92
4、在爱心一日捐活动中,我校初三部50名教师参与献爱心,以下是捐款统计表,则该校初三教师捐款金额的中位数,众数分别是( )
金额/元 | 50 | 100 | 150 | 200 | 300 |
人数 | 4 | 18 | 14 | 8 | 6 |
A.100,100 B.100,150 C.150,100 D.150,150
5、已知一组数据85,80,x,90的平均数是85,那么x等于( )
A.80 B.85 C.90 D.95
6、有一组数据:1,2,3,3,4.这组数据的众数是( )
A.1 B.2 C.3 D.4
7、下列调查中,适合进行全面调查的是( )
A.《新闻联播》电视栏目的收视率
B.全国中小学生喜欢上数学课的人数
C.某班学生的身高情况
D.市场上某种食品的色素含量是否符合国家标准
8、下列调查中最适合采用全面调查的是( )
A.调查甘肃人民春节期间的出行方式 B.调查市场上纯净水的质量
C.调查我市中小学生垃圾分类的意识 D.调查某航班上的乘客是否都持有“绿色健康码”
9、一组数据x、0、1、﹣2、3的平均数是1,则这组数据的中位数是( )
A.0 B.1 C.2.5 D.3
10、已知一组数据:2,0,,4,2,.这组数据的众数和中位数分别是( )
A.2,1.5 B.2,-1 C.2,1 D.2,2
第Ⅱ卷(非选择题 70分)
二、填空题(5小题,每小题4分,共计20分)
1、开学前,根据学校防疫要求,小芸同学连续14天进行了体温测量,结果统计如表:
体温(℃) | 36.3 | 36.4 | 36.5 | 36.6 | 36.7 | 36.8 |
天数(天) | 2 | 3 | 3 | 4 | 1 | 1 |
这14天中,小芸体温的中位数和众数分别是___________℃.
2、已知一组数据:3、4、5、6、8、8、8、10,这组数据的中位数是_________.
3、数据1、2、4、4、3、5、l、4、4、3、2、3、4、5,它们的众数是____、中位数是____、平均数是_______.
4、小丽的笔试成绩为90分,面试成绩为95分,若笔试成绩、面试成绩按6:4计算平均成绩,则小丽的平均成绩是 _______分.
5、一组数据25,29,20,x,14,它的中位数是23,则这组数据的平均数为______.
三、解答题(5小题,每小题10分,共计50分)
1、为了了解某地区60~75岁的老年人的锻炼情况,利用公安机关户籍网,随机电话调查了该区60~75岁的300名老人平均每天的锻炼时间,整理得到下面的表格:
平均每天锻炼时间 | 人数 | 占被调查数的百分比 | ||
男 | 女 | 合计 | ||
1h以内(含1h) | 43 | 83 | 126 | 42% |
1-2h(含2h) | 20 | 28 | 48 | 16% |
2h以上 | 7 | 5 | 12 | 4% |
不参加锻炼 | 77 | 37 | 114 | 38% |
合计 | 147 | 153 | 300 | 100% |
(1)男性老年人参加锻炼的人数有________人,女性老年人参加锻炼的人数有________人,老年人中,参加锻炼的占被调查者的________%;
(2)不参加锻炼的老年人中,男性大约是女性的几倍?
(3)根据此表数据分析,你对该区老年人的锻炼情况有什么建议吗?
(4)对本题的课题进行调查时,如果清晨到公园或市人民广场询问300名老年人,或在某居民小区调查10名老年人,你认为这样得到的数据,可以作为调查分析、得出结论的依据吗?请说明理由.
2、深圳某中学全校学生参加了“庆祝中国共产党成立100周年”知识竞赛,为了解全校学生竞赛成绩的情况,随机抽取了一部分学生的成绩,分成四组:A:70分以下(不包括;;;,并绘制出不完整的统计图.
(1)被抽取的学生成绩在组的有______人,请补全条形统计图;
(2)被抽取的学生成绩在组的对应扇形圆心角的度数是______;
(3)若该中学全校共有2400人,则成绩在组的大约有多少人?
3、学校小卖部有A,B,C,D,E五种冷饮销售,它们的单价依次是5元、3元、2元、1元和0.5元.某天的冷饮销售情况如图所示,那么,这天该小卖部销售的冷饮的单价的平均值是多少元?
4、下面是我国近几届奥运会所获金牌数,请指出其中的中位数.
第25届 | 第26届 | 第27届 | 第28届 | 第29届 |
16枚 | 16枚 | 28枚 | 32枚 | 51枚 |
5、某公司销售部有营销人员15人,销售部为了确定某种商品的月销售定额,统计了这15人某月的销售量,如下表所示:
每人销售量/件数 | 1800 | 510 | 250 | 210 | 150 | 120 |
人数 | 1 | 1 | 3 | 5 | 3 | 2 |
(1)求这15位销售人员该月销售量的平均数、中位数、众数;
(2)假设销售部经理把每位营销员的月销售额定为320件,你认为是否合理?为什么?
---------参考答案-----------
一、单选题
1、B
【解析】
【分析】
本题可先算出x的值,再把数据按从小到大的顺序排列,找出最中间的数,即为中位数.
【详解】
解:∵某班七个兴趣小组人数分别为4,4,5,x,6,6,7.已知这组数据的平均数是5,
∴x=5×7−4−4−5−6−6−7=3,
∴这一组数从小到大排列为:3,4,4,5,6,6,7,
∴这组数据的中位数是:5.
故选:B.
【点睛】
本题考查的是中位数和平均数的定义,熟知中位数的定义是解答此题的关键.
2、A
【解析】
【分析】
根据两个扇形统计图,只能得到两个班级男女生比例的大小,无法确定男生和女生的具体人数,由此即可得.
【详解】
解:∵两个班的人数不知道,
∴无法确定每个班的男生和女生的具体人数,
∴六(2)班女生人数一定比六(1)班多不合理,
故选:A.
【点睛】
题目主要考查从扇形统计图获取信息,理解题意,掌握扇形统计图表示的意义是解题关键.
3、D
【解析】
【分析】
根据加权平均数计算.
【详解】
解:小明的平均成绩为分,
故选:D.
【点睛】
此题考查了加权平均数,正确掌握各权重的意义及计算公式是解题的关键.
4、C
【解析】
【分析】
根据中位数和众数的定义:一组数据中,出现次数最多的数就叫这组数据的众数。把一组数据按从小到大的数序排列,在中间的一个数字(或两个数字的平均值)叫做这组数据的中位数,即可求解.
【详解】
解:由表知,这组数据的第25、26个数据分别为150、150,
所以其中位数为=150,众数为100,
故选:C.
【点睛】
本题主要考查众数和中位数,解题的关键是掌握众数与中位数的定义.
5、B
【解析】
【分析】
由平均数的公式建立关于x的方程,求解即可.
【详解】
解:由题意得:(85+x+80+90)÷4=85
解得:x=85.
故选:B.
【点睛】
本题考查了平均数,应用了平均数的计算公式建立方程求解.
6、C
【解析】
【分析】
找出数据中出现次数最多的数即可.
【详解】
解:∵3出现了2次,出现的次数最多,
∴这组数据的众数为3;
故选:C.
【点睛】
此题考查了众数.众数是这组数据中出现次数最多的数.
7、C
【解析】
【详解】
解:A、“《新闻联播》电视栏目的收视率”适合进行抽样调查,则此项不符题意;
B、“全国中小学生喜欢上数学课的人数” 适合进行抽样调查,则此项不符题意;
C、“某班学生的身高情况”适合进行全面调查,则此项符合题意;
D、“市场上某种食品的色素含量是否符合国家标准” 适合进行抽样调查,则此项不符题意;
故选:C.
【点睛】
本题考查了全面调查与抽样调查,熟练掌握全面调查的定义(为了一定目的而对考察对象进行的全面调查,称为全面调查)和抽样调查的定义(抽样调查是指从总体中抽取样本进行调查,根据样本来估计总体的一种调查)是解题关键.
8、D
【解析】
【分析】
根据抽样调查和全面调查的定义逐一判断即可.
【详解】
解|:A、调查甘肃人民春节期间的出行方式,应采用抽样调查,故不符合题意;
B、调查市场上纯净水的质量,应采用抽样调查,故不符合题意;
C、调查我市中小学生垃圾分类的意识,应采用抽样调查,故不符合题意;
D、调查某航班上的乘客是否都持有“绿色健康码”,应采用全面调查,故符合题意;
故选D.
【点睛】
本题考查了抽样调查和全面调查的区别,选择普查还是抽样调查要根据所要考查的对象的特征灵活选用,一般来说,对于具有破坏性的调查、无法进行普查、普查的意义或价值不大时,应选择抽样调查,对于精确度要求高的调查,事关重大的调查往往选用普查.
9、B
【解析】
【分析】
先根据算术平均数的定义列方程求出x的值,再将这组数据从小到大重新排列,利用中位数的定义可得答案.
【详解】
解:∵数据x、0、1、-2、3的平均数是1,
∴,
解得x=3,
所以这组数据为-2、0、1、3、3,
所以这组数据的中位数为1,
故选:B.
【点睛】
本题主要考查了中位数和算术平均数,解题的关键是掌握算术平均数和中位数的定义.
10、C
【解析】
【分析】
根据众数和中位数的求解方法解答即可.
【详解】
解:把这组数据从小到大排列:,,0,2,2,4.
∴中位数=,
∵数字2有2个,其他数字都是只有一个,
∴众数是2.
故选:C.
【点睛】
此题考查了众数和中位数,解题的关键是熟练掌握众数和中位数的求解方法.
二、填空题
1、36.5,36.6
【解析】
【分析】
根据中位数的定义:一组数据从小到大(或从大到小)排列,若数据有奇数个,则最中间的数为中位数,若数据有偶数个,则最中间两数的平均数为中位数,根据众数的定义:一组数据出现次数最多的数,即可判断.
【详解】
共有14个数据,其中第7、8个数据均为36.5,
这组数据的中位数为36.5;
其中36.6出现了4次,出现次数最多,
众数为36.6.
【点睛】
本题考查了中位数和众数,理解中位数和众数的定义是解题的关键.
2、7
【解析】
【分析】
将一组数据按照从小到大的顺序进行排列,排在中间位置上的数叫作这组数据的中位数,若这组数据的个数为偶数个,那么中间两位数的平均数就是这组数据的中位数,据此解答即可得到答案.
【详解】
解:按照从小到大的顺序排列为:3、4、4、5、6、8,8,10
中位数:(6+8)÷2=7
故答案为:7.
【点睛】
本题主要考查中位数的求解,根据中位数的定义,将数据从小到大进行排列是解决本题的关键.
3、 4; 3.5; 3.21;
【解析】
【分析】
根据平均数、众数与中位数的定义求解.所有数据的和除以14得平均数;将这组数据从小到大的顺序排列,最中间的两个数的平均数为中位数;4出现的次数最多为众数.
【详解】
数据中4出现了5次,出现的次数最多,所以众数是4;把数据重新排列1、1、2、2、3、3、3、4、4、4、4、4、5、5,最中间的两个数是3和4,所以这组数据的中位数是3.5;这组数据的平均数是.
【点睛】
本题为统计题,考查平均数、众数与中位数的意义.将一组数据从小到大(或从大到小)重新排列后,最中间的那个数(最中间两个数的平均数),叫做这组数据的中位数.如果中位数的概念掌握得不好,不把数据按要求重新排列,就会出错.
4、92
【解析】
【分析】
根据加权平均数的定义和计算公式计算可得.
【详解】
解:小丽的平均成绩是=92(分).
故答案为:92.
【点睛】
本题主要考查加权平均数,解题的关键是熟练掌握加权平均数的定义和计算公式.
5、22.2
【解析】
【分析】
由中位数的定义“将数据按大小顺序排列起来,形成一个数列,居于数列中间位置的那个数据”即可判断出x的值,再利用求平均数的公式求出结果即可.
【详解】
∵这组数据由5个数组成,为奇数个,且中位数为23,
∴,
∴这组数据为25,29,20,23,14,
∴这组数据的平均数.
故答案为:22.2.
【点睛】
本题考查中位数,求平均数.掌握中位数的定义和求平均数公式是解答本题的关键.
三、解答题
1、(1)70,116,62;(2)2倍;(3)要增强该地区老年人“生命在于运动”的观念;(4)不可以,理由见解析
【解析】
【分析】
(1)观察表格可得出男性老年人和女性老年人参加锻炼的人数,由此进行解答;
(2)由表格可知不参加锻炼的老年人中,其中男性有77人,女性有37人,进而可得到男性人数和女性人数的倍数关系;
(3)此题答案不唯一,根据图表分析参加锻炼的人数不太多,可以就注重锻炼来分析;
(4)可以根据抽样调查中样本的代表性进行解答.
【详解】
解: (1)男性老年人参加锻炼的人数有43+20+7=70(人),女性参加锻炼的人数有83+28+5=116(人);老年人中,参加锻炼的占被调查者的.
(2)不参加锻炼的老年人中,其中男性有77人,女性有37人,故男性大约是女性的2倍.
(3)根据此表数据分析:不参加锻炼的老年人约占38%,可见该地区的老年人锻炼意识不强,尤其是男性老年人,只有半数的男性老年人参加锻炼,所以要增强该地区老年人“生命在于运动”的观念.
(4)不可以,因为,清晨到公园或市民广场的老年人都是注意锻炼的老年人,不能代表该区所有的老年入的锻炼情况,不具有广泛的代表性,即样本不具有代表性、广泛性,故这种调查方法得出的结论不符合实际.
【点睛】
本题考查抽样调查的知识,解题的关键是对表格进行正确分析进而得到答案.
2、(1)24,图见解析;(2)36°;(3)480人
【解析】
【分析】
(1)由D组人数及其所占百分比求出被调查总人数,总人数减去A、B、D组人数即可求出C组人数,从而补全图形;
(2)用360°乘以A组人数所占比例即可;
(3)用总人数乘以样本中B组人数所占比例即可.
【详解】
解:(1)∵被抽取的总人数为18÷30%=60(人),
∴C组人数为60-(6+12+18)=24(人),
补全图形如下:
故答案为:24
(2)被抽取的学生成绩在A组的对应扇形圆心角的度数为360°×=36°,
故答案为:36°;
(3)成绩在B组的大约有2400×=480(人).
【点睛】
本题考查条形统计图、扇形统计图、用样本估计总体,解答本题的关键是明确题意,利用数形结合的思想解答.
3、1.985元
【解析】
【分析】
根据加权平均数可直接进行求解.
【详解】
解:由题意得:
(元),
答:这天该小卖部销售的冷饮的单价的平均值是1.985元.
【点睛】
本题主要考查加权平均数,熟练掌握加权平均数的求法是解题的关键.
4、28
【解析】
【分析】
根据中位数的求法:把数据按从小到大或从大到小排列,处于中间的数据即为该组数据的中位数,当数据个数为偶数时,则取中间两个数的平均值,当数据个数为奇数时,则取中间的数据,由此可求解.
【详解】
解:由图表可得:我国近几届奥运会所获金牌数的中位数为28.
【点睛】
本题主要考查中位数,熟练掌握求一组数据的中位数的定义是解题的关键.
5、(1)平均数、中位数和众数依次为:320件、210件、210件;(2)不合理,见解析
【解析】
【分析】
(1)根据平均数、中位数和众数的定义求解;
(2)先观察出能销售320件的人数是否能达到大多数人的水平,再判断是否合理.
【详解】
解:(1)平均数,
按大小数序排列这组数据,第7个数为210,则中位数为210;
210出现的次数最多,则众数为210;
故答案为320,210,210;
(2)不合理;理由如下:
因为销售210件的人数有5人,能代表大多数人的销售水平,
所以销售部经理把每位销售人员的月销售量定为210件合理,
而15位营销人员中只有2人的销售量达到320件,因此,一般可以认为“把每位营销人员的月销售额定为320件”的做法不合理..
【点睛】
本题考查众数与中位数的意义、平均数,解题的关键是掌握中位数是将一组数据从小到大(或从大到小)重新排列后,最中间的那个数(最中间两个数的平均数),叫做这组数据的中位数,如果中位数的概念掌握得不好,不把数据按要求重新排列,就会出错.
2021学年第九章 数据的收集与表示综合与测试课后练习题: 这是一份2021学年第九章 数据的收集与表示综合与测试课后练习题,共17页。
2021学年第九章 数据的收集与表示综合与测试课时作业: 这是一份2021学年第九章 数据的收集与表示综合与测试课时作业,共19页。试卷主要包含了下列说法中正确的个数是个.,下列调查适合作抽样调查的是,已知一组数据等内容,欢迎下载使用。
初中数学北京课改版七年级下册第九章 数据的收集与表示综合与测试精练: 这是一份初中数学北京课改版七年级下册第九章 数据的收集与表示综合与测试精练,共18页。试卷主要包含了水果店内的5个苹果,其质量等内容,欢迎下载使用。