


北京课改版七年级下册第九章 数据的收集与表示综合与测试随堂练习题
展开
这是一份北京课改版七年级下册第九章 数据的收集与表示综合与测试随堂练习题,共19页。试卷主要包含了以下调查中,适宜全面调查的是,下列问题不适合用全面调查的是,下列说法中正确的是等内容,欢迎下载使用。
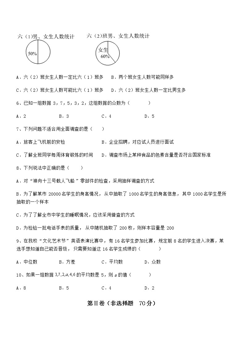
京改版七年级数学下册第九章数据的收集与表示同步练习 考试时间:90分钟;命题人:数学教研组考生注意:1、本卷分第I卷(选择题)和第Ⅱ卷(非选择题)两部分,满分100分,考试时间90分钟2、答卷前,考生务必用0.5毫米黑色签字笔将自己的姓名、班级填写在试卷规定位置上3、答案必须写在试卷各个题目指定区域内相应的位置,如需改动,先划掉原来的答案,然后再写上新的答案;不准使用涂改液、胶带纸、修正带,不按以上要求作答的答案无效。第I卷(选择题 30分)一、单选题(10小题,每小题3分,共计30分)1、一组数据分别为:、、、、、,则这组数据的中位数是( )A. B. C. D.2、下列调查中,最适合采用全面调查(普查)方式的是( )A.对兰州市初中生每天阅读时间的调查 B.对市场上大米质量情况的调查C.对华为某批次手机防水功能的调查 D.对某班学生肺活量情况的调查3、下列调查中,适合采用全面调查的是( )A.了解一批电灯泡的使用寿命 B.调查榆林市中学生的视力情况C.了解榆林市居民节约用水的情况 D.调查“天问一号”火星探测器零部件的的质量4、以下调查中,适宜全面调查的是( )A.调查某批次汽车的抗撞击能力 B.调查某市居民日平均用水量C.调查全国春节联欢晚会的收视率 D.调查某班学生的身高情况5、根据下面的两幅统计图,你认为哪种说法不合理( )A.六(2)班女生人数一定比六(1)班多 B.两个班女生人数可能同样多C.六(2)班女生人数可能比六(1)班多 D.六(2)班女生人数一定比男生多6、已知一组数据3,7,5,3,2,这组数据的众数为( )A.2 B.3 C.4 D.57、下列问题不适合用全面调查的是( )A.旅客上飞机前的安检 B.企业招聘,对应试人员进行面试C.了解全班同学每周体育锻炼的时间 D.调查市场上某种食品的色素含量是否符合国家标准8、下列说法中正确的是( )A.对“神舟十三号载人飞船”零部件的检查,采用抽样调查的方式B.为了解某市20000名学生的身高情况,从中抽取了1000名学生的身高信息,其中1000名学生是所抽取的一个样本C.为了了解全市中学生的睡眠情况,应该采用普查的方式D.为检验一批电话手表的质量,从中随机抽取了200枚,则样本容量是2009、在我校“文化艺术节”英语表演比赛中,有16名学生参加比赛,规定前8名的学生进入决赛,某选手想知道自己能否晋级,只需要知道这16名学生成绩的( )A.中位数 B.方差 C.平均数 D.众数10、如果一组数据的平均数是5,则a的值( )A.8 B.5 C.4 D.2第Ⅱ卷(非选择题 70分)二、填空题(5小题,每小题4分,共计20分)1、为了解神舟飞船的设备零件的质量情况,选择抽样调查的方式是否合理______(填是或否).2、已知一组数据:18,17,13,15,17,16,14,17,则这组数据的中位数与众数分别是__________.3、已知一组数据2,5,x,6的平均数是5,则这组数据的中位数是__.4、为庆祝中国共产党建党一百周年,某单位党支部开展“学史明理,学史增信,学史崇德,学史力行”读书活动,学习小组抽取了七名党员5天的学史的时间(单位:h)分别为:4,3,3,5,6,5,5,这组数据的众数是________.5、数据8、9、8、10、8、8、10、7、9、8的中位数是________,众数是__________.三、解答题(5小题,每小题10分,共计50分)1、如果知道第24届我国所获金牌数是5枚,那么下面六个数据的中位数是什么?第24届第25届第26届第27届第28届第29届5枚16枚16枚28枚32枚51枚 2、某校举办弘扬中华传统知识演讲比赛,八(1)班计划从甲、乙两位同学中选出一位参加学校的决赛,已知这两位同学在预赛中各项成绩如表图:(1)表中a的值为_________;b的值为_________.(2)把图中的统计图补充完整;(3)若演讲内容、语言表达、形象风度、现场效果四项得分按30%、50%、10%、10%的权重比例计算两人的最终得分,并选择最终得分较高的同学作为代表参赛,那么谁将代表八(1)班参赛?请说明理由.项目甲的成绩(分)乙的成绩(分)演讲内容9590语言表达9085形象风度85b现场效果9095平均分a903、为了了解某地区60~75岁的老年人的锻炼情况,利用公安机关户籍网,随机电话调查了该区60~75岁的300名老人平均每天的锻炼时间,整理得到下面的表格:平均每天锻炼时间人数占被调查数的百分比男女合计1h以内(含1h)438312642%1-2h(含2h)20284816%2h以上75124%不参加锻炼773711438%合计147153300100%(1)男性老年人参加锻炼的人数有________人,女性老年人参加锻炼的人数有________人,老年人中,参加锻炼的占被调查者的________%;(2)不参加锻炼的老年人中,男性大约是女性的几倍?(3)根据此表数据分析,你对该区老年人的锻炼情况有什么建议吗?(4)对本题的课题进行调查时,如果清晨到公园或市人民广场询问300名老年人,或在某居民小区调查10名老年人,你认为这样得到的数据,可以作为调查分析、得出结论的依据吗?请说明理由.4、至善中学七年一班期中考试数学成绩平均分为84.75,该班小明的数学成绩为92分,把92与84.75的差叫做小明数学成绩的离均差,即小明数学成绩的离均差为+7.25.(1)该班小丽的数学成绩为82分,求小丽数学成绩的离均差.(2)已知该班第一组8名同学数学成绩的离均差分别为:+10.25,﹣8.75,+31.25,+15.25,﹣3.75,﹣12.75,﹣10.75,﹣32.75.①求这组同学数学成绩的最高分和最低分;②求这组同学数学成绩的平均分;③若该组数学成绩最低的同学达到及格的72分,则该组数学成绩的平均分是否达到或超过班平均分?超过或低于多少分?5、小明想了解本校九年级学生对“书画、器乐、艺术、棋类”四项“校本课程”的喜欢情况,随机抽取了部分学生进行问卷调查(每名学生只选择一项),将调查结果整理并绘制成如图所示不完整的统计图.请结合统计图解答下列问题:(1)求本次抽取的学生的人数.(2)请根据以上信息直接在答题卡中补全条形统计图.(3)求扇形统计图中的值.(4)求扇形统计图中喜欢器乐的学生人数所对应的圆心角的度数. ---------参考答案-----------一、单选题1、D【解析】【分析】将数据排序,进而根据中位数的定义,可得答案.【详解】解:数据、、、、、从小到大排列后可得:、、、、、,排在中间的两个数是79,81,所以,其中位数为,故选:D.【点睛】本题主要考查中位数,将一组数据按照从小到大(或从大到小)的顺序排列,如果数据的个数是奇数,则处于中间位置的数就是这组数据的中位数.如果这组数据的个数是偶数,则中间两个数据的平均数就是这组数据的中位数.2、D【解析】【分析】由普查得到的调查结果比较准确,但所费人力、物力和时间较多,而抽样调查得到的调查结果比较近似.【详解】解:A、对兰州市初中生每天阅读时间的调查,工作量大,不易普查;B、对市场上大米质量情况的调查,调查具有破坏性,不易普查;C、对华为某批次手机防水功能的调查,调查具有破坏性,不易普查;D、对某班学生肺活量情况的调查,人数较少,适合普查;故选:D.【点睛】本题考查了抽样调查和全面调查的区别,选择普查还是抽样调查要根据所要考查的对象的特征灵活选用,一般来说,对于具有破坏性的调查、无法进行普查、普查的意义或价值不大,应选择抽样调查,对于精确度要求高的调查,事关重大的调查往往选用普查.3、D【解析】【分析】由普查得到的调查结果比较准确,但所费人力、物力和时间较多,而抽样调查得到的调查结果比较近似,再逐一分析即可.【详解】解:A.了解一批电灯泡的使用寿命,具有破坏性,适合抽样调查,不符合题意; B.调查榆林市中学生的视力情况,适合抽样调查,不符合题意; C.了解榆林市居民节约用水的情况,适合抽样调查,不符合题意; D.调查“天问一号”火星探测器零部件的的质量,必需采用全面调查,符合题意; 故选:D.【点睛】本题考查了抽样调查和全面调查的区别,选择普查还是抽样调查要根据所要考查的对象的特征灵活选用,一般来说,对于具有破坏性的调查、无法进行普查、普查的意义或价值不大,应选择抽样调查,对于精确度要求高的调查,事关重大的调查往往选用普查.4、D【解析】【分析】根据全面调查得到的调查结果比较准确,但所费人力、物力和时间较多,而抽样调查省时省力,但得到的调查结果比较近似即可解答.【详解】解:A. 调查某批次汽车的抗撞击能力,调查具有破坏性,适合抽样调查,故不合题意;B. 调查某市居民日平均用水量,调查耗时耗力,适合抽样调查,故不合题意;C. 调查全国春节联欢晚会的收视率调查耗时耗力,适合抽样调查,故不合题意;D. 调查某班学生的身高情况,适合全面调查,故符合题意.故选:D【点睛】本题考查了抽样调查和全面调查的区别,选择全面调查还是抽样调查要根据所要考查的对象的特征灵活选用,一般来说,对于具有破坏性的调查、无法进行全面调查、全面调查的意义或价值不大,应选择抽样调查,对于精确度要求高的调查,事关重大的调查往往选用全面调查.5、A【解析】【分析】根据两个扇形统计图,只能得到两个班级男女生比例的大小,无法确定男生和女生的具体人数,由此即可得.【详解】解:∵两个班的人数不知道,∴无法确定每个班的男生和女生的具体人数,∴六(2)班女生人数一定比六(1)班多不合理,故选:A.【点睛】题目主要考查从扇形统计图获取信息,理解题意,掌握扇形统计图表示的意义是解题关键.6、B【解析】【分析】根据众数的定义(一组数据中,出现次数最多的数据,叫这组数据的众数)即可求出这组数据的众数.【详解】解:在这组数据中3出现了2次,出现的次数最多,则这组数据的众数是3;故选:B.【点睛】此题考查了众数的定义;熟记众数的定义是解决问题的关键.7、D【解析】【分析】由普查得到的调查结果比较准确,但所费人力、物力和时间较多,而抽样调查得到的调查结果比较近似,根据以上逐项分析可知.【详解】解:A. 旅客上飞机前的安检,人员不多,且这个调查很重要不可漏掉任何人,适合全面调查,不符合题意, B. 企业招聘,对应试人员进行面试,人员不多,且这个调查很重要不可漏掉任何人,适合全面调查,不符合题意,C. 了解全班同学每周体育锻炼的时间,人员不多,适合全面调查,不符合题意, D. 调查市场上某种食品的色素含量是否符合国家标准,调查具有破坏性,不适合全面调查,符合题意故选D【点睛】本题考查的是全面调查与抽样调查,在调查实际生活中的相关问题时,要灵活处理,既要考虑问题本身的需要,又要考虑实现的可能性和所付出代价的大小.理解全面调查与抽样调查的适用范围是解题的关键.8、D【解析】【分析】根据全面调查、抽样调查、样本和样本容量判断即可.【详解】A、∵为了安全,对“神舟十三号载人飞船”零部件的检查必须逐个检查.对“神舟十三号载人飞船”零部件的检查,不能采用抽样调查的方式,应该采用普查的方式,故A错误;B、根据样本的定义可知:为了解某市20000名学生的身高情况,从中抽取了1000名学生的身高信息,其中1000名学生的身高信息是所抽取的一个样本,故B错误;C、∵全市中学生人数太多,为了了解全市中学生的睡眠情况,不应该采用普查的方式,应该采用抽样调查的方式,故C错误;D、根据样本容量的定义可知:“为检验一批电话手表的质量,从中随机抽取了200枚,则样本容量是200”是正确的,故D正确;故选:D【点睛】本题考查简单随机抽样,样本和样本容量等相关概念,掌握相关的概念是解答此题的关键.9、A【解析】【分析】根据中位数的意义进行求解即可.【详解】解:16位学生参加比赛,取得前8名的学生进入决赛,中位数就是第8、第9个数的平均数,因而要判断自己能否晋级,只需要知道这16名学生成绩的中位数就可以.故选:A.【点睛】本题考查了中位数的意义,掌握中位数的意义是解题的关键.10、A【解析】【分析】根据平均数的计算公式计算即可;【详解】∵数据的平均数是5,∴,∴;故选A.【点睛】本题主要考查了平均数的计算,准确计算是解题的关键.二、填空题1、否【解析】【分析】由全面调查得到的调查结果比较准确,但所费人力、物力和时间较多,而抽样调查得到的调查结果比较近似.据此解答即可.【详解】解:为了了解神舟飞船的设备零件的质量情况,意义重大,适合普查,不适合抽样调查.故答案为:否.【点睛】本题考查了抽样调查和全面调查的区别,选择普查还是抽样调查要根据所要考查的对象的特征灵活选用,一般来说,对于具有破坏性的调查、无法进行普查、普查的意义或价值不大时,应选择抽样调查,对于精确度要求高的调查,事关重大的调查往往选用普查.2、16.5,17【解析】【分析】根据众数和中位数的定义求解即可,中位数:将一组数据按照从小到大(或从大到小)的顺序排列,如果数据的个数是奇数,则处于中间位置的数就是这组数据的中位数.如果这组数据的个数是偶数,则中间两个数据的平均数就是这组数据的中位数.众数:在一组数据中出现次数最多的数.【详解】将,,,,,,,从小到大排列为:,,,,,,,其中出现的次数最多,则众数为,中位数为:.故答案为:;【点睛】本题考查了求众数和中位数,理解众数和中位数的定义是解题的关键.3、5.5【解析】【分析】先计算x,后计算中位数.【详解】解:∵2,5,x,6的平均数是5,∴(2+5+x+6)÷4=5,解得:x=7,把这组数据从小到大排列为:2,5,6,7,则这组数据的中位数是5.5;故答案为:5.5.【点睛】本题考查了平均数,中位数,熟练掌握平均数,中位数的计算方法是解题的关键.4、5h【解析】【分析】根据众数的意义(出现次数最多的数据是众数)可得答案.【详解】解:这组数据中出现次数最多的是5h,共出现3次,所以众数是5h,故答案为:5h.【点睛】本题考查众数,理解众数的意义是解决问题的关键.5、 8 8【解析】【分析】根据中位数的定义:一组数据中处在最中间的数或处在最中间的两个数的平均数;众数的定义:一组数据中出现次数最多的数,进行求解即可.【详解】解:把这组数据从小到大排列为:7,8,8,8,8,8,9,9,10,10,∵处在最中间的两个数分别为8,8,∴中位数,∵8出现了四次,出现的次数最多,∴众数为8,故答案为:8,8.【点睛】本题主要考查了求众数和求中位数,解题的关键在于能够熟练掌握相关知识进行求解.三、解答题1、22【解析】【分析】根据中位数的求法:把数据按从小到大或从大到小排列,处于中间的数据即为该组数据的中位数,当数据个数为偶数时,则取中间两个数的平均值,当数据个数为奇数时,则取中间的数据,由此可求解.【详解】解:由表格可得:该数据的中位数为,答:该六个数据的中位数是22.【点睛】本题主要考查中位数,熟练掌握中位数的求法是解题的关键.2、(1)a=90 ,b=90 ;(2)见解析;(3)推荐甲同学,理由见解析【解析】【分析】(1)根据平均数的计算方法求得a、b的值;(2)由(1)求得的结果补全统计图即可;(3)四项得分按30%、50%、10%、10%的权重比例计算两人的最终得分,比较结果即可.【详解】解:(1)甲同学的成绩的平均分,乙同学的成绩的平均分:,解得:b=90;故答案为:90,90(2)由(1)求得乙同学的形象风度为90分,如图所示:(3)推荐甲同学,理由如下:由题意得,甲同学的成绩:(分)乙同学的成绩:(分)故甲同学的成绩比乙同学好,应该选甲.【点睛】本题考查的是统计表,条形统计图,平均数和加权平均数.条形统计图能清楚地表示出每个项目的数据,掌握加权平均数的计算方法是解题的关键.3、(1)70,116,62;(2)2倍;(3)要增强该地区老年人“生命在于运动”的观念;(4)不可以,理由见解析【解析】【分析】(1)观察表格可得出男性老年人和女性老年人参加锻炼的人数,由此进行解答;(2)由表格可知不参加锻炼的老年人中,其中男性有77人,女性有37人,进而可得到男性人数和女性人数的倍数关系;(3)此题答案不唯一,根据图表分析参加锻炼的人数不太多,可以就注重锻炼来分析;(4)可以根据抽样调查中样本的代表性进行解答.【详解】解: (1)男性老年人参加锻炼的人数有43+20+7=70(人),女性参加锻炼的人数有83+28+5=116(人);老年人中,参加锻炼的占被调查者的.(2)不参加锻炼的老年人中,其中男性有77人,女性有37人,故男性大约是女性的2倍.(3)根据此表数据分析:不参加锻炼的老年人约占38%,可见该地区的老年人锻炼意识不强,尤其是男性老年人,只有半数的男性老年人参加锻炼,所以要增强该地区老年人“生命在于运动”的观念.(4)不可以,因为,清晨到公园或市民广场的老年人都是注意锻炼的老年人,不能代表该区所有的老年入的锻炼情况,不具有广泛的代表性,即样本不具有代表性、广泛性,故这种调查方法得出的结论不符合实际.【点睛】本题考查抽样调查的知识,解题的关键是对表格进行正确分析进而得到答案.4、(1);(2)最高分116,最低分52;(3)83.25分;(4)没有达到,低15分【解析】【分析】(1)用小丽的数学成绩减去平均分即可得出小丽的离均差;(2)①用班平均分加上离均差得出数学成绩,即可得出数学成绩的最高分与最低分;②把这组同学的离均差相加除以8,再加上班平均分即可得出这组同学的平均分;③用班平均分与组平均分作比较,作差即可得出答案.【详解】(1)小丽数学成绩的离均差为:;(2)①这组同学数学成绩的最高分为:,最低分为:;②(分),∴这组同学数学成绩的平均分为83.25;③∵,∴该组数学成绩的平均分没有达到班平均分,,∴低了1.5分.【点睛】本题考查有理数的加减运算,掌握运算法则是解题的关键.5、(1)200人;(2)图见解析;(3)20;(4).【解析】【分析】(1)根据喜欢棋类的学生的条形统计图和扇形统计图信息即可得;(2)先根据(1)的结果求出喜欢书画的学生人数,再补全条形统计图即可得;(3)利用喜欢艺术学生的人数除以调查的总人数即可得;(4)利用喜欢器乐的学生人数所占百分比乘以即可得.【详解】解:(1)(人),答:本次抽取的学生有200人;(2)喜欢书画的学生人数为(人),由此补全条形统计图如下:(3),则;(4),答:喜欢器乐的学生人数所对应圆心角的度数为.【点睛】本题考查了条形统计图和扇形统计图的信息关联、画条形统计图等知识点,熟练掌握统计调查的相关知识是解题关键.
相关试卷
这是一份初中数学第九章 数据的收集与表示综合与测试随堂练习题,共18页。试卷主要包含了下列说法中正确的个数是个.等内容,欢迎下载使用。
这是一份初中数学北京课改版七年级下册第九章 数据的收集与表示综合与测试课时作业,共20页。试卷主要包含了下列说法中,下列做法正确的是等内容,欢迎下载使用。
这是一份初中数学北京课改版七年级下册第九章 数据的收集与表示综合与测试课时练习,共19页。