


遵义专版中考化学总复习教材知识梳理第4章认识化学变化精讲练习学案
展开第4章 认识化学变化
课时1 常见的化学反应——燃烧
一、选择题
1.进行下列对比实验,不需要控制变量的是( C )
A.用红磷和白磷探究可燃物燃烧的条件
B.用铁钉探究钢铁锈蚀的条件
C.用足量稀盐酸区分氯化钾溶液和碳酸钾溶液
D.用镁、锌与稀硫酸反应,比较镁、锌的金属活动性强弱
2.(2017,枣庄)在毕业联欢晚会上,某同学表演了精彩魔术——“烧不坏的布手帕”。他先将布手帕放入白酒中浸透,后取出轻轻挤干,再用坩埚钳夹住,从下方点燃,待火焰熄灭后,布手帕依然完好。下列说法正确的是( D )
A.布手帕不是可燃物,不能燃烧
B.空气不充足,布手帕不会燃烧
C.布手帕被白酒浸湿,导致着火点降低
D.白酒中水蒸发时吸热,温度达不到布手帕的着火点
3.下列为“禁止烟火”标志的是( D )
4.下列说法或做法不正确的是( D )
A.石油中主要含碳、氢两种元素
B.小明看见邻居家着火,立即拨打119
C.可燃物的燃烧,需要空气(或氧气)、温度达到着火点
D.煤气泄漏时,马上打开抽风机以利于煤气排出
5.(2017,邵阳)下列有关燃烧和灭火的说法不合理的是( B )
A.炒菜时油锅里的油着火,可用锅盖盖灭
B.降低可燃物的着火点是灭火的一条途径
C.煤矿矿井、大米加工厂、加油站等场所应严禁烟火
D.钻木取火是因为摩擦生热,使温度达到了可燃物的着火点
6.(2017,青岛)每年的4月15日是我国“全民国家安全教育日”。下列做法错误的是( D )
A.高层楼房着火时,不能乘坐电梯逃离
B.在加油站张贴严禁烟火的标志
C.进入久未开启的地窖,要做灯火实验
D.家用电器着火时,立即用水扑灭
7.下列有关燃烧和灭火的说法正确的是( B )
A.只要温度达到可燃物的着火点,可燃物就能燃烧
B.空气中混有可燃性气体,遇明火可能发生爆炸
C.通过降低可燃物的着火点可以灭火
D.任何燃料完全燃烧时,一定会生成二氧化碳
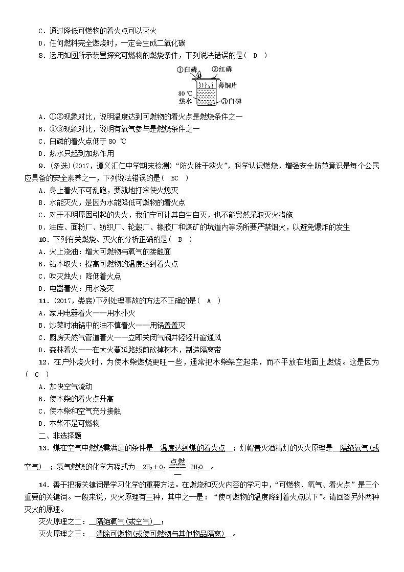
8.运用如图所示装置探究可燃物的燃烧条件,下列说法错误的是( D )
A.①②现象对比,说明温度达到可燃物的着火点是燃烧条件之一
B.①③现象对比,说明有氧气参与是燃烧条件之一
C.白磷的着火点低于80 ℃
D.热水只起到加热作用
9.(多选)(2017,遵义汇仁中学期末检测)“防火胜于救火”,科学认识燃烧,增强安全防范意识是每个公民应具备的安全素养之一,下列说法错误的是( BC )
A.身上着火不可乱跑,要就地打滚使火熄灭
B.水能灭火,是因为水能降低可燃物的着火点
C.对于不明原因引起的失火,我们宁可让其自生自灭,也不能贸然采取灭火措施
D.油库、面粉厂、纺织厂、轮穀厂、橡胶厂和煤矿的坑道内等场所要严禁烟火,以避免爆炸的发生
10.下列有关燃烧、灭火的分析正确的是( B )
A.火上浇油:增大可燃物与氧气的接触面
B.钻木取火:提高可燃物的温度达到着火点
C.吹灭烛火:降低着火点
D.电器着火:用水浇灭
11.(2017,娄底)下列处理事故的方法不正确的是( A )
A.家用电器着火——用水扑灭
B.炒菜时油锅中的油不慎着火——用锅盖盖灭
C.厨房天然气管道着火——立即关闭气阀并轻轻开窗通风
D.森林着火——在大火蔓延路线前砍掉树木,制造隔离带
12.在户外烧火时,为使木柴燃烧更旺一些,通常把木柴架空起来,而不平放在地面上燃烧。这是因为( C )
A.加快空气流动
B.使木柴的着火点升高
C.使木柴和空气充分接触
D.木柴不是可燃物
二、非选择题
13.煤在空气中燃烧需满足的条件是__温度达到煤的着火点__;灯帽盖灭酒精灯的灭火原理是__隔绝氧气(或空气)__;氢气燃烧的化学方程式为__2H2+O22H2O__。
14.善于把握关键词是学习化学的重要方法。在燃烧和灭火内容的学习中,“可燃物、氧气、着火点”是三个重要的关键词。一般来说,灭火原理有三种,其中之一是:“使可燃物的温度降到着火点以下”。请回答另外两种灭火的原理。
灭火原理之二:__隔绝氧气(或空气)__;
灭火原理之三:__清除可燃物(或使可燃物与其他物品隔离)__。
15.小刚用如图所示的实验来探究可燃物燃烧的条件。
(1)小刚用甲图所示装置进行实验,观察到的现象是__铜片上的白磷燃烧,产生大量的白烟,红磷和水下的白磷没有燃烧__。
(2)实验过程中所发生反应的化学反应方程式为__4P+5O22P2O5__。
(3)通过对比铜片上的红磷和白磷的现象,小刚得出可燃物燃烧的条件之一为__温度需达到可燃物着火点__。
(4)小刚通过实验发现,这个探究实验有很大的不足,经过仔细思考,他改进了装置,如乙图所示,改进后的装置的最大优点是__可将产生的P2O5收集于气球中,不会污染空气__。
16.某化学小组围绕燃烧与灭火的主题开展了相关活动。请你参与完成:
【知识回忆】可燃物燃烧的必备条件是__与氧气接触,且温度达到可燃物的着火点__。
【交流讨论】
(1)改进后的装置(如图2)与图1相比,其优点是__可减少污染(或更环保)__。欲使图2中的红磷着火,可将试管从水中取出并__擦干__后才能对试管加热。
(2)将装有某气体的大试管口朝下垂直插入水中,使管口罩住白磷(如图3所示),结果观察到了“水火相容”的奇观,则大试管中所装的气体可能是__氧气(或空气等)__。
【综合应用】“水火不相容”是指水能灭火,其实水有时也可以“生火”,比如钾遇水会立刻着火,因为钾遇水生成H2和氢氧化钾,该反应是__放热__(选填“吸热”或“放热”)反应,其反应化学方程式为__2K+2H2O===2KOH+H2↑__。
17.请根据下图回答问题:
(1)图①和②两种灭火方式的原理分别是:
①__隔离可燃物__。
②__降温至可燃物的着火点以下__。
(2)图③是往燃烧的油锅里加水,结果不但没有熄灭锅里的火,还造成图④的后果,其原因是:__水的密度比油大下沉__,__水的沸点比油低,导致暴沸,油滴飞溅出来__,使燃烧更猛烈;正确熄灭油锅里火焰的方法是__用锅盖盖灭(或倒入青菜等)__。
课时2 化学反应中的质量关系 化学方程式
一、选择题
1.根据化学方程式书写原则判断,下列错误的是( A )
A.Cu+2HCl===CuCl2+H2
B.Na2CO3+CaCl2===CaCO3↓+2NaCl
C.2Fe2O3+3C4Fe+3CO2↑
D.CO2+Ca(OH)2===CaCO3↓+H2O
2.(2017,河南)硝酸铜受热分解会产生一种污染空气的有毒气体,该气体可能是( B )
A.N2 B.NO2 C.NH3 D.SO2
3.(2017,遵义十六中期末考试)FeS2常用于在接触法制硫酸过程中产生SO2,其化学方程式为:4FeS2+11O22X+8SO2,则X的化学式为( B )
A.FeO B.Fe2O3 C.Fe3O4 D.FeSO4
4.(2017,青海)我国载人航天技术达到了世界先进水平。其中“神舟号”系列火箭使用的一种燃料是偏二甲肼,其化学式为C2H8N2,燃烧时发生如下反应:C2H8N2+2X2CO2+4H2O+3N2,则X的化学式是( D )
A.NO B.NO2 C.N2O D.N2O4
5.下列化学方程式书写正确的是( D )
A.C+O2CO
B.NaOH+H2SO4===Na2SO4+H2O
C.CaCO3+2HCl===CaCl2+CO2
D.C+2CuO2Cu+CO2↑
6.把一定质量的甲、乙、丙、丁四种物质放入一密闭容器中,在一定条件下反应一段时间,测得反应前后各物质的质量如下,则下列说法中错误的是( B )
物质 | 甲 | 乙 | 丙 | 丁 |
反应前的质量(g) | 7.6 | 2.0 | 0.2 | 0 |
反应后的质量(g) | 3.2 | x | 5.8 | 0.4 |
A.x=0.4
B.丁一定是单质
C.甲和乙是反应物
D.反应中的甲、丙发生改变的质量比是11∶14
7.在一密闭容器中加入甲、乙、丙、丁四种物质,在一定条件下发生化学反应,测得反应前及t1、t2时各物质质量变化情况如图所示,下列说法错误的是( D )
A.该物质为化合反应
B.丙可能是该反应的催化剂
C.该化学反应中甲、丁的质量变化之比为5∶7
D.该化学反应中乙、丁的质量变化之比为1∶4
8.在“2A+3B===2C+4D”的反应中,已知8 g物质A完全反应生成11 g物质C和9 g物质D。若A的相对分子质量为32,则物质B的相对分子质量是( B )
A.16 B.32 C.48 D.64
9.某化学反应可表示为:二氧化碳+水―→M+氧气。根据以上信息,下列关于M组成的说法中正确的是( A )
A.一定含有C、H元素,可能含有O元素
B.只含有C、H元素
C.含有C、H、O三种元素
D.无法确定
10.图中反映了某个化学反应各物质质量与时间的关系。下列描述正确的是( C )
A.该反应是化合反应
B.甲的相对分子质量大于乙
C.丙是反应物,甲和乙是生成物
D.t1时,丙的质量一定等于甲、乙的质量之和
11.将40 g碳酸钙高温煅烧一段时间后,冷却测得剩余固体质量为35.6 g,再向剩余固体中加入足量稀盐酸,充分反应后,蒸发结晶,理论上可得到固体氯化钙的质量为( B )
A.无法确定 B.44.4 g
C.33.3 g D.35.6 g
12.(2017,六盘水)在“宏观—微观”之间建立联系,是学习化学学科必备的思维方式。如图是某反应的微观示意图,下列说法正确的是( C )
A.该反应中甲、乙、丙、丁都属于化合物
B.反应生成丙、丁分子个数比为1∶1
C.参加反应的甲、乙的质量比为60∶224
D.该反应不遵守质量守恒定律
二、非选择题
13.如图是某反应的微观示意图。
请回答:
(1)B框中的物质属于__②③__(填序号)。
①化合物;②单质;③纯净物;④混合物。
(2)此反应的化学方程式为__2H2S+3O22SO2+2H2O__,此图说明化学反应前后发生改变的微粒是__分子__。
14.(2017,青岛)为了探究化学反应前后物质的总质量是否发生改变,甲同学和乙同学分别设计了下面两个实验,请根据图示回答问题:
(1)甲同学设计的实验如图A所示,反应前,托盘天平的指针指向刻度盘的中间;两种物质反应后,托盘天平的指针__向右__(选填“向左”“向右”或“不”)偏转,原因是__稀硫酸与锌粒反应生成的氢气逸散到空气中去了,使天平左侧质量减少__。
(2)乙同学设计的实验如图B所示,通过实验得出结论:化学反应前后物质的总质量__不变__。
(3)两位同学通过交流反思得到启示:在探究化学反应前后物质的总质量是否发生改变时,对于有气体参加或有气体生成的反应一定要在__密闭__装置中进行。
(4)从微观角度分析,在化学反应前后一定不变的是__①③⑥__(选填序号)。
①原子种类;②分子种类;③原子数目;④分子质量;⑤分子数目;⑥原子质量 。
15.(2017,德州)化学兴趣小组为验证质量守恒定律,做了镁条在空气中燃烧的实验。同学们观察到镁条在空气中剧烈燃烧,发出耀眼的强光,产生的大量白烟弥漫到空气中,最后在石棉网上得到一些白色固体。
(1)请写出镁条燃烧的化学方程式__2Mg+O22MgO__。
(2)同学们通过称量发现:在石棉网上收集到产物的质量小于镁条的质量。有人认为这个反应不遵循质量守恒定律。你认为出现这样实验结果的原因可能是:__大量的白烟逸散到空气中,使得生成物收集不全__。
(3)小红按如图装置改进实验,验证了质量守恒定律,还发现产物中有少量黄色固体。
【提出问题】黄色固体是什么呢?
【查阅资料】①氧化镁为白色固体;②镁能与氮气剧烈反应生成黄色的氮化镁(Mg3N2)固体;③氮化镁可与水剧烈反应产生氨气,该气体能使湿润的红色石蕊试纸变蓝。
【做出猜想】黄色固体是Mg3N2。
【实验探究】请设计实验,验证猜想
实验操作 | 实验现象及结论 |
__收集产物中的黄色固体放入试管中,加入适量的水,在试管口放置湿润的红色石蕊试纸__ | __有刺激性气味的气体生成,试纸由红色变蓝色;黄色固体是Mg3N2__ |
【反思与交流】
①氮化镁中氮元素的化合价是__-3__价。
②空气中N2的含量远大于O2的含量,可是镁条在空气中燃烧的产物MgO却远多于Mg3N2,合理的解释是:__氮气的化学性质不如氧气活泼__。
③同学们又联想到氢气在氯气中能够燃烧,于是对燃烧条件又有了新的认识:__燃烧不一定需要有氧气参加__。
16.200 g某硫酸恰好与26 g锌完全反应,试计算:
(1)生成氢气的质量。
(2)硫酸溶液中溶质的质量分数。
(3)充分反应后所得溶液的质量。
解:(1)设生成氢气的质量为x,硫酸中溶质的质量为y。
Zn+H2SO4===ZnSO4+H2↑
65 98 2
26 g y x
==
x=0.8 g y=39.2 g;
(2)硫酸溶液中溶质的质量分数为:×100%=19.6%;
(3)充分反应后所得溶液的质量为:
200 g+26 g-0.8 g=225.2 g。
答:(1)生成氢气的质量为0.8 g;(2)硫酸溶液中溶质的质量分数为19.6%;(3)充分反应后所得溶液的质量为225.2 g。
遵义专版中考化学总复习教材知识梳理第6章溶解现象精讲练习学案: 这是一份遵义专版中考化学总复习教材知识梳理第6章溶解现象精讲练习学案,共6页。学案主要包含了选择题,非选择题等内容,欢迎下载使用。
遵义专版中考化学总复习教材知识梳理第5章金属的冶炼与利用精讲练习学案: 这是一份遵义专版中考化学总复习教材知识梳理第5章金属的冶炼与利用精讲练习学案,共4页。学案主要包含了选择题,非选择题等内容,欢迎下载使用。
遵义专版中考化学总复习教材知识梳理第9章化学与社会发展精讲练习学案: 这是一份遵义专版中考化学总复习教材知识梳理第9章化学与社会发展精讲练习学案,共2页。学案主要包含了选择题,非选择题等内容,欢迎下载使用。