


2021-2022学年安徽省滁州九校高二上学期期中考试生物试题含答案
展开2021-2022学年安徽省滁州九校高二上学期期中考试生物试题
考生注意:
1.本试卷分第I卷(选择题)和第II卷(非选择题)两部分。满分100分,考试时间90分钟。
2.考生作答时,请将答案答在答题卡上。第I卷每小题选出答案后,用2B铅笔把答题卡上对
应题目的答案标号涂黑;第II卷请用直径0.5毫米黑色墨水签字笔在答题卡上各题的答题区域内作答,超出答题区域书写的答案无效,在试题卷、草稿纸上作答无效。
3.本卷命题范围:必修2十选择性必修1第1章~第2章第1节。
第I卷(选择题 共50分)
一、选择题:本大题共25小题,每小题2分,共50分。在每小题给出的四个选项中,只有一项是符合题目要求的。
1.下列有关孟德尔豌豆杂交实验的叙述,正确的是
A.相对性状明显、杂交子代数量少,都是豌豆作为实验材料的优点
B.F1产生数量相等的雌雄配子是F2出现性状分离比的前提
C.孟德尔遗传定律实质涉及的过程发生在有丝分裂中
D.孟德尔根据杂交实验提出假说,并通过测交实验对假说结果进行演绎推理
2.某哺乳动物棒状尾(A)对正常尾(a)为显性,黄色毛(B)对白色毛(b)为显性,两对基因独立遗传。雌性个体无论毛色基因型如何,均表现为白色毛。下列叙述正确的是
A.A与a、B与b两对等位基因位于一对同源染色体上
B.基因型为Bb、bb的亲本交配,能从子代的表型判断出子代的性别
C.若黄色毛与白色毛个体交配,生出白色毛雄性个体,则父本的基因型是Bb
D.基因型都为AaBb的亲本杂交,子代四种表型比为9:3:3:1
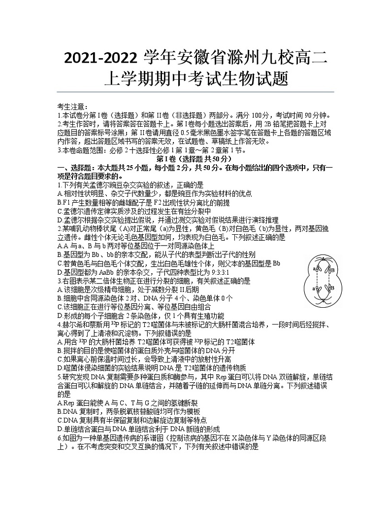
3.右图表示某二倍体生物正在进行分裂的细胞,有关叙述正确的是
A.该细胞是次级精母细胞,处于减数分裂II后期
B.细胞中含同源染色体2对、DNA分子4个、染色单体0个
C.该细胞正在进行等位基因分离、等位基因自由组合
D.形成的每个子细胞含2条染色体,仅1个具有生殖功能
4.赫尔希和蔡斯用32P标记的T2噬菌体与未被标记的大肠杆菌混合培养,一段时间后经搅拌、
离心得到了上清液和沉淀物。下列叙错误的是
A.用含32P的大肠杆菌培养T2噬菌体可获得被32P标记的T2噬菌体
B.搅拌的目的是使噬菌体的蛋白质外壳与噬菌体的DNA分开
C.如果离心前保温时间过长,会导致上清液中的放射性升高
D.噬菌体侵染细菌的实验结果说明DNA是T2噬菌体的遗传物质
5.研究发现DNA复制需要多种蛋白质和酶参与,其中Rep蛋白可以将DNA双链解旋,单链结
合蛋白可以和解旋的DNA单链结合,并随着子链的延伸而与DNA单链分离。下列叙述错误的是
A.Rep 蛋白能使A与C、T与G之间的氢键断裂
B.DNA复制时,两条脱氧核苷酸链均可作为模板
C.DNA复制具有半保留复制和边解旋边复制等特点
D.单链结合蛋白与DNA单链结合利于DNA新链的形成
6.如图为一种单基因遗传病的系谱图(控制该病的基因不在X染色体与Y染色体的同源区段
上)。在不考虑突变和交叉互换的情况下,下列有关叙述中错误的是
A.该遗传病一定不是伴X染色体显性遗传病
B.若这对夫妇所生男孩均患病,女孩均正常,该病可能是红绿色盲
C.若1号和3号体细胞中均含此病的致病基因,则该夫妇再生一个患病男孩的概率是1/4
D.若1号体细胞中不含此病的致病基因,则此病在人群中男性发病率可能低于女性发病率
7.同一物种的两类细胞各产生一种分泌蛋白,组成这两种蛋白质的各种氨基酸含量相同,但排
列顺序不同。其原因是参与这两种蛋白质合成的
A.mRNA碱基序列不同
B.tRNA不同
C.翻译的场所不同
D.组成核糖体的rRNA不同
8.研究发现,与圆粒豌豆的DNA相比,皱粒豌豆的DNA中插入了一段外来的DNA序列,打乱了编码淀粉分支酶的基因,导致不能合成淀粉分支酶,使细胞内淀粉含量降低,蔗糖含量升
高,从而不仅改变了粒型,也改变了种子的甜度。据此不能得出的推论是
A.皱粒豌豆产生的原因是发生了基因突变
B.基因与性状并不都是简单的一一对应的关系
C.基因可通过控制酶的合成来控制代谢进而控制生物的性状
D.皱粒豌豆的变异属于不可遗传变异,为豌豆进化提供了原材料
9.美国亚得桑那沙漠上生活着一种蜥蜴,其体温随外界温度的变化而变化。当体温为28℃时体色灰绿,随着体温逐渐升高体色逐渐变蓝和鲜亮,体温为36℃时体色呈艳丽的蓝色。这表明
A.这种蜥蜴的体温控制着体色性状
B.表型相同的个体,基因型一定不同
C.控制蜥蜴体色的基因遗传时不遵循孟德尔遗传定律
D.表型是基因型与环境条件共同作用的结果
10.下列关于基因突变和基因重组的叙述中,正确的是
A.基因突变、基因重组均可以用光学显微镜直接观察
B.染色体上DNA中碱基对的替换、缺失、增添不一定引起基因突变
C.人的神经细胞中一对同源染色体上的多对基因之间可以发生基因重组
D.基因型为Aa的个体自交,导致子代出现性状分离的原因是基因重组
11.某大肠杆菌能在基本培养基上生长,其突变体M和N均不能在基本培养基上生长,但M可
在添加了氨基酸甲的基本培养基上生长,N可在添加了氨基酸乙的基本培养基上生长,将M和N在同时添加氨基酸甲和乙的基本培养基中混合一段时间后,再将菌体接种在基本培养基平板上,发现长出了大肠杆菌(X)的菌落。下列分析最合理的是
A.突变体M催化合成氨基酸乙所需酶的活性丧失
B.突变体M和N可能发生了染色体变异
C.突变体M的RNA与突变体N混合养不能得到X
D.突变体M和N在混合培养期间发生了基因突变
12.如图中甲、乙两个体的一对同源染色体中各有一条发生变异(字
母表示基因)。下列叙述错误的是
A.个体甲的变异为染色体片段缺失
B.个体乙的变异为倒位
C.个体乙染色体没有基因缺失,性状不会发生改变
D.染色体结构变异可改变基因的数量和排列顺序
13.某遗传病是一种编码细胞膜上的某离子通道蛋白的基因发生突变导致的,该突变基因转录的mRNA的长度不变,但合成的肽链缩短,使通道蛋白结构异常。有关叙述正确的是
A.翻译的肽链缩短说明编码的基因一定发生了碱基对的缺失
B.突变导致基因转录和翻译过程中碱基互补配对原则发生改变
C.基因可通过控制蛋白质的结构直接控制生物体的性状
D.该病可能是由于碱基对的替换而导致终止密码子延后出现
14.下列有关人类遗传病及其监测和预防的叙述,错误的是
A.遗传病患者不一定携带致病基因
B.单基因遗传病是指受一对等位基因控制的遗传病
C.调查遗传病的遗传方式需在人群中随机抽样进行
D.对咨询对象进行家系调查是遗传咨询的重要步骤
15.正常情况下,甲胎蛋白(AFP)主要来自胚胎的肝细胞,胎儿出生后约两周AFP便会从血液中消失。但慢性肝炎、肝硬化、肝癌患者的肝细胞再生时,AFP含量会升高。下列叙述正确的是
A.肝癌细胞的分裂周期变长,AFP合成量会增加
B.AFP基因属于原癌基因,发生突变后才表达
C.内质网和高尔基体都参与AFP的加工和运输
D.癌细胞因细胞膜上糖蛋白增多而容易发生扩散
16.Taslr2 基因控制合成甜味感受器蛋白,研究人员发现狮子、老虎、英国矩毛猫等多种猫科动
物的Taslr2基因缺失247个碱基对,所以这些动物无法感受甜味刺激。这为研究猫科动物具有共同祖先提供了
A.古生物化石证据
B.比较解剖学证据
C.细胞生物学证据
D.分子生物学证据
17.人体血红蛋白β链由146个氨基酸组成,比较不同种动物与人体血红蛋白β链的区别,结果
如下表,下列叙述错误的是
A.短尾猿与人类亲缘关系最近
B.该数据为进化提供了分子水平的证据
C.不同种动物的血红蛋白运输氧气的能力不同
D.氨基酸不同与DNA碱基序列没有关系
18.香蕉是三倍体,现有一种经过人工育种技术得到的变异品种。下列叙述错误的是
A.可利用香蕉的花粉进行单倍体育种
B.香蕉的体细胞中有三个染色体组
C.用秋水仙素处理香蕉的幼苗可以获得六倍体香蕉
D.六倍体香蕉的培育原理是染色体数目变异
19.下列有关生物的进化和生物多样性的叙述错误的是
A.种群是生物进化的基本单位
B.自然界中基因频率的变化是导致基因库变化的原因
C.协同进化的过程也是生物多样性形成的过程
D.一个物种的形成或灭绝,不影响其他若干物种的进化
20.地球上已有的生物约200万种,其中只进行无性生殖的原始种类不过1%~2%,而进行有性生殖的种类占绝对优势。关于这一事实的叙述错误的是
A.有性生殖提高了物种变异的多样性
B.有性生殖大大加快了生物进化的步伐
C.有性生殖出现在真核细胞起源之前
D.有性生殖形成受精卵,丰富了子代的遗传信息
21.下列关于体液的叙述,错误的是
A.细胞外液的含量多于细胞内液
B.体液包括细胞内液和细胞外液
C.尿液、汗液都不属于体液-
D.细胞外液与细胞内液之间要进行物质交换
22.如图是动物体细胞与外界物质交换模型,判断下列叙述正确的是
A.胰岛素、水和呼吸酶均存在于血浆中
B.组织液和血浆在含量及成分上完全相同
C.图中②~④处应用双箭头表示有④
D.免疫系统不参与图中所示的物质交换过程
23.正常情况下,转氨酶在血浆中含量很低。当某种原因使细胞膜通透性增高或因组织坏死细胞破裂后,可有大量转氨酶进入血浆。这个事实可作为下列哪项结论的证据
A.内环境是不稳定的,其稳态是不存在的
B.内环境的生化指标可作为诊断疾病的依据
C.稳态的动态变化将不利于机体的正常代谢
D.内环境的稳态不受细胞代谢过程的影响
24.为研究交感神经和副交感神经对心脏的支配作用,分别测定狗在正常情况、阻断副交感神经和阻断交感神经后的心率,结果如下表所示。下列分析错误的是
A.副交感神经兴奋引起心脏搏动减慢
B.对心脏支配占优势的是副交感神经
C.交感神经和副交感神经的作用是相互协同的
D.交感神经和副交感神经对同一器官的作用,使机体更好地适应环境变化
25.下列对神经系统的组成及相关结构的叙述,错误的是
A.神经系统中有支持细胞(神经胶质细胞)
B.神经是由许多神经纤维被一层膜包围而成的
C.支配内脏、血管和腺体的传出神经受意识支配
D.大脑表面的大脑皮层是调节机体活动的最高级中枢
第II卷(非选择题共50分)
二、非选择题:本题包括5小题,共50分。
26.(10分)下图表示人体内的细胞与外界环境进行物质交的过程。回答下列问题。
(1)人体的细胞外液中含蛋白质较多的是 (填数字)。图中A和B分别表示 (填系统名称)。
(2)剧烈运动时肌细胞无氧呼吸产生的 会影响血浆pH,但血浆的pH并没有发生较大的变化,原因是 。
(3)正常人大量饮用清水后,经胃肠吸收进入血浆的水会 ,从而使血浆渗透压 。
(4)在人体中,内环境是细胞生存的直接环境,是细胞与外界环境进行物质交换的 。
27.(10分)图甲是某高等生物细胞增殖某时期的模式图,图乙是该生物细胞核内染色体及DNA相对含量变化的曲线图,回答下列问题。(注:横坐标各个区域代表细胞分裂的各个时
期,区域的大小和各个时期所需的时间不成比例)
(1)图乙中含有同源染色体的区段是 ,A点的变化可表示的生理过程为 。
曲线b中6、11处形成的原因是 。
(2)图甲处于 期,细胞中含有 条脱氧核苷酸链。
(3)图甲中1和2互为 ,1和2出现F和f基因的原因可能是 。
28.(10分)右图表示真核细胞中遗传信息的传递方向,①、②、③代表生理过程。回答下列
问题。
(1)图中①过程如果将14N标记的细胞培养在含15N标记的脱氧核苷酸的培养液中,在该培养液中细胞分裂3次,该DNA分子也复制3次,则得到的子代DNA分子中含14N的DNA分子和含15N的DNA分子的比例为 。
(2)图中催化②过程的酶是 ,能特异性识别mRNA上密码子的分子是 ,它
能携带的分子是 。
(3)③中一条mRNA可以结合多个核糖体,一般来说每个核糖体合成的多肽链长度 (填
“相同”或“不同”)。③中核糖体移动的方向是由 (填“a到b”或“b到a”)。
29.(10分)下图是某家族单基因遗传的甲病和乙性状的遗传系谱图。回答下列问题。
(1)甲病的遗传方式为 。控制乙性状的基因最可能位于 染色体上,判断依
据是 。
(2)该家族生活于相对封闭且少与外人通婚的地区。经调查,该地区人群中每100人中甲病
患者有1人,推断出该地区人群中基因A的频率为 ,该地区一表现正常男子与III2所生孩子患甲病的概率为 。
(3)若II4是色盲基因携带者,II5色觉正常,则II4与IIs生了一个男孩,该男孩只患一种病
的概率是 。
30.(10分)下图是我国黄河两岸a、b、c、d这4个物种及其演化关系的模型。回答下列问题。
(1)由a物种进化为b、c两个物种经历了从 隔离到 隔离的过程。
(2)黄河北岸的b物种迁到黄河南岸后,不与c物种进化为同一物种,内因是种群的 不同,不能进行基因交流。
(3)判断d和b是否为同一物种的方法是 。
(4)c物种中基因型AA的个体占20%,基因型aa的个体占50%.若人为淘汰亲本中的隐性性状个体仅保留显性性状个体,让基因型相同的个体进行交配,则子一代中A的基因频率为 ,与亲代相比,该种群 (填“发生了”或“没有发生”)进化。
安徽省滁州市滁州中学2023-2024学年高二上学期期末生物试题: 这是一份安徽省滁州市滁州中学2023-2024学年高二上学期期末生物试题,共10页。试卷主要包含了本卷命题范围,人乳头瘤病毒,类风湿关节炎等内容,欢迎下载使用。
安徽省滁州市九校2023-2024学年高一上学期11月期中考试生物试卷(含答案): 这是一份安徽省滁州市九校2023-2024学年高一上学期11月期中考试生物试卷(含答案),共18页。试卷主要包含了单选题,多选题,填空题,实验探究题,读图填空题等内容,欢迎下载使用。
2023-2024学年安徽省滁州中学九校联盟高二上学期期中考试生物试题含答案: 这是一份2023-2024学年安徽省滁州中学九校联盟高二上学期期中考试生物试题含答案,文件包含安徽省滁州九校2023-2024学年高二上学期期中生物试题Word版含解析docx、安徽省滁州九校2023-2024学年高二上学期期中生物试题Word版无答案docx等2份试卷配套教学资源,其中试卷共36页, 欢迎下载使用。