江苏省扬州市2021-2022学年高一下学期开学考试政治试卷
展开江苏省扬州市2022-2023学年高三下学期开学考试 政治 Word版含答案: 这是一份江苏省扬州市2022-2023学年高三下学期开学考试 政治 Word版含答案,共15页。
江苏省扬州市2022-2023学年高一下学期开学考试政治试题: 这是一份江苏省扬州市2022-2023学年高一下学期开学考试政治试题,共9页。
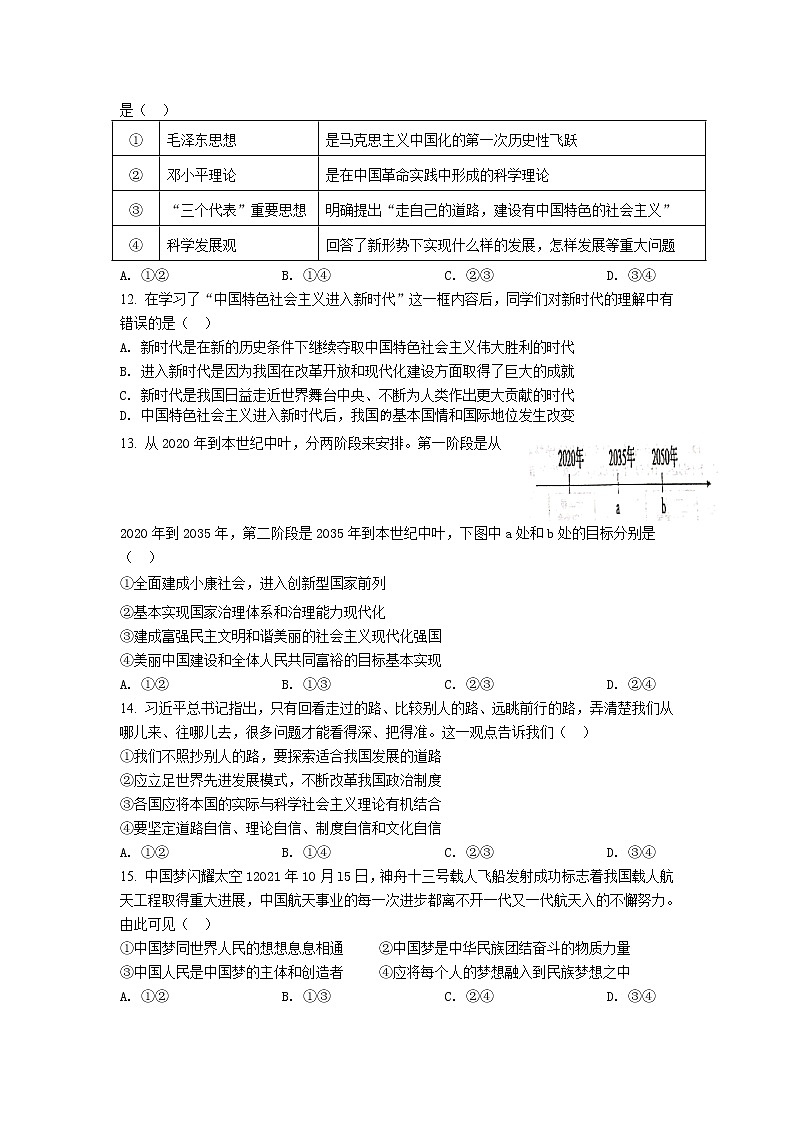
江苏省扬州市2022-2023学年高一政治下学期开学考试试卷(Word版附答案): 这是一份江苏省扬州市2022-2023学年高一政治下学期开学考试试卷(Word版附答案),共8页。

