2022年度最新人教版九年级化学下册第十单元 酸和碱期末模拟试卷(真题)
展开
这是一份2022年度最新人教版九年级化学下册第十单元 酸和碱期末模拟试卷(真题),共12页。试卷主要包含了单选题,填空题,计算题,实验探究等内容,欢迎下载使用。
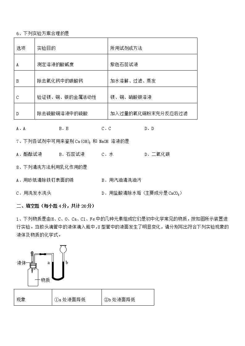
最新人教版九年级化学下册第十单元 酸和碱期末模拟试卷(真题)(考试时间:90分钟,总分100分)班级:__________ 姓名:__________ 分数:__________一、单选题(每小题3分,共计24分)1、物质用途错误的是A.氧气供给呼吸 B.氢氧化钙作干燥剂C.金刚石作钻头 D.石墨用于制作电极2、下列物质不能与稀盐酸反应的是A.铜 B.氧化铜 C.碳酸钙 D.碳酸钠3、已知反应:X+CuO→Cu+Y(反应条件已省略),X、Y均为纯净物。下列说法错误的是A.Y可能使紫色石蕊溶液变红B.参加反应的X的质量小于YC.常温下,X、Y一定是气体D.若X是单质,则Y一定是氧化物4、能使酚酞试液变红色的溶液是A.碳酸饮料 B.石灰水 C.氯化钠溶液 D.盐酸5、下列关于化学学科基本观念的说法正确的是A.能量观:硝酸铵溶于水是放热反应B.转化观:氧化铁可以通过置换反应一步转化为铁单质C.守恒观:依据化学方程式,可推测X含有二种元素D.微粒观:盐酸和硫酸具有相似的化学性质,是因为在溶液中都能解离出酸根离子6、下列实验方案合理的是选项实验目的所用试剂或方法A测定溶液的酸碱度紫色石蕊试液B除去氧化钙中的碳酸钙加水溶解、过滤、蒸发C验证镁、铜、银的金属活动性镁、铜、硝酸银溶液D除去硫酸铜溶液中的硫酸加入过量的氧化铜粉末充分反应后过滤A.A B.B C.C D.D7、下列各试剂中可用来鉴别 Ca(OH)2 和 NaOH 溶液的是A.酚酞试液 B.石蕊试液 C.水 D.二氧化碳8、下列清洗方法利用乳化作用的是A.用砂纸清除铁钉表面的锈 B.用汽油清洗油污C.用洗发水洗头 D.用盐酸清除水垢(主要成分是CaCO3)二、填空题(每小题4分,共计20分)1、下列物质是由H、C、O、Ca、Cl、Fe中的几种元素组成它们是初中化学常见的物质,按如图所示装置进行实验。当胶头滴管中的液体滴入瓶中,U型管中的液面发生了明显变化,请分别写出符合下列实验现象的液体及物质的化学式。现象序号①a处液面降低②b处液面降低液体________________物质________________ 2、某校科技活动中,化学实验小组做了如下实验,请回答以下问题。(1)图A所示实验可观察到“铁树”上浸有无色酚酞试液的棉团由白色变为_______色。(2)图B所示实验,将注射器中浓石灰水注入瓶中,会看到鸡蛋被“吞”入瓶中,该实验中涉及的化学方程式为_______。(3)图C所示实验,当通过导管向热水中通入氧气时,白磷在水下燃烧,该实验说明燃烧需要的条件为:①__________;②__________;③_________。(4)图D所示实验观察到紫色小花变为红色,小花变红的原因_________(用化方程式表示)。3、食品包装袋内常有下列物品。(1)生石灰做干燥剂,其反应原理的化学方程式是___________,该反应___________(填“放热”或“吸热”)。(2)铁粉脱氧剂的保鲜原理与铁生锈相同。铁生锈实际上是铁与空气中的_____________共同作用的结果;(3)酒精保鲜卡以淀粉,二氧化硅为载体,吸附酒精制成。①用化学符号表示酒精______________。②从物质分类上看,二氧化硅属于______________(填序号)。A.混合物 B.单质 C.氧化物③保鲜原理是依靠气体保护层隔绝氧气,其中利用了酒精的_________性。④酒精挥发过程中不发生改变的是____________(填序号)。A.分子的种类 B.分子间的间隔 C.分子质量4、化学兴趣学习小组的同学做了如下图两个实验,回答下列问题:(1)在图 A 实验中,取下橡皮塞一段时间后,观察到试管内的液面上升,这是因为 CO2与 NaOH 溶液发生化学反应,该反应的化学方程式为 ___________。(2)实验室稀释浓硫酸时,将浓硫酸沿烧杯壁慢慢注入水中,用玻璃棒不断搅拌,玻璃棒的作用是 ___________,如果把水注入浓硫酸中,导致的后果是 ___________。5、请用适当的化学用语填空.(1)铝元素:_______。(2)2个氢原子:________。(3)碱中含有的阴离子:________。(4)五氧化二氮:_______。三、计算题(每小题4分,共计36分)1、某兴趣小组在实验室发现一瓶敞口久置的氢氧化钠和一瓶未标浓度的稀盐酸,为测定氢氧化钠的变质情况和稀盐酸的浓度,他们做了以下实验:取一定质量的变质的氢氧化钠样品于锥形瓶中,加入水充分溶解配成118.6g溶液,然后再向锥形瓶中滴加未知浓度的稀盐酸,测得加入稀盐酸的质量与锥形瓶中物质的质量关系如图所示;求:(1)未知浓度的稀盐酸的溶质质量分数。(2)反应至A点时,所得溶液的溶质质量分数(结果保留小数点后一位)。2、某同学用浓度为8%的氢氧化钠溶液测定某稀盐酸的溶质质量分数。下图为该氢氧化钠溶液与10g 稀盐酸反应时溶液温度的变化情况。请计算该种盐酸的溶质质量分数。 3、维生素C又名抗坏血酸,易溶于水,易被氧化,遇热易被破坏,人体缺乏维生素C可能引发多种疾病,它的化学式是C6H8O6.计算:(1)维生素C中含有______种元素,(2)维生素C的相对分子质量为______;其中氢元素的质量分数为______(结果保留一位小数);(3)小婷遵医嘱,她一天补充到的维生素C为______mg;(4)取一片“维生素C”溶于水,滴入紫色石蕊试液变红色,说明“V-C”的溶液显______性.加热该溶液至沸腾,红色消失,所以在烹调新鲜蔬菜时要减少“V-C”的损失,应采取的措施可以是______.4、为了测定赤铁矿样品中氧化铁的含量(杂质不溶于水,不与其它物质反应),某化学小组进行了如下实验:(1)若用质量分数为36.5%的浓盐酸配制上述实验所用稀盐酸,所需浓盐酸的质量是_____;(2)发生反应的化学方程式为_____;(3)根据已知条件列出求解l00g稀盐酸中氯化氢的质量(X)的比例式_____;(4)该赤铁矿中氧化铁的含量为_____;(5)向所得滤液中加入209g水,则最终所得溶液中溶质与溶剂的质量比为_____.5、实验室欲测定一瓶标签破损的稀H2SO4的溶质质量分数,现取10g稀硫酸样品,将5%的NaOH溶液逐滴加入到样品中,边加边搅拌,随着NaOH溶液加入,溶液液的pH的变化如图所示试回答:(1)a点溶液中含有的离子有______。(2)当pH=7时,消耗NaOH溶液中NaOH的质量为_______。(3)计算生成溶液中溶质的质量分数_______(小数点后保留一位小数)6、向10 g氯化镁溶液中不断滴入一定溶质质量分数的氢氧化钠溶液,反应的化学方程式是MgC12+2NaOH=Mg(OH)2↓+2NaC1,有关数据如下图所示:(1)生成沉淀的质量为________g。(2)计算氯化镁溶液中溶质的质量分数。(计算结果精确到0.1%)7、现有73g溶质质量分数为10%的稀盐酸和127g氢氧化钠溶液恰好完全反应,求反应后溶液中溶质的质量分数。8、某化工厂的废水中含少量氢氧化钠,技术人员欲测其含量。取废水20g,向其中逐滴滴加9.8%的稀硫酸,利用pH传感器测定溶液pH变化如图所示。(1)图中A点表示的意义是______。(2)通过计算判断该废水是否可以直接排放?(排放标准:废水中氢氧化钠的质量分数<0.001%)9、某学校化学小组的同学研究酸的性质,进行金属与酸反应时,取出铝箔与稀硫酸反应,没有产生气泡。于是同学们对此进行了探究:在烧杯中加入2.14g久置的铝箔,再滴加稀硫酸,放出气体的质量与所加稀硫酸质量的关系如右图所示。请回答:(1)产生氢气________g,刚开始滴加稀硫酸没有氢气放出的原因是_______,做金属铝与稀硫酸反应时应该注意什么?________。(2)所滴加的稀硫酸中溶质的质量分数________。(3)铝箔中铝元素的质量________。(4)当滴入107.8g稀硫酸时形成溶液中溶质质量分数________。四、实验探究(每小题5分,共计20分)1、铜锈又叫铜绿,是一种绿色固体,它的化学式是Cu2(OH)2CO3,将铜锈加热,会生成固态、液态、气态三种氧化物。化学兴趣小组对这三种生成物进行了探究.(猜想)猜想一:此三种物质分别是CuO、H2O、CO2猜想二:此三种物质分别是CuO、H2O、CO (查阅资料)无水硫酸铜是一种白色粉末,遇水变成蓝色。(实验)实验小组取铜锈若干克,低温干燥后加入试管中加热,后续实验如下实验步骤实验现象实验结论步骤 1:将反应产生的气体通入如下装置中(1)观察到装置A中的实验现象是_______说明该气体中有H2O装置B中澄清石灰水变浑浊(2)说明该气体中有_____;写出装置B中发生反应的化学方程式_______。步骤2:取少量反应后试管中的黑色粉末于另一试管中,往其中加入稀硫酸,将试管置于酒精灯上加热。溶液由无色变成蓝色说明黑色粉末是CuO(总结)(3)综上所述,写出加热铜锈发生反应的化学方程式_______。(反思)(4)实验步骤1的装置中,气球的作用是________。(5)甲同学认为实验步骤1中,装置A和B的位置可以对调,乙同学不同意,其原因是_______。2、通过学习碱的性质,某化学兴趣小组的同学对实验室的“氢氧化钙是否变质以及变质的程度”展开了探究活动。(1)氢氧化钙暴露在空气中由于吸收二氧化碳而变质,变质的化学方程式为:___________。提出问题:氢氧化钙是否变质?(2)猜想与假设:同学们经过讨论认为样品存在三种可能情况:①没有变质,样品的成份为___________(填化学式,下同);②部分变质,样品的成份为___________;③完全变质,样品的成份为___________。(3)实验探究实验步骤及操作实验现象实验结论取样品于试管中,加入足量蒸馏水振荡,静置①取上层清液,滴入无色酚酞试液②倒去上层清液,再向试管中注入稀盐酸①无色酚酞试液变红②___________部分变质③无色酚酞试液不变红④___________⑤___________⑥___________⑦没有气泡产生⑧___________ 3、在高温下,铁与水蒸气能发生反应生成一种常见铁的氧化物和一种气体,某化学学习小组的同学对此反应比较感兴趣,在小组集体协作下设计了如下实验,以探究铁粉与水蒸气反应后的产物,也邀请你一起来完成下列探究:(1)A装置的作用是:______;(2)探究生成的气体是什么?(猜想与假设)猜想一:生成的气体可能是氢气;猜想二:生成的气体可能是氧气;(实验探究)将生成的气体通入C装置,球形管里装有碱石灰干燥剂,导管口蘸些肥皂水(或洗涤剂溶液),控制气体流速,吹出肥皂泡,当肥皂泡吹到一定大时,轻轻摆动导管,肥皂泡脱离管口后,气泡上升。用燃着的木条靠近肥皂泡,有爆鸣声。(推断)生成的气体是______。(3)探究试管中剩余固体成分是什么?(查阅资料)常见铁的氧化物FeOFe2O3Fe3O4颜色、状态黑色粉末红棕色粉末黑色晶体能否被进磁铁吸引否否能能否与盐酸反应能能能(初步验证)试管中剩余固体为黑色,能全部被磁铁吸引。(猜想与假设)猜想一:剩余固体是Fe和Fe3O4;猜想二:剩余固体是:______。(实验探究)实验操作实验现象及结论____________(实验结论)铁与水蒸气反应的化学方程式为:______。(反思与交流)该黑色固体不可能是FeO、Fe2O3。4、某兴趣小组探究了镁与稀盐酸的反应。将打磨后的镁条放入稀盐酸中,一段时间后发现有“灰白色沉淀”产生的异常现象。镁与稀盐酸反应的化学方程式为_____。(提出问题)灰白色沉淀可能含有什么物质?(查阅资料)①Mg(OH)2受热分解生成MgO和H2O;②变色硅胶遇水由蓝色变为粉红色;③碱式氯化镁(Mg(OH)C1)不溶于水,受热易分解生成MgO和HCl气体。(提出假设)甲同学认为洗涤干燥后的灰白色沉淀中不含MgC12,你认为原因是_____。乙同学认为灰白色沉淀中可能含有:①Mg;②Mg(OH)C1;③Mg(OH)2(实验探究)乙同学将灰白色沉淀洗涤、干燥后,分别置于编号为①、②、③的试管中。序号实验操作实验现象实验结论实验1向试管①中加入适量_____(填物质名称)沉淀消失,无气泡产生不含有Mg实验2加热试管②,并将蘸有紫色石蕊溶液的滤纸条置于试管口滤纸条变红生成_____实验3加热试管③,将产生的气体通过变色硅胶硅胶由蓝色变为粉红色生成_____(讨论分析)灰白色沉淀的组成为_____,实验2中发生反应的化学方程式是_____。
相关试卷
这是一份2022年度最新人教版九年级化学下册第十单元 酸和碱期末试卷真题,共12页。试卷主要包含了单选题,填空题,计算题,实验探究等内容,欢迎下载使用。
这是一份2022年度最新人教版九年级化学下册第十单元 酸和碱期末模拟试卷【真题】,共13页。试卷主要包含了单选题,填空题,计算题,实验探究等内容,欢迎下载使用。
这是一份2022年度最新人教版九年级化学下册第十单元 酸和碱期末试卷【真题】,共13页。试卷主要包含了单选题,填空题,计算题,实验探究等内容,欢迎下载使用。

