


2021年最新人教版九年级化学下册第十单元 酸和碱期末复习试卷【汇总】
展开
这是一份2021年最新人教版九年级化学下册第十单元 酸和碱期末复习试卷【汇总】,共12页。试卷主要包含了单选题,填空题,计算题,实验探究等内容,欢迎下载使用。
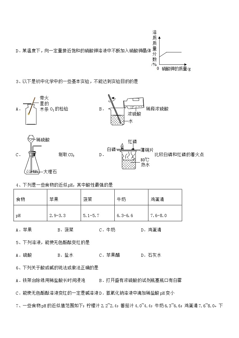
最新人教版九年级化学下册第十单元 酸和碱期末复习试卷【汇总】(考试时间:90分钟,总分100分)班级:__________ 姓名:__________ 分数:__________一、单选题(每小题3分,共计24分)1、下列实验现象的描述正确的是A.二氧化碳通入紫色石蕊试液,溶液变红,再加热,溶液变为无色B.在空气中加热铝片,铝片立即熔化并剧烈燃烧C.木炭在氧气中燃烧,生成黑色固体D.硫粉在空气中燃烧,产生淡蓝色火焰2、学习科学时我们经常会用图象来建模。下列对图象的分析正确的是A.常温下,相同质量的锌和铁分別与足量的相同浓度的稀硫酸反应B.向一定量的氢氧化钠溶液中滴加pH=3的稀盐酸C.电解水D.某温度下,向一定量接近饱和的硝酸钾溶液中不断加入硝酸钾晶体3、以下是初中化学中的一些基本实验,不能达到实验目的的是A.O2的检验 B.稀释浓硫酸C.制取CO2 D.比较白磷和红磷的着火点4、下列是一些食物的近似pH,其中酸性最强的是食物苹果菠菜牛奶鸡蛋清pH2.9-3.35.1-5.76.3-6.67.6-8.0A.苹果 B.菠菜 C.牛奶 D.鸡蛋清5、下列溶液,能使无色酚酞变红的是A.硫酸 B.盐水 C.苹果醋 D.石灰水6、下列关于酸或碱的说法或做法正确的是A.铁架台除锈用稀盐酸长时间浸泡 B.打开盛有浓硫酸的试剂瓶塞瓶口有白雾C.能使无色酚酞溶液变红的一定是碱溶液 D.氢氧化钠溶液中滴加稀盐酸pH变小7、一些食物pH的近似值范围如下;柠檬汁2.2~2.4;番茄汁4.0~4.4;牛奶6.3~6.6;鸡蛋清7.6~8.0。下列说法中,正确的是A.鸡蛋清和牛奶都显碱性 B.胃酸过多的人应少饮柠橡汁C.番茄汁比柠檬汁的酸性强 D.以上数值是用pH试纸测量得出的8、下列物质不能与稀盐酸反应的是A.铜 B.氧化铜 C.碳酸钙 D.碳酸钠二、填空题(每小题4分,共计20分)1、 “洁厕灵” 的有效成分为盐酸,可以清除污垢,除去异味。(1)“洁厕灵”能轻松除去铁制品表面的铁锈;但不能加入过量及长时间浸泡。用化学方程式分别表示原因__________;_________。(2)“漂白精” 的有效成分为次氯酸钠(NaClO),可以快速漂除衣物污渍,若与“洁厕灵”混用,易产生一种有毒气体,反应的化学方程式为NaClO+2HCl=NaCl+Cl2↑+X,则X的化学式为___________。2、水是生命之源,“爱惜水,保护水”是每个公民的义务和责任.(1)海水淡化是获取淡水的方法之一.用如图所示的方法获得淡水的过程中发生的是______变化(填“物理”或“化学”)。(2)高铁酸钾(K2FeO4)可以用于灾区饮用水的净化,制备K2FeO4的化学反应方程式为:2Fe(OH)3+3Cl2+10KOH═2K2FeO4+6X+8H2O,X的化学式为_____,K2FeO4中Fe的化合价_____。(3)化学工业中的废水是污染水源的主要原因之一,某硫酸厂的废水含有Na2SO4、H2SO4等物质,工厂用废铁粉、熟石灰等物质进行无害化处理后再排放,写出发生中和反应的化学方程式_____。3、某化学兴趣小组同学为探究硫酸的化学性质,做了如下实验:(1)能产生气泡的是______(填标号);(2)写出溶液变为蓝色所发生反应的化学方程式______。(3)能证明C中发生了反应的现象是______。4、请用适当的化学用语填空.(1)铝元素:_______。(2)2个氢原子:________。(3)碱中含有的阴离子:________。(4)五氧化二氮:_______。5、水是一种重要的资源,保护水资源从我们做起。(1)电解水的实验如图所示,收集到氧气的试管是__________(填“A”或“B”)。(2)水能与多种物质反应。氧化钙与水激烈反应,并放出大量的热,该反应的化学方程式为___________。(3)图2实验中,水用来隔绝空气的是 (填字母序号)。A.溶解物质 B.铁丝燃烧C. 水的电解 D.保存白磷三、计算题(每小题4分,共计36分)1、过氧乙酸是一种常用的消毒剂,其说明书的一部分如图所示,回答下列问题:(1)保存和配制过氧乙酸不宜使用__(填“铁”“玻璃”或“陶瓷”)材料制成的容器。(2)双氧水和乙酸反应可得到过氧乙酸,该反应的化学方程式为CH3COOH+H2O2=CH3COOOH+X,则X的化学式为__。(3)用质量分数为40%的过氧乙酸溶液配制8000g质量分数为0.5%的过氧乙酸溶液来浸泡消毒,需要取水__mL(水的密度为1g/mL)。2、某氢氧化钠样品中混有氯化钠,为测定样品中氢氧化钠的质量分数,称取5g样品,加入27g水完全溶解后,缓缓加入稀盐酸,同时测定溶液的pH,当pH=7时,刚好用去10%的稀盐酸36.5g.试计算:(1)将100g质量分数为36%的浓盐酸稀释成10%的稀盐酸,需加水的质量为 ___________ g(2)样品中氢氧化钠的质量分数。(3)反应后所得溶液中溶质的质量分数3、为测定某石灰石样品中碳酸钙的质量分数,某化学兴趣小组的同学取12 g石灰石样品开展实验探究,并精确地记录了实验过程中放出气体和加入稀盐酸的质量,所得数据如图所示。(该石灰石样品中所含杂质既不溶于水,也不参加反应) ,请计算并写出必要的计算过程:(1)该石灰石样品中碳酸钙的质量。(2)当盐酸和石灰石样品恰好完全反应时,所得溶液的溶质质量分数。4、实验室欲测定一瓶标签破损的稀盐酸的溶质质量分数,现取10g稀盐酸样品,将5%的氢氧化钠溶液逐滴加入到样品中,边加边搅拌,随着氢氧化钠溶液的加入,溶液pH的变化情况如图所示。请回答:(1)a点溶液中含有的离子是_____________(填写化学符号)。(2)pH=7时,消耗氢氧化钠的质量为_____________g。(3)计算稀盐酸的溶质质量分数。(计算结果精确至0.1%)。5、向盛有10g稀盐酸的烧杯中滴加4%的氢氧化钠溶液,其反应的化学方程式为:,测得反应过程中溶液温度的变化情况如图所示:(1)根据曲线判断,该反应是______反应(选填“吸热”或“放热”)。(2)试计算该稀盐酸的溶质质量分数。6、已知Na2CO3的水溶液呈碱性。在一烧杯中盛有31.4gNa2CO3和NaCl组成的固体混合物,向其中逐渐滴加溶质质量分数为10%的稀盐酸,放出气体的总质量与所滴入稀盐酸的质量关系曲线如下图所示,请根据题意回答问题:(1)当滴加稀盐酸至图中B点时,烧杯中溶液的pH______7(填>、=或<)。(2)通过计算求出烧杯中溶液恰好是中性时,所得溶液中溶质的质量。7、利用中和反应可以测定酸或碱溶液中溶质的质量分数,向20g氢氧化钾溶液中不断滴加溶质质量分数为3.65%的稀盐酸40g。(1)如图中a、b、c三溶液能表示酸碱恰好完全反应的是______溶液,滴入石蕊试液呈红色的是______溶液,b溶液中微粒有 (写微粒符号)。(2)氢氧化钾溶液中溶质质量分数为______。(精确到0.1%,下同)(3)求c点溶液中氯化钾的质量分数。(要有计算过程)8、某兴趣小组在实验室发现一瓶敞口久置的氢氧化钠和一瓶未标浓度的稀盐酸,为测定氢氧化钠的变质情况和稀盐酸的浓度,他们做了以下实验:取一定质量的变质的氢氧化钠样品于锥形瓶中,加入水充分溶解配成118.6g溶液,然后再向锥形瓶中滴加未知浓度的稀盐酸,测得加入稀盐酸的质量与锥形瓶中物质的质量关系如图所示;求:(1)未知浓度的稀盐酸的溶质质量分数。(2)反应至A点时,所得溶液的溶质质量分数(结果保留小数点后一位)。9、向部分被氧化的镁带样品中,加入146g溶质质量分数为10%的稀盐酸,恰好完全反应,收集到氢气0.2g。(1)根据化学方程式计算,该样品中金属镁的质量。(2)计算反应后生成氯化镁的质量。四、实验探究(每小题5分,共计20分)1、通过学习碱的性质,某化学兴趣小组的同学对实验室的“氢氧化钙是否变质以及变质的程度”展开了探究活动。(1)氢氧化钙暴露在空气中由于吸收二氧化碳而变质,变质的化学方程式为:___________。提出问题:氢氧化钙是否变质?(2)猜想与假设:同学们经过讨论认为样品存在三种可能情况:①没有变质,样品的成份为___________(填化学式,下同);②部分变质,样品的成份为___________;③完全变质,样品的成份为___________。(3)实验探究实验步骤及操作实验现象实验结论取样品于试管中,加入足量蒸馏水振荡,静置①取上层清液,滴入无色酚酞试液②倒去上层清液,再向试管中注入稀盐酸①无色酚酞试液变红②___________部分变质③无色酚酞试液不变红④___________⑤___________⑥___________⑦没有气泡产生⑧___________ 2、某化学兴趣小组在做完制取二氧化碳的实验后(用石灰石和稀盐酸制取),对反应后反应器内的剩余溶液的溶质成分产生了兴趣,他们继续进行了以下实验探究。(分析推断)根据制取二氧化碳的反应原理,可以确定剩余溶液中一定含有氯化钙。但其中是否含有氯化氢需要通过实验来证明。若剩余溶液显酸性(含有H+),说明含有氯化氢。(查阅资料)碳酸钙不溶于水,氢氧化钙微溶于水,氯化钙溶液呈中性。(实验过程)将剩余的溶液倒入烧杯中,微热后冷却到室温。 实验操作实验现象实验结论甲同学取烧杯中的溶液少许于试管中,向其中滴加______溶液变红溶液显酸性(含有H+)乙同学取烧杯中的溶液少许于试管中,向其中加入少量的锌粒现象:有气泡产生反应的化学方程式是______丙同学取烧杯中的溶液少许于试管中,向其中加入少量的石灰石现象:有气泡产生反应的化学方程式是______(拓展提高)若要从剩余溶液中得到尽可能多的纯净的氯化钙固体,同学们认为可以向剩余溶液中加入稍过量的______(填化学式),经______、蒸发等操作后即可完成。3、某研究小组对自动充气气球(示意图如图1)进行下列探究。[查阅资料]该气球充气原理是:通过挤破液体包,使液体与白色粉末接触产生二氧化碳气体,实现气球自动充气。(1)二氧化碳在生活中作用很广泛,温室效应可以提高温度保护地表,也是气体肥料,二氧化碳还有其他用途例如______。探究一:液体包内溶液酸碱性的探究(2)室温时,用pH试纸测得溶液的pH=3,则该溶液呈______性。探究二:白色粉末成分的探究[猜想与假设]甲同学认为是碳酸钙;乙同学认为是碳酸钠;丙同学认为是碳酸氢钠。[设计并进行实验](3)将少量白色粉末放入水中搅拌,固体全部溶解,说明甲同学的猜想______(填“正确”或“不正确”)。(4)室温时,分别向盛有碳酸氢钠、碳酸钠和白色粉末样品的锥形瓶中注入等体积、足量的10%盐酸(装置如图2),记录如表:实验编号锥形瓶内物质最终得到CO2体积/mL名称质量/g①碳酸氢钠0.10V1②碳酸钠0.10V2③白色粉末aV1表中a=______;V1______V2(填“>”、“<”或“=”)。[分析并得出结论](5)从上表中获取证据并得出结论该粉末成分是______(填名称),理由是______。4、国庆节后,同学们带着快乐的心情返回学校。大家来到实验室时,意外地发现实验桌上有瓶敞口放置已久的NaOH溶液,由此,激发了他们的探究欲望。(提出问题)这瓶NaOH溶液一定变质了,其变质的程度如何呢?根据所学的化学知识,用化学方程式表示该溶液一定变质的依据____________。(提出猜想)小丽的猜想:NaOH溶液部分变质。小刚的猜想:__________。(实验探究)小丽和小刚设计探究实验方案,证明了他们各自的猜想。请根据表中内容填写实验时的现象实验步骤实验操作实验现象实验结论或化学方程式步骤一取样品,加水配制成溶液,并向其中滴加适量氯化钙溶液,充分反应后过滤有________生成氢氧化钠已变质。写出加入氯化钙溶液后发生反应的化学方程式__________。步骤二取上述少量滤液于试管中,滴加无色酚酞溶液酚酞溶液变为_______ 色氢氧化钠部分变质得出结论:小丽的猜想正确。假设小刚的猜想正确,则在实验中观察到的现象是__________。(实验反思)(1)下列物质①HCl溶液、②Ca(NO3)2溶液、③Ca(OH)2溶液,不能代替探究实验中CaCl2溶液的是________(填序号)。(2)步骤二中滴加的试剂除用指示剂外,还可以用_________替代。(拓展应用)保存NaOH溶液的方法是__________。
相关试卷
这是一份2022年最新人教版九年级化学下册第十单元 酸和碱期末复习试卷【通用】,共14页。试卷主要包含了单选题,填空题,计算题,实验探究等内容,欢迎下载使用。
这是一份2022年最新人教版九年级化学下册第十单元 酸和碱期末复习试卷汇总,共14页。试卷主要包含了单选题,填空题,计算题,实验探究等内容,欢迎下载使用。
这是一份2021年最新人教版九年级化学下册第十单元 酸和碱期末复习试卷最新,共14页。试卷主要包含了单选题,填空题,计算题,实验探究等内容,欢迎下载使用。