


【高频真题解析】2022年河北省中考数学模拟真题测评 A卷(精选)
展开2022年河北省中考数学模拟真题测评 A卷
考试时间:90分钟;命题人:数学教研组
考生注意:
1、本卷分第I卷(选择题)和第Ⅱ卷(非选择题)两部分,满分100分,考试时间90分钟
2、答卷前,考生务必用0.5毫米黑色签字笔将自己的姓名、班级填写在试卷规定位置上
3、答案必须写在试卷各个题目指定区域内相应的位置,如需改动,先划掉原来的答案,然后再写上新的答案;不准使用涂改液、胶带纸、修正带,不按以上要求作答的答案无效。
第I卷(选择题 30分)
一、单选题(10小题,每小题3分,共计30分)
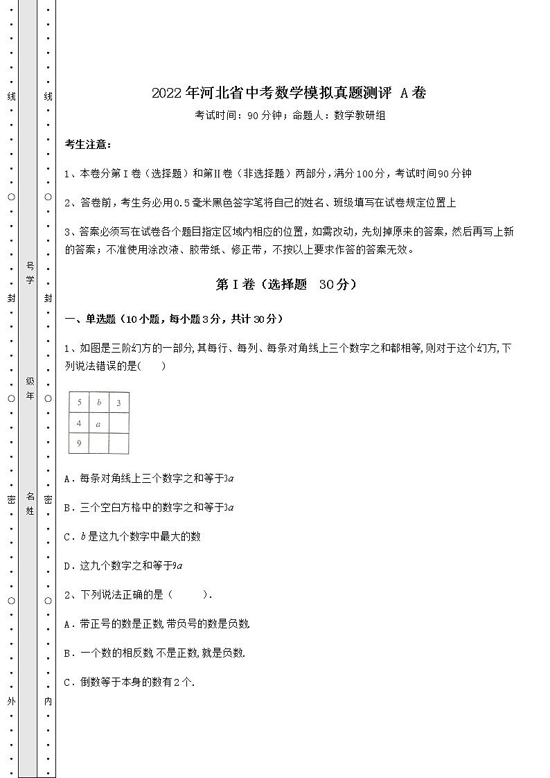
1、如图是三阶幻方的一部分,其每行、每列、每条对角线上三个数字之和都相等,则对于这个幻方,下列说法错误的是( )
A.每条对角线上三个数字之和等于
B.三个空白方格中的数字之和等于
C.是这九个数字中最大的数
D.这九个数字之和等于
2、下列说法正确的是( ).
A.带正号的数是正数,带负号的数是负数.
B.一个数的相反数,不是正数,就是负数.
C.倒数等于本身的数有2个.
D.零除以任何数等于零.
3、如果单项式2a2m﹣5bn+2与ab3n﹣2的和是单项式,那么m和n的取值分别为( )
A.2,3 B.3,2 C.﹣3,2 D.3,﹣2
4、不等式组的解集在数轴上表示正确的是( )
A. B. C. D.
5、方程的解为( )
A. B. C. D.无解
6、数轴上到点-2的距离为4的点有( ).
A.2 B.-6或2 C.0 D.-6
7、把分式化简的正确结果为( )
A. B. C. D.
8、一元二次方程的一次项的系数是( )
A.4 B.-4 C.1 D.5
9、已知a<b,则下列不等式中不正确的是( )
A.2+a<2+b B.a-5<b-5 C.-2a<-2b D.<
10、计算的值为( )
A. B. C.82 D.178
第Ⅱ卷(非选择题 70分)
二、填空题(5小题,每小题4分,共计20分)
1、实数a、b互为相反数,c、d互为倒数,x的绝对值为,则=_______.
2、已知点O在直线AB上,且线段OA=4 cm,线段OB=6 cm,点E,F分别是OA,OB的中点,则线段EF=________cm.
3、已知圆锥的底面周长为,母线长为.则它的侧面展开图的圆心角为________度.
4、若关于x的分式方程有增根,则增根为__________,m的值为__________.
5、a是不为1的数,我们把称为a的差倒数,如:2的差倒数为;的差倒数是;已知是的差倒数,是的差倒数,是的差倒数,…依此类推,则_____.
三、解答题(5小题,每小题10分,共计50分)
1、为鼓励居民节约用水,昆明市主城区居民生活用水推行每月阶梯水费收费制度,具体执行方案如下(注:自2021年1月4日起执行):
类别 | 每户每月用水量(立方米) | 阶梯价格(元/立方米) |
第一阶梯 | 小于或等于12.5的部分 | 4.2 |
第二阶梯 | 大于12.5且小于或等于17.5的部分 | 5.8 |
第三阶梯 | 大于17.5的部分 | 10.6 |
(1)一户居民二月份用水8立方米,则需缴水费______元;
(2)某用户三月份缴水费67元,则该用户三月份所用水量为多少立方米?
(3)某户居民五、六月份共用水29立方米,缴纳水费129元,已知该用户六月份用水量大于五月份,且五、六月份的用水量均小于17.5立方米.求该户居民五、六月份分别用水多少立方米?
2、鱼卷是泉州十大名小吃之一,不但本地人喜欢,还深受外来游客的赞赏.小张从事鱼卷生产和批发多年,有着不少来自零售商和酒店的客户,当地的习俗是农历正月没有生产鱼卷,客户正月所需要的鱼卷都会在农历十二月底进行一次性采购.2018年年底小张的“熟客”们共向小张采购了5000箱鱼卷,到2020年底“熟客”们采购了7200箱.
(1)求小张的“熟客"们这两年向小张采购鱼卷的年平均增长率;
(2)2020年底小张“熟客”们采订购鱼卷的数量占小张年底总销售量的,由于鱼卷受到游客们的青睐,小张做了一份市场调查,决定今年年底是否在网上出售鱼卷,若没有在网上出售鱼卷,则按去年的价格出售,每箱利润为15元,预计销售量与去年持平;若计划在网上出售鱼卷,则需把每箱售价下4至5元,且每下调1元销售量可增加1000箱,求小张在今年年底能获得的最大利润是多少元?
3、如图1,O为直线AB上一点,过点O作射线OC,,将一直角三角板()的直角顶点放在点O处,一边ON在射线OA上,另一边OM与OC都在直线AB的上方.
(1)将图1中的三角板绕点O以每秒3°的速度沿顺时针方向旋转一周,如图2,经过t秒后,OM恰好平分.
①t的值是_________;
②此时ON是否平分?说明理由;
(2)在(1)的基础上,若三角板在转动的同时,射线OC也绕O点以每秒6°的速度沿顺时针方向旋转一周,如图3,那么经过多长时间OC平分?请说明理由;
(3)在(2)的基础上,经过多长时间,?请画图并说明理由.
4、如图,在平面直角坐标系xOy中,顶点为M的抛物线经过点B(3,1)、C(﹣2,6),与y轴交于点A,对称轴为直线x=1.
(1)求抛物线的表达式;
(2)求△ABM的面积;
(3)点P是抛物线上一点,且∠PMB=∠ABM,试直接写出点P的坐标.
5、在平面直角坐标系中,对于点和,给出如下定义:若,则称点为点的“可控变点”
例如:点的“可控变点”为点,点的“可控变点”为点.
(1)点的“可控变点”坐标为 ;
(2)若点在函数的图象上,其“可控变点” 的纵坐标是7,求“可控变点” 的横坐标:
(3)若点在函数的图象上,其“可控变点” 的纵坐标的取值范围是,求的值.
-参考答案-
一、单选题
1、B
【分析】
根据每行、每列、每条对角线上三个数字之和都相等,则由第1列三个已知数5+4+9=18可知每行、每列、每条对角线上三个数字之和为18,于是可分别求出未知的各数,从而对四个选项进行判断.
【详解】
∵每行、每列、每条对角线上三个数字之和都相等,
而第1列:5+4+9=18,于是有
5+b+3=18,
9+a+3=18,
得出a=6,b=10,
从而可求出三个空格处的数为2、7、8,
所以答案A、C、D正确,
而2+7+8=17≠18,∴答案B错误,
故选B.
【点睛】
本题考查的是数字推理问题,抓住条件利用一元一次方程进行逐一求解是本题的突破口.
2、C
【分析】
利用有理数的定义判断即可得到结果.
【详解】
解:A、带正号的数不一定为正数,例如+(-2);带负号的数不一定为负数,例如-(-2),故错误;
B、一个数的相反数,不是正数,就是负数,例如0的相反数是0,故错误;
C、倒数等于本身的数有2个,是1和-1,正确;
D、零除以任何数(0除外)等于零,故错误;
故选C.
【点睛】
本题考查有理数的除法,以及正负数、倒数以及相反数,掌握它们的性质是解题的关键.
3、B
【分析】
根据题意可知单项式2a2m﹣5bn+2与ab3n﹣2是同类项,结合同类项的定义中相同字母的指数也相同的条件,可得方程组,解方程组即可求得m,n的值.
【详解】
解:根据题意,得
解得m=3,n=2.
故选:B.
【点睛】
同类项的定义是所含有的字母相同,并且相同字母的指数也相同的项叫同类项.
4、C
【解析】
【分析】
先求出不等式组的解集,再在数轴上表示出来即可.
【详解】
∵解不等式①得:x≤2,解不等式②得:x>1,∴不等式组的解集为1<x≤2,在数轴上表示为:.
故选C.
【点睛】
本题考查了解一元一次不等式组和在数轴上表示不等式组的解集,能根据不等式的解集求出不等式组的解集是解答此题的关键.
5、D
【分析】
先去分母,把分式方程转化为整式方程,然后求解即可.
【详解】
解:
去分母得,
解得,
经检验,是原分式方程的增根,
所以原分式方程无解.
故选D.
【点睛】
本题主要考查分式方程的求解,熟练掌握分式方程的求解是解题的关键.
6、B
【分析】
分点在点-2的左边和右边两种情况讨论求解.
【详解】
解:点在点-2的左边时,为-2-4=-6,
点在点-2的右边时,为-2+4=2,
所以,在数轴上到点-2的距离是4的点所表示的数是-6或2.
故选:B.
【点睛】
本题考查数轴,注意:此题要分为两种情况:在表示-2点的左边和右边.
7、A
【分析】
先确定最简公分母是(x+2)(x−2),然后通分化简.
【详解】
==;
故选A.
【点睛】
分式的加减运算中,异分母分式,则必须先通分,把异分母分式化为同分母分式,然后再相加减.
8、A
【分析】
方程整理为一般形式,求出一次项系数即可.
【详解】
方程整理得:x2+4x+5=0,则一次项系数为4.
故选A.
【点睛】
本题考查了一元二次方程的一般形式,一元二次方程的一般形式是:ax2+bx+c=0(a,b,c是常数且a≠0)特别要注意a≠0的条件.这是在做题过程中容易忽视的知识点.在一般形式中ax2叫二次项,bx叫一次项,c是常数项.其中a,b,c分别叫二次项系数,一次项系数,常数项.
9、C
【解析】
【分析】
根据不等式的性质分别对每一项进行分析,即可得出答案.
【详解】
A.∵a<b,根据不等式两边同时加上2,不等号方向不变,∴2+a<2+b,正确;
B.∵a<b,根据不等式两边同时加-5,不等号方向不变,∴a-5<b-5,正确;
C.∵a<b,根据不等式两边同时乘以-2,不等号方向改变,∴﹣2a>﹣2b,本选项不正确;
D.∵a<b,根据不等式两边同时乘以,不等号方向不变,∴<,正确.
故选C.
【点睛】
本题考查了不等式的性质,掌握不等式的性质是解决本题的关键;不等式两边加(或减)同一个数(或式子),不等号的方向不变.(2)不等式两边乘(或除以)同一个正数,不等号的方向不变.(3)不等式两边乘(或除以)同一个负数,不等号的方向改变.
10、D
【分析】
根据有理数的混合运算计算即可;
【详解】
解:.
故选D.
【点睛】
本题主要考查了含有乘方的有理数混合运算,准确计算是解题的关键.
二、填空题
1、6±
【详解】
解:∵a、b互为相反数,c、d互为倒数,x的绝对值为,
∴a+b=0,cd=1,x=±,
当x=时,原式=5+(0+1)×+0+1=6+;
当x=−时,原式=5+(0+1)×(−)+0+1=6−.
故答案为6±.
2、1或5
【分析】
根据题意,画出图形,此题分两种情况;
①点O在点A和点B之间(如图①),则;②点O在点A和点B外(如图②),则.
【详解】
如图,(1)点O在点A和点B之间,如图①,
则.
(2)点O在点A和点B外,如图②,
则.
∴线段EF的长度为1cm或5cm.
故答案为1cm或5cm.
【点睛】
此题考查两点间的距离,解题关键在于利用中点性质转化线段之间的倍分关系.
3、
【分析】
根据弧长=圆锥底面周长=4π,弧长=计算.
【详解】
由题意知:弧长=圆锥底面周长=4πcm,=4π,解得:n=240.
故答案为240.
【点睛】
本题考查了的知识点为:弧长=圆锥底面周长及弧长与圆心角的关系.
4、 1
【分析】
分式方程的增根是使得最简公分母为0的未知数的取值,根据分式方程的增根定义即可求解.
【详解】
解:∵原方程有增根,
∴最简公分母,解得,即增根为2,
方程两边同乘,得,
化简,得,
将代入,得.
故答案为:
【点睛】
本题主要考查分式方程增根的定义,解决本题的关键是要熟练掌握分式方程的解法和增根的定义.
5、
【分析】
根据题意,可以写出这列数的前几个数,从而可以发现数字的变化特点,进而得到a2019的值.
【详解】
解:,是的差倒数,
即,是的差倒数,
即,是的差倒数,
即,
…
依此类推,∵,
∴.
故答案为:.
【点睛】
本题考查数字的变化类、新定义,解答本题的关键是明确题意,发现数字的变化特点,求出所求项的值.
三、解答题
1、
(1)33.6元
(2)15立方米
(3)12立方米,17立方米
【分析】
(1)用水8立方米,未超过12.5立方米,按照每立方米4.2元求解即可;
(2)由12.5×4.2=52.5<67说明该居民用水超过12.5立方米,设用水为x立方米,根据水费为67元列出方程:12.5×4.2+(x-12.5)×5.8=67,求解即可;
(3)分29立方米全部用在5月份、全部用在6月份、一部分用水在5月份一部分用水在6月份3种情况分类讨论求解.
(1)
解:∵每月用水量小于或等于12.5时每立方米按4.2元收费,一户居民用水为8立方米,
∴需要交纳的水费为:8×4.2=33.6元.
(2)
解:∵12.5×4.2=52.5<67元,
∴三月份该居民用水超过12.5立方米,设该居民用水为x立方米,
由题意可知:12.5×4.2+(x-12.5)×5.8=67,
解出:x=15(立方米),
故该居民三月份用水为15立方米.
(3)
解:①假设五、六月份都在第一阶梯时:(立方米),
∵25<29(不符合舍去);
②假设五、六月份都在第二阶梯时:(元),
∵128.2<129(不符合舍去);
③假设五月份在第一阶梯、六月份在第二阶梯时:设五月份用水量为x立方米,六月份为立方米,由题意得:,
解得:;
此时五月份用水量为12立方米,六月份用水量为立方米,符合题意,
∴五月份用水量为12立方米,六月份用水量为立方米.
【点睛】
本题考查一元一次方程的应用,解决本题的关键是读懂题意,得出每月用水量在三个不同阶梯时的水费进而求解.
2、
(1)
(2)小张在今年年底能获得的最大利润是元.
【分析】
(1)设小张的“熟客”们这两年向小张采购鱼卷的年平均增长率为则可得方程再解方程即可得到答案;
(2)先求解今年的总的销量为箱,设今年总利润为元,价格下调元,则可建立二次函数为,再利用二次函数的性质求解最大值即可.
(1)
解:设小张的“熟客”们这两年向小张采购鱼卷的年平均增长率为 则
整理得:
解得:(负根不合题意舍去)
答:小张的“熟客”们这两年向小张采购鱼卷的年平均增长率为
(2)
解: 2020年底小张“熟客”们采订购鱼卷的数量占小张年底总销售量的,
2020年小张年总销量为:(箱),
设今年总利润为元,价格下调元,则
令 则
所以抛物线的对称轴为:
所以函数有最大值,
当时,(元),
所以小张在今年年底能获得的最大利润是元.
【点睛】
本题考查的是一元二次方程的应用,二次函数的应用,掌握“确定相等关系建立一元二次方程,建立二次函数模型”是解本题的关键.
3、
(1)①5;②是,理由见解析
(2)5,理由见解析
(3)秒或秒,理由见解析
【分析】
(1)①由∠AOC的度数,求出∠COM的度数,根据互余可得出∠CON的度数,进而求出时间t;
②根据图形和题意得出∠AON+∠BOM=90°,∠CON+∠COM=90°,再根据∠BOM=∠COM,即可得出ON平分∠AOC;
(2)根据图形和题意得出∠AON+∠BOM=90°,∠CON=∠COM=45°,再根据转动速度从而得出答案;
(3)需要分两种情况,当射线OC在直线AB上方时,在直线下方时两种情况,再根据旋转建立方程即可.
【小题1】
解:①∵∠AON+∠BOM=90°,∠COM=∠MOB,
∵∠AOC=30°,
∴∠BOC=2∠COM=150°,
∴∠COM=75°,
∴∠CON=15°,
∴∠AON=∠AOC-∠CON=30°-15°=15°,
∴∠AON=∠CON,
解得:t=15°÷3°=5;
故答案为:①5;
②是,理由如下:
由上可知,∠CON=∠AON=15°,
∴ON平分∠AOC;
【小题2】
经过5秒时,OC平分∠MON,理由如下:
∵∠AON+∠BOM=90°,∠CON=∠COM,
∵∠MON=90°,
∴∠CON=∠COM=45°,
∵三角板绕点O以每秒3°的速度顺时针旋转,射线OC也绕O点以每秒6°的速度顺时针旋转,
设∠AON为3t,∠AOC为30°+6t,
当OC平分∠MON时,∠CON=∠COM=45°,
∴∠AOC-∠AON=45°,
可得:30°+6t-3t=45°,
解得:t=5;
【小题3】
根据题意,有两种情况,当射线OC在直线AB上方时,如图4①,当射线OC在直线直线AB下方时,如图4②,
则有30°+6t+10°=180°,或30°+6t-10°=180°,
解得t=或,
∴经过秒或秒时,∠BOC=10°.
【点睛】
此题考查了角的计算,关键是应该认真审题并仔细观察图形,找到各个量之间的关系求出角的度数是解题的关键.
4、
(1)y=x2-2x-2
(2)3
(3)(8,46)或(2,-2)
【分析】
(1)由题意设抛物线解析式为y=ax2+bx+c,依题意得出三元一次方程组,解方程得出a、b、c的值,即可求出抛物线的解析式;
(2)根据题意连接AB,过点M作y轴的平行线交AB于点Q,连接AM、BM,求出直线AB的解析式,求出点Q的坐标,得出MQ的长,再利用S△ABM=S△MQA+S△MQB,即可求出△ABM的面积;
(3)根据题意分PM在AB的左侧和右侧两种情况进行讨论,即可得出点P的坐标.
(1)
解:(1)设抛物线解析式为y=ax2+bx+c,
∵抛物线经过点B(3,1)、C(-2,6),对称轴为直线x=1,
∴,
解得:,
∴设抛物线解析式为:y=x2-2x-2.
(2)
如图1,连接AB,过点M作y轴的平行线交AB于点Q,连接AM、BM,
当x=0时,y=-2,当x=1时,y=-3,
∴A(0,-2),M(1,-3),
设直线AB的解析式为y=mx+n,
把A(0,-2),B(3,1)代入得:,
解得:,
∴y=x-2,
当x=1时,y=-1,
∴Q(1,-1),
∴MQ=-1-(-3)=2,
∴S△ABM=S△MQA+S△MQB
=•MQ•|xB-xA|
=×2×|3-0|
=3.
(3)
如图2,分两种情况分类讨论:
①当PM在AB的左侧时,PM交AB于点D,设D(t,t-2),
∵B(3,1)、M(1,-3),
∴,
∵∠PMB=∠ABM,
∴BD=MD,
∴,
解得:t=,
∴D(,),
设直线MD的解析式为y=kx+b,
∴,
解得:,
∴直线MD的解析式为y=7x-10,
∴,
解得: (舍去),,
∴P(8,46),
②当PM在AB的右侧时,PM交抛物线于点P,
∵∠PMB=∠ABM,
∴AB∥PM,
∴设直线MP的解析式为y=x+d,
把M(1,-3)代入得:-3=1+d,
∴d=-4,
∴直线MP的解析式为y=x-4,
∴,
解得: (舍去),,
∴P(2,-2),
综上所述,点P的坐标为(8,46)或(2,-2).
【点睛】
本题考查二次函数综合题,熟练掌握并利用待定系数法和分类讨论的思想进行分析是解决问题的关键.
5、
(1)
(2)“可控变点” 的横坐标为3或
(3)
【分析】
(1)根据可控变点的定义,可得答案;
(2)根据可控变点的定义,可得函数解析式,根据自变量与函数值得对应关系,可得答案;
(3)根据可控变点的定义,可得函数解析式,根据自变量与函数值得对应关系,结合图象可得答案.
(1)
,
,
即点的“可控变点”坐标为;
(2)
由题意,得
的图象上的点的“可控变点”必在函数的图象上,如图1,
“可控变点” 的纵坐标的是7,
当时,解得,
当时,解得,
故答案为:3或;
(3)
由题意,得
y=-x2+16的图象上的点P的“可控变点”必在函数y′= 的图象上,如图2,
当x=-5时,x2-16=9,
∴-16<y′=x2-16≤9(x<0),
∴y′=-16在y′=-x2+16(x≥0)上,
∴-16=-x2+16,
∴x=4,
∴实数a的值为4.
【点睛】
本题考查了新定义,二次函数的图象与性质,利用可控变点的定义得出函数解析式是解题关键,又利用了自变量与函数值的对应关系.
【高频真题解析】2022年最新中考数学模拟真题测评 A卷(精选): 这是一份【高频真题解析】2022年最新中考数学模拟真题测评 A卷(精选),共21页。试卷主要包含了下列各式,下列说法正确的是.,不等式+1<的负整数解有,计算12a2b4•÷的结果等于,分式方程有增根,则m为等内容,欢迎下载使用。
【真题汇编】中考数学模拟专项测评 A卷(精选): 这是一份【真题汇编】中考数学模拟专项测评 A卷(精选),共20页。试卷主要包含了下列式中,与是同类二次根式的是等内容,欢迎下载使用。
【高频真题解析】中考数学模拟真题测评 A卷(精选): 这是一份【高频真题解析】中考数学模拟真题测评 A卷(精选),共20页。试卷主要包含了的相反数是,下列计算正确的是等内容,欢迎下载使用。