第一单元 细胞的分子组成-2020-2021学年高一生物上学期单元复习必杀50题(新苏教版(2020)必修1)
展开
这是一份第一单元 细胞的分子组成-2020-2021学年高一生物上学期单元复习必杀50题(新苏教版(2020)必修1),文件包含第一单元细胞的分子组成-2020-2021学年高一生物上学期单元复习必杀50题新苏教版2020必修1解析版docx、第一单元细胞的分子组成-2020-2021学年高一生物上学期单元复习必杀50题新苏教版2020必修1原卷版docx等2份试卷配套教学资源,其中试卷共37页, 欢迎下载使用。
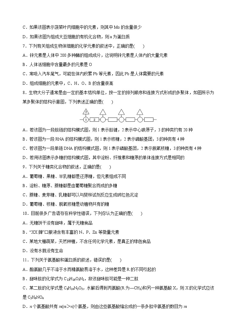
第1章 细胞的分子组成单元复习必杀50题1.小麦和家兔体内的各种化学元素( )A.种类和含量都相差很大B.种类和含量都相差不大C.种类相差很大,其中相同元素的含量都大体相同D.种类大体相同,其中相同元素的含量不同答案 D解析 小麦和家兔体内的各种化学元素的种类大体相同,含量相差较大。2.生物大分子中,S元素是蛋白质的特征元素,在氨基酸的分子结构中,S元素存在于( )A.氨基中 B.羧基中 C.R中 D.碱基中答案 C解析 由氨基酸的结构通式可知,蛋白质中的S元素存在于R中。 3.下列有关组成生物体的化学元素和化合物的叙述,正确的是( )A.不同的化合物元素组成也完全不相同B.肌肉细胞中含量最多的化合物是蛋白质C.人、动物与植物所含的化学元素含量和种类差异很大D.细胞中的元素和化合物含量会随着细胞的生活状态改变而改变答案 D4.列关于水的叙述,不正确的是( )A.结合水是细胞的重要组成成分B.血浆中的水大部分是自由水C.肌肉细胞内的水大部分是结合水D.自由水是细胞化学反应的良好溶剂答案 C解析 结合水是细胞内与有机大分子物质相结合的水分子,是细胞的重要组成成分,A正确;血浆中的水大部分以游离的状态存在,属于自由水,B正确;肌肉细胞内的水大部分是自由水,C错误;自由水可以溶解多种物质,是细胞化学反应的良好溶剂,D正确。5.在探索外星空间是否存在生命的过程中,科学家始终把寻找水作为最关键的一环,这是因为水在生命中的意义主要是( )A.水是生物体内物质运输的主要介质B.水具有缓和温度变化的作用C.生物化学反应都必须在水中进行D.水在细胞中含量最多答案 C解析 由于细胞内的许多化学反应都需在以水为基质的液体环境中才能进行,因此在探索外星空间是否存在生命的过程中,科学家始终把寻找水作为最关键的一环。6.下列有关图示的分析中,不正确的是( )A.如果该图为组成脂肪细胞中的元素,则a是氧元素B.如果该图表示的是组成骨骼肌细胞的化合物,则a是蛋白质C.如果该图表示菠菜叶肉细胞中的元素,则其中Mo的含量很少D.如果该图为组成大豆细胞的有机化合物,则a为蛋白质答案 B解析 在脂肪细胞中含量最多的元素是氧元素,A正确;细胞内含量最多的化合物是水,B错误;Mo在活细胞中含量很少,属于微量元素,C正确;活细胞内含量最多的有机化合物是蛋白质,即a代表蛋白质,D正确。7.下列有关组成生物体细胞的化学元素的叙述中,正确的是( )A.锌元素是人体中200多种酶的组成成分,这说明锌元素是人体内的大量元素B.人体活细胞中含量最多的元素是OC.常吸入汽车尾气,可能在体内积累Pb等元素,因此Pb是人体需要的元素D.组成细胞的元素中,C、H、O、B的含量很高答案 B解析 锌元素是人体200多种酶的组成成分,说明锌是组成生物体重要化合物的组成成分,不能说明锌是人体内的大量元素,A错误;人体细胞鲜重中含量最多的元素是O,B正确;常吸入汽车尾气,可能在体内积累Pb等元素,但Pb不是人体需要的元素,C错误;B是微量元素,在细胞内的含量很少,D错误。8.生物大分子通常是由一定的基本结构单位,按一定的排列顺序和连接方式形成的多聚体,如图所示为某多聚体的结构示意图,下列表述正确的是( )A.若该图为一段肽链的结构模式图,则1表示肽键,2表示中心碳原子,3的种类约有20种B.若该图为一段RNA的结构模式图,则1表示核糖,2表示磷酸基团,3的种类有4种C.若该图为一段单链DNA的结构模式图,则1表示磷酸基团,2表示脱氧核糖,3的种类有4种D.若用该图表示多糖的结构模式图,其中淀粉、纤维素和糖原的单体连接方式是相同的答案 B解析 如果该图表示肽链,则1表示中心碳原子,3表示R基,2表示肽键,A错误;如果该图表示RNA,则1表示核糖,2表示磷酸基团,3表示含氮碱基(有4种),B正确;如果该图表示单链DNA,则1应表示脱氧核糖,2表示磷酸基团,3表示含氮碱基(有4种),C错误;淀粉、纤维素和糖原都是由葡萄糖组成的,但连接方式不同,D错误。9.下列关于糖类化合物的叙述,正确的是( )A.葡萄糖、果糖、半乳糖都是还原糖,但元素组成不同B.淀粉、糖原、蔗糖都是由葡萄糖聚合而成的多糖C.蔗糖、麦芽糖、乳糖都可以与斐林试剂反应生成砖红色沉淀D.葡萄糖、核糖、脱氧核糖是动植物共有的糖答案 D解析 葡萄糖、果糖和半乳糖都有还原性,属于还原糖,组成元素相同,都是C、H、O,A错误;蔗糖是二糖,B错误;蔗糖不具有还原性,属于非还原糖,不能与斐林试剂发生反应,C错误;葡萄糖、核糖、脱氧核糖是动植物共有的糖,D正确。10.目前很多广告语存在科学性错误,下列你认为正确的是( )A.无糖饼干没有甜味,属于无糖食品B.“XX牌”口服液含有丰富的N、P、Zn等微量元素C.某地大棚蔬菜,天然种植,不含任何化学元素,是真正的绿色食品D.没有水就没有生命答案 D解析 饼干中含有淀粉,淀粉属于糖类,A错误;N、P是大量元素,Zn是微量元素,B错误;蔬菜含有大量有机化合物,其主要由C、H、O等元素组成,C错误;水是生命之源,没有水就没有生命,D正确。11.下列关于氨基酸和蛋白质的叙述,错误的是( )A.酪氨酸几乎不溶于水而精氨酸易溶于水,这种差异是R的不同引起的B.甜味肽的化学式为C13H16O5N2,故该甜味肽可能是一种二肽C.某二肽的化学式是C8H14N2O5,水解后得到丙氨酸(R为—CH3)和另一种氨基酸X,则X的化学式应该是C5H9NO4D.n个氨基酸共有m(m>n)个氨基,则由这些氨基酸缩合成的一条多肽中氨基的数目为m答案 D解析 R的种类决定了氨基酸的种类和性质,A正确;一个氨基酸中至少含有一个氨基,至少含有一个N原子,甜味肽的化学式含有两个N原子,可能含有两个氨基酸,则该甜味肽可能是一种二肽,B正确;丙氨酸和X脱去一分子水,生成C8H14N2O5,根据丙氨酸的R可确定其化学式为C3H7NO2,则X的化学式应该是C5H9NO4,C正确;n个氨基酸共有m(m>n)个氨基,则R中含有m-n个氨基,由这些氨基酸缩合成的一条多肽中游离氨基的数目为m-n+1,D错误。12.油菜种子成熟过程中部分有机物的变化如图所示,将不同成熟阶段的种子制成匀浆后检测,结果正确的是( )答案 C解析 第10天种子中有可溶性糖,不排除有还原糖的可能,故加入斐林试剂,水浴加热后可能出现砖红色沉淀,A项错误;第20天,种子中有蛋白质,加入双缩脲试剂后会出现紫色反应,B项错误;第30天种子中有脂肪,与苏丹Ⅲ染色液发生反应,呈现橘黄色,C项正确;第40天种子中无淀粉,加入稀碘液后不会呈现蓝色,D项错误。13.寨卡病毒是一种由蚊子传播的病毒,其可能导致婴儿患上“小头症”。经检测发现该病毒分子组成中含有尿嘧啶,则寨卡病毒中一定含有的大分子物质是( )A.脱氧核糖核酸 B.核糖核苷酸C.脱氧核糖核苷酸 D.核糖核酸答案 D解析 尿嘧啶存在于核糖核酸即RNA中,核糖核苷酸是小分子物质。14.下图表示细胞中一种常见的水解反应,下列化合物能发生此种反应的有( )①多肽 ②淀粉 ③纤维素 ④脂肪A.①②③ B.①②④ C.①③④ D.②③④答案 A解析 多肽通过氨基酸脱水缩合形成,水解后可得到单体氨基酸,故①正确;淀粉和纤维素都是由葡萄糖脱水连接而成的,水解后可得到单体葡萄糖,故②③正确;脂肪水解成为甘油和脂肪酸,含有两种物质,故④错误。15.HSP是机体细胞受高温刺激后合成出的一类热休克蛋白。该蛋白可发挥如图所示的作用,以保护机体细胞不受破坏。图中HSP所起的作用是( )A.促进肽键的形成 B.抑制氨基酸脱水缩合C.促使肽链形成空间结构 D.维持蛋白质结构稳定性答案 C解析 从图中可以看出,HSP与多肽链结合后,多肽链变成具有一定空间结构的蛋白质。16.下列有关细胞中有机物的说法,正确的是( )A.含有元素C、H、O、N的物质是核酸、蛋白质、果糖、脂肪B.核桃种子中没有蛋白质,只有脂肪,故用来作为检测脂肪的材料C.脂质、蛋白质、核酸都是组成它们的单体通过脱水缩合形成的D.糖类和脂质是细胞结构的重要组成成分答案 D解析 果糖、脂肪的组成元素是C、H、O,核酸的组成元素是C、H、O、N、P,蛋白质的组成元素至少有C、H、O、N,A错误;核桃种子中含有蛋白质,B错误;脂质包括磷脂、脂肪和固醇类,其中磷脂和固醇类不是由单体脱水缩合形成的,C错误;糖类和脂质是细胞结构的重要组成成分,D正确。17.诺贝尔奖得主屠呦呦在抗疟药物研发中,发现了一种药效高于青蒿素的衍生物蒿甲醚,结构如图所示。下列与蒿甲醚的元素组成完全相同的物质是( )A.纤维素B.胰岛素C.叶绿素D.甲状腺激素答案 A解析 据图可知蒿甲醚的组成元素为C、H、O,纤维素为多糖,组成元素为C、H、O;胰岛素属于蛋白质,组成元素为C、H、O、N、S;叶绿素含有镁元素;甲状腺激素含有碘元素。18.如图所示为某细胞中某多肽的结构简式,R1、R2和R3是3个不同的化学基团。下列有关分析,不正确的是( )A.该多肽中的肽键数是2B.该多肽是由3个氨基酸脱去3分子水缩合形成的C.该多肽至少含有一个氨基和一个羧基D.该化合物能与双缩脲试剂发生紫色反应答案 B解析 由图可知,该多肽含有2个肽键,形成该多肽时,会脱去2分子水,A正确;该多肽是由3个氨基酸脱去2分子水缩合形成的,B错误;该多肽由一条肽链组成,至少含有一个氨基和一个羧基,若有多余的氨基和羧基,则位于R上,C正确;该化合物含有肽键,能与双缩脲试剂发生紫色反应,D正确。19.下列关于检测生物组织中糖类、脂肪和蛋白质实验的叙述,正确的是( )A.检测还原糖时,要先加入NaOH溶液摇匀后,再加入CuSO4溶液B.将斐林试剂加入葡萄糖溶液中会立即出现砖红色沉淀C.用双缩脲试剂鉴定蛋白质时,需水浴加热2 min才能看到紫色D.在使用苏丹Ⅲ染色液检测脂肪的实验中,体积分数为50%乙醇的作用是洗去实验材料上的浮色答案 D解析 检测还原糖时,要将NaOH溶液和CuSO4溶液等量混合后再使用,且需要水浴加热,在水浴加热的条件下,溶液变为砖红色,A、B错误;用双缩脲试剂鉴定蛋白质时,不需要水浴加热,C错误;在使用苏丹Ⅲ染色液检测脂肪的实验中,体积分数为50%乙醇的作用是洗去实验材料上的浮色,D正确。20.用稀碘液、苏丹Ⅲ染色液和双缩脲试剂测得甲、乙、丙三种植物的干种子中三大类有机物的颜色反应如表所示,其中“+”的多少代表反应颜色的深浅,下列有关说法不正确的是( )A.乙种子中主要含蛋白质B.稀碘液和双缩脲试剂与相应的物质发生的颜色反应分别是蓝色和紫色C.在观察颜色时会用到光学显微镜D.这三种试剂的使用均不需要水浴加热答案 A解析 稀碘液用于检测淀粉的存在,反应颜色为蓝色;苏丹Ⅲ染色液可将脂肪染成橘黄色;双缩脲试剂用于检测蛋白质的存在,反应颜色为紫色,B正确;分析表格内容可知,甲种子中主要含淀粉,乙种子中主要含脂肪,丙种子中主要含蛋白质,A错误;在脂肪的检测实验中需要用光学显微镜进行观察,C正确;题干所述的三种试剂的使用均不需要水浴加热,D正确。21.某生物兴趣小组在野外发现一种组织颜色为白色的不知名野果,该小组把这些野果带回实验室欲鉴定其是否含有还原糖、脂肪和蛋白质,下列叙述正确的是( )A.对该野果的切片进行脂肪鉴定时需要使用染色液B.若向该野果的组织样液中加入斐林试剂并50~60 ℃条件下隔水加热出现砖红色沉淀,说明该野果中含有葡萄糖C.进行蛋白质的鉴定时NaOH溶液和CuSO4溶液先混合后再使用D.进行还原糖鉴定实验结束时将剩余的斐林试剂装入棕色瓶,长期备用答案 A解析 对该野果的切片进行脂肪鉴定时需要使用苏丹Ⅲ染色液进行染色,A正确;用斐林试剂鉴定还原糖时,若向该野果的组织样液中加入斐林试剂并50~60 ℃条件下隔水加热出现砖红色沉淀,说明该野果中含有还原糖,但不一定是葡萄糖,B错误;用双缩脲试剂鉴定蛋白质时应先加NaOH溶液再加CuSO4溶液,C错误;斐林试剂应该现配现用,D错误。22.如图表示某蛋白质(无环状肽)中氨基酸和相关基团的数目。下列有关叙述错误的是( )A.共有2条肽链B.共有124个肽键C.形成此蛋白质时,相对分子质量减少2 250D.R中共含有15个氨基答案 C解析 据题图分析可知,该蛋白质羧基总数为17,R上羧基数为15,则该蛋白质共有2条肽链,A正确;蛋白质中氨基酸总数是126,该蛋白质的肽链数是2条,所以共含有的肽键数为126-2=124(个),B正确;该蛋白质含有126个氨基酸,形成2条肽链,失去水分子数=肽键数=126-2=124(个),相对分子质量减少18×124=2 232,C错误;蛋白质中游离的氨基总数是17,该蛋白质的肽链数是2条,所以R中共含17-2=15(个)氨基,D正确。23.如图为某蛋白质的结构示意图,其中“—S—S—”为由两个“—SH”(巯基)构成的二硫键,其作用是连接两相邻肽链。若该蛋白质分子共由m个氨基酸组成,则形成一个该蛋白质分子时生成的水分子数和减少的相对分子质量分别为( )A.(m-3),18(m-3)+4 B.(m-4),18(m-4)C.(m-2),18(m-2)+4 D.m,18m答案 C解析 由题意可知,该蛋白质中含有两条链状肽和一条环状肽,且含有2个二硫键,因此失去的水分子数是(m-2),减少的相对分子质量为18(m-2)+4。24.某多肽长链分子式为C42H65N11O9,它彻底水解后只得到如下3种氨基酸,则此多肽中含有赖氨酸的个数为( )A.2个 B.3个 C.5个 D.8个答案 B解析 从题图中可以看出,这三种氨基酸中都含有一个羧基,形成多肽时每个肽键中含有1个氧原子,一端含有一个羧基,故肽键数=9-2=7,因此该多肽共含有8个氨基酸,由于只有赖氨酸含有两个氨基,其余都含有一个氨基,即赖氨酸分子中含有两个氮原子,因此赖氨酸的个数为11-8=3(个),故B正确。25.多个氨基酸分子脱水缩合成含2条肽链的蛋白质时,相对分子质量减少了900,由此可推测该蛋白质分子是由多少个氨基酸反应形成的及肽键数分别是( )A.52、50 B.50、50 C.52、52 D.50、49答案 A解析 由题意“相对分子质量减少了900”可知,脱去水分子数为900÷18=50(个),肽键数=脱去的水分子数=50(个),而总共形成了2条肽链,氨基酸数=肽键数+肽链数=52(个)。故选A。26.有一条多肽链,分子式为CxHyOpNqS,将它彻底水解后,只得到下列四种氨基酸( )分析推算可知,该多肽的肽键个数为( )A.q-2 B.p-2 C.q+2 D.p+2答案 B解析 根据所给的氨基酸分子式可知,每个氨基酸只有2个氧原子,因此根据氧原子个数可求出组成该多肽的氨基酸总个数。假设氨基酸个数为M,则根据氧原子守恒可知:M×2-(M-1)=p,求出M=p-1(个),肽键数=氨基酸个数-肽链数,故该多肽的肽键个数为p-2(个)。27.DNA指纹技术在案件侦破工作中有重要的作用,从案发现场提取的DNA样品可为案件侦破提供证据,这依据的生物学原理是( )A.不同人体内的DNA所含的碱基种类不同B.不同人体内的DNA所含的五碳糖的种类不同C.不同人体内的DNA的五碳糖和磷酸的连接方式不同D.不同人体内的DNA所含的脱氧核苷酸排列顺序不同答案 D解析 DNA指纹技术根据的是人与人之间的遗传信息不同,特定的脱氧核苷酸的排列顺序代表了特定的遗传信息,D正确;不同人体内的DNA所含的碱基相同,都是A、T、C、G,A错误;不同人体内的DNA所含的五碳糖和磷酸相同,五碳糖和磷酸的连接方式也相同,B、C错误。28.下列关于核酸的说法,正确的是( )A.某一生物体内的遗传物质只能是DNA或RNAB.核酸的多样性与核苷酸的连接方式有关C.分子大小相同、碱基含量相同的核酸分子所携带的遗传信息一定相同D.核酸在生物体的遗传、变异中起重要作用,在蛋白质的合成中不起作用答案 A解析 细胞生物的遗传物质是DNA,病毒的遗传物质是DNA或RNA,故一个生物体内的遗传物质只能是DNA或RNA,A正确;核酸的多样性与核苷酸的种类、数量和排列顺序有关,B错误;分子大小相同、碱基含量相同的核酸分子,如果核苷酸的排列顺序不同,所携带的遗传信息就不同,C错误;核酸在生物体的遗传、变异和蛋白质的生物合成中具有极其重要的作用,D错误。29.如图为核苷酸的模式图,下列相关说法正确的是( )A.DNA与RNA在核苷酸上的不同点表现在①和②两方面上B.如果②为脱氧核糖,则③中可含有尿嘧啶C.③在某种病毒中共有4种,在人体中共有8种D.植物体内的③有5种,②有2种答案 D解析 分析图示可知①表示磷酸、②表示五碳糖、③表示含氮碱基。五碳糖包括核糖和脱氧核糖,组成DNA的脱氧核苷酸含有的五碳糖是脱氧核糖,含有的碱基是A(腺嘌呤)、C(胞嘧啶)、G(鸟嘌呤)、T(胸腺嘧啶),组成RNA的核糖核苷酸含有的五碳糖是核糖,含有的碱基是A(腺嘌呤)、C(胞嘧啶)、G(鸟嘌呤)、U(尿嘧啶)。综上所述,DNA与RNA在核苷酸上的不同点表现在②和③两方面上,A错误;如果②为脱氧核糖,则③中可含有胸腺嘧啶,但不含尿嘧啶,B错误;一种病毒只含有一种核酸:DNA或RNA,人体内含有两种核酸:DNA和RNA,因此③在病毒中共有4种,在人体中共有5种,C错误;植物体内既含有DNA,又含有RNA,所以植物体内的③有5种,②有2种,D正确。30.某种酶是由419个氨基酸形成的蛋白质。科学家利用生物技术做出了5种不同长度的该酶的片段,并分别测定其活性如图所示。请你分析决定该酶可能具有活性的精确片段是( )A.第1号氨基酸到第43号氨基酸B.第44号氨基酸到第85号氨基酸C.第196号氨基酸到第419号氨基酸D.第197号氨基酸到第302号氨基酸答案 B解析 比较题图最下面两个片段可知,由第86号氨基酸到第419号氨基酸的片段不含有活性片段,由第44号氨基酸到第419号氨基酸的片段含有活性片段,因此活性片段位于第44号氨基酸到第85号氨基酸形成的片段中。31.下列关于脂质的说法,错误的是( )A.体内脂肪过多将增加内脏器官尤其是心脏的负担B.磷脂是构成细胞质膜的重要成分,在动物卵细胞中含量丰富C.饮食中如果摄入过多胆固醇,胆固醇会在血管上沉积,造成血管堵塞D.用显微镜观察,被苏丹Ⅲ染成红色的脂肪颗粒清晰可见答案 D解析 脂质是人体内不可缺少的重要有机物,但是含量并不是越多越好,例如当体内脂肪过多时,会增加内脏器官尤其是心脏的负担;摄入过量的胆固醇会造成血管堵塞,对健康不利,A、C项正确;磷脂是细胞质膜的重要组成成分,磷脂在大脑、卵细胞、肝脏和大豆种子中含量丰富,B项正确;脂肪颗粒会被苏丹Ⅲ染色液染成橘黄色,D项错误。32.下列动植物糖类、脂肪的分类与比较,正确的是( )答案 A33.科学家将天然胰岛素中的第28位脯氨酸和第29位赖氨酸互换位置,获得了速效胰岛素(如下图),应用于糖尿病的治疗。下列说法不正确的是( )A.脯氨酸和赖氨酸的差异是R的不同B.速效胰岛素改变了氨基酸的排列顺序C.两种胰岛素均含有两条肽链和49个肽键D.速效胰岛素丧失了其生物学活性答案 D解析 速效胰岛素没有丧失其生物学活性,可以用于治疗糖尿病,D错误。34.将下列有关内容依次填入图中各框中,其中包含关系正确的选项是( )答案 D解析 蛋白质与核酸均属于生物大分子,核酸包括脱氧核糖核酸与核糖核酸,A错误;磷脂、脂肪和固醇类均属于脂质,固醇类包括胆固醇、性激素和维生素D等,B错误;五碳糖与六碳糖均属于单糖,葡萄糖(单糖)属于六碳糖,乳糖属于二糖,C错误;水与无机盐均属于无机物,水在细胞中的存在形式有自由水和结合水,D正确。35.如图表示有关生物大分子的简要概念图,下列叙述正确的是( )A.若b为葡萄糖,则c在动物细胞中可能为乳糖B.若c为RNA,则b为核糖核苷酸,a为C、H、O、NC.若c具有信息传递、运输、催化等功能,则b为氨基酸D.若b为脱氧核苷酸,则c是所有生物体的遗传物质答案 C解析 若b为葡萄糖,则c为多糖,在动物细胞中的多糖为糖原,乳糖属于二糖,不是生物大分子,A错误;若c为RNA,则b为核糖核苷酸,a为C、H、O、N、P,B错误;若c具有信息传递、运输、催化等功能,则c为蛋白质,此时b为氨基酸,C正确;RNA病毒的遗传物质是RNA,D错误。36.分析下列材料,回答有关问题:材料一 Mg是叶绿素分子的组成成分;氮是蛋白质、核酸等物质不可缺少的组成成分。材料二 初生蝌蚪或幼小植物体内,当自由水比例减少时,机体代谢强度降低,生长变得缓慢;当自由水比例增大时,机体代谢活跃,生长迅速。材料三 在正常人的血浆中,NaHCO3的含量约为H2CO3含量的20倍。当血浆中NaHCO3的含量减少时,会形成酸中毒;当血浆中H2CO3的含量减少时,则形成碱中毒。(1)材料一体现了无机盐的功能是 。(2)你对材料二中现象的解释是 。(3)材料三表明 。答案 (1)参与物质组成 (2)自由水是良好的溶剂,不仅是各种生化反应的介质,还能参与某些生化反应(3)无机盐对于维持生物体液的酸碱平衡有重要作用解析 无机盐的功能:①生物体内某些重要化合物的组成成分;②维持细胞的正常形态和正常的生命活动;③维持生物体内的酸碱平衡、渗透压平衡。生物体内的水有自由水和结合水两种存在形式,水的存在形式不同会影响组织的形态和代谢的强度。37.根据所学知识回答下列问题:(1)化合物含量能占到植物体70%的是 。(2)在冬季来临之前,植物体内的 含量增加, 含量减少,以适应低温变化。(3)晒干的种子中水的含量约为13%~15%,这些水存在的状态主要是 。(4)一年中,盆栽植物的土壤干重仅减少了几克,你认为土壤中减少的物质是 。答案 (1)水 (2)结合水 自由水 (3)结合水 (4)无机盐38.现有无标签的蛋清稀释液、葡萄糖溶液、淀粉溶液和淀粉酶溶液各一瓶,请利用下面提供的资料和材料将它们区分开来。资料:淀粉酶的化学本质是蛋白质,可以催化淀粉分解为还原糖。提供材料:带有标签的双缩脲试剂、斐林试剂。实验方法:(1)用一种试剂将上述4种溶液区分为两组,这种试剂是______________________,其中发生显色反应的一组是______________和__________,不发生显色反应的一组是________和________。(2)用________试剂区分(1)中不发生显色反应的一组溶液。出现______________的是______________,另一种是____________。(3)区分(1)中发生显色反应的一组溶液的方法及鉴定结果是________________________________________________________________________。答案 (1)双缩脲试剂 蛋清稀释液 淀粉酶溶液 葡萄糖溶液 淀粉溶液 (2)斐林 砖红色沉淀 葡萄糖溶液 淀粉溶液 (3)将淀粉溶液分别与发生显色反应的两种溶液混合,一段时间后,用斐林试剂分别检测上述两种混合液(50~65 ℃条件下隔水加热约2 min),无颜色变化的溶液是蛋清稀释液,出现砖红色沉淀的溶液是淀粉酶溶液解析 蛋清稀释液、葡萄糖溶液、淀粉溶液和淀粉酶溶液可以分为蛋白质组(蛋清稀释液和淀粉酶溶液)和糖类组(葡萄糖溶液、淀粉溶液)两类,因此可以通过双缩脲试剂的显色反应把它们初步分开,对于不发生显色反应的葡萄糖溶液、淀粉溶液,可以利用斐林试剂区分开,对于蛋清稀释液和淀粉酶溶液则应利用淀粉酶能催化淀粉水解产生还原糖的特性来鉴别。图解如下:39.从某种真核细胞中提取大量的核糖体,放入含下列几种物质的培养液里,假设培养液里含有核糖体完成其功能(合成蛋白质)所需要的一切物质和条件。请回答:(1)上述有机物(若每种只取一个)合成的直链多肽含有________个氨基和________个羧基,称为__________肽,合成的直链多肽可能有________种。(2)实验中,若检测到某一直链多肽含2 020个N原子,则该多肽最多含有________个肽键。(3)如果得到的蛋白质的肽链(若只一条)长度不变,组成它的氨基酸的种类和数目也不变,改变其中的________________________________________,就可以改变该蛋白质的性质。(4)实验结果分析,培养液中生成了多种产物,这说明了蛋白质分子的结构具有________,这种结构特点决定了______________________________________________。答案 (1)1 2 三 6 (2)2 019 (3)氨基酸的排列顺序或肽链形成的空间结构 (4)多样性 蛋白质分子功能的多样性(蛋白质分子具有多种功能)解析 (1)图中①③⑤属于组成蛋白质的氨基酸,其中③的R中含有1个羧基,因此这3个氨基酸合成的直链多肽含有1个氨基和2个羧基,称为三肽;合成的直链多肽可能有3×2×1=6(种)。(2)一条直链多肽至少含有1个氨基,若该直链多肽含2 020个N原子,则该多肽最多含有2 019个肽键。(3)蛋白质具有多样性的原因是氨基酸的种类、数目和排列顺序不同,多肽链的数量不同,蛋白质的空间结构不同。如果得到的蛋白质的肽链长度不变,组成它的氨基酸的种类和数目也不变,改变其中的氨基酸的排列顺序和肽链形成的空间结构,就可以改变该蛋白质的性质。40.图A所示的分子结构式为某种核糖核苷酸,已知分子结构式左上角的基团为碱基腺嘌呤;图B是某核苷酸链示意图,据图回答下列问题:(1)图A中核苷酸的生物学名称是_________________________________________________。(2)图A中核苷酸是构成哪一种核酸的原料?_______________________________________。(3)图B中,DNA初步水解的产物是________________________________________________,彻底水解的产物是________________________________________________。豌豆的叶肉细胞中,含有的碱基有_________________________________________________。(4)图B所示结构中特有的碱基名称是______________。(5)通常由________条图B所示的核苷酸链构成一个DNA分子。答案 (1)腺嘌呤核糖核苷酸 (2)RNA (3)脱氧核糖核苷酸 脱氧核糖、磷酸、碱基 A、G、C、T、U (4)胸腺嘧啶 (5)2解析 (1)由题图可知,核苷酸中含有的碱基是腺嘌呤,且五碳糖为核糖,所以图A表示腺嘌呤核糖核苷酸。(2)图A中核苷酸是腺嘌呤核糖核苷酸,是构成RNA的原料。(4)图B所示结构中特有的碱基是T,名称是胸腺嘧啶。(5)一个DNA分子通常由2条图B所示的核苷酸链构成。41.下图中的①代表磷酸基团,②代表五碳糖,③代表含氮碱基。请据图回答下列问题:(1)若③是胞嘧啶,当②是________时,该图代表核糖核苷酸;当②是________________时,该图代表脱氧核糖核苷酸。(2)若③是尿嘧啶,则②是________;若③是胸腺嘧啶,则②是__________________。(3)若②是核糖,则③有________种;若②是脱氧核糖,则③有________种。(4)若③是碱基A,则此图可能表示_________________________________________________。答案 (1)核糖 脱氧核糖 (2)核糖 脱氧核糖 (3)4 4 (4)腺嘌呤脱氧核糖核苷酸或腺嘌呤核糖核苷酸解析 题图为构成核酸的基本单位——核苷酸的结构图解,其中②是五碳糖、③是含氮碱基、①是磷酸基团。如果②是核糖,则其是构成RNA的基本单位核糖核苷酸,构成核糖核苷酸的含氮碱基(③)有腺嘌呤(A)、鸟嘌呤(G)、胞嘧啶(C)和尿嘧啶(U)如果②是脱氧核糖,则其是构成DNA的基本单位脱氧核苷酸,构成脱氧核苷酸的含氮碱基(Y)有腺嘌呤(A)、鸟嘌呤(G)、胞嘧啶(C)和胸腺嘧啶(T);若③是碱基A,则此图可能表示腺嘌呤脱氧核糖核苷酸或腺嘌呤核糖核苷酸42.某兴趣小组对学校附近三家奶茶店所卖的珍珠奶茶进行了原材料及营养成分的检测,每组实验所用试管均是洁净的试管,实验结果记录如下。(1)根据上表结果,三种奶茶中淀粉含量最少的是 店奶茶,三种奶茶中都含有 。(2)第2组实验中加热的方式最好是 ,第3组实验中所用的染料是 染色液。答案 (1)A 还原糖和脂肪 (2)50~65 ℃条件下隔水加热 苏丹Ⅲ解析 (1)淀粉遇稀碘液变蓝,A店奶茶中加稀碘液后溶液呈稀碘液的颜色,说明淀粉最少。根据表中反应结果,三种奶茶中均含有还原糖和脂肪。(2)用斐林试剂检测还原糖时,需50~65 ℃条件下隔水加热。第3组实验后溶液颜色为橘黄色,所用的染料是苏丹Ⅲ染色液,用于检测脂肪。43.某干种子萌发过程中鲜重的变化曲线如图所示,据图回答下列问题:(1)阶段Ⅰ和Ⅲ种子的鲜重增加明显,增加的物质主要是 ,阶段Ⅲ中,种子胚细胞内水的主要存在形式是 ,此阶段种子代谢较旺盛的原因是 。说明了水对细胞和生物体的主要生理作用是 (写出一点即可)。(2)为了观察种子中的脂肪,常用 染色液对种子胚切片进行染色,然后在显微镜下观察,可见 色的脂肪颗粒。等质量的花生种子与小麦种子被彻底氧化分解时,释放能量较多的是 种子。答案 (1)水 自由水 自由水与结合水的比值较高(或自由水相对含量高) 一切生命活动都离不开水;自由水是细胞内良好的溶剂;运送营养物质和代谢废物;细胞内的生化反应需要在有水的环境中进行(写出一点即可) (2)苏丹Ⅲ 橘黄 花生44.如图分别表示动植物细胞中糖类和脂质的种类与关系,请回答:(1)若甲图表示植物细胞中糖类的种类与关系图解。则a部分对应的糖是 。(2)若乙图中①为良好的储能物质,则②表示 ,其主要功能是 。(3)动物细胞中某种脂质可以促进生殖器官的发育,则其应对应乙图中 (填序号)。答案 (1)麦芽糖 (2)磷脂 构成细胞质膜的重要物质 (3)④解析 (1)a为植物细胞中含有的二糖,且具有还原性,应为麦芽糖。(2)乙图中②为磷脂,主要功能是构成细胞质膜的重要物质。(3)性激素可促进生殖器官的发育,对应乙图中的④。45.植物的种子都有一定的寿命,种子要安全储存,首先要晒干,在低温、低湿、低氧的环境下可适当延长种子的储藏时间。植物种子需要浸润在水中或者潮湿的土壤中,以及提供一定浓度的氧气才能够萌发。研究发现在种子萌发过程中种子内储存的淀粉开始大量消耗,提供能量促使种子萌发;若土壤中镁的含量低,萌发的幼苗叶片变黄,当严重缺镁时幼苗死亡。请回答下列问题:(1)种子细胞中水的存在形式是____________________,萌发过程中种子吸水主要是增加________的含量。(2)淀粉消耗过程需要水的参与,说明水的生理作用是________________________________;镁在幼苗发育过程中的生理作用是________________________________________________。(3)探究种子细胞含水量分别为1%、5%、9%、13%、19%时,储存一年后的种子发芽率,实验结果如表所示。①在适宜的温度条件下测定五组实验种子的发芽率,还应提供的条件是_________________。②含水量为1%的水稻种子发芽率为零,可能的原因是________________________________________________________________________。答案 (1)自由水和结合水 自由水(2)作为细胞代谢过程的反应物或生成物 镁元素是某些复杂化合物(如叶绿素)的重要组成物质(3)①适宜通风 ②含水量过低,胚细胞缺水死亡,种子失去活力解析 (1)种子细胞中水的存在形式是自由水和结合水两种形式,萌发过程中种子吸水主要是增加自由水的含量。(2)淀粉消耗过程需要水的参与,说明水的生理作用是作为细胞代谢过程的反应物或生成物;镁可以合成叶绿素,促进幼苗进行光合作用,即镁元素是某些复杂化合物(如叶绿素)的重要组成物质。(3)①种子要进行有氧呼吸,要适宜通风。②含水量为1%的水稻种子发芽率为零,原因是含水量过低,胚细胞缺水死亡,种子失去活力。46.下图中甲、乙为某化合物的结构,丙为细胞内大分子物质的形成过程及其功能的模型,请据图回答问题:(1)图甲所示化合物中④的名称是__________________,该化合物是由________种氨基酸经脱水缩合而成。(2)在形成图甲所示化合物的过程中,两个氨基酸分子脱水缩合形成的化学键是________(填序号),脱去的水分子中的氢来自______________(填“氨基”“羧基”或“氨基和羧基”),该化合物含有的氨基数目是________个。(3)图乙代表的物质名称为_______________________________________________________。(4)图丙中若化学元素为C、H、O,且单体具有6个碳原子,则大分子物质可能是____________________(写出两种即可)。答案 (1)羧基 3 (2)③ 氨基和羧基 2 (3)尿嘧啶核糖核苷酸 (4)淀粉、纤维素或糖原解析 (1)图甲中④为组成氨基酸的羧基,图中的多肽是由4个氨基酸脱水缩合形成的,有2个R相同,故该化合物由3种氨基酸经脱水缩合而成。(2)在形成图甲所示化合物的过程中,两个氨基酸分子脱水缩合形成的化学键是肽键,即图中③,脱去的水分子中的氢来自氨基和羧基。据图可知,该化合物含有2个氨基。(3)图乙由一分子磷酸、一分子五碳糖、一分子含氮碱基(尿嘧啶)组成,是构成RNA的基本单位之一——尿嘧啶核糖核苷酸。(4)根据图丙中化学元素为C、H、O,且单体具有6个碳原子,可初步判断该单体为细胞内常见的化合物——葡萄糖,由葡萄糖聚合形成的大分子物质有淀粉、纤维素和糖原等。47.北京烤鸭是北京传统特色美食。饲喂鸭子时主要以玉米、谷类和菜叶为饲料,使其肥育,这样烤出的鸭子外观饱满,皮层酥脆,外焦里嫩。北京烤鸭通常的食用方法是取一张用小麦粉制作的荷叶饼,用筷子挑一点甜面酱,抹在荷叶饼上,夹几片烤鸭片盖在上面,放上几根葱条、黄瓜条或萝卜条,将荷叶饼卷起食用。请回答下列问题:(1)若将鸭皮下脂肪组织制成临时装片,滴加__________染色液,并用体积分数为50%的乙醇溶液洗去浮色,在显微镜下观察,会看到脂肪细胞中被染成________色的脂肪颗粒。(2)一张鸭肉卷饼中至少包括了三类多糖,它们是____________、____________、____________。包括的脂质有____________等(至少写出两种)。(3)烤熟的鸭子,其蛋白质一定发生了变性,食物加工过程中蛋白质变性________(填“影响”或“不影响”)蛋白质的营养价值。(4)葱条、黄瓜条或萝卜条等蔬菜中含有的元素种类与人体大体相同,但在元素的________上有差异。答案 (1)苏丹Ⅲ 橘黄 (2)糖原 淀粉 纤维素 脂肪、磷脂(胆固醇) (3)不影响 (4)含量48.如图为两种重要化合物A与B的化学组成关系,请回答相关问题:(1)图中a的结构通式为____________,a分子通过______________方式形成A。(2)图中b是指______________。(3)某种A经酶水解后得到若干片段,其中一个片段结构如图:①该片段所示化合物是由__________个氨基酸分子失去________个水分子形成的,若氨基酸平均相对分子质量为128,则该多肽的相对分子质量为__________。②研究发现,高温、X射线、强酸、强碱、重金属盐等会引起蛋白质变性,其原因主要是________________________________________________________________________。答案 (1) 脱水缩合 (2)脱氧核苷酸 (3)①3 2 348 ②蛋白质的空间结构遭到破坏解析 (1)分析题图可知,a为氨基酸,其结构通式为,多个氨基酸通过脱水缩合方式形成蛋白质。(2)分析题图可知,b为构成DNA的基本单位——脱氧核糖核苷酸。(3)①图示中化合物含有E和F两个肽键,故其是由3个氨基酸脱去2分子水形成的三肽化合物。多肽的相对分子量=128×3-18×2=348。②高温、X射线、强酸、强碱、重金属盐等会引起蛋白质的空间结构发生不可逆的改变,进而引起蛋白质变性。49.已知肾炎病人的尿液中含有蛋白质,糖尿病病人的尿液中含有葡萄糖,正常人的尿液中一般不含有这两种物质;现有正常人、肾炎病人和糖尿病病人的三份尿样,由于某种原因尿样的标签失落,请设计实验鉴别出这三种尿样并打上标签。鉴别实验的原理是利用不同的尿中含有的某些特殊化学成分,不同的化学试剂能够与某些特殊成分反应产生特定的颜色反应来进行区分。(1)鉴别过程:①用三支试管分别取三种尿样各2 mL加入试管中,分别向三支试管中先注入_______________________,摇匀,再向三支试管中注入________________________,摇匀,若试管中出现________,则该试管中的尿样为肾炎病人的尿样,打上标签。②另用两支试管分别取剩下的两种尿样各2 mL加入试管中,向两支试管中分别注入1 mL新配制的________试剂。再将这两支试管放入盛有______________的大烧杯中加热约2 min,若试管中出现________________,则该试管中的是糖尿病病人的尿样,打上标签。(2)糖尿病病人常采取注射胰岛素的方法治疗,胰岛素不能口服的主要原因是________________________________________________________________________;患者的饮食也受到严格限制,米饭和馒头等主食都需要定量摄取,这是因为_____________________________________________________________。答案 (1)①2 mL 质量浓度为0.1 g/mL NaOH溶液 3~4滴质量浓度为0.01 g/mL CuSO4溶液 紫色反应 ②斐林 50~65 ℃温水 砖红色沉淀 (2)胰岛素是一种蛋白质,如果口服,在消化道和小肠内会被彻底分解成氨基酸,从而失去疗效 米饭、馒头的主要成分是淀粉,淀粉经消化分解形成葡萄糖,被吸收后也会使病人血糖浓度升高,从而加重病情。50.如图为大肠杆菌DNA分子结构的一条脱氧核苷酸长链,请据图回答下面的问题:(1)图中的a表示________,b表示________,a、b、c结合在一起的结构叫________。c有________种。(2)此图若为艾滋病病毒的核酸,c有哪几种?________________________________________________________________________。答案 (1)磷酸基团 脱氧核糖 脱氧核苷酸 4(2)A、U、G、C解析 (1)图中a表示磷酸基团、b表示脱氧核糖、c表示碱基,DNA中碱基有4种,即A、T、G、C。a、b和c结合在一起构成脱氧核苷酸。(2)艾滋病病毒的核酸是RNA,组成RNA的碱基有4种,即A、U、G、C。选项取样时间检测试剂检测结果A第10天斐林试剂不显色B第20天双缩脲试剂不显色C第30天苏丹Ⅲ染色液橘黄色D第40天稀碘液蓝色试剂种类 稀碘液苏丹Ⅲ染色液双缩脲试剂甲+++++++乙++++++++丙+++++++选项①②③④⑤A生物大分子蛋白质核酸脱氧核糖核苷酸核糖核苷酸B脂质脂肪胆固醇性激素维生素DC单糖五碳糖六碳糖葡萄糖乳糖D无机物无机盐水自由水结合水加入的物质或采取的措施A店B店C店①滴加稀碘液摇匀淡黄色淡蓝色蓝色②与等量新配制斐林试剂混合均匀并隔水加热少量砖红色沉淀少量砖红色沉淀少量砖红色沉淀③滴入一定量的 染色液橘黄色橘黄色淡橘黄色含水量1%5%9%13%19%发芽率030%95%88%0

