

山西专版中考化学复习方案专题训练三科普阅读
展开
这是一份山西专版中考化学复习方案专题训练三科普阅读,共4页。试卷主要包含了[2017·山西百校四]等内容,欢迎下载使用。
白炽灯泡
白炽灯泡的灯丝是由金属钨制作的,其灯丝发光时温度可达2000 ℃左右。为防止灯丝在高温下氧化,在制作灯泡时要抽真空;在制作大功率灯泡时,还要在灯泡内充入稀有气体氩等,主要是为了防止灯丝在高温下升华。
白炽灯泡工作时,电能转化为光能的效率较低,因此逐渐被节能灯和LED灯所替代。
(1)由于钨的________较高,所以用钨制作灯丝。
(2)灯泡内充入稀有气体氩等,主要是为______________________________________。
(3)白炽灯泡逐渐退出市场,是由于____________________________________________。
2.[2017·枣庄]2017年4月长春应用化学研究所提出了一种独特的锂氮电池(LiN2),结构示意图见如图KZ3-1所示,该电池由锂箔作负极,多孔碳布作正极,玻璃纤维作隔板,可以直接利用空气中的氮气,锂氮电池的反应方程式为6Li+N2===2Li3N。
图KZ3-1
(1)氮气在空气中的含量约为________。
(2)Li3N中氮元素的化合价为________。
(3)锂原子的原子核内质子数为________,它在化学反应中易________(填“得到”或“失去”)电子。
(4)玻璃纤维是在玻璃熔融状态下抽成丝制得,它属于________(填序号)。
A.无机非金属材料
B.金属材料
C.有机高分子材料
(5)碳布作为锂氮电池的电极,是利用了碳单质的________(填一种物理性质)。
3.[2017·孝感]中国地质调查局5月18日宣布,在南海北部神狐海域进行的可燃冰试开采获得成功,这标志着我国成为全球第一个实现了在海域可燃冰试开采中获得连续稳定产气的国家,可燃冰是天然气和水在低温、高压条件下形成的白色或灰色晶体,燃烧产生的二氧化硫比石油、煤低两个数量级,但同等条件下燃烧产生的能量比石油、煤多数十倍。目前,我国已探明在南海存储的可燃冰相当于650亿吨石油,按我国当前能源消耗水平,可供我国使用130年。
请根据以上信息回答下列问题。
(1)写出可燃冰的一条性质:________________________________________________________________________。
(2)可燃冰降压可分离出甲烷,甲烷完全燃烧的化学方程式为________________________________________________________________________。
(3)可燃冰作为未来一种潜力巨大的能源,其突出的优点为________________________(任写一条)。
(4)可燃冰若开采不慎,会导致甲烷气体大量泄漏,对环境造成的影响是________。
4.[2016·山西百校四]阅读下列短文,回答问题。
21世纪的能源金属——锂(Li)
锂是一种银白色金属、质较软;密度比所有的油和液态烃都小,故应存放于液态石蜡中;与稀硫酸迅速反应生成硫酸锂(Li2SO4)和氢气;遇水反应生成氢氧化锂和氢气,并且放出热量。
我国的锂矿资源丰富,以目前我国的锂盐产量计算,仅江西云母锂矿就可供开采上百年。
1800年发明世界上第一个电池,后来陆续发明了干电池、铅蓄电池。锂电池是21世纪才研制开发的优质能源,是很有前途的动力电池。当前手机中广泛使用的电池、主要是高能锂电池。用锂电池发电来开动汽车,行车费只有普通汽油发动机车的1/3。
总的来讲,锂电池对环境的影响不大,不论生产、使用和报废都不产生任何铅、汞、镉等有毒有害重金属元素和物质。
(1)请写出一条锂的物理性质:________________________________________________________________________。
(2)请用化学方程式表示锂的一条化学性质:____________________________,锂着火了不能用水灭火的原因是________________________________。
(3)锂电池广泛应用于手机、电动自行车、电动汽车的好处是________________________________________________________________________。
5.[2017·山西百校三]很多重大的发现源于科学家善于观察、思考的品质。石蕊这种酸碱指示剂就是英国化学家波义耳偶然发现的。有一天,波义耳观察到溅有几滴盐酸的紫罗兰花朵变成了红色。紫罗兰为什么会变红?波义耳用其他物质进行了反复实验。终于得出紫罗兰花的浸出液可用于检验溶液是否呈酸性。他又努力寻找用来检验碱性的物质,后来发现从石蕊地衣中提取出的紫色石蕊溶液可以用来检验溶液的酸碱性。
后来人们测出了石蕊较准确的变色范围:在pH8.0的溶液里呈蓝色,pH在两者之间成紫色。酚酞是另一种酸碱指示剂,在pH8.2的溶液里呈红色,但如遇到较浓的碱液,又会立即变成无色。除以上两种指示剂外,生活中我们也可以用红萝卜皮、紫卷菜心等植物来作自制酸碱指示剂。
(1)文中提到当波义耳发现紫罗兰花朵变红时,他又用其他物质进行了反复实验,他可能用到了下列物质中的________(填序号)。
a.稀硫酸 b.氯化钠溶液
c.碳酸钠溶液 d.柠檬酸溶液
(2)下列说法正确的是________(填序号)。
a.某些溶液的酸碱性无法用石蕊溶液和酚酞溶液检测出来
b.某溶液的pH=6,在该溶液中滴加紫色石蕊溶液,溶液变红
c.红萝卜皮、紫卷心菜的提取液遇酸性溶液和碱性溶液时呈现不同的颜色
(3)老师在做“中和反应”的实验时,先向氢氧化钠溶液中滴加了几滴无色酚酞溶液,观察到酚酞刚滴入时为红色,但瞬间变成无色,加入少量稀盐酸后又变为红色。实验中酚酞瞬间变成无色时,溶液呈________(填“酸性”“中性”或“碱性”)。分析上述实验中酚酞无色后又变红色的原因:____________________________________________________________________________。向此溶液中逐滴滴加盐酸,溶液刚好变成无色时,溶液的pH________(填“一定等于”或“不一定等于”)7。
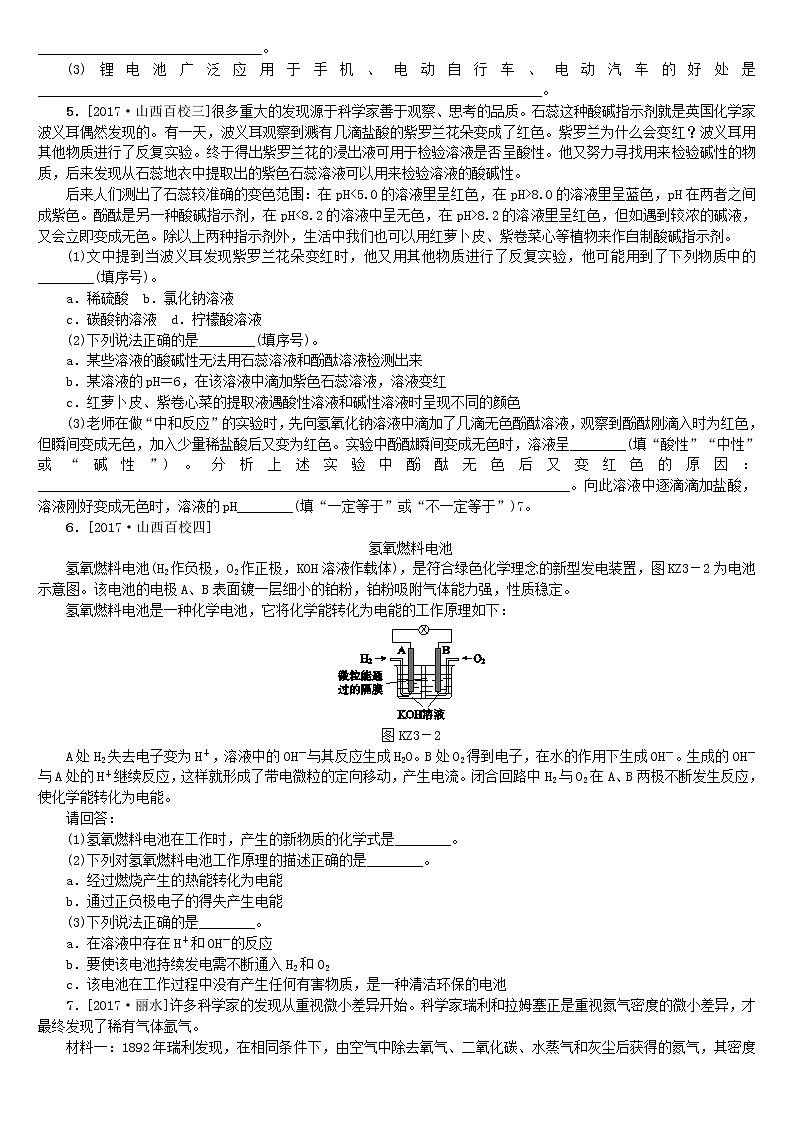
6.[2017·山西百校四]
氢氧燃料电池
氢氧燃料电池(H2作负极,O2作正极,KOH溶液作载体),是符合绿色化学理念的新型发电装置,图KZ3-2为电池示意图。该电池的电极A、B表面镀一层细小的铂粉,铂粉吸附气体能力强,性质稳定。
氢氧燃料电池是一种化学电池,它将化学能转化为电能的工作原理如下:
图KZ3-2
A处H2失去电子变为H+,溶液中的OH-与其反应生成H2O。B处O2得到电子,在水的作用下生成OH-。生成的OH-与A处的H+继续反应,这样就形成了带电微粒的定向移动,产生电流。闭合回路中H2与O2在A、B两极不断发生反应,使化学能转化为电能。
请回答:
(1)氢氧燃料电池在工作时,产生的新物质的化学式是________。
(2)下列对氢氧燃料电池工作原理的描述正确的是________。
a.经过燃烧产生的热能转化为电能
b.通过正负极电子的得失产生电能
(3)下列说法正确的是________。
a.在溶液中存在H+和OH-的反应
b.要使该电池持续发电需不断通入H2和O2
c.该电池在工作过程中没有产生任何有害物质,是一种清洁环保的电池
7.[2017·丽水]许多科学家的发现从重视微小差异开始。科学家瑞利和拉姆塞正是重视氮气密度的微小差异,才最终发现了稀有气体氩气。
材料一:1892年瑞利发现,在相同条件下,由空气中除去氧气、二氧化碳、水蒸气和灰尘后获得的氮气,其密度为1.2572克/升;由含氮化合物反应并除去水蒸气后获得的氮气(NH4NO2eq \(=====,\s\up7(△))N2↑+2H2O),其密度为1.2505克/升,两者密度差值虽小,却完全超出了实验误差范围。
材料二:1894年4月,瑞利和拉姆塞开始用如图KZ3-3所示装置进行“清除空气中氮气”的实验探究,在倒立圆底烧瓶内引入两根金属导线,通电使瓶中空气里的氧气和氮气生成氮的氧化物,用碱液来吸收生成的氮的氧化物和原有的二氧化碳气体,并从气体进口不断向瓶内补充氧气,使反应持续进行。
材料三:瑞利和拉姆塞又设计了另一实验装置,将上述实验所得的气体干燥后,通过红热的铜粉来除去其中的氧气,得到少量的剩余气体,对剩余气体做光谱分析,得知,这是一种未知的气体,并测得其密度约是氮气的1.5倍,1894年8月13日,他们共同宣布:发现了一种未知气体,并命名为氩气,
材料四:1898年拉姆塞等人利用不同物质沸点不同,又发现了氦气、氖气、氙气。
图KZ3-3
根据上述材料回答下列问题。
(1)与纯净氮气密度值更接近的是由________________(填“空气中”或“含氮化合物反应”)获得的氮气密度值。
(2)实验中不断向瓶内补充氧气的目的是________________________。
(3)在当时实验条件下,很难利用化学反应除去氩气,获知“未知气体”中还有其他气体存在,其理由是________________________________________________________________________
________________________________________________________________________。
参考答案
1.(1)熔点
(2)防止灯丝在高温下升华
(3)工作时,电能转化为光能的效率较低
[解析] (1)灯泡通电发光,会放热,钨的熔点较高所以不会被熔断。(2)稀有气体化学性质很不活泼,可以作保护气,从题目信息可知充入氩气是防止灯丝在高温下升华。(3)从题目信息可知,由于白炽灯泡工作时电能转化为光能的效率较低,因此白炽灯逐渐被节能灯和LED灯所取代。
2.(1)78% (2)-3 (3)3 失去 (4)A
(5)导电性
[解析] (1)氮气在空气中的体积分数约为78%。(2)化合物中元素的化合价的代数和为0,Li元素的化合价为+1,则Li3N中N元素的化合价为-3。(3)原子结构示意图中,圆圈内的数字表示核内质子数,由图可知,锂原子核内质子数为3;原子结构示意图中,最外层电子数小于4的,在化学反应中易失去最外层上的电子,所以,锂原子在化学反应中易失去电子。(4)玻璃的主要成分是硅酸盐,它属于无机非金属材料,故选项A正确。(5)碳布可以作为电极,是利用了碳单质具有良好的导电性。
3.(1)白色或灰色晶体
(2)CH4+2O2eq \(=====,\s\up7(点燃))CO2+2H2O
(3)低污染、热值大
(4)温室效应
[解析] 本题考查的知识,以文字叙述信息,融合燃烧与化学方程式书写。(1)颜色与状态是物质的物理性质。(2)甲烷燃烧就是甲烷与氧气反应,其反应的化学方程式为CH4+2O2eq \(=====,\s\up7(点燃))CO2+2H2O。(3)可燃冰燃烧产生的二氧化硫比石油、煤低两个数量级,但同等条件下燃烧产生的能量比石油、煤多数十倍,可见其优点是低污染、高热值。(4)甲烷的温室效应是二氧化碳的几十倍,甲烷泄漏会造成温室效应,开采可燃冰的时候一定要防止甲烷泄漏。
4.(1)银白色金属 (2)2Li+2H2O===2LiOH+H2↑
锂能与水反应生成氢气,放出热量 (3)无污染
5.(1)ad (2)ac
(3)碱性 刚开始碱溶液的浓度太大,酚酞溶液呈无色,加入少量稀盐酸与之反应后,溶液中碱的浓度减小,但仍为碱性,酚酞溶液又变为红色 不一定等于
6.(1)H2O (2)b (3)abc
7.(1)含氮化合物反应
(2)使氮气充分反应完全
(3)氩气和“未知气体”中其他气体的化学性质都极不活泼,不易和其他物质反应
[解析] (1)因为由空气分离获得的氮气中含有多种稀有气体杂质,而含氮化合物分解获得的氮气所含杂质气体少,所以其密度更接近纯净氮气的密度。(2)在清除空气中氮气的实验中,不断补入氧气,目的是使氮气充分反应完全。(3)在当时实验条件下,由于氩气的化学性质极不活泼,不易与其他物质反应,而“未知气体”中也含有一些与氩气化学性质相近的稀有气体,也不易与其他物质反应。
相关试卷
这是一份山西专版中考化学复习方案专题训练九科学探究,共5页。
这是一份山西专版中考化学复习方案专题训练八物质的推断,共9页。
这是一份山西专版中考化学复习方案专题训练七微观实质模型,共7页。