


人教版六年级下册数学期中测试卷含完整答案【网校专用】
展开
这是一份人教版六年级下册数学期中测试卷含完整答案【网校专用】,共10页。试卷主要包含了下列说法正确的是,5,,5%,4×等内容,欢迎下载使用。
1.如果一个足球的质量超过标准15克记作+15克,那么“-10克”就表示( )。
A.质量超过标准10克 B.质量低于标准10克
2.已知两个实数在数轴上的对应点如图所示,则下列式子中正确的是( )。
A.|a|>|b| B.a+b>0 C.a-b<0 D.ab<a
3.下列说法正确的是( )。
A.-3大于-1 B.0大于所有负数 C.0小于所有负数 D.0是正数
4.比零下6℃还低2℃的温度,可表示为( )。
A.8℃ B.﹣8℃ C.﹣4℃ D.无选项
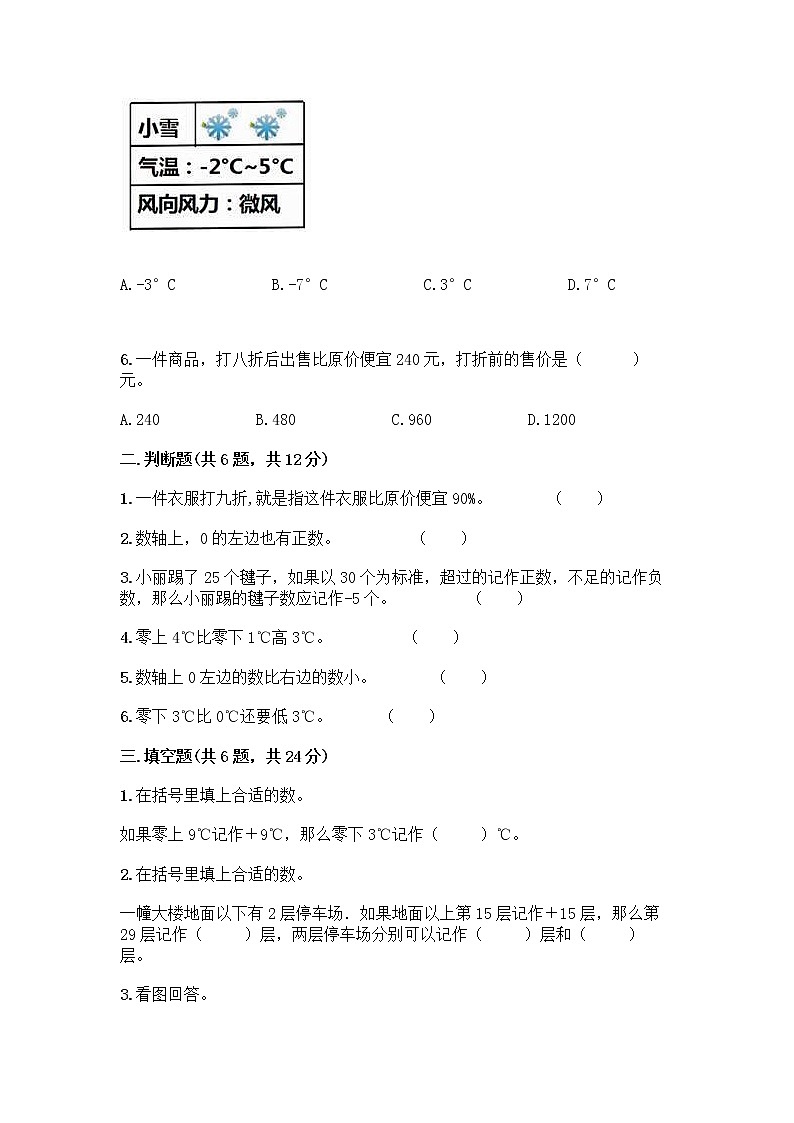
5.如图为某县12月份某一天的天气预报,该天最高气温比最低气温高( )。
A.-3°C B.-7°C C.3°C D.7°C
6.一件商品,打八折后出售比原价便宜240元,打折前的售价是( )元。
A.240 B.480 C.960 D.1200
二.判断题(共6题,共12分)
1.一件衣服打九折,就是指这件衣服比原价便宜90%。 ( )
2.数轴上,0的左边也有正数。 ( )
3.小丽踢了25个毽子,如果以30个为标准,超过的记作正数,不足的记作负数,那么小丽踢的毽子数应记作-5个。 ( )
4.零上4℃比零下1℃高3℃。 ( )
5.数轴上0左边的数比右边的数小。 ( )
6.零下3℃比0℃还要低3℃。 ( )
三.填空题(共6题,共24分)
1.在括号里填上合适的数。
如果零上9℃记作+9℃,那么零下3℃记作( )℃。
2.在括号里填上合适的数。
一幢大楼地面以下有2层停车场.如果地面以上第15层记作+15层,那么第29层记作( )层,两层停车场分别可以记作( )层和( )层。
3.看图回答。
(1)在数轴上填上适当的数。(从左到右填写)
(2)自然数有________(从小到大填写)
(3)整数有________(从小到大填写)
(4)小数有________(从小到大填写)
(5)正数有________(从小到大填写)
(6)负数有________(从小到大填写)
4.正常水位为0分米,规定高于正常水位记为正数。水位高于正常水位2分米,记作( )分米,低于正常水位3分米,记作( )分米。
5.如果在数轴上表示-2.5、1.125、-、2这四个数,其中________离0点最远。
2:( )=( )÷10 =( )%。
四.计算题(共2题,共18分)
1.口算。
2.看图列式并计算。
(1)看图列式计算。
(2)看图列式计算。
五.作图题(共2题,共11分)
1.在直线上表示下列各数。
-5,3,0,-2,0.5,
2.下面是四个地区在某一天的平均气温统计表。
请在下面的温度计上表示出这些温度。
六.解答题(共6题,共32分)
1.某水果店新进一批水果,其中苹果占新进水果总量的30%,香蕉占40%,已知这两种水果共70kg,这批水果的总量是多少?
2.六(1)班同学植树节去公园种树,有114棵成活,6棵没成活。
(1)一共植树多少棵?
(2)这批树的成活率是多少?
3.把下面几个城市的最高气温按从高到低排列起来;把最低气温按从低到高排列起来。
北京:-7°C~7°C
上海:5°C~10°C
成都:8°C~11°C
唐山:-5°C~6°C
4.某商场冰箱五月份销售量是80台,后来举行了促销活动,六月份的销售量是110台。六月份比五月份增长了百分之几?
5.某校六年级同学为希望小学募捐了1000支笔,其中铅笔占募捐总数的30%,圆珠笔的数量占总数的15%,共募捐了多少支铅笔和圆珠笔?
6.商场举办“迎六一”促销活动。一种钢笔每支8.4元,活动期间是“买10支送2支”。张老师要买40支这样的钢笔奖励给同学,只要花多少钱?张老师买的钢笔相当于打几折?
参考答案
一.选择题
1.B
2.D
3.B
4.B
5.D
6.D
二.判断题
1.×
2.×
3.√
4.×
5.√
6.√
三.填空题
1.-3
2.+29;-1;-2
3.(1)-1.7,-0.5,0.5,1.4,2.2,3.8
(2)0,1,2,3,4
(3)-2,-1,0,1,2,3,4
(4)-1.7,-0.5,0.5,1.4,2.2,3.8
(5)0.5,1,1.4,2,2.2,3,3.8,4
(6)-2,-1.7,-1,-0.5
4.+2;-3
5.-2.5
6.1;4;5;50
四.计算题
1.46;1008;300;0.9;62.5;1.35;;
2.(1)解:200÷=(千克),
答:共千克。
(2)解:1000×(1+25%)
=1000×1.25
=1250(只)
答:兔有1250只。
五.作图题
1.根据正负数的意义可知:
2.如下:
六.解答题
1.70÷(30%+40%)
=70÷70%
=100(kg)
答: 这批水果的总量是100kg。
2.(1)114+6=120(棵)
答:一共植树120棵 。
(2)114÷120×100%
=0.95×100%
=95%
答:这批树的成活率是95%。
3.最高气温:11°C>10°C >7°C >6°C
最低气温:-7°C <-5°C <5°C <8°C
4.(110-80)÷80
=30÷80
=0.375
=37.5%
答:六月份比五月份增长了37.5%。
5.1000×30%=1000×0.3=300(支)
1000×15%=1000×0.15=150(支)
答:募捐了300支铅笔和150圆珠笔。
6.解:买30支送6支.再买4支,
8.4×(30+4)
=8.4×34
=285.6(元)
285.6÷(8.4×40)
=285.6÷336
=85%
答;只要花285.6元;相当于打八五折。
相关试卷
这是一份人教版六年级下册数学期中测试卷附完整答案(网校专用),共6页。试卷主要包含了一种饼干包装袋上标着,与-结果相同的算式有,一袋面粉的质量标准是“25±0,8;0等内容,欢迎下载使用。
这是一份人教版六年级下册数学期中测试卷及完整答案【网校专用】,共8页。试卷主要包含了零下17摄氏度可以记作,8;0,5%等内容,欢迎下载使用。
这是一份人教版六年级下册数学期中测试卷附完整答案【网校专用】,共7页。试卷主要包含了吐鲁番盆地的海拔高度为,8;0等内容,欢迎下载使用。
