


2021学年数的认识教学设计
展开1. 知识与技能
使学生进一步理解整数、分数、小数百分数和负数的基础知识,建议不弄清概念间的联系和区别。
2.过程与方法
通过自主探索和合作学习,使学生在整理复习中形成知识网络,掌握复习整理的方法,提高综合运用能力。
3.情感态度与价值观
通过整理和复习,使学生感悟事物之间是互相联系的辩证唯物主义观点。
【教学重点】
使学生比较系统地掌握整数、小数、分数、百分数和负数的基础知识。
【教学难点】
弄清概念间的联系和区别,形成解决问题的基本策略,发展应用意识。
【教学方法】
启发式教学、自主探索、合作交流、讨论法、讲解法。
【课前准备】
多媒体课件
【课时安排】
1课时
【教学过程】
(一)激趣导入
师:阅读下面材料,能发现什么?
第30届夏季奥林匹克远动会于2012年7月27日至8月12日在英国伦敦举行。花费4.96亿英镑修建的主体育场“伦敦碗”可容纳8万观众。中国代表团共有396名运动员参加比赛,约占总运动员人数的3.77%。中国获得了38枚金牌、27枚银牌和23枚铜牌,其中金牌数约占总数302枚的八分之一,比在北京举行的第29届奥运会出现25.5%的负增长。
提取信息:
总计10500名运动员
花费4.96亿英镑
约占总运动员人数的3.77%
金牌数约占总数302枚的八分之一
这些都是什么数?每个数有什么含义?
学生试着分类,然后集体交流。
师:那这些数之间又有什么联系和区别呢?这节课我们就共同来把这几种数的意义和有关知识进行整理和复习。(揭示课题)
(二)知识梳理
1.整体归纳整理。
师:我们学过的数分为几类?它们各包括哪些内容?
生汇报:
2分类整理。
(1)整数
师:请同学们回忆一下你最初是怎样认识数的?
生:数数的方法
师:表示物体个数的数像1、2、3、4、5……我们把它们叫做(自然数)板书:自然数,1,2,3,4……
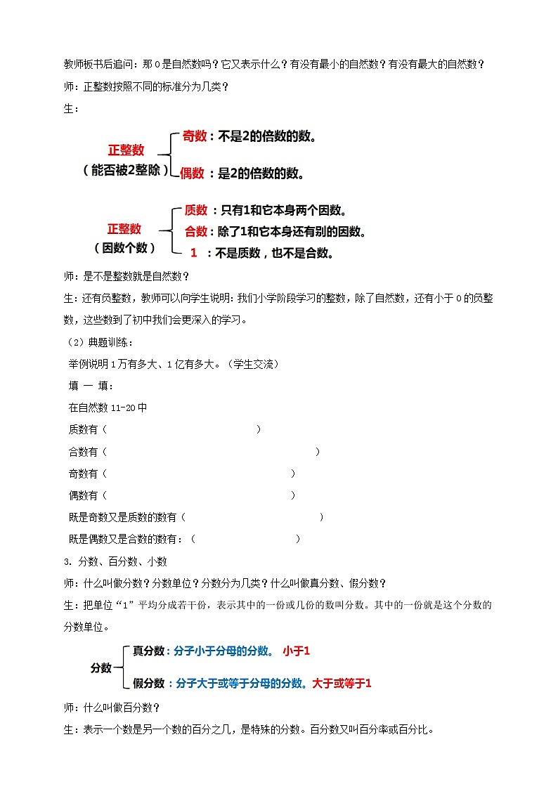
教师板书后追问:那0是自然数吗?它又表示什么?有没有最小的自然数?有没有最大的自然数?
师:正整数按照不同的标准分为几类?
生:
师:是不是整数就是自然数?
生:还有负整数,教师可以向学生说明:我们小学阶段学习的整数,除了自然数,还有小于0的负整数,这些数到了初中我们会更深入的学习。21世纪有
(2)典题训练:
举例说明1万有多大、1亿有多大。(学生交流)
填 一 填:
在自然数11-20中
质数有( )
合数有( )
奇数有( )
偶数有( )
既是奇数又是质数的数有( )
既是偶数又是合数的数有:( )
3. 分数、百分数、小数
师:什么叫做分数?分数单位?分数分为几类?什么叫做真分数、假分数?
生:把单位“1”平均分成若干份,表示其中的一份或几份的数叫分数。其中的一份就是这个分数的分数单位。
师:什么叫做百分数?
生:表示一个数是另一个数的百分之几,是特殊的分数。百分数又叫百分率或百分比。
师:什么叫做小数?小数分为几类?
生:表示十分之几、百分之几、千分之几······ 的数叫作小数。小数的计数单位是十分之一、百分之一、千分之一······
课件出示:
典题训练:
说出下面各数中“6”表示的含义。
69 0.536 6/5 63.4
4.数轴上表示数
师:你能在数轴上表示出+1/2、2.5、-1/2、-2.5这几个数吗?
师:通过数轴你发现了什么?
生:正数大于0,负数小于0,0既不是正数也不是负数,是正负数的分界线。
6.十进制计数法。
师:整数和小数是怎样计数的?它们的计数单位分别是什么?数位和计数单位有什么区别?
课件出示计数表后,生汇报交流:
7.你能根据a÷b=c(a、b、c均为整数,且b≠0)?说明因数与倍数的含义吗?
生交流后师小结:
整数a除以整数b( b≠0 ) ,如果商是整数而没有余数,我们就说数a是数b的倍数,数b是数a的因数。
如: 30÷5=6
30是5和6的倍数,
5和6是30的因数。
典题训练:
(1)如果40÷8=5那么40和8的最大公因数是( ),最小公倍数是( )。
(2)1里面有( )个0.1,有( )个0.01,有( )个0.001。
(3)在430097800这个数中,3在( )位上,万位上的数是( ),省略万后面的尾数四舍五入求近似数约是( )万。
(4)华联商厦某种品牌羊毛衫九折销售,九折表示现价是原价的( )%,现价比原价便宜( ) %。
8.分数、小数、百分数互化
师:分数、小数、百分数之间怎样进行互化?
典题训练:
(1)填上合适的数。
(2)你能结合实际说明0.5、1/2 、50%的含义吗?
9. 分数的基本性质与小数基本性质的联系
师:分数的基本性质与小数基本性质有什么联系?
小结:分数的基本性质与小数的基本性质是一致的。小数的末尾添上“0”或者去掉“0”,就相当于把相应的分数的分子、分母同时扩大(或缩小)到原来的10倍100倍、1000倍……
小数点位置移动,小数的大小会发生什么变化?
生讨论交流:一个小数缩小到它的1/10、1/100、1/1000……小数点分别向左移动一位、两位、三位……
一个小数扩大到它的10倍、100倍、1000倍……小数点分别向右移动一位、两位、三位……
典题训练:
火眼金睛辩对错:
(1)小数后面添上“0”或者去掉“0”,小数大小不变 。( )
(2)分数的分子和分母同时乘相同的数,分数的大小不变。( )
(3)35.06去掉小数点后原来的数扩大100倍。( )
(4)小数都大于0。( )
(5)位数多的小数比位数少的小数大。 ( )
一堆糖果,如果平均分给4个小朋友,还剩3块;如果平均分给5个小朋友,还缺1块;如果平均分给6个小朋友,还缺1块,这堆糖果至少有多少块?
(三)作业
完成教材75页5、7、8题。
【教学反思】
本节复习课是对整个小学阶段有关“数”的知识的总复习,我按照回忆——建构——应用——延伸的框架模式,在梳理中提升了学生的认知水平。在引导学生自我回忆,激活学生头脑中已经储存的知识的基础上,放手让学生整理知识,通过学生对数的多样化的不同分类中,包括列表结构编织、树状结构编织、网状结构编织等,使学生自主建立数的结构网络,然后让学生重新去品位知识,归纳要点,理清每部分知识的重点、难点,开展争辨,发现问题,提出问题,解答问题,并不断完善知识网络结构。达到了深化知识学习的目的。
教学中体现了以人为本的理念。学生是学习的主体,处处让学生主动参与,体验成功。在面向全体的同时又兼顾了学生的个体差异,使不同的学生都学有所获,都有所提高。练习题的设计富有梯度,提高了整理与复习的效率。
复习遵循了系统性、针对性等原则。用以线串珠的方法,把知识条理化,避免了有些课的“炒冷饭”现象。复习的内容较多,但老师没有面面俱到,而是在抓基础之上有重点有侧重的进行复习,复习重点明确。练习题的设计,方法的选择等都具有针对性。
小学数学数的认识教学设计: 这是一份小学数学数的认识教学设计,共5页。教案主要包含了教学内容,教学目标,重点难点,教学过程,板书设计,教学反思等内容,欢迎下载使用。
六年级下册数学教案第六单元 6.1.1 数的认识(一)_人教新课标: 这是一份六年级下册数学教案第六单元 6.1.1 数的认识(一)_人教新课标,共26页。教案主要包含了谈话揭题,引入复习内容,归网建构,主体内化,课堂总结,布置作业等内容,欢迎下载使用。
六年级下册数学教案第六单元 6.1.1 数的认识(二)_人教新课标: 这是一份六年级下册数学教案第六单元 6.1.1 数的认识(二)_人教新课标,共26页。教案主要包含了谈话揭题,回顾与整理,课堂总结,布置作业等内容,欢迎下载使用。
