安徽省合肥市2021-2022学年高三上学期第一次教学质量检测历史试卷含答案
展开相关试卷
这是一份安徽省合肥市第一中学2023-2024学年高三上学期第一次教学质量检测历史试题及答案,文件包含安徽省合肥市第一中学2023-2024学年高三上学期第一次教学质量检测历史试题pdf、安徽省合肥市第一中学2023-2024学年高三上学期第一次教学质量检测历史DApdf等2份试卷配套教学资源,其中试卷共5页, 欢迎下载使用。
这是一份安徽省合肥市2023届高三第一次教学质量检测历史试卷+答案,共4页。
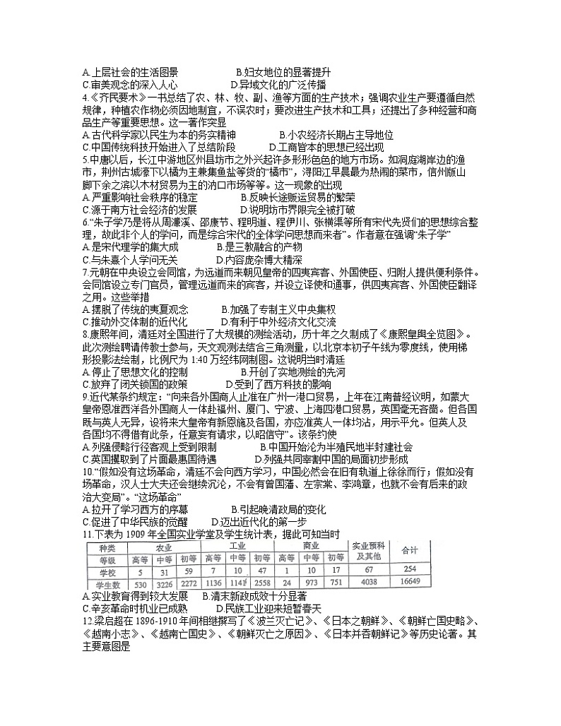
这是一份2023届安徽省合肥市高三第一次教学质量检测 历史试题及答案,文件包含历史2023届安徽省合肥市高三第一次教学质量检测pdf、2023合肥一模历史答案1pdf等2份试卷配套教学资源,其中试卷共4页, 欢迎下载使用。

