


还剩18页未读,
继续阅读
河北省承德市承德县2020-2021学年九年级上学期期末历史试卷(word版 含答案)
展开
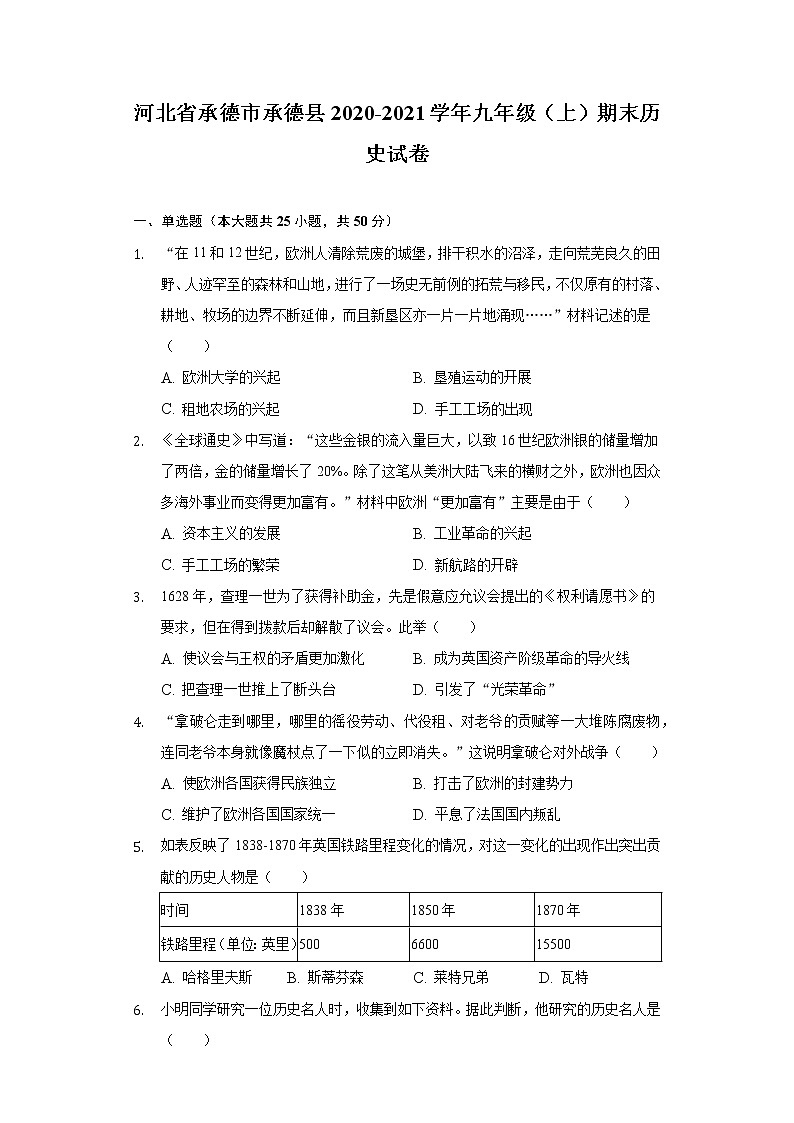
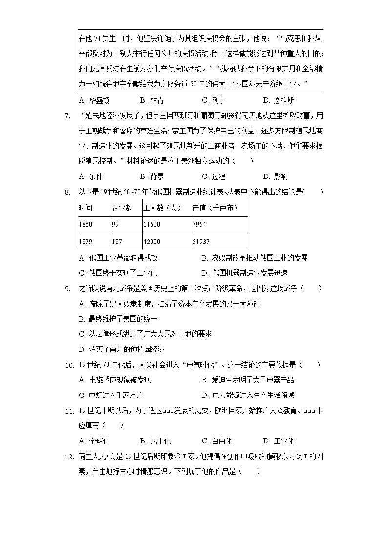
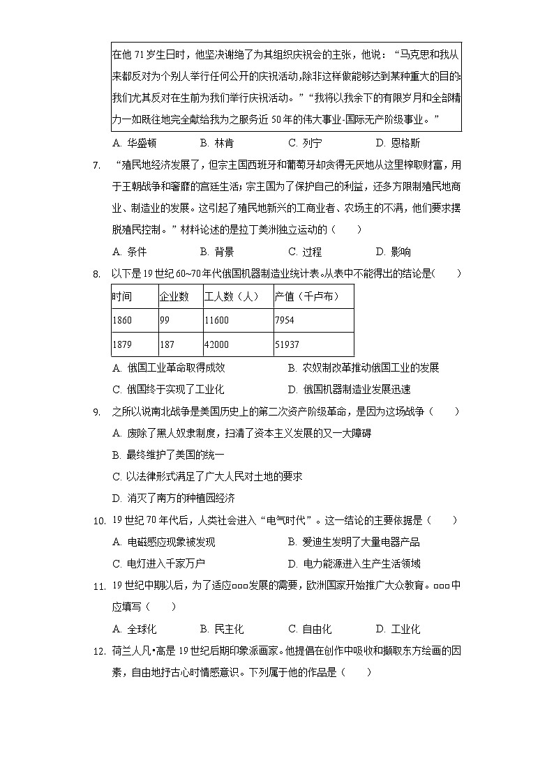
这是一份河北省承德市承德县2020-2021学年九年级上学期期末历史试卷(word版 含答案),共21页。试卷主要包含了单选题,材料解析题等内容,欢迎下载使用。
相关试卷
河北省承德市承德县2023-2024学年八年级上学期1月期末考试历史试卷(含答案):
这是一份河北省承德市承德县2023-2024学年八年级上学期1月期末考试历史试卷(含答案),共13页。试卷主要包含了选择题,材料题等内容,欢迎下载使用。
河北省承德市承德县2023-2024学年九年级上学期1月期末历史试题:
这是一份河北省承德市承德县2023-2024学年九年级上学期1月期末历史试题,共8页。
2022-2023学年河北省承德市承德县七年级(上)期末历史试卷(含答案解析):
这是一份2022-2023学年河北省承德市承德县七年级(上)期末历史试卷(含答案解析),共15页。试卷主要包含了单选题,材料解析题等内容,欢迎下载使用。