


人教版 (2019)必修 第二册第一节 硫及其化合物当堂达标检测题
展开
这是一份人教版 (2019)必修 第二册第一节 硫及其化合物当堂达标检测题,共7页。试卷主要包含了下列叙述或操作中正确的是,下列叙述正确的是等内容,欢迎下载使用。
1.向盐酸中加入浓硫酸时,会有白雾生成。下列叙述不属于导致产生该现象的原因的是( )
A.浓硫酸具有脱水性
B.浓硫酸具有吸水性
C.盐酸具有挥发性
D.气态溶质的溶解度随温度升高而降低
【答案】A
【解析】浓硫酸具有吸水性,且溶于水时放出热量,使盐酸挥发,和浓硫酸的脱水性无关。
2.将蔗糖放在小烧杯中,一边搅拌一边慢慢加入浓硫酸,可以看到蔗糖颜色逐渐变黑,体积不断膨胀,最终变成疏松多孔的海绵状固体,且伴有刺激性气味。上述过程中主要体现出浓硫酸( )
A.有强氧化性、酸性B.有脱水性、酸性
C.有吸水性、脱水性D.有脱水性、强氧化性
【答案】D
【解析】在此过程中,浓H2SO4先将蔗糖脱水,然后与C反应C+2H2SO4(浓)eq \(=====,\s\up7(△))CO2↑+2SO2↑+2H2O,故选D。
3.下列物质的转化中,浓H2SO4既表现了氧化性,又表现了酸性的是( )
A.Cu→CuSO4B.C→CO2
C.CuO→CuSO4D.Fe2O3→Fe2(SO4)3
【答案】A
【解析】H2SO4中所含元素化合价降低,则H2SO4作氧化剂,表现氧化性;生成物中有硫酸盐生成,则可说明硫酸在反应中表现酸性,故选A。
4.下列叙述或操作中正确的是( )
A.浓硫酸能使硫酸铜晶体失去结晶水,体现了浓硫酸的脱水性
B.浓硫酸对有机物的腐蚀性是浓硫酸脱水性和强氧化性的综合体现
C.浓硫酸具有氧化性,稀硫酸无氧化性
D.浓硫酸不慎沾到皮肤上,应立即用布拭去,再涂上稀NaOH溶液
【答案】B
【解析】浓硫酸使硫酸铜晶体失去结晶水体现浓硫酸的吸水性,A错误;稀硫酸中的H+具有较弱的氧化性,C错误;NaOH本身具有强腐蚀性,不能涂在皮肤上中和浓硫酸的腐蚀作用,D错误。
5.下列现象和用途中,浓硫酸表现脱水性的是( )
A.实验室制取氯气时浓硫酸作干燥剂
B.浓硫酸使火柴梗变黑
C.浓硫酸加热时与炭反应
D.浓硫酸加热与铁反应
【答案】B
【解析】区别浓硫酸的脱水性和吸水性,要看原物质中是否有水分子。一般来说,脱水性是对有机物质而言,其中的氢、氧两种元素按原子个数比2∶1即以H2O的形式脱去。A选项中浓硫酸表现吸水性;C选项中浓硫酸表现强氧化性;D选项中浓硫酸表现强氧化性和酸性;只有B选项中浓硫酸表现脱水性。
6.某溶液中可能含有SOeq \\al(2-,4)、COeq \\al(2-,3)、Cl-。为了检验其中是否含有SOeq \\al(2-,4),除BaCl2溶液外,还需要的溶液是( )
A.H2SO4B.HClC.NaOHD.NaNO3
【答案】B
【解析】加入盐酸,排除COeq \\al(2-,3)的干扰,因为BaCO3也是一种不溶于水的白色沉淀。
7.下列反应中,浓硫酸既表现强氧化性,又表现酸性的是( )
①2NaCl(固)+H2SO4(浓)eq \(=====,\s\up7(△))Na2SO4+2HCl↑
②C+2H2SO4(浓)eq \(=====,\s\up7(△))CO2↑+2SO2↑+2H2O
③Cu+2H2SO4(浓)eq \(=====,\s\up7(△))CuSO4+SO2↑+H2O
④2FeO+4H2SO4(浓)===Fe2(SO4)3+SO2↑+4H2O
A.①②B.③④C.①③D.②④
【答案】B
【解析】金属、金属氧化物(具有变价的金属元素处于低价态)与浓H2SO4反应时,浓H2SO4既表现强氧化性又表现酸性;非金属与浓H2SO4反应时,浓H2SO4只表现强氧化性。
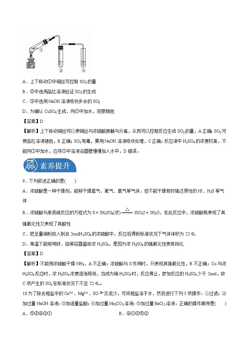
8.用如图所示实验装置(夹持仪器已略去)探究铜丝与过量浓硫酸的反应。下列实验不合理的是( )
A.上下移动①中铜丝可控制SO2的量
B.②中选用品红溶液验证SO2的生成
C.③中选用NaOH溶液吸收多余的SO2
D.为确认CuSO4生成,向①中加水,观察颜色
【答案】D
【解析】上下移动铜丝可以使铜丝与浓硫酸接触与分离,从而可以控制反应生成SO2的量,A正确;SO2可使品红溶液褪色,B正确;SO2有毒,要用NaOH溶液吸收处理,C正确;反应液中H2SO4的浓度较高,不能向①中加水,应将①中溶液沿器壁慢慢加入水中,D错误。
9.下列叙述正确的是( )
A.浓硫酸是一种干燥剂,能够干燥氢气、氧气、氨气等气体,但不能干燥有较强还原性的HI、H2S等气体
B.浓硫酸与单质硫反应的方程式为S+2H2SO4(浓)eq \(=====,\s\up7(△))3SO2↑+2H2O,在此反应中,浓硫酸既表现了其强氧化性又表现了其酸性
C.把足量铜粉投入到含2mlH2SO4的浓硫酸中,反应后得到标准状况下气体体积为22.4L
D.常温下能够用铁、铝等容器盛放浓H2SO4,是因为浓H2SO4的强氧化性使其钝化
【答案】D
【解析】不能用浓硫酸干燥NH3,A不正确;浓硫酸与S作用时,只表现其强氧化性,B不正确;Cu与浓H2SO4反应时,浓H2SO4浓度逐渐降低,当成为稀H2SO4时,反应停止,参加反应的H2SO4少于2ml,故C项产生的SO2在标准状况下不足22.4L。
10.为了除去粗盐中的Ca2+、Mg2+、SOeq \\al(2-,4)及泥沙,可将粗盐溶于水,然后进行下列5项操作:①过滤;②加过量NaOH溶液;③加适量盐酸;④加过量Na2CO3溶液;⑤加过量BaCl2溶液。正确的操作顺序是( )
A.⑤②④③①B.④①②⑤③
C.②⑤④①③D.①④②⑤③
【答案】C
【解析】Ca2+、Mg2+、SOeq \\al(2-,4)均可转化为不同的沉淀物质而除去。这里需要考虑两个问题,一是选用哪种试剂可使某离子沉淀最完全。如除去Mg2+,可选COeq \\al(2-,3),也可选OH-作沉淀剂,两者比较,选OH-较好。二是要保证杂质离子除尽,所加试剂应过量。在后续操作中还必须考虑除去前面操作中由于加入了过量试剂留下的杂质。如除去SOeq \\al(2-,4)带入的Ba2+将和Ca2+一起用Na2CO3溶液除去,过滤后再加入适量HCl除去过量的OH-和COeq \\al(2-,3),这样就可确定操作顺序为②⑤④①③。
11.在下图所示的实验装置中,实验开始一段时间后,对看到的现象叙述不正确的是( )
A.①中苹果块会干瘪
B.②中胆矾晶体表现有“白斑”
C.③中小试管内有晶体析出
D.④中pH试纸变红
【答案】D
【解析】浓硫酸具有吸水性,能够吸收空气中的水蒸气。苹果块中散发的水分、胆矾晶体的结晶水、饱和KNO3溶液挥发产生的水分都被浓硫酸吸收,从而导致苹果块变干瘪、胆矾表面失水而出现不带结晶水的无水CuSO4,饱和KNO3溶液失水而有晶体析出,浓硫酸中不能电离出H+,因此pH试纸不会变红,但会被炭化而变黑。
12.下列有关浓H2SO4的叙述正确的是( )
A.浓H2SO4与铜片共热的反应中,浓H2SO4既表现出强氧化性,又表现出酸性
B.浓H2SO4与金属活动性顺序中氢后面的金属反应生成的气体一般为SO2,与氢前面的金属反应生成的气体一般为H2
C.常温下,铁或铝不与浓H2SO4反应,所以可用铁或铝制的容器贮存浓H2SO4
D.浓H2SO4是不挥发性强酸,氢硫酸是挥发性弱酸,所以可用浓H2SO4与FeS反应制取H2S气体
【答案】A
【解析】在浓硫酸中存在的是H2SO4分子,其分子中+6价的硫易得到电子,它把金属氧化的同时本身被还原为硫的低价化合物SO2,即使是遇到活泼金属如Zn、Fe等也是如此,故B错误。常温下铁或铝不是不与浓H2SO4反应,而是发生钝化,故C错误。浓H2SO4有强氧化性,H2S有强还原性,二者发生氧化还原反应,得不到H2S气体,故D错误。
13.一定量的Cu粉与浓H2SO4共热产生SO2气体的体积为2.24L(标准状况下),则下列情况不可能的是( )
A.加入Cu的质量为6.4g
B.加入浓H2SO4中含溶质为0.2ml
C.加入Cu的质量大于6.4g
D.加入浓H2SO4中含溶质多于0.2ml
【答案】B
【解析】随反应进行,浓H2SO4会变为稀H2SO4,稀H2SO4在加热条件下难与Cu反应产生SO2。
14.在检验SO42−的过程中,下列操作正确的是( )
(提示:稀硝酸具有强氧化性,可将SO32−氧化为SO42−)
A.先加入稀硝酸,没有产生沉淀,然后再加硝酸钡,产生白色沉淀,证明有SO42−存在
B.先加入硝酸钡,产生白色沉淀,然后再加稀硝酸,沉淀不溶解,证明有SO42−存在
C.先加入稀盐酸,没有产生沉淀,然后再加氯化钡,产生白色沉淀,证明有SO42−存在
D.先加入氯化钡,产生白色沉淀,然后再加稀盐酸,沉淀不溶解,证明有SO42−存在
【答案】C
【解析】A项,先加入稀硝酸,没有产生沉淀,然后再加硝酸钡,产生白色沉淀,则溶液中也可能含有SO32−或HSO3-;B项,先加入硝酸钡,产生白色沉淀,然后再加稀硝酸,沉淀不溶解,则溶液中也可能含有SO32−或HSO3-;D项,先加入氯化钡,产生白色沉淀,然后再加稀盐酸,沉淀不溶解,则溶液中也可能含有Ag+。
15.为了验证木炭可被浓H2SO4氧化成CO2,选用下图所示仪器(内含物质)组装成实验装置:
(1)如按气流由左向右流向,连接上述装置的正确顺序是(填各接口字母):________接________,________接________,________接________。
(2)仪器乙、丙应有怎样的实验现象才表明已检验出CO2?
乙中______________,丙中______________。
(3)丁中酸性KMnO4溶液的作用是______________。
(4)写出甲中反应的化学方程式____________________________________。
【答案】(1)A F E C D B
(2)出现白色沉淀 品红未褪色
(3)吸收SO2
(4)C+2H2SO4(浓)eq \(=====,\s\up7(△))CO2↑+2SO2↑+2H2O。
【解析】(1)木炭与浓硫酸反应生成CO2、SO2和水,由于SO2也能使澄清石灰水变浑浊,所以在检验CO2之前首先要除去SO2,SO2具有还原性,可以用酸性高锰酸钾溶液氧化而除去。为验证是否除尽需要再通过品红溶液检验,所以连接上述装置的正确顺序是A、F、E、C、D、B。
(2)根据以上分析可知乙中出现白色沉淀,而丙中品红未褪色时,即可表明已检验出CO2。
(3)根据以上分析可知,丁中酸性KMnO4溶液的作用是吸收SO2。
16.在化学课上围绕浓硫酸的化学性质进行了如下实验探究,将适量的蔗糖放入烧杯中,加入几滴水,搅拌均匀,然后加入浓硫酸,生成黑色物质。
请回答下列问题:
(1)生成的黑色物质(单质)是________(填化学式)。
(2)这种黑色物质继续与浓硫酸作用会产生两种气体,其中一种气体有刺激性气味,是大气的主要污染物之一,这种刺激性气味的气体成分是________(填化学式),反应的化学方程式为____________________。
(3)将(2)中产生的有刺激性气味的气体通入品红溶液中,可以看到品红溶液________,说明这种气体具有________性;将(2)中产生的有刺激性气味的气体通入水中可生成一种不稳定、易分解的酸,请写出该反应的化学方程式:________。
(4)能否用澄清石灰水鉴别这两种气体?________(填“能”或“不能”),若不能,请填写两种能鉴别的试剂:____________。
【答案】(1)C
(2)SO2 C+2H2SO4(浓)eq \(=====,\s\up7(△))CO2↑+2SO2↑+2H2O
(3)褪色 漂白 SO2+H2OH2SO3
(4)不能 品红溶液、溴水(其他合理答案均可)
【解析】(1)浓硫酸具有脱水性,能使蔗糖炭化,所以生成的黑色物质(单质)是C。
(2)浓硫酸具有强氧化性,能与炭反应生成CO2、SO2和水,其中SO2气体有刺激性气味,是大气的主要污染物之一,该反应的化学方程式为C+2H2SO4(浓)eq \(=====,\s\up7(△))CO2↑+2SO2↑+2H2O。
(3)SO2具有漂白性,因此将(2)中产生的有刺激性气味的气体通入品红溶液中,可以看到品红溶液褪色;SO2与水反应生成亚硫酸,亚硫酸不稳定,反应的化学方程式为SO2+H2OH2SO3。
(4)SO2、CO2均能使澄清石灰水变浑浊,且气体过量后沉淀又溶解,所以不能用澄清石灰水鉴别这两种气体;由于SO2具有漂白性和还原性,所以能鉴别两种气体的试剂可以是品红溶液、溴水等 。
相关试卷
这是一份高中人教版 (2019)第五章 化工生产中的重要非金属元素第一节 硫及其化合物精品课时作业,文件包含人教版1019高中化学必修2同步讲义第02讲硫酸硫酸根离子的检验教师版docx、人教版1019高中化学必修2同步讲义第02讲硫酸硫酸根离子的检验学生版docx等2份试卷配套教学资源,其中试卷共21页, 欢迎下载使用。
这是一份人教版 (2019)必修 第二册第一节 硫及其化合物当堂达标检测题,共5页。
这是一份【同步讲义】高中化学(人教版2019)必修第二册--第02讲 硫酸 硫酸根离子的检验 讲义,文件包含同步讲义高中化学人教版2019必修第二册--第02讲硫酸硫酸根离子的检验学生版docx、同步讲义高中化学人教版2019必修第二册--第02讲硫酸硫酸根离子的检验教师版docx等2份试卷配套教学资源,其中试卷共23页, 欢迎下载使用。
