


化学必修 第二册第一节 自然资源的开发利用当堂检测题
展开
这是一份化学必修 第二册第一节 自然资源的开发利用当堂检测题,共7页。试卷主要包含了下列有关说法中不正确的是,高炉炼铁生产中下列说法正确的是,有关金属矿物相关说法正确的是,下列有关判断正确的是等内容,欢迎下载使用。
第1课时 金属矿物的开发利用
(时间:40min)
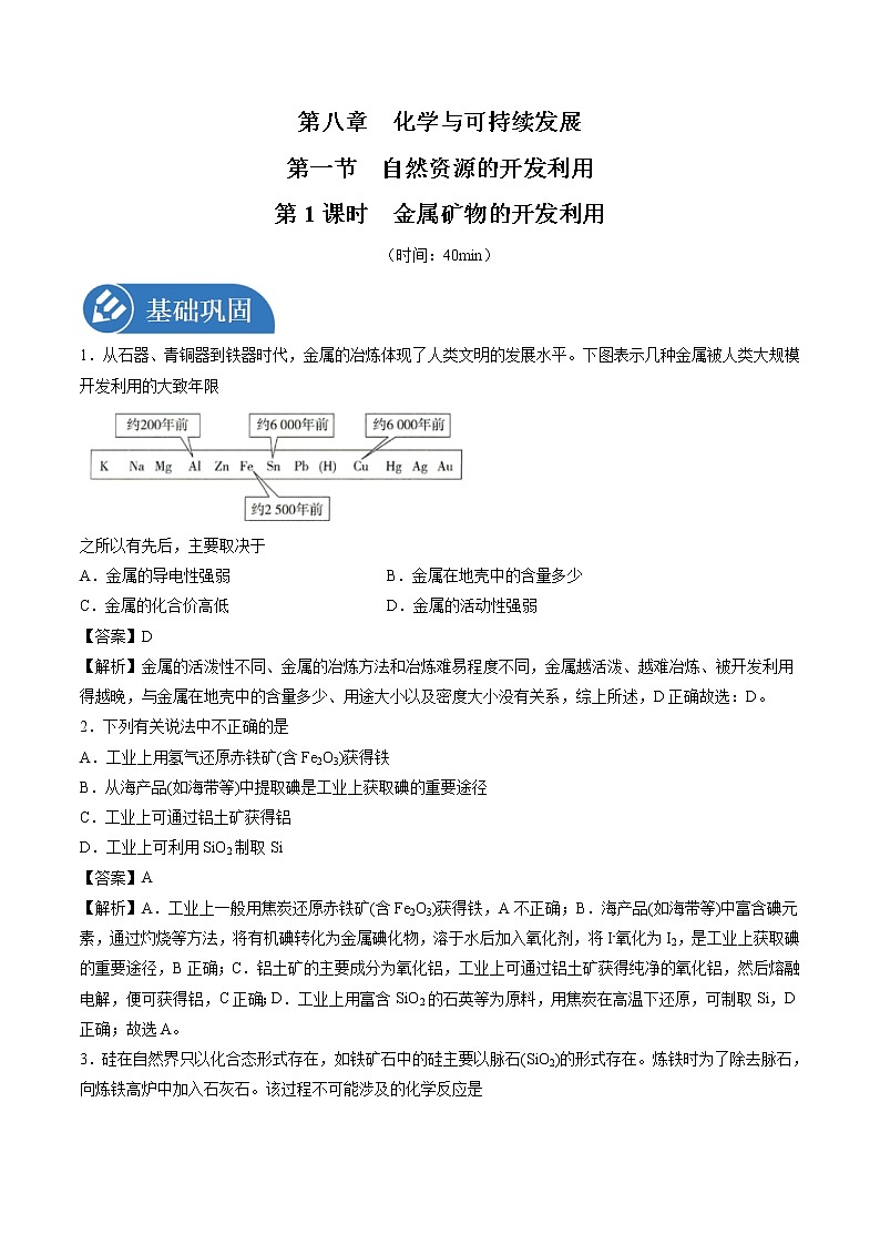
1.从石器、青铜器到铁器时代,金属的冶炼体现了人类文明的发展水平。下图表示几种金属被人类大规模开发利用的大致年限
之所以有先后,主要取决于
A.金属的导电性强弱B.金属在地壳中的含量多少
C.金属的化合价高低D.金属的活动性强弱
【答案】D
【解析】金属的活泼性不同、金属的冶炼方法和冶炼难易程度不同,金属越活泼、越难冶炼、被开发利用得越晚,与金属在地壳中的含量多少、用途大小以及密度大小没有关系,综上所述,D正确故选:D。
2.下列有关说法中不正确的是
A.工业上用氢气还原赤铁矿(含Fe2O3)获得铁
B.从海产品(如海带等)中提取碘是工业上获取碘的重要途径
C.工业上可通过铝土矿获得铝
D.工业上可利用SiO2制取Si
【答案】A
【解析】A.工业上一般用焦炭还原赤铁矿(含Fe2O3)获得铁,A不正确;B.海产品(如海带等)中富含碘元素,通过灼烧等方法,将有机碘转化为金属碘化物,溶于水后加入氧化剂,将I-氧化为I2,是工业上获取碘的重要途径,B正确;C.铝土矿的主要成分为氧化铝,工业上可通过铝土矿获得纯净的氧化铝,然后熔融电解,便可获得铝,C正确;D.工业上用富含SiO2的石英等为原料,用焦炭在高温下还原,可制取Si,D正确;故选A。
3.硅在自然界只以化合态形式存在,如铁矿石中的硅主要以脉石(SiO2)的形式存在。炼铁时为了除去脉石,向炼铁高炉中加入石灰石。该过程不可能涉及的化学反应是
A.CaCO3CaO+CO2↑B.2FeO+Si2Fe+SiO2
C.C+CO22COD.CaO+SiO2CaSiO3
【答案】B
【解析】A.向炼铁高炉中加入石灰石,高温下石灰石首先分解产生CaO和CO2,A不符合题意;B.反应过程中没有硅,B符合题意;C.生成的CO2可与碳反应提供一部分还原剂CO,C不符合题意;D.生成的生石灰(碱性氧化物)可与SiO2(酸性氧化物)反应实现高炉造渣,D不符合题意;故选B。
4.已知一些金属的发现和使用与其金属活动性有着必然的联系。据此推测,下列事件发生在铁器时代之前的是
A.金属钠的使用B.青铜器的大量使用
C.海水提镁D.铝热法制铬
【答案】B
【解析】根据金属活动性顺序可知,金属越活泼,其还原性越强,对应的离子氧化性越弱,越不容易得到。青铜器的使用应在铁器时代之前。故选B。
5.下列各组金属最适合用H2或CO把它从化合物中还原出来的是
A.K、MgB.Fe、AlC.Fe、CuD.Hg、Ag
【答案】C
【解析】金属的冶炼方法与金属活动性强弱有关。在金属活动性顺序表中,排在最前边的K、Ca、Na、Mg、Al用电解方法冶炼;在Al之后到Cu,包括Cu,采用热还原方法冶炼;在Cu之后的金属用热分解方法冶炼;对选项的金属进行观察可知:能够用H2或CO把它从化合物中还原出来的是Fe和Cu,故合理选项是C;答案选C。
6.高炉炼铁生产中下列说法正确的是
A.还原氧化铁的还原剂是焦炭
B.采用富氧空气可以得到纯铁
C.加石灰石的目的主要是为了除去过量碳
D.用于冶炼生铁的矿石主要有磁铁矿、赤铁矿
【答案】D
【解析】A.焦炭发生的反应:C+O2CO2、CO2+C2CO,其中CO将铁矿石中的铁还原成铁单质,A错误;B.高炉炼铁得到的只是含碳量为2%~4.5%的生铁,不会得到纯铁,B错误;C.加入石灰石的目的是它在高温下分解成生石灰,继而再与SiO2反应生成CaSiO3炉渣,除去杂质SiO2, C错误;D.磁铁矿、赤铁矿都用于冶炼生铁的矿石,D正确;故选D。
7.下列有关金属冶炼的说法中,不正确的是
A.在加热情况下利用氢气还原三氧化二铝得到金属铝
B.用电解熔融氯化镁的方法冶炼金属镁
C.用铝热法炼得熔点较高的金属铬
D.直接加热氧化汞得到金属汞
【答案】A
【解析】A.铝属于活泼金属,利用电解熔融三氧化二铝,可以得到金属铝,故A错误;B.金属镁的活泼性较强,因此用电解熔融氯化镁的方法冶炼金属镁,而不用电解熔融的氧化镁,因为氧化镁熔点高,耗费能源较大,故B正确;C.金属铬的熔点高,用铝热法制取熔点高的金属,故C正确;D.汞是不活泼金属,因此直接加热氧化汞得到金属汞,故D正确。综上所述,答案为A。
8.有关金属矿物相关说法正确的是
A.活泼金属可以用电解法冶炼,如钠、镁、铝的冶炼
B.不活泼金属用电解法冶炼
C.铝热反应不是放热反应
D.合金是纯净物
【答案】A
【解析】A.活泼金属难以用还原剂还原,常使用电解法冶炼,如钠、镁、铝的冶炼,A正确;B.不活泼金属常用还原剂还原,也可用热分解法或电解法制取,B不正确;C.铝与金属氧化物的铝热反应之所以能发生,就是因为铝热反应是放热反应,C不正确;D.合金是金属与金属、或金属与非金属组成的混合物,D不正确;故选A。
9.Fe是地壳中含量很丰富的元素,也是生物体所必需的元素。自然界中铁矿石主要有赤铁矿和磁铁矿。金属铁是在高炉中冶炼的,高炉炼铁除了加入铁矿石外,还需加入焦炭和石灰石。请填空:
(1)写出磁铁矿主要成分的化学式:_______________________。
(2)写出赤铁矿还原成铁的化学方程式: 。
(3)写出焦炭在高炉中所参与反应的两个化学方程式:
。
(4)写出CaCO3所参与反应的两个化学方程式: 。
【答案】(1)Fe3O4
(2)Fe2O3+3COeq \(=====,\s\up7(高温))2Fe+3CO2(主要),
3C+2Fe2O3eq \(=====,\s\up7(高温))3CO2↑+4Fe(次要)
(3)C+O2 === CO2,CO2+Ceq \(=====,\s\up7(高温))2CO
(4)CaCO3eq \(=====,\s\up7(高温))CaO+CO2↑,CaO+SiO2eq \(=====,\s\up7(高温))CaSiO3
10.下列有关判断正确的是
A.金属阳离子被还原,一定会得到金属单质
B.金属冶炼过程中,金属化合物得到电子发生氧化反应
C.通过铝热反应可以在野外焊接钢轨
D.海带中含有碘单质,能使淀粉变蓝
【答案】C
【解析】A.金属阳离子被还原,不一定会得到金属单质,如铁离子与铜单质反应生成亚铁离子和铜离子,反应中铁离子被还原为亚铁离子,没有得到铁单质,故A错误;B.金属冶炼过程中,金属化合物中的金属阳离子得到电子发生还原反应生成金属单质,故B错误;C.铝和铁的氧化物在高温下能发生铝热反应生成氧化铝和铁,熔化的铁可以用于野外焊接钢轨,故C正确;D.海带中含有碘离子,不含有碘单质,不能使淀粉变蓝,故D错误;故选C。
11.下列说法不正确的是
A.工业上电解溶液制备
B.工业上电解熔融的制备
C.钢体船外镶嵌锌板可起防腐作用
D.铝热反应可用于冶炼金属铁
【答案】A
【解析】A.工业上通过电解熔融的氯化钠制备钠,电解氯化钠溶液是工业上生产的方法,故A项错误;B.由于镁的活泼性强,故工业上采用电解熔融氯化镁的方法来制备镁,故B项正确;C.由于锌比铁活泼,当它们构成原电池时,锌被腐蚀,从而达到保护铁的目的,故C项正确;D.铝热反应是利用铝的还原性,将金属活动性比铝弱的难熔金属从其氧化物中还原出来的一种冶炼金属的方法,故D项正确。故答案为:A
12.有人提出利用黄铜矿(主要成分为)冶炼铜的炉渣冶炼铁。黄铜矿冶炼铜的步骤大致可分为:
①富集,将硫化物矿石进行浮选;②焙烧,主要反应为(炉渣);③制粗铜,1200℃发生的主要反应为,;④电解精炼铜。
下列判断不正确的是
A.利用冶炼铜的炉渣可冶炼铁
B.不计损耗时,冶炼出,共消耗
C.反应③中氧化剂为、、
D.黄铜矿冶炼铜产生的尾气可造成酸雨
【答案】B
【解析】A.炉渣的主要成分为,利用可冶炼出,故A正确;B.由反应过程可知,故不计损耗时,冶炼出,共消耗的物质的量为(,故B错误;C.分析反应③中各种元素的价态变化可知,、、均作氧化剂,故C正确;D.由反应原理可知,产生的尾气主要成分为可造成酸雨,故D正确;答案选B。
13.下列冶炼金属的反应原理,不正确的是
A.铝热法炼铁:
B.火法炼铜:
C.电解法制钠:
D.电解法制镁:↑
【答案】D
【解析】A.铁熔点高,活泼性弱于铝,可用铝热反应制取:,故A正确;B.金属铜的冶炼可以是高温下向硫化亚铜中充入空气,即,使其转变为铜,故B正确;C.钠是活泼金属,应采用电解法制取:↑ ,故C正确;D.氧化镁熔点高,而工业上用电解熔融的氯化镁制得镁:↑, 故D错误;故选D。
14.下列关于金属冶炼的说法正确的是
A.由于Al的活泼性强,故工业上采用电解熔融AlCl3的方法生产Al
B.可以用钠加入氯化镁溶液中制取镁
C.炼铁高炉中所发生的反应都是放热的,故无需加热
D.金属冶炼的方法由金属的活泼性决定
【答案】D
【解析】A、由于Al的活泼性强,工业上采用电解Al2O3与冰晶石熔融混合物的方法生产铝,AlCl3在熔融状态下不导电,所以不用电解AlCl3的方法生产铝,A错误;B、钠是很活泼的金属,将Na加入氯化镁溶液中,Na先和水反应生成NaOH,NaOH再和氯化镁发生复分解反应,所以得不到Mg单质,可以采用电解熔融氯化镁的方法冶炼Mg,B错误;C、炼铁高炉中发生的反应不都是放热反应,C错误;D、活泼金属如钠、镁一般采用电解法冶炼,不活泼的金属如汞一般采用热分解法冶炼,铁、铜等金属采用热还原法冶炼,因此金属冶炼的方法由金属的活泼性决定,D正确;答案选D。
15.工业上用铝土矿(主要成分为Al2O3,含Fe2O3杂质)为原料冶炼铝的工艺流程如图所示:
下列叙述正确的是
A.试剂X可以是NaOH溶液,也可以是盐酸
B.反应①过滤后所得沉淀为Fe(OH)3
C.图中所有转化反应都不是氧化还原反应
D.反应②的化学方程式为NaAlO2+CO2+2H2O=Al(OH)3↓+NaHCO3
【答案】D
【解析】A.从后面通入Y生成碳酸氢钠分析,Y 应为二氧化碳,则试剂X只能是NaOH溶液,不可以是盐酸,A错误;B.反应①过滤后所得沉淀为氧化铁不是氢氧化铁,B错误;C.氧化铝变成铝为氧化还原反应,C错误;D.反应②为偏铝酸钠和过量的二氧化碳反应生成碳酸氢钠和氢氧化铝,化学方程式为NaAlO2+CO2+2H2O=Al(OH)3↓+NaHCO3,D正确;故选D。
16.冶炼金属常用以下几种方法:①以C、CO或作还原剂还原 ②用活泼金属Na、Mg等还原 ③利用铝热反应原理还原 ④电解法 ⑤热分解法。请回答下列金属的冶炼应采用哪种方法:
(1)Fe、Zn、Cu等中等活泼金属_______(填序号,下同)。
(2)Na、Mg、Al等活泼或较活泼金属_______。
(3)Hg、Ag等不活泼金属_______。
(4)V、Cr、Mn、W等高熔点金属_______。
【答案】① ④ ⑤ ③
【解析】金属的冶炼一般根据金属的活泼性选择不同的冶炼方法。活泼的金属一般采用电解法,不活泼的金属一般采用加热分解法,处于中间的金属,一般采用还原剂还原。
(1)Fe、Zn、Cu等中等活泼金属,冶炼方法采用热还原法,①以C、CO或H2做还原剂,故答案为:①
(2)Na、Mg、Al等活泼或较活泼金属,冶炼方法用④电解法,故答案为:④;(3)Hg、Ag等不活泼金属,冶炼方法用⑤热分解法,故答案为:⑤;(4)V、Cr、Mn、W等高熔点金属,冶炼方法利用铝热反应原理还原,故答案为:③。
17.铝和铝合金是一类重要的金属材料。回答下列问题:
(1)除去镁粉中混有少量铝粉,应加入的试剂为___________,然后经过滤、洗涤、干燥。
(2)等质量的两份铝分别与足量的盐酸、氢氧化钠溶液反应,所得H2在同温同压下的体积之比是___________。
(3)某同学在实验室用铝土矿(含有Al2O3和SiO2,不考虑其他杂质)制取金属铝的流程如下:
①Al2O3与稀硫酸反应的离子方程式为___________。
②滤液II中溶质的用途之一是___________。
③电解熔融的Al2O3除得到金属铝之外,还可得到的气体产物是___________(填化学式)。工业上在电解熔融的Al2O3时,还加入了冰晶石(Na3AlF6)作熔剂,其作用是降低Al2O3的熔点。冰晶石在物质的分类中属于___________(填字母)。
a.酸 b.碱 c.盐 d.氧化物
【答案】氢氧化钠溶液 1:1 Al2O3+6H+=2Al3++3H2O 用作肥料 O2 c
【解析】(1)铝和氢氧化钠溶液反应,镁不与氢氧化钠溶液反应,除去镁粉中混有的少量铝粉,应加入的试剂是氢氧化钠溶液。
(2)2Al+6HCl=2AlCl3+3H2↑,2Al+2NaOH=2NaAlO2+3H2↑,通过化学方程式可以看出,等质量的两份铝分别与足量的盐酸、氢氧化钠溶液反应,金属是不足的,所以生成氢气的物质的量相等,所得H2的体积之比是:1:1;(3)①Al2O3与稀硫酸反应生成硫酸铝和水,反应的离子方程式为Al2O3+6H+=2Al3++3H2O;②滤液Ⅱ中主要含有硫酸铵,用途之一是:用作肥料;③电解熔融氧化铝生成铝单质与氧气,冰晶石(Na3AlF6)是由钠离子和AlF组成,属于盐,故答案为c 。
相关试卷
这是一份化学必修 第二册第一节 自然资源的开发利用精练,共3页。试卷主要包含了 阅读教材,思考并交流如下问题,铝热反应等内容,欢迎下载使用。
这是一份高中化学人教版 (2019)必修 第二册第一节 自然资源的开发利用当堂检测题,共4页。
这是一份高中化学人教版 (2019)必修 第二册第一节 自然资源的开发利用课后作业题,共7页。试卷主要包含了知道金属在自然界中的存在形态,熟知金属冶炼的方法及其原理,掌握铝热反应的原理和实验,铝热反应在生活中的应用?等内容,欢迎下载使用。