


高中生物人教版 (2019)选择性必修3第1章 发酵工程第2节 微生物的培养技术及应用二 微生物的选择培养和计数精练
展开
这是一份高中生物人教版 (2019)选择性必修3第1章 发酵工程第2节 微生物的培养技术及应用二 微生物的选择培养和计数精练,共11页。
1.研究人员通过对大肠杆菌进行基因改造,可以使其不仅能以传统生物能源技术中使用的蔗糖为原料,还能以广泛存在于植物纤维中的半纤维素为原料,分解产生燃料物质。若要将这种大肠杆菌分离出来,应将它们接种在( )
A.不含氮源的培养基上
B.含有蛋白胨的固体培养基上
C.只含半纤维素而无其他碳源的选择培养基上
D.不含营养要素的培养基上
答案C
解析分析题干可知,改造后的大肠杆菌“能以广泛存在于植物纤维中的半纤维素为原料,分解产生燃料物质”,因此若要将这种大肠杆菌分离出来,应将它们接种在只含半纤维素而无其他碳源的选择培养基上。
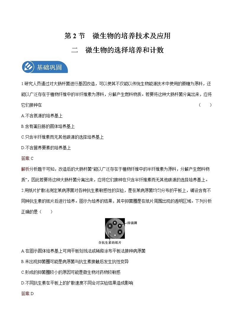
2.用纸片扩散法测定某病原菌对各种抗生素敏感性的实验,是在某病原菌均匀分布的平板上,铺设含有不同种抗生素的纸片后进行培养。图示为培养的结果,其中抑菌圈是在纸片周围出现的透明区域。下列分析正确的是( )
A.在图示固体培养基上可用平板划线法或稀释涂布平板法接种病原菌
B.未出现抑菌圈可能是病原菌与抗生素接触后发生抗性变异
C.形成的抑菌圈较小的原因可能是微生物对药物较敏感
D.不同抗生素在平板上的扩散速度不同会对实验结果造成影响
答案D
解析图示固体培养基上采用的接种方法应是稀释涂布平板法,A项错误;病原菌发生抗性变异在与抗生素接触之前,B项错误;微生物对药物较敏感形成的抑菌圈应较大,C项错误;纸片所含的药物吸取平板中的水分溶解后,便不断向纸片周围区域扩散,不同抗生素在平板上的扩散速度不同会对实验结果造成影响,D项正确。
3.测定土壤中细菌数量一般选用104、105和106倍的稀释液进行平板培养,而测定真菌的数量一般选用102、103和104倍稀释,其原因是( )
A.细菌个体小,真菌个体大
B.细菌易稀释,真菌不易稀释
C.细菌在土壤中数量比真菌多
D.随机的,没有原因
答案C
解析土壤中的微生物大约70%~90%是细菌,真菌的数量要比细菌少。样品的稀释度越高,在平板上生成的菌落数目就越少。在实际操作中,通常选用一定稀释范围的样品液进行培养,以保证获得菌落数为30~300、适于计数的平板,所以细菌的稀释倍数要高于真菌的稀释倍数。
4.下列培养基中,能分离出分解尿素的细菌的是( )
A.葡萄糖、NaCl、K2HPO4、琼脂、水
B.葡萄糖、NaCl、K2HPO4、琼脂、水、尿素
C.NaCl、琼脂、水、蛋白胨、酵母提取物、尿素
D.葡萄糖、NaCl、K2HPO4、琼脂、水、蛋白胨、酵母提取物
答案B
解析能分离出分解尿素的细菌的培养基必须以尿素为唯一氮源,B项正确。
5.下列有关“土壤中分解尿素的细菌的分离与计数”实验的叙述,错误的是( )
A.该实验需要设置空白对照组,以检验培养基是否受到杂菌污染
B.分解尿素的细菌能产生脲酶,脲酶能分解尿素产生氮气
C.统计尿素分解菌的数目时,以菌落数为30~300的平板进行计数
D.该实验所用培养基应以尿素作唯一氮源
答案B
解析该实验需要设置空白对照组,以检验培养基是否受到杂菌污染,A项正确;分解尿素的细菌能产生脲酶,将尿素分解为NH3 ,B项错误;统计尿素分解菌的数目时,以菌落数为30~300的平板进行计数,求其平均值,C项正确;以尿素为唯一氮源的培养基分离尿素分解菌, D项正确。
6.下图为从土壤中分离纯化尿素分解菌的过程。下列有关叙述错误的是( )
A.①②③④培养基都应以尿素为唯一氮源
B.图中所用培养基灭菌常用的方法是高压蒸汽灭菌
C.①~③过程是梯度稀释,稀释溶剂是无菌水
D.可用酚红染料鉴定,菌落周围是否出现红色圈
答案C
解析尿素分解菌可以合成脲酶将尿素分解,因此要分离纯化尿素分解菌,培养基都应以尿素为唯一氮源,A项正确;对培养基灭菌常用的方法是高压蒸汽灭菌法,B项正确;①~③过程是选择培养,该过程用来选择培养尿素分解菌,因此培养基应该是以尿素为唯一氮源的培养基,而不是无菌水,C项错误;分解尿素的菌能将尿素分解成NH3,使培养基碱性增强,pH升高,酚红指示剂会变红,因此可用酚红染料鉴定尿素分解菌,观察菌落周围是否出现红色圈,D项正确。
7.若某一稀释度下,平板上生长的平均菌落数为90个,涂布平板时所用的稀释液体积为0.1 mL,稀释液的稀释倍数为105,则每克样品中的活菌数约为( )
A.9×108个
B.9×107个
C.9×105个
D.9×106个
答案B
解析每克样品中的菌落数=(90÷0.1)×105=9×107(个),即每克样品中的活菌数约为9×107个。
8.某生物兴趣小组,进行土壤中尿素分解菌的分离和计数实验。请回答下列问题。
(1)实验原理:尿素是一种重要的农业氮肥,但它并不能直接被农作物吸收,需要转变成NH3,才能被吸收,这个转变依赖于土壤中能产生 的微生物的作用。
(2)实验步骤。
①配制培养基(成分:葡萄糖、Na2HPO4、KH2PO4、MgSO4·7H2O、尿素、Y、H2O、琼脂),并制作无菌平板。
②设置 组和若干实验组,进行相关操作。
③将各组平板置于恒温箱中培养一段时间,统计各组平板上菌落的平均数。
a.为了更好地鉴别出此类微生物,在培养基配方中加入了Y,Y是 。
b.为了对实验的结果进行进一步统计,需要用 法进行接种。具体情况如下图所示。
c.恒温培养48小时后,在稀释倍数为105下,平板上的菌落数目在30~300之间,小组成员进行统计,应注意统计周围为 菌落。统计三个平板上的菌落数目,分别为68、73、87,则每克土样中尿素分解菌的活菌数约为 。
(3)实验结果分析。
兴趣小组的同学在统计菌落数目时,除了上述统计的菌落外,还发现有些菌落周围的培养基没有变化,试分析这些菌落产生的可能原因(答出一点即可)。 。
答案(1)脲酶 (2)②空白对照 ③a.酚红指示剂 b.稀释涂布平板 c.红色的 7.6×107个 (3)可能存在固氮微生物,它们能利用空气中的氮气作为氮源,不能将培养基中的尿素分解成氨(不与指示剂作用),所以看到有些菌落产生而菌落周围的培养基没有变化
解析(1)尿素分解菌能产生脲酶将尿素分解成NH3,土壤中的尿素只有被分解成NH3后才能被植物吸收利用,因此可用以尿素为唯一氮源的培养基来分离尿素分解菌。
(2)②为检验培养基是否受到杂菌污染,需要设置空白对照组。
③a.细菌合成的脲酶将尿素分解成了NH3,NH3会使培养基的碱性增强,pH升高,因此可以通过检查培养基的pH变化来鉴别尿素分解菌的存在,在培养基配方中加入的Y可以是酚红指示剂。b.分析图示实验过程可知,该实验采用了稀释涂布平板法进行接种,用于计数土壤稀释液中尿素分解菌的数量。c.当尿素分解菌产生的脲酶将尿素分解为NH3后,培养基pH升高,酚红指示剂会变红,因此应注意统计周围为红色的菌落。在稀释倍数为105下,三个平板的菌落数目分别为68、73、87个,因此每克土样中尿素分解菌的活菌数约为(68+73+87)÷3÷0.1×105=7.6×107(个)。
(3)有些菌落周围的培养基没有变化,说明这些细菌不能产生脲酶,不能利用尿素作为氮源,而氮源为微生物生长所必需的,因此可推测可能存在固氮微生物,它们能利用空气中的氮气作为氮源,不能将培养基中的尿素分解成氨(不与指示剂作用),所以看到有些菌落产生而菌落周围的培养基没有变化。
9.有机农药苯磺隆是一种除草剂,长期使用会污染环境。研究发现,苯磺隆能被土壤中某些微生物降解。分离降解苯磺隆的菌株和探索其降解机制的实验过程如图甲、乙所示。下列说法正确的是( )
A.该实验所用的选择培养基可以用苯磺隆、蔗糖等作为碳源
B.本实验的目的是探究能降解苯磺隆的物质是否为该菌种所产生的蛋白质
C.在微生物的接种实验中,用95%的酒精对实验者的双手和超净工作台进行消毒
D.该实验中,采集的土壤样品经高温灭菌后,可以用于制取土壤稀释液
答案B
解析选择培养基只允许特定种类的微生物生长,同时要抑制或阻止其他种类微生物生长,因而必须以苯磺隆为唯一碳源只让目的菌生存繁殖,A项错误;图乙上清液中加入的蛋白酶溶液是用于水解上清液中的某蛋白质的,由此可判定实验目的是探究目的菌是否通过分泌某种蛋白质来降解苯磺隆,B项正确;在微生物接种时,需用70%的酒精对实验者的双手和超净工作台进行消毒,C项错误;在分离土壤中目的菌的实验中,采集的土样经高温灭菌后,土样中的微生物被杀死,再制取土壤稀释液接种并培养,不会得到菌落,D项错误。
10.(多选)勤洗手是预防病毒感染的有效措施。某公司在防控新型冠状病毒期间推出一款新型免洗洗手凝胶。为衡量该凝胶的清洗效果,研究人员检测了用凝胶洗手前后手部细菌的含量。凝胶洗手前的检测流程见下图。下列叙述错误的是( )
A.统计洗手前手部细菌的数量,选择的接种方法是平板划线法
B.除图中操作外,还需要设置一组未接种的空白培养基进行培养
C.培养基上的一个菌落只可能来源于样品稀释液中的一个活菌
D.初步判断培养基上菌种的类型,需要用显微镜观察菌体的形状
答案ACD
解析平板划线无法得知稀释倍数,不能用于活菌计数,故统计洗手前手部细菌的数量,选择的接种方法是稀释涂布平板法,A项错误;除图中操作外,还需要设置一组未接种的空白培养基进行培养,验证培养基是否被杂菌污染,B项正确;由于当两个或多个细胞连在一起时,平板上观察到的只是一个菌落,故培养基上的一个菌落可能来源于样品稀释液中的一个或者几个活菌,C项错误;由于菌落肉眼可见,故初步判断培养基上菌种的类型,可用肉眼观察菌落特征,D项错误。
11.(多选)自然界存在着可以降解苯酚的微生物,研究人员从土壤中筛选获得了只能降解利用苯酚的细菌菌株,筛选的主要步骤如下图所示,①为土壤样品。下列相关叙述正确的是( )
A.使用平板划线法可以在⑥上获得单菌落
B.如果要测定②中的活菌数,常采用稀释涂布平板法
C.图中②培养目的菌的选择培养基中应加入苯酚作为唯一碳源
D.微生物培养前,需对培养基和培养皿进行灭菌处理
答案ABCD
解析平板划线法可分离微生物,获得单菌落,A项正确;利用稀释涂布平板法可统计样品中的活菌数,B项正确;要筛选只能降解利用苯酚的细菌菌株,图中②培养目的菌的选择培养基中应加入苯酚作为唯一碳源,C项正确;微生物培养前,需对培养基和培养器皿进行灭菌处理,D项正确。
12.尿素是一种重要的农业肥料,经微生物分解后能更好地被植物利用。某生物兴趣小组试图探究土壤中微生物对尿素是否有分解作用,设计实验并成功筛选到能高效分解尿素的细菌(目的菌)。培养基成分如下表所示,将表中物质溶解后,用蒸馏水定容到1 000 mL。
实验过程如下图所示。
回答下列问题。
(1)该培养基能筛选出目的菌的原因是 。
(2)图中将细菌转到固体培养基上接种时,采用的方法是 。初步筛选出来的菌种还需要进一步的鉴定:在培养基中加入 指示剂,接种并培养初步筛选的菌种,若指示剂变成 色,则可说明该菌种能够分解尿素。
(3)在实验中,下列材料或用具需要灭菌的是 ,需要消毒的是 (填序号)。
①培养细菌的培养基与培养皿 ②玻璃棒、试管、锥形瓶和吸管 ③实验操作者的双手
(4)实验结束后,使用过的培养基应该进行 处理后,才能倒掉。
答案(1)该选择培养基中的唯一氮源是尿素,只有能利用尿素的微生物才能生长 (2)稀释涂布平板法 酚红 红 (3)①② ③ (4)灭菌
解析(1)该培养基中不加其他氮素,只以尿素作为唯一氮源,在此培养基上只有能够产生脲酶将尿素分解的细菌(目的菌)才能获得氮源,而不能分解尿素的细菌将因缺少氮源无法生长繁殖,故能从众多微生物中筛选出能分解尿素的目的菌。
(2)题图中采用稀释涂布平板法将细菌接种到固体培养基上,以便于获得单菌落继续培养。分解尿素的细菌能合成脲酶,脲酶能将尿素分解成NH3,NH3会使培养基的碱性增强,因此在以尿素为唯一氮源的培养基中加入酚红指示剂培养细菌,若指示剂变红,可确定该种细菌能够分解尿素。
(3)微生物培养实验中,需要对培养细菌用的培养基与培养皿,玻璃棒、试管、锥形瓶和吸管进行灭菌处理;对实验操作者的双手进行消毒。故需要灭菌的是①②,需要消毒的是③。
(4)实验结束后,使用过的培养基进行灭菌处理后,才能倒掉,避免污染环境。
13.某种广泛使用的除草剂(含氮有机化合物)在土壤中不易降解,长期使用可污染土壤。为修复被该除草剂污染的土壤,可按下面程序选育能降解该除草剂的细菌(已知该除草剂在水中溶解度一定,该除草剂的培养基不透明,培养皿中会残留少量无菌空气)。
(1)制备土壤浸出液时,为避免菌体浓度过高,需将浸出液进行 处理。
(2)要从长期使用该除草剂的土壤中分离目的菌,从物理性质、营养成分的角度要求上述培养基具备的特点是 。若需要调节培养基pH,应该在各种成分都溶化后且分装 (填“前”或“后”)进行。对培养基进行灭菌,常采用的方法是 。
(3)图中形成的菌落中,无透明带菌落利用的氮源可能是 ,有透明带菌落利用的氮源主要是该除草剂,据此可筛选出目的菌。
(4)若对活菌进行计数,常用的接种方法为 。为了计数微生物的数量,一位同学在4个平板培养基上分别接种稀释倍数为106的土壤样液0.1 mL,培养后菌落数目分别为155、160、176、149,则每毫升原土壤样液中上述微生物数量为 。
答案(1)稀释 (2)以除草剂为唯一氮源的固体培养基 前 高压蒸汽灭菌 (3)N2 (4)稀释涂布平板法
1.6×109个
解析(1)制备土壤浸出液时,为避免菌体浓度过高,需将浸出液进行稀释处理。
(2)要从长期使用该除草剂的土壤中分离目的菌,从物理性质、营养成分的角度要求上述培养基的特点是:固体培养基且以除草剂作唯一氮源。若需要调节培养基pH,应该在各种成分都溶化后且分装前进行。对培养基进行灭菌常采用高压蒸汽灭菌。
(3)根据题中信息“该除草剂的培养基不透明”,则可知无透明带菌落利用的氮源并不是除草剂,而是来自空气中的氮气,有透明带菌落利用的氮源为除草剂。
(4)接种微生物常用平板划线法和稀释涂布平板法,其中稀释涂布平板法还可用于对微生物进行计数。在4个平板培养基上分别接种稀释倍数为106的土壤样液0.1 mL,培养后菌落数分别为155、160、176、149,则每毫升原土壤样液中上述微生物数量为(155+160+176+149)÷4÷0.1×106=1.6×109(个)。
14.土壤中含有能将难溶性磷酸盐转变成植物可以吸收利用的可溶性磷的优良解磷菌株Q。下图1表示制备固体培养基过程中的某操作,图2是科研人员从土壤中分离出菌株Q的部分过程示意图。
(1)图1所示操作后,待培养基冷却凝固,然后 ,防止 。
(2)图2所示接种方法是 。在3个平板上分别接入0.1 mL稀释液,经适当培养后,3个平板上菌落数分别是38、42、40个,则1 g土壤中的活菌数约为 个。
(3)固体培养基中难溶性磷酸盐在菌株Q的作用下溶解,会在菌落周围形成透明圈(如图),透明圈直径(D)与菌落直径(d)的比值(D/d)代表微生物溶解难溶性磷酸盐的能力大小。下表是初步筛选出的三种优良解磷菌株。
根据实验结果分析,溶解难溶性磷酸盐能力最强的菌株是 。
答案(1)将培养皿倒置 培养皿盖上的冷凝水落入培养基 (2)稀释涂布平板法 4×107 (3)B3-5-6
解析(1)图1所示操作为倒平板,待培养基冷却凝固后,要将培养皿倒置,防止皿盖上的冷凝水落入培养基,造成污染。
(2)图2所示接种方法是稀释涂布平板法。取1 g土壤,按题图稀释,在3个平板上分别接入0.1 mL稀释液,经适当培养后,3个平板上的菌落数分别是38、42、40,据此可计算出1 g土壤中的活菌数约为(38+42+40)÷3÷0.1×10×10×10×100=4×107(个)。
(3)分析题意可知,“透明圈直径(D)与菌落直径(d)的比值(D/d)代表微生物溶解难溶性磷酸盐的能力大小”,结合表格可知,菌株B3-5-6的比值(D/d)最大,说明菌株B3-5-6的溶解难溶性磷酸盐的能力最大。因此,溶解难溶性磷酸盐能力最强的菌株是B3-5-6。
成分
KH2PO4
NaHPO4
MgSO4·
7H2O
葡萄糖
尿素
琼脂
含量/g
1.4
2.1
0.2
10
1
15
菌 株
透明直径(D)
菌落直径(d)
M-3-01
18.8
12.3
B3-5-6
20.7
8.0
T-4-01
9.1
6.5
相关试卷
这是一份人教版 (2019)选择性必修3二 微生物的选择培养和计数练习题,共6页。
这是一份高中生物人教版 (2019)选择性必修3第1章 发酵工程第2节 微生物的培养技术及应用二 微生物的选择培养和计数课堂检测,共8页。试卷主要包含了社会参与等内容,欢迎下载使用。
这是一份高中人教版 (2019)二 微生物的选择培养和计数同步达标检测题,共24页。