高中化学人教版 (2019)必修 第二册第二节 化学反应的速率与限度同步达标检测题
展开
这是一份高中化学人教版 (2019)必修 第二册第二节 化学反应的速率与限度同步达标检测题,共6页。试卷主要包含了选择题,非选择题等内容,欢迎下载使用。
第一课时
一、选择题:
1.下列说法中正确的是( )
A.反应物的性质是决定化学反应速率的主要因素
B.光会引发某些化学反应,但不会改变反应速率
C.决定化学反应速率的主要因素是反应物的浓度
D.不管什么反应,加入更多反应物、加热、加压或使用催化剂,都可以加快反应速率
2.对于可逆反应2A+3B⇌2C,下列条件的改变一定可以加快化学反应速率的是( )
A.增大压强B.升高温度
C.增加A的量D.加入二氧化锰作催化剂
3.下列对“化学反应速率”的理解正确的是( )
A.化学反应速率可以用单位时间内反应物浓度的减少量来表示
B.增大压强一定能加快反应速率
C.决定一个反应的快慢本质原因是反应体系的温度
D.使用催化剂一定加快反应速率
4.下列说法不正确的是( )
A.其他条件不变,增大气体压强,活化分子百分数不变,化学反应速率增大
B.其他条件不变,升高温度,活化分子百分数增大,化学反应速率增大
C.其他条件不变,加入反应物,活化分子百分数增大,化学反应速率增大
D.其他条件不变,使用催化剂,活化分子百分数增大,化学反应速率增大
5.某小组设计如图所示实验,探究影响H2O2分解速率的因素。下列分析错误的是( )
A.该实验探究的是温度对反应速率的影响
B.该实验要控制MnO2的质量、颗粒大小相同
C.实验中,H2O2的浓度不宜过大
D.温度相同时,若用FeCl3代替MnO2,反应速率相同
6、下列措施对增大反应速率明显有效的是( )
A.Al在氧气中燃烧生成Al2O3,将铝粉改为铝片
B.Fe与稀硫酸反应制取H2时,改用质量分数为98.3%的浓硫酸
C.Zn与稀硫酸反应时,适当提高溶液的温度
D.Na与水反应时增大水的用量
7、下列事实能说明影响化学反应速率的决定性因素是反应物本身性质的是( )
A.Cu与浓硝酸剧烈反应,与稀硝酸缓慢反应
B.H2和F2在低温时也可发生爆炸,而和I2在加热条件下才能反应
C.H2、O2混合气体在常温、常压下无明显现象,点燃或放电时可剧烈反应
D.H2O2可缓慢分解放出无色气泡,加入FeCl3后无色气泡生成速率会明显加快
8、下列说法不正确的是( )
A.将纯铁片放入稀硫酸中,反应缓慢,再加入少量硫酸铜溶液,可加快产生氢气的速率
B.稀盐酸跟锌片反应,加入少量的氯化钠固体,反应速率不变
C.反应2H2O2=2H2O+O2↑,加入MnO2或升高温度都能加快O2的生成速率
D.用铁片和稀硫酸反应制取氢气时,改用98%的硫酸可加快产生氢气的速率
9、工业上合成氨反应为N2(g)+3H2(g)⇌2NH3(g),在实际生产中为提高合成氨的反应速率,下列说法正确的是( )
A.温度越高,反应速率越快,因此采取的温度越高越好
B.压强越高,反应速率越快,因此采取的压强越高越好
C.催化剂能加快反应速率,因此可选用适当的催化剂
D.可向容器中加入一定量的水蒸气,使氨气溶解以提高反应速率
10、列关于化学反应速率的说法正确的是
①增大反应物浓度,可增大活化分子的百分数,从而使单位时间有效碰撞次数增多.
②其他条件不变,温度越高,化学反应速率越快
③使用催化剂可改变反应速率,从而改变该反应过程中吸收或放出的热量
④3ml·L−1·s−1的反应速率一定比1ml·L−1·s−1的反应速率大
⑤有气体参加的化学反应,若增大压强(即缩小反应容器的体积),可增加单位体积内活化分子数,从而使反应速率增大
A.①②B.②⑤C.②③⑤D.②④⑤
11、下列生产或实验事实引出的相应结论错误的是
A.AB.BC.CD.D
12、研究反应2X(g)=Y(g)+Z(g)的速率影响因素,在不同条件下进行4组实验,Y、Z起始浓度为0,反应物X的浓度(ml/L)随反应时间(min)的变化情况如下图所示。下列说法不正确的是( )
A.比较实验②、④得出:升高温度,化学反应速率加快
B.比较实验①、④得出:升高温度,化学反应速率加快
C.实验③有可能使用了催化剂,催化剂加快正反应速率,对逆反应无影响
D.在0~10min之间,实验②的平均速率ν(Y)=0.01ml/(L·min)
13、一定温度下,在体积为2L的恒容密闭容器中,某一反应中X、Y、Z三种气体的物质的量随时间变化的曲线如图所示,下列表述中正确的是( )
A.反应的化学方程式为2X=3Y+Z
B.tmin时,正、逆反应都不再继续进行,反应达到化学平衡
C.若t=4,则0~4min内X的化学反应速率为0.1ml·L−1·min−1
D.温度、体积不变,t时刻充入1mlHe使压强增大,正、逆反应速率都增大
14、向四个体积相同的密闭容器中分别充入一定量的SO2和O2,开始反应时,按反应速率由大到小排列顺序正确的是
甲:500℃,10mlSO2和5mlO2的反应
乙:500℃,用V2O5作催化剂,10mlSO2和5mlO2的反应
丙:450℃,8mlSO2和5mlO2的反应
丁:500℃,8mlSO2和5mlO2的反应
A.甲>乙>丙>丁B.乙>甲>丙>丁
C.乙>甲>丁>丙D.丁>丙>乙>甲
15、反应4A(s)+3B(g)2C(g)+D(g),经2min,B的浓度减少0.6ml⋅L−1。对此反应速率的表示正确的是( )
A.用A表示的反应速率是0.4ml⋅L−1⋅min−1
B.分别用B,C,D表示的反应速率其比值是3:2:1
C.在2min末的反应速率,用B表示是0.3ml⋅L−1⋅min−1
D.在这2min内用C表示的反应速率的值是逐渐增大的
二、非选择题:
16、在恒容密闭容器中,某反应在不同反应时间各物质的量浓度的变化情况如图所示(各物质均为气体).请回答下列问题:
(1)该反应的化学方程式为______.
(2)反应开始至2分钟时,用C表示反应速率为______ml/(L⋅min),平衡时A的转化率为______.
(3)其它条件不变,但第3min条件发生以下变化时,能加快化学反应速率的是______.
①加入(正)催化剂②充入一定量He③充入一定量的A④降低温度
17、Ⅰ、已知:反应aA(g)+bB(g)cC(g),某温度下,在2L的密闭容器中投入一定量的A、B,两种气体的物质的量浓度随时间变化的曲线如图所示:
(1)经测定前4s内v(C)=0.05ml·L−1·s−1,则该反应的化学方程式为______________________________。
(2)请在图中将生成物C的物质的量浓度随时间的变化曲线绘制出来。
(3)若上述反应分别在甲、乙、丙三个相同的密闭容器中进行,经同一段时间后,测得三个容器中的反应速率分别为
甲:v(A)=0.3ml·L−1·s−1;乙:v(B)=0.12ml·L−1·s−1;丙:v(C)=9.6ml·L−1·min−1,
则甲、乙、丙三个容器中反应速率由快到慢的顺序为__________________。
Ⅱ、2SO2(g)+O2(g)=2SO3(g)ΔH=−198kJ·ml−1,在V2O5存在时,该反应的机理为:V2O5+SO2―→2VO2+SO3(快);4VO2+O2―→2V2O5(慢)。下列说法正确的是( )
A.反应速率主要取决于V2O5的质量
B.V2O5是该反应的催化剂
C.逆反应的活化能大于198kJ·ml−1
D.增大SO2的浓度可显著提高反应速率
18、化学反应速率和限度是研究化学过程重要内容。
(1)一定温度下,在2L的密闭容器中,X、Y、Z三种气体的物质的量随时间变化的曲线如图所示:
①写出该反应的化学方程式____________。
②计算反应开始到10s,用X表示的反应速率是____________。
③下列叙述中能说明上述反应达到平衡状态的是____________(填写序号)。
a.当X与Y的反应速率之比为1:1
b.混合气体中X的浓度保持不变
c.X、Y、Z的浓度之比为1:1:2
④为使该反应的反应速率增大,可采取的措施是__________(填写序号)。
a.适当降低温度b.扩大容器的体积c.充入一定量Z
(2)某学生为了探究锌与盐酸反应过程中的速率变化,在100mL稀盐酸中加入足量的锌粉,用排水集气法收集反应放出的氢气,实验记录如下(表中气体体积为累计值,且已转化为标准状况):
①2~3min反应速率最大,原因是________________。
②如果反应太激烈,为了减缓反应速率而又不减少产生氢气的量,在盐酸中分别加入等体积的下列溶液:A、蒸馏水;B、NaCl溶液;C、NaNO3溶液;D、CuSO4溶液;E、Na2CO3溶液,你认为可行的是____________(填选项代号)。
【答案】16、(1)2A(g)+B(g)⇌2C(g);
(2)1;40%;
(3)①③
17、Ⅰ.(1)3A(g)+B(g)2C(g);
(2);(3)乙>甲>丙;Ⅱ.BC。
18、(1)①X+Y⇌2Z
②0.0395ml·L−1·s−1bc
(2)①锌与盐酸反应放热,随反应进行温度升高,温度对反应速率影响占主导作用②AB选项
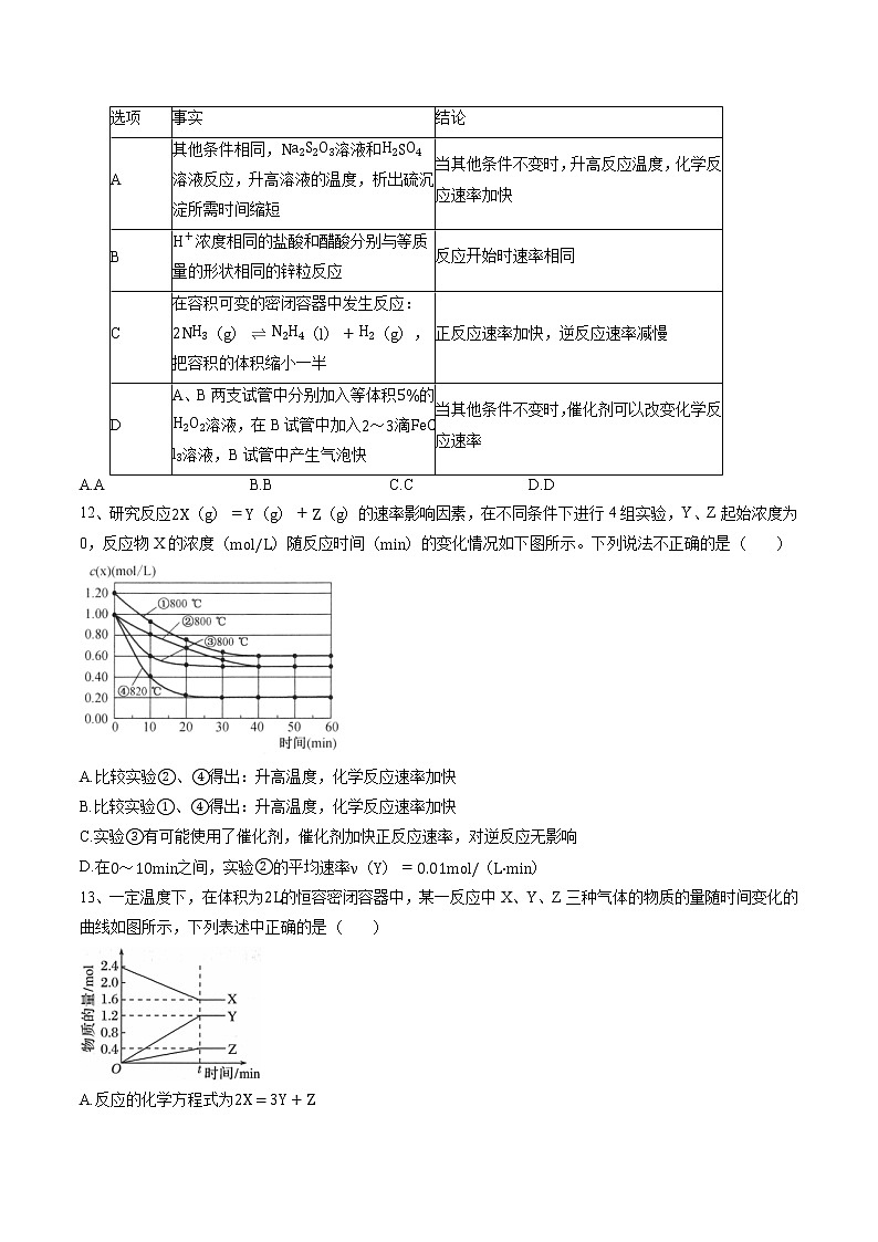
事实
结论
A
其他条件相同,Na2S2O3溶液和H2SO4溶液反应,升高溶液的温度,析出硫沉淀所需时间缩短
当其他条件不变时,升高反应温度,化学反应速率加快
B
H+浓度相同的盐酸和醋酸分别与等质量的形状相同的锌粒反应
反应开始时速率相同
C
在容积可变的密闭容器中发生反应:2NH3(g)N2H4(l)+H2(g),把容积的体积缩小一半
正反应速率加快,逆反应速率减慢
D
A、B两支试管中分别加入等体积5%的H2O2溶液,在B试管中加入2~3滴FeCl3溶液,B试管中产生气泡快
当其他条件不变时,催化剂可以改变化学反应速率
时间(min)
1
2
3
4
5
氢气体积(mL)
50
120
232
290
310
相关试卷
这是一份高中化学人教版 (2019)必修 第二册第二节 化学反应的速率与限度同步练习题,共4页。试卷主要包含了单选题,填空题等内容,欢迎下载使用。
这是一份人教版 (2019)必修 第二册第二节 化学反应的速率与限度课后测评,共4页。试卷主要包含了单选题,填空题等内容,欢迎下载使用。
这是一份化学必修 第二册第二节 化学反应的速率与限度当堂达标检测题,共4页。试卷主要包含了单选题,填空题等内容,欢迎下载使用。

