


初中化学人教版九年级下册第十单元 酸和碱课题2 酸和碱的中和反应当堂达标检测题
展开
这是一份初中化学人教版九年级下册第十单元 酸和碱课题2 酸和碱的中和反应当堂达标检测题,共13页。试卷主要包含了下列反应中属于中和反应的是,下表列出了一些液体的pH等内容,欢迎下载使用。
基础训练
1.新鲜魔芋在去皮时出现的白色汁液内含有一种碱性物质﹣﹣皂角甙,皮肤沾上它会奇痒难忍。下列厨房中的物质止痒效果最好的是( )
A.料酒B.食醋C.纯碱溶液D.食盐水
【答案】B
【解答】解:新鲜魔芋在去皮时出现的白色汁液内含有一种碱性物质﹣﹣皂角甙,所选的物质应该能与碱反应且对皮肤无副作用。
A、料酒不显酸性,不符合要求,故选项错误。
B、食醋显酸性,能与皂角甙发生反应,故选项正确。
C、纯碱溶液显碱性,不符合要求,故选项错误。
D、食盐水显中性,不符合要求,故选项错误。
故选:B。
2.小正同学测得下列水果的pH值,其中酸性最强的是( )
A.葡萄pH=4.5B.菠萝pH=4.1
C.柠檬 pH=2.2D.草莓pH=3.1
【答案】C
【解答】解:A、葡萄pH=4.5,小于7,呈酸性;
B、菠萝pH=4.1,小于7,呈酸性;
C、柠檬pH=2.2,小于7,呈酸性;
D、草莓pH=3.1,小于7,呈酸性;
呈酸性的物质中,柠檬的pH最小,故酸性最强。
故选:C。
3.下列反应中属于中和反应的是( )
A.NaHCO3+HCl═NaCl+H2O+CO2↑
B.SO2+2NaOH═Na2SO3+H2O
C.2NaOH+H2SO4═Na2SO4+2H2O
D.Fe+CuSO4═Cu+FeSO4
【答案】C
【解答】解:A、NaHCO3+HCl═NaCl+H2O+CO2↑,该反应的反应物是酸和盐,不属于中和反应,故选项错误。
B、SO2+2NaOH═Na2SO3+H2O,该反应的反应物是碱和非金属氧化物,不属于中和反应,故选项错误。
C、2NaOH+H2SO4═Na2SO4+2H2O,该反应是酸与碱反应生成盐和水的反应,属于中和反应,故选项正确。
D、Fe+CuSO4═Cu+FeSO4,该反应是一种单质和一种化合物反应生成另一种单质和另一种化合物的反应,属于置换反应,不属于中和反应,故选项错误。
故选:C。
4.向滴有紫色石蕊试液pH=4.5的A溶液中,加入过量pH=10.2的B溶液,加B溶液前后溶液的颜色依次是( )
A.红色、蓝色B.红色、无色C.蓝色、红色D.紫色、无色
【答案】A
【解答】解:pH=4.5的A溶液显酸性,能使紫色的石蕊试液变红色,B溶液的pH=10.2,显碱性,能使紫色的石蕊试液变蓝色,所以加B溶液前后溶液的颜色依次是红色、蓝色。
故选:A。
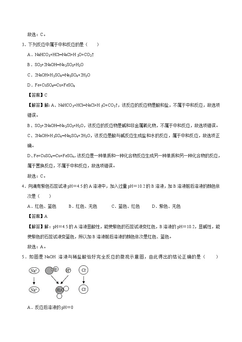
5.如图是NaOH 溶液与稀盐酸恰好完全反应的微观示意图,由此得出的结论正确的是( )
A.反应后溶液的pH=0
B.反应前两种溶液均能导电,反应后的溶液不导电
C.反应后溶液中的粒子只有 Na+和Cl﹣
D.反应前后各元素的化合价均无变化
【答案】D
【解答】解:A、NaOH溶液与稀盐酸恰好完全反应,反应后的溶液显中性,溶液的pH=7,故选项说法错误。
B、反应前两种溶液均能导电,反应后的溶液中存在能自由移动的钠离子和氯离子,能导电,故选项说法错误。
C、反应后溶液中的粒子不是只有Na+和Cl﹣,还含有水分子,故选项说法错误。
D、氢氧化钠与稀盐酸反应生成氯化钠和水,属于复分解反应,反应前后各元素的化合价均无变化,故选项说法正确。
故选:D。
6.如图是生活中常见洗涤用品的pH,混用会降低去污效果甚至产生危害的组合是( )
A.小苏打和威猛先生B.肥皂水和威猛先生
C.小苏打和肥皂水D.洁厕灵和小苏打
【答案】D
【解答】解:A、小苏打和威猛先生的pH都大于7,都显碱性,因此两者混用不会降低去污效果,故选项错误;
B、肥皂水和威猛先生的pH都大于7,都显碱性,因此两者混用不会降低去污效果,故选项错误;
C、小苏打和肥皂水的pH都大于7,都显碱性,因此两者混用不会降低去污效果,故选项错误;
D、洁厕灵的pH小于7,显酸性,小苏打的pH大于7,显碱性,因此两者混用会降低去污效果,故选项正确。
故选:D。
7.下列生活经验没有应用酸碱反应原理的是( )
A.用熟石灰改良酸性土壤
B.用氢氧化钠溶液洗涤石油产品中的残留硫酸
C.用氢氧化铝治疗胃酸过多
D.用生石灰作干燥剂
【答案】D
【解答】解:A、用熟石灰改良酸性土壤,该反应的反应物是酸和碱,生成物是盐和水,属于中和反应,应用了酸碱反应原理,故选项错误.
B、用氢氧化钠溶液洗涤石油产品中的残留硫酸,该反应的反应物是酸和碱,属于中和反应,应用了酸碱反应原理,故选项错误.
C、用氢氧化铝治疗胃酸过多,该反应的反应物是酸和碱,生成物是盐和水,属于中和反应,应用了酸碱反应原理,故选项错误.
D、用生石灰作干燥剂,该反应的反应物是金属氧化物和水,不是酸与碱的反应,不属于中和反应,没有应用酸碱反应原理,故选项正确.
故选:D。
8.某校化学小组在利用硫酸和氢氧化钠溶液探究酸碱中和反应时,利用数字化传感器测得烧杯中溶液pH的变化,其图象如图所示,下列说法正确的是( )
A.图中c点所示溶液呈碱性
B.由a点到b点的pH变化过程证明酸和碱发生了中和反应
C.该实验是将氢氧化钠溶液逐滴滴入到盛有硫酸的烧杯中
D.图中a点所示溶液中,含有的溶质是Na2SO4和H2SO4
【答案】B
【解答】解:A、c点时溶液的pH小于7,溶液显酸性,故选项说法错误。
B、a点到b点的pH逐渐减小,减小至7,证明酸和碱发生了中和反应,故选项说法正确。
C、由图象可知,pH值是开始时大于7逐渐减小到7然后小于7,可知原溶液显碱性,然后不断的加入酸性溶液,使pH减小,说明是把硫酸滴加到氢氧化钠溶液中,故选说法错误。
D、a点时溶液的pH大于7,溶液显碱性,含有的溶质是Na2SO4和NaOH,故选项说法错误。
故选:B。
9.中国工程院院士袁隆平宣布了一项重大突破成果﹣﹣水稻亲本去镉技术,水稻对镉的吸收量与土壤pH关系如图所示。下列物质可用于改良土壤结构,降低水稻对镉吸收量的是( )
A.熟石灰B.硫酸铜C.稀盐酸D.氯化钠
【答案】A
【解答】解:A.根据上述分析可知,土壤pH=7.6左右时,水稻对镉的吸收率几乎不变即最小,而熟石灰呈弱碱性,故符合题意;
B.根据上述分析可知,土壤pH=7.6左右时,水稻对镉的吸收率几乎不变即最小,而硫酸铜水溶液显酸性,故不符合题意。
C.根据上述分析可知,土壤pH=7.6左右时,水稻对镉的吸收率几乎不变即最小,而稀盐酸显酸性,故不符合题意。
D.根据上述分析可知,土壤pH=7.6左右时,水稻对镉的吸收率几乎不变即最小,而氯化钠呈中性,故不符合题意;
故选:A。
10.下表列出了一些液体的pH.
(1)在厨房洗洁剂中滴入酚酞溶液,溶液显 色;
(2)人大量饮水会后,胃液的pH会 (填“变大”、“变小”或“不变”);
【答案】(1)红;(2)变大.
【解答】解;(1)厨房清洁剂的pH为12,显碱性,能使无色的酚酞试液变成红色;
(2)人的胃液显酸性,pH<7,大量饮水会使酸性减弱,pH变大;
能力提升
11.若将含有硫酸的硫酸镁溶液中和至中性,在不用指示剂的条件下,加入的试剂可行的是( )
A.氢氧化钠B.浓氨水C.氢氧化镁D.氧化钾
【答案】C
【解答】解:A、硫酸和硫酸镁溶液均能与氢氧化钠反应,不但能把硫酸除去,也会把硫酸镁除去,且在不用指示剂的条件下,不好判断反应是否恰好进行,容易引入新的杂质氢氧化钠,故选项所采取的方法错误。
B、硫酸和硫酸镁溶液均能与浓氨水反应,不但能把硫酸除去,也会把硫酸镁除去,且在不用指示剂的条件下,不好判断反应是否恰好进行,容易引入新的杂质浓氨水,故选项所采取的方法错误。
C、硫酸能与氢氧化镁反应生成硫酸镁和水,再过滤除去过量的难溶于水的氢氧化镁,能除去杂质且没有引入新的杂质,符合除杂原则,故选项所采取的方法正确。
D、氧化钾与硫酸反应生成硫酸钾和水,氧化钾能与水反应生成氢氧化钾,生成的氢氧化钾能与硫酸镁反应生成氢氧化镁沉淀和硫酸钾,在不用指示剂的条件下,不好判断反应是否恰好进行,容易引入新的杂质氢氧化钾,故选项所采取的方法错误。
故选:C。
12.一定温度下,向含有适量酚酞溶液的氢氧化钠溶液中慢慢滴加稀盐酸,溶液温度随加入稀盐酸的质量如图所示。下列叙述不正确的是( )
A.N点时溶液的pH最大
B.N点表示氢氧化钠与稀盐酸恰好完全反应
C.M点时溶液呈红色
D.P点时,溶液中除酚酞外还含有两种溶质
【答案】A
【解答】解:A、由图示可知,N点放出的热量最多,N点表示氢氧化钠与稀盐酸恰好完全反应,pH=7;M点时是氢氧化钠溶液,溶液的pH大于7,M点时溶液的pH最大,故选项说法错误。
B、N点放出的热量最多,N点表示氢氧化钠与稀盐酸恰好完全反应,故选项说法正确。
C、M点还没有开始滴加稀盐酸,是氢氧化钠溶液,M点时溶液呈红色,故选项说法正确。
D、P点时,是恰好完全反应后继续滴加稀盐酸,稀盐酸过量,P点时,溶液中除酚酞外还含有氯化钠、氯化氢两种溶质,故选项说法正确。
故选:A。
13.逻辑推理是化学学习中常用的思维方法,以下推理中正确的是( )
A.碱溶液的pH都大于7,但pH大于7的溶液不一定是碱溶液
B.酸能使紫色石蕊溶液变红色,则能使紫色石蕊溶液变红色的物质一定是酸
C.酸和碱发生中和反应有水生成,则有水生成的反应一定是中和反应
D.铝与盐酸反应生成AlCl3和H2,则铁与盐酸反应生成FeCl3和H2
【答案】A
【解答】解:A、碱溶液的pH都大于7,但pH大于7的溶液不一定是碱溶液,也可能是碳酸钠等盐溶液,故选项推理正确。
B、酸能使紫色石蕊溶液变红色,但能使紫色石蕊溶液变红色的物质不一定是酸,也可能是硫酸氢钠等盐溶液,故选项推理错误。
C、酸和碱发生中和反应有水生成,但有水生成的反应不一定是中和反应,如CO2+2NaOH═Na2CO3+H2O,故选项推理错误.
D、铝与盐酸反应生成AlCl3和H2,但铁与盐酸反应生成FeCl2和H2,故选项推理错误。
故选:A。
14.向盛有酚酞和NaOH溶液的烧杯中滴加稀硫酸,直至液体呈无色。为探究反应后溶液中溶质的组成,所选试剂不正确的是( )
A.锌粒B.稀盐酸C.碳酸钾溶液D.氧化铜粉末
【答案】B
【解答】解:向盛有酚酞和NaOH溶液的烧杯中滴加稀硫酸,直至液体呈无色,无色酚酞溶液遇酸性溶液不变色,遇中性溶液不变色,遇碱性溶液变红,则反应后的溶液显中性或酸性,即反应后溶液中溶质中可能含有硫酸。
A、锌能与稀硫酸反应生成硫酸锌和氢气,根据是否产生气泡,可以探究反应后溶液中溶质的组成,故选项错误。
B、稀盐酸与稀硫酸不反应,不能探究反应后溶液中溶质的组成,故选项正确。
C、碳酸钾溶液能与稀硫酸反应生成硫酸钾、水和二氧化碳,根据是否产生气泡,可以探究反应后溶液中溶质的组成,故选项错误。
D、氧化铜能与硫酸反应生成硫酸铜和水,会观察到黑色粉末溶解、溶液变蓝色,可以探究反应后溶液中溶质的组成,故选项错误。
故选:B。
15.如图是稀HCl和NaOH溶液反应的pH变化曲线图,分析能得出的结论正确的是( )
A.该反应是NaOH溶液滴入稀盐酸
B.B点时往溶液中滴入石蕊试液溶液为无色
C.A点时,溶液的溶质为NaOH、NaCl
D.B点表示稀盐酸和加入的NaOH溶液质量一定相同
【答案】C
【解答】解:A、由图象可知,pH值是开始时大于7逐渐减小到7然后小于7,可知原溶液显碱性,然后不断的加入酸性溶液,使pH减小,说明是把稀盐酸滴加到氢氧化钠溶液中,故选项说法错误。
B、B点时溶液的pH等于7,显中性,B点时往溶液中滴入石蕊试液溶液为紫色,故选项说法错误。
C、A点时溶液的pH大于7,显碱性,A点时溶液的溶质为NaOH、NaCl,故选项说法正确。
D、由题意,不知稀盐酸和氢氧化钠溶质的质量分数,B点时稀盐酸和加入的NaOH溶液质量不一定相同,故选项说法错误。
故选:C。
16.与如图三个实验操作相对应的溶液pH变化的图象正确的是( )
A.①②③B.③①②C.②③①D.①③②
【答案】B
【解答】解:①氢氧化钠溶液显碱性,pH大于7;氢氧化钠溶液中加水,溶液的碱性变弱,但溶液始终显碱性,溶液的pH从大于7逐渐减小,pH不可能小于或等于7,b符合变化趋势。
②水显中性,pH=7;水中加入氢氧化钠溶液,碱性逐渐增强,pH逐渐增大,c符合变化趋势。
③盐酸显酸性,pH小于7;盐酸中加水,溶液的酸性变弱,pH逐渐增大,但溶液始终显酸酸性,pH不可能小于或等于7,a符合变化趋势。
a、b、c对应的是操作分别是③①②。
故选:B。
17.已知中和反应是放热反应,做中和反应实验时,向10mL氢氧化钠溶液中滴几滴酚酞溶液,然后再逐滴加入稀盐酸,下列有关图象正确的是( )
A.B.
C.D.
【答案】D
【解答】解:A、氢氧化钠与稀盐酸反应生成氯化钠和水,属于放热反应,温度逐渐升高,完全反应后,温度恢复至室温,不可能比室温低,故选项图象错误。
B、氢氧化钠与稀盐酸反应生成氯化钠和水,原氢氧化钠溶液中含有水,不可能从0开始增加,故选项图象错误。
C、氢氧化钠与稀盐酸反应生成氯化钠和水,溶液中钠离子的个数不变,故选项图象错误。
D、氢氧化钠与稀盐酸反应生成氯化钠和水,随着稀盐酸的加入,溶液的总质量逐渐增加,故选项图象正确。
故选:D。
18.NaOH是化学实验中常用的试剂。
(1)将某NaOH溶液逐滴滴入一定量的某盐酸中,溶液的pH随所加氢氧化钠溶液质量而变化,如图1所示.其中合理的图象是 (选填“甲”或“乙”)。
(2)如图2表示该反应前后溶液中存在的主要离子,在下面横线上写出这两种图形表示的离子(填离子符号)。
。
【答案】(1)乙;(2)H+;Cl﹣。
【解答】解:(1)将某NaOH溶液逐滴滴入一定量的某盐酸中,酸性逐渐减弱,至恰好完全反应,溶液显中性,继续滴加氢氧化钠溶液,溶液显碱性,且碱性逐渐增强,图象合理的是乙;
(2)将NaOH溶液滴入HCl溶液至恰好完全反应,氢氧化钠是由钠离子和氢氧根离子构成的,盐酸是由氢离子和氯离子构成的,反应的实质是氢离子结合氢氧根离子生成水分子,所以横线上图形表示的离子从左到右分别是H+;Cl﹣。
19.A、B两烧杯中分别盛有质量和溶质质量分数都相同的盐酸和烧碱溶液。若将A烧杯中溶液注入B烧杯中,B烧杯中溶液的pH按图线①变化;若将B烧杯中溶液注入A烧杯A烧杯中溶液的pH按图线②变化。
(1)A烧杯中溶液为 溶液。
(2)两种溶液混合后,所得溶液显 (填“酸”“碱”或“中”)性。
(3)写出发生反应的化学方程式 。
【答案】(1)烧碱;(2)酸;(3)NaOH+HCl=NaCl+H2O。
【解答】解:氢氧化钠和盐酸反应生成氯化钠和水,氢氧化钠溶液显碱性,pH值大于7,盐酸显酸性,pH值小于7,
(1)分析A烧杯曲线pH的变化可知,A烧杯溶液的pH>7,将A烧杯中溶液注入B烧杯中,pH逐渐减小,所以A烧杯中的溶液为烧碱溶液;
(2)由化学方程式可知,
HCl+NaOH=NaCl+H2O
36.5 40
每36.5份质量的HCl与40份质量的NaOH恰好完全反应,所以质量和溶质质量分数都相同的盐酸和烧碱溶液反应后溶液中的溶质NaCl和HCl,所以两种溶液混合后,所得溶液显酸性;
(3)发生反应的化学方程式为:NaOH+HCl=NaCl+H2O。
20.小米同学探究中和反应,按图1做氢氧化钠和稀硫酸反应实验,请回答下列问题:
(1)如图1,在实验中加入酚酞溶液的作用 ;
(2)如图2,判断实验过程中液体温度最高时刻是 (填“a”“b”或“c”);
(3)举出中和反应的一个应用实例 。
【答案】(1)判断氢氧化钠溶液与稀盐酸发生反应;(2)b;
(3)氢氧化铝治疗胃酸过多。
【解答】解:氢氧化钠和硫酸反应生成硫酸钠和水,酚酞遇碱性溶液变红色,遇酸性、中性溶液不变色,
(1)如图1,在实验中加入酚酞溶液的作用是:判断氢氧化钠溶液与稀盐酸发生反应;
(2)如图2,b点的pH值等于7,所以此时氢氧化钠和硫酸恰好完全反应,所以判断实验过程中液体温度最高时刻是b;
(3)中和反应的一个应用实例是:氢氧化铝治疗胃酸过多。
真题演练
21.有关中和反应的说法一定正确的是( )
A.反应物均须溶于水B.有沉淀生成
C.有气体生成D.有盐生成
【答案】D
【解答】解:A、中和反应的反应物不一定均须溶于水,如氢氧化铝与稀盐酸反应,氢氧化铝难溶于水,故选项说法错误。
B、中和反应不一定有沉淀生成,如氢氧化钠与稀盐酸反应生成氯化钠和水,故选项说法错误。
C、中和反应是酸与碱作用生成盐和水的反应,没有气体生成,故选项说法错误。
D、中和反应是酸与碱作用生成盐和水的反应,一定有盐生成,故选项说法正确。
故选:D。
22.下列饮品显碱性的是( )
A.柠檬汁B.橘子汁C.牛奶D.豆浆
【答案】D
【解答】解:A.柠檬汁的pH<7,显酸性;
B.橘子汁的pH<7,显酸性;
C.牛奶的pH<7,显酸性;
D.豆浆的pH>7,显碱性。
故选:D。
23.实验小组用pH传感器探究稀盐酸和氢氧化钠溶液的反应,实验中溶液pH的变化如图所示。下列说法正确的是( )
A.该实验是将氢氧化钠溶液滴加到稀盐酸中
B.向a点时的溶液中滴加无色酚酞试液,酚酞试液不变色
C.c点时的溶液中溶质只有氯化钠
D.该反应的微观实质是H+和OH﹣结合生成H2O
【答案】D
【解答】解:A、由图象可知,pH值是开始时大于7逐渐减小到7然后小于7,可知原溶液显碱性,然后不断的加入酸性溶液,使pH减小,说明是把稀盐酸滴加到氢氧化钠溶液中,故选项说法错误。
B、a点时的溶液的pH大于7,显碱性,滴加无色酚酞试液,酚酞试液变红色,故选项说法错误。
C、c点时的溶液的pH小于7,显酸性,溶质有氯化钠、氯化氢,故选项说法错误。
D、稀盐酸和氢氧化钠反应生成氯化钠和水,该反应的微观实质是H+和OH﹣结合生成H2O,故选项说法正确。
故选:D。液体
胃液
护发素
蒸馏水
洗发水
厨房清洁剂
pH
2
6
7
8
12
饮品
柠檬汁
橘子汁
牛奶
豆浆
pH
2.2~3.5
3.1~4.2
6.3~6.6
7.4~7.9
相关试卷
这是一份初中化学人教版九年级下册课题2 酸和碱的中和反应测试题,共12页。试卷主要包含了选择题,判断题,综合应用题等内容,欢迎下载使用。
这是一份初中化学人教版九年级下册课题2 酸和碱的中和反应精练,共13页。试卷主要包含了选择题,判断题,综合应用题等内容,欢迎下载使用。
这是一份初中化学人教版九年级下册第十单元 酸和碱课题2 酸和碱的中和反应测试题,文件包含102酸和碱的中和反应答案docx、102酸和碱的中和反应docx等2份试卷配套教学资源,其中试卷共9页, 欢迎下载使用。