


初中化学人教版九年级下册课题1 生活中常见的盐同步训练题
展开
这是一份初中化学人教版九年级下册课题1 生活中常见的盐同步训练题,共17页。试卷主要包含了下列溶液显碱性的是,把鸡蛋放在下列某物质中,如图是粗盐提纯的部分实验操作,稀盐酸和澄清石灰水可用来检验,Zn等内容,欢迎下载使用。
基础训练
1.盐在日常生活中使用广泛,下列关于盐的用途说法错误的是( )
A.用碳酸钠治疗胃酸过多
B.碳酸氢钠可用于焙制糕点
C.用氯化钠配制生理盐水
D.亚硝酸钠不能用于保鲜食品
【答案】A
【解答】解:A.碳酸氢钠能与胃酸中的盐酸反应,所以常用碳酸氢钠治疗胃酸过多,而不是使用碳酸钠,选项说法错误,符合题意;
B.碳酸氢钠受热会分解产生二氧化碳,且能与酸性物质反应生成二氧化碳,所以常用于焙制糕点,选项说法正确,不合题意;
C.生理盐水是0.9%的氯化钠溶液,所以可用氯化钠配制生理盐水,选项说法正确,不合题意;
D.亚硝酸钠有毒,不能用于食品保鲜,选项说法正确,不合题意;
故选:A。
2.分类是化学学习的重要方法,下列各组物质按照单质、盐、混合物的顺序排列的是( )
A.生铁、小苏打、冰水混合物
B.液氮、碳酸钡、粗盐
C.钙片、氯化镁、海水
D.臭氧、硫化氢、沼气
【答案】B
【解答】解:A、生铁的主要成分是铁,含有碳等杂质,属于混合物,不符合排列顺序,可排除该选项,故选项错误。
B、液氮是液态的氮气,属于单质;碳酸钡是由钡离子和碳酸根离子构成的化合物,属于盐;粗盐的主要成分是氯化钠,含有杂质,属于混合物;是按照单质、盐、混合物的顺序排列的,故选项正确。
C、钙片的主要成分是碳酸钙,属于混合物,不符合排列顺序,可排除该选项,故选项错误。
D、臭氧属于单质,硫化氢不属于盐,不符合排列顺序,可排除该选项,故选项错误。
故选:B。
3.下列溶液显碱性的是( )
A.酸雨B.食醋C.碳酸钠D.盐酸
【答案】C
【解答】解:A、酸雨是pH小于5.6的雨水,显酸性,故选项错误。
B、食醋中含有醋酸,显酸性,故选项错误。
C、碳酸钠溶液显碱性,故选项正确。
D、盐酸显酸性,故选项错误。
故选:C。
4.把鸡蛋放在下列某物质中.可以将蛋壳溶解而制作“无壳鸡蛋”.该物质是( )
A.食盐B.食醋C.白酒D.酱油
【答案】B
【解答】解:鸡蛋壳的主要成分是碳酸钙,碳酸盐能与酸反应生成易溶于水的物质;食醋的主要成分是醋酸,醋酸可以和碳酸盐反生成易溶于水的醋酸盐,能把鸡蛋壳反应掉,可以能得到“无壳鸡蛋”。
故选:B。
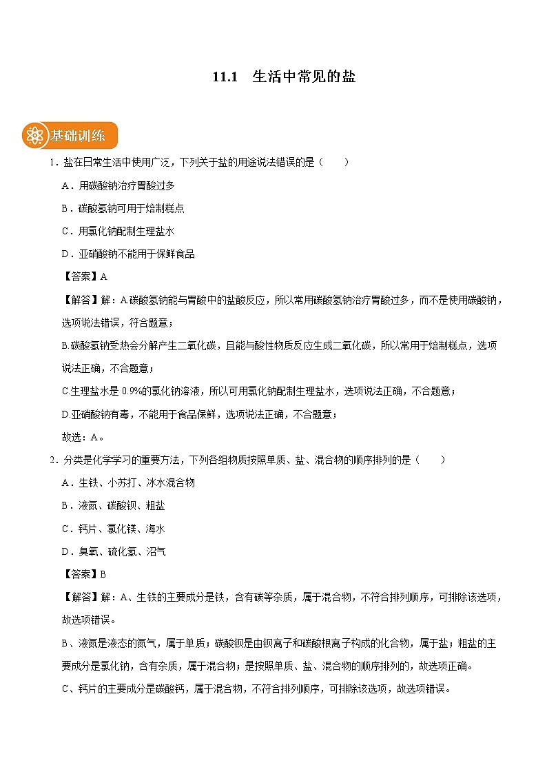
5.如图是粗盐提纯的部分实验操作。有关叙述错误的是( )
A.①中水的质量可以由食盐的溶解度计算得出
B.当②中蒸发皿内出现较多固体时应停止加热
C.④中缺少玻璃棒引流溶液
D.上述操作顺序为③①②④
【答案】D
【解答】解:A、溶解度是在一定温度下,某固体溶质在100g溶剂里达到饱和状态所溶解的溶质质量,①中水的质量可以由食盐的溶解度计算得出,故选项说法正确。
B、蒸发时,待蒸发皿中出现较多固体时,应停止加热,利用余热将剩余液体蒸干,故选项说法正确。
C、过滤液体时,要注意“一贴、二低、三靠”的原则,④中缺少玻璃棒引流溶液,故选项说法正确。
D、粗盐的主要成分是氯化钠,粗盐提纯是通过溶解(把不溶物与食盐初步分离)、过滤(把不溶物彻底除去)、蒸发(食盐从溶液中分离出来而得到食盐)得到精盐的过程,上述操作顺序为③①④②,故选项说法错误。
故选:D。
6.下列各组物质中,不能发生复分解反应的是( )
A.HCl和CuOB.Na2CO3和H2SO4
C.Ca(OH)2和Na2CO3D.KCl和CuSO4
【答案】D
【解答】解:A、HCl和CuO相互交换成分生成氯化铜和水,能发生复分解反应,故选项错误。
B、Na2CO3和H2SO4相互交换成分生成硫酸钠、水和二氧化碳,能发生复分解反应,故选项错误。
C、Ca(OH)2和Na2CO3相互交换成分生成碳酸钙沉淀和氢氧化钠,能发生复分解反应,故选项错误。
D、KCl和CuSO4相互交换成分没有沉淀、气体或水生成,不能发生复分解反应,故选项正确。
故选:D。
7.稀盐酸和澄清石灰水可用来检验( )
A.碳酸盐B.盐酸或盐酸盐
C.硫酸或硫酸盐D.铵盐
【答案】A
【解答】解:碳酸盐中含有碳酸根离子,碳酸根离子的检验方法是:将该碳酸盐少许于试管中,加入少量稀盐酸,观察到有气泡产生;将产生的气体通入澄清石灰水中,澄清石灰水变浑浊,说明该化合物中含有碳酸根离子,说明该化合物是碳酸盐。故稀盐酸和澄清石灰水可用来检验碳酸盐。
故选:A。
8.下列有关X、Y表示的概念之间存在如图所示的“从属”关系的是( )
A.AB.BC.CD.D
【答案】A
【解答】解:A、氧化物是只含有两种元素且其中一种元素是氧元素的化合物,氧化物是纯净物中一种,存在如图所示的“从属”关系,故选项正确。
B、溶液是均一稳定的混合物,乳浊液是指小液滴分散到液体里形成的混合物,两者属于并列关系,不存在如图所示的“从属”关系,故选项错误。
C、单质分为金属单质和非金属单质,金属是单质中的一种,不存在如图所示的“从属”关系,故选项错误。
D、中和反应是复分解反应的一种,复分解反应包含中和反应,不存在如图所示的“从属”关系,故选项错误。
故选:A。
9.Zn(OH)2是不溶干水的碱,ZnCl2可溶于水。由此推断下列几组物质组合,不能直接反应制取ZnCl2的是( )
A.锌和稀盐酸B.氧化锌和稀盐酸
C.氢氧化锌和稀盐酸D.氢氧化锌和氯化钾溶液
【答案】D
【解答】解:A、锌的位置排在氢之前,锌与稀盐酸反应生成氯化锌和氢气,故选项错误。
B、金属氧化物能与酸反应,氧化锌和稀盐酸生成氯化锌和水,故选项错误。
C、氢氧化锌和稀盐酸生成氯化锌和水,故选项错误。
D、氢氧化锌难溶于水,不能与氯化钾溶液发生复分解反应,故选项正确。
故选:D。
10.物质间反应的规律是继续学习科学的必备知识,在下列物质中按要求选出能相互反应的组合(填物质编号如“①⑥”,如有多种组合,组合间用分号“;”隔开)
①CO2②KNO3溶液③H2O④CuSO4溶液⑤稀H2SO4⑥NaOH溶液⑦Fe
(1)常温下能发生置换反应的组合有 ;
(2)常温下能发生复分解反应的组合有 。
(3)请学出一个化合反应的方程式 。
【答案】(1)④⑦;⑤⑦;
(2)④⑥;⑤⑥;
(3)H2O+CO2=H2CO3。
【解答】解:(1)置换反应是一种单质和一种化合物反应生成另一种单质和另一种化合物的反应,铁的位置排在氢、铜的前面,能与硫酸、硫酸铜溶液发生置换反应。
(2)硫酸铜能与氢氧化钠溶液交换成分,发生复分解反应生成氢氧化铜沉淀和硫酸钠,硫酸能与氢氧化钠溶液交换成分,发生复分解反应生成硫酸钠和水。
(3)二氧化碳与水反应生成碳酸,属于化合反应,反应的化学方程式为H2O+CO2=H2CO3。
能力提升
11.下列物质混合后能够发生反应且没有明显现象的是( )
A.向氧化铜粉末中滴入稀盐酸
B.向稀硫酸中滴入稀氢氧化钠溶液
C.将硫酸铵与熟石灰混合研磨
D.向硝酸钠溶液中滴入氯化钡溶液
【答案】B
【解答】解:A、向氧化铜粉末中滴入稀盐酸,生成氯化铜和水,会观察到黑色粉末溶解,溶液变蓝色,能够发生化学反应,但有明显现象,故选项错误。
B、向稀硫酸中滴入稀氢氧化钠溶液,生成硫酸钠和水,能够发生化学反应,且没有明显现象,故选项正确。
C、将硫酸铵与熟石灰混合研磨,放出有刺激性气味的气体,能够发生化学反应,但有明显现象,故选项错误。
D、向硝酸钠溶液中滴入氯化钡溶液,交换成分没有沉淀、气体或水生成,不能发生反应,故选项错误。
故选:B。
12.以下是四位同学对生活中的化学现象进行探究后的描述,其中不正确的是( )
A.“纯碱”其实不是碱,属于盐类
B.可用纯碱代替洗涤剂洗涤餐具表面的油污
C.纯碱既可从内陆湖中提纯,又可用“侯氏联合制碱法”生产
D.用加水溶解的方法检验纯碱中是否混入了食盐
【答案】D
【解答】解:A、纯碱是碳酸钠的俗称,是由钠离子和碳酸根离子构成的化合物,“纯碱”其实不是碱,属于盐类,故选项说法正确。
B、碳酸钠水溶液显碱性,可用纯碱代替洗涤剂洗涤餐具表面的油污,故选项说法正确。
C、纯碱既可从内陆湖中提纯,又可用“侯氏联合制碱法”生产,故选项说法正确。
D、食盐、纯碱均易溶于水,用加水溶解的方法不能检验纯碱中是否混入了食盐,故选项说法错误。
故选:D。
13.如图,给出了三种物质可能存在的转化关系,根据所学的物质性质及化学变化规律,判断下列选项正确的是( )
A.实现③转化,可加入氯化钠溶液
B.实现④转化,可加入稀盐酸溶液
C.实现⑤转化,可加入碳酸钙粉末
D.实现⑥转化,可加入氢氧化钾溶液
【答案】B
【解答】解:A、二氧化碳与氯化钠不能发生反应,可与氢氧化钠反应生成碳酸钠和水,选项A错误;
B、碳酸钠与盐酸反应生成氯化钠、水和二氧化碳,可以制得二氧化碳,选项B正确;
C、氢氧化钠与碳酸钙不发生反应,选项C错误;
D、碳酸钠与氢氧化钾不发生反应,选项D错误;
故选:B。
14.推理是学习化学时常用的思维方式,以下推理结果正确的是( )
A.置换反应生成单质和化合物,生成单质和化合物的反应一定是置换反应
B.碱能使无色酚酞溶液变红,则能使无色酞溶液变红的一定是碱
C.化合物是由不同种元素组成的纯净物,则只含一种元素的物质一定不是化合物
D.复分解反应有沉淀、气体或水生成,有沉淀气体或水生成的反应是复分解反应
【答案】C
【解答】解:A、置换反应生成单质和化合物,但生成单质和化合物的反应不一定是置换反应,如CO+CuOCu+CO2,故选项推理错误。
B、碱能使无色酚酞溶液变红,但能使无色酞溶液变红的不一定是碱,也可能是碳酸钠等盐溶液,故选项推理错误。
C、化合物是由不同种元素组成的纯净物,化合物中至少含有2种元素,则只含一种元素的物质一定不是化合物,故选项推理正确。
D、复分解反应有沉淀、气体或水生成,有沉淀气体或水生成的反应不一定是复分解反应,如CO2+Ca(OH)2=CaCO3↓+H2O,故选项推理错误。
故选:C。
15.工业上常用高温煅烧石灰石的方法来制得生石灰,发生的反应为CaCO3CaO+CO2↑。现取一定量的石灰石样品进行煅烧(假设杂质不变),某变量y随时间的变化趋势如图所示。则纵坐标表示的是( )
A.生成CO2的体积
B.生成CaO的质量
C.固体中杂质的质量分数
D.固体中氧元素的质量分数
【答案】C
【解答】解:A、碳酸钙高温煅烧后生成氧化钙、二氧化碳,开始固体中不含二氧化碳,应从零开始,故A错误;
B、碳酸钙高温煅烧后生成氧化钙、二氧化碳,开始固体中不含氧化钙,应从零开始,故B错误;
C、高温煅烧碳酸钙达到分解温度才开始分解,反应开始后,碳酸钙的质量减少,生成二氧化碳,所以固体总质量减少,但杂质不变,所以固体中杂质的质量分数会增大,当碳酸钙完全分解后,质量分数不再变化,故C正确;
D、碳酸钙高温煅烧后生成氧化钙、二氧化碳,根据质量守恒定律反应前后氧元素的质量不变,反应前碳酸钙中氧元素的质量分数为:48/100×100%=48%,反应后,反应后,氧化钙中氧元素的质量分数为:16/56×100%≈28.6%,固体中氧元素的质量分数减小,故D错误;
故选:C。
16.把下列各组物质溶于足量水中,若最后一种物质过量,只得一种沉淀的是( )
A.KCl、NaCl、H2SO4B.CuSO4、NaOH、BaCl2
C.K2SO4、BaCl2、HNO3D.Mg(NO3)2、K2CO3、HCl
【答案】C
【解答】解:A、三种物质间交换成分没有沉淀活气体或水生成,不能发生复分解反应,没有沉淀生成,故选项错误。
B、氯化钡能与硫酸铜反应生成氯化铜和硫酸钡沉淀,硫酸铜能与氢氧化钠反应生成氢氧化铜沉淀和硫酸钠,最终会生成硫酸钡、氢氧化铜两种沉淀,故选项错误。
C、硫酸钾与氯化钡反应生成硫酸钡沉淀和氯化钾,生成的硫酸钡沉淀不溶于酸,只得一种沉淀,故选项正确。
D、盐酸过量,盐酸能与碳酸钾反应生成氯化钾、水和二氧化碳,没有沉淀生成,故选项错误。
故选:C。
17.将一定浓度的稀盐酸、稀硫酸分别加入装有等质量CaCO3粉末的容器中,相同条件下测得两者产生的CO2体积(V)与反应时间(t)的关系如图所示。下列判断错误的是( )
A.0~300s内,两个容器内气体不断增多
B.0~100s内,反应Ⅰ、Ⅱ生成CO2的速率均先慢后快
C.实验室可以用一定浓度的稀硫酸与CaCO3粉末反应制备CO2
D.反应Ⅱ中,0~100s内产生的CO2体积比100~200s内的少5a mL
【答案】D
【解答】解:A、0~300s内,两条曲线都呈上升趋势,表明两个容器内的反应在不断地发生,其中的酸逐渐减少,因此酸的浓度都逐渐减小,故A判断正确。
B、0~100s内,两段曲线的变化都是开始比较平缓,然后变陡,表明反应Ⅰ、Ⅱ生成CO2的速率均先慢后快,故B判断正确。
C、比较两条曲线可知,反应Ⅱ最终生成的二氧化碳的体积与反应Ⅰ相差不大,所以实验室可以用一定浓度的稀硫酸与CaCO3粉末反应制备CO2,故C判断正确。
D、观察图象数据,反应Ⅱ中,0~100s内产生的CO2体积是2.8amL,100~200s内产生的CO2体积是7.8amL﹣2.8amL═5amL,则反应Ⅱ中,0~100s内产生的CO2体积比100~200s内产生的CO2体积少5amL﹣2.8amL═2.2amL,故D判断不正确。
故选:D。
18.下列图象表示对应反应过程的分析正确的是( )
A.如图表示有、无MnO2下等质量同浓度H2O2溶液的分解
B.如图表示等质量粉末状和块状碳酸钙分别与足量同浓度稀盐酸的反应
C.如图表示等质量的Fe、Zn与足量同浓度稀硫酸的反应
D.如图表示向一定量硫酸铜溶液中不断加入铁粉
【答案】B
【解答】解:A、二氧化锰可以加快过氧化氢的分解速率,但是不能改变生成氧气的质量,故A错误;
B、等质量粉末状和块状碳酸钙分别与足量同浓度稀盐酸的反应,粉末状的碳酸钙接触面积大,反应速率快,但是生成二氧化碳的质量相等,故B正确;
C、锌的金属活动性比铁强,与足量同浓度稀硫酸的反应时,锌的反应速率快,但是锌的相对原子质量较大,生成的氢气质量较小,故C错误;
D、每56份质量的铁和硫酸铜反应,可以置换出64份质量的铜,所以溶液开始的质量不能为零,溶液质量应该从一定质量先减小,然后不变,故D错误。
故选:B。
19.酸、碱、盐在生产生活和实验中应用广泛。请回答相关问题:
(1)某校化学实验室废液呈酸性,若直接排放会导致环境污染,从经济可行的角度考虑,选用 处理该废液。
(2)碳酸氢钠是治疗胃酸过多症的一种药剂,请写出该反应的化学方程式 。
(3)稀盐酸在工业上用于除铁锈(主要成分是Fe2O3),请写出该反应的化学方程式 。
(4)氢氧化钠、氢氧化钙是两种常见的碱。它们有一些相似的化学性质,其原因是溶液中都含有 。其中可作某些气体干燥剂的是 。用氢氧化钙溶液检验二氧化碳,反应的化学方程式为 。
【答案】(1)氢氧化钙;(2)NaHCO3+HCl=NaCl+H2O+CO2↑;(3)Fe2O3+6HCl=2FeCl3+3H2O;(4)OH﹣;氢氧化钠;CO2+Ca(OH)2=CaCO3↓+H2O。
【解答】解:(1)酸性溶液需要碱来中和,而较为得到为氢氧化钙,且反应后生成钙盐不易造成污染;
故答案为:氢氧化钙。
(2)胃酸主要成分为盐酸,碳酸氢钠与盐酸反应生成氯化钠、水和二氧化碳,书写化学方程式注意配平及气体符号,所以化学方程式为NaHCO3+HCl=NaCl+H2O+CO2↑;
故答案为:NaHCO3+HCl=NaCl+H2O+CO2↑。
(3)氧化铁与盐酸反应生成氯化铁和水,书写化学方程式注意配平,所以化学方程式为Fe2O3+6HCl=2FeCl3+3H2O;
故答案为:Fe2O3+6HCl=2FeCl3+3H2O。
(4)碱溶液中电离出氢氧根离子,使溶液显碱性,所以都含有氢氧根离子;氢氧化钠可以吸收水蒸气干燥气体;二氧化碳与氢氧化钙反应生成碳酸钙沉淀和水,书写化学方程式注意配平及沉淀符号,所以化学方程式为CO2+Ca(OH)2=CaCO3↓+H2O;
故答案为:OH﹣;氢氧化钠;CO2+Ca(OH)2=CaCO3↓+H2O。
20.某同学设计下列试管实验来验证复分解反应发生的条件:
①NaOH溶液与稀硫酸混合
②Na2SO4溶液与稀硫酸溶液混合
③Na2CO3溶液与稀盐酸溶液混合
④铁钉与稀硫酸混合
⑤Ba(NO3)2溶液与稀H2SO4混合
(1)从物质类别和构成的角度分析:实验 (填序号)没有必要做;
(2)将其它实验后的物质倒入同一烧杯中,后续实验及现象如图。
①白色沉淀A中含有 ;
②无色溶液D中一定含有的溶质 ;
③关于无色溶液B的设想中,合理的是 。
A.可用作氮肥
B.检验某熟石灰样品是否变质
C.除去硝酸钠中的碳酸钠
【答案】(1)②④;(2)①硫酸钡;②硝酸钠、氯化钠、碳酸钠;③B。
【解答】解:(1)两种化合物相互交换成分生成两种化合物的反应叫复分解反应,复分解反应发生的条件是:有沉淀、气体、水中的一种生成即可;
铁和稀硫酸反应生成硫酸亚铁和氢气的反应属于置换反应,硝酸钡和稀硫酸反应生成硫酸钡沉淀和硝酸,验证了酸和盐的反应,所以从物质类别和构成的角度分析:实验②④没有必要做;
(2)①NaOH溶液与稀硫酸反应生成硫酸钠和水,反应后的溶液中一定含有硫酸钠;
③Na2CO3溶液与稀盐酸溶液反应生成氯化钠、水和二氧化碳,反应后的溶液中一定含有氯化钠;
⑤Ba(NO3)2溶液与稀H2SO4反应生成硫酸钡沉淀和硝酸,反应后的溶液中一定含有硝酸;
废液混合后生成白色沉淀,所以⑤中的废液中含有硝酸和硝酸钡;无色溶液B中加入碳酸钠会生成无色气体,B中一定含有硝酸,但是①中的硫酸、③中的盐酸也可能是过量的,所以
①白色沉淀A中含有硫酸钡;
②碳酸钠和硝酸反应生成硝酸钠、水和二氧化碳,所以无色溶液D中一定含有的溶质有:硝酸钠、氯化钠、碳酸钠;
③关于无色溶液B的设想中,合理的是检验某熟石灰样品是否变质,故选:B。
21.某同学发现,上个月做实验用的NaOH溶液忘记了盖瓶盖。对于该溶液是否变质,同学们开始实验探究。
【猜想假设】猜想(1):该溶液没有变质,为NaOH溶液。
猜想(2):该溶液全部变质,为Na2CO3溶液。
猜想(3):该溶液部分变质,为 的混合溶液。
【设计方案】请你完善下表几组同学探讨的设计方案
【结论与反思】NaOH易与空气中CO2反应而变质,故应 保存。
【拓展延伸】同学们设计了如图两套装置进行实验:
用胶头滴管吸取某种液体,甲锥形瓶中充入一种气体,乙锥形瓶放入一种固体物质,挤压胶头滴管。一段时间后,两装置中气球明显胀大。
(1)甲装置中可能发生反应的方程式是 。
(2)若乙装置中胶头滴管吸取的是稀盐酸,则锥形瓶中放入的固体可能是 。
【答案】【猜想假设】氢氧化钠和碳酸钠;
【设计方案】如果稀盐酸不足以和氢氧化钠反应,即使溶液中含有碳酸钠,也不产生气泡;碳酸钠溶液显碱性,也能使酚酞溶液变红色;Na2CO3+CaCl2═CaCO3↓+2NaCl;加入足量氯化钙溶液后,静置,滴加酚酞溶液,观察现象;
【结论与反思】密封;
【拓展延伸】NH3+HCl=NH4Cl;碳酸钠或铁等。
【解答】解:【猜想假设】
猜想(1):该溶液没有变质,为NaOH溶液。
猜想(2):该溶液全部变质,为Na2CO3溶液。
猜想(3):该溶液部分变质,为氢氧化钠和碳酸钠的混合溶液。
故填:氢氧化钠和碳酸钠。
【设计方案】
实验过程如下所示:
故填:如果稀盐酸不足以和氢氧化钠反应,即使溶液中含有碳酸钠,也不产生气泡;碳酸钠溶液显碱性,也能使酚酞溶液变红色;Na2CO3+CaCl2═CaCO3↓+2NaCl;加入足量氯化钙溶液后,静置,滴加酚酞溶液,观察现象。
【结论与反思】
NaOH易与空气中CO2反应而变质,故应密封保存。
故填:密封。
【拓展延伸】
(1)甲装置中,如果气体是氨气,液体是稀盐酸,氨气和稀盐酸反应生成氯化铵,导致锥形瓶中压强减小,气球膨胀,发生反应的方程式是:NH3+HCl=NH4Cl。
故填:NH3+HCl=NH4Cl。
(2)若乙装置中胶头滴管吸取的是稀盐酸,则锥形瓶中放入的固体可能是碳酸钠或铁等,是因为稀盐酸和碳酸钠反应生成氯化钠、水和二氧化碳,和铁反应生成氯化亚铁和氢气,气体进入气球,导致气球膨胀。
故填:碳酸钠或铁等。
真题演练
22.有关“粗盐中难溶性杂质的去除”实验中说法不正确的是( )
A.多加水,让粗盐加速溶解
B.玻璃棒用了4次,但作用各不相同
C.粗盐经过溶解、过滤、蒸发、结晶可以得到初步提纯
D.当蒸发皿中出现较多量固体时,停止加热,利用余热使滤液蒸干
【答案】A
【解答】解:A、溶解时不是水越多越好,如果溶液太稀,蒸发时就要消耗很长时间才能蒸干,故选项说法错误。
B、溶解、过滤、蒸发、转移操作中都要用到的实验仪器是玻璃棒,溶解时玻璃棒的作用是搅拌,加快食盐的溶解速率;过滤时玻璃棒的作用是引流;蒸发时玻璃棒的作用是搅拌,转移时玻璃棒的作用是转移固体;作用各不相同,故选项说法正确。
C、粗盐的主要成分是氯化钠,粗盐提纯是通过溶解(把不溶物与食盐初步分离)、过滤(把不溶物彻底除去)、蒸发结晶(食盐从溶液中分离出来而得到食盐)得到精盐的过程,经过上述过程,可以得到初步提纯,故选项说法正确。
D、蒸发时,待蒸发皿中出现较多固体时,应停止加热,利用余热将剩余液体蒸干,故选项说法正确。
故选:A。
23.向一定量盐酸和氯化钙混合溶液中逐滴加入碳酸钠溶液,用数字化实验设备测得溶液pH变化情况如图。下列有关说法错误的是( )
A.AB段反应现象为有气泡产生
B.BC段反应现象为有白色沉淀生成
C.CD段溶液中含有的溶质为碳酸钠和氯化钙
D.CD段溶液pH大于7是因碳酸钠溶液显碱性
【答案】C
【解答】解:向一定量盐酸和氯化钙混合溶液中逐滴加入碳酸钠溶液,碳酸钠先与盐酸反应生成氯化钠、水和二氧化碳,然后再与氯化钙反应生成碳酸钙沉淀和氯化钠,所以
A、AB段是碳酸钠与盐酸的反应,所以反应现象为有气泡产生,故A正确;
B、BC段是碳酸钠和氯化钙的反应,所以反应现象为有白色沉淀生成,故B正确;
C、CD段的pH值大于7,碳酸钠是过量的,所以盐酸、氯化钙完全反应,所以溶液中含有的溶质为碳酸钠和氯化钠,故C错误;
D、CD段的pH值大于7,碳酸钠是过量的,所以盐酸、氯化钙完全反应,因碳酸钠溶液显碱性,故D正确。
故选:C。选项
X
Y
A
氧化物
纯净物
B
溶液
乳浊液
C
单质
金属
D
复分解反应
中和反应
/
实验操作
可能出现的现象与结论
同学评价
第1组
向溶液中加入几滴稀盐酸
无气泡产生,则猜想(1)成立
第2组同学认为:此方案结论不正确,理由是:
。
第2组
若溶液变红,则猜想(2)不成立
第3组同学认为:此方案结论不正确,理由: 。
第3组
若产生白色沉淀,反应方程式是 ,则猜想(1)不成立。
第4组同学认为:此方案还不能确定猜想(2)还是猜想(3)成立。
第4组
若滤液不变红,则猜想(2)成立;若滤液变红,则猜想(3)成立。
第1组同学认为:不需过滤也能达到实验目的,更简单的操作方法是: 。
/
实验操作
可能出现的现象与结论
同学评价
第1组
向溶液中加入几滴稀盐酸
无气泡产生,则猜想(1)成立
第2组同学认为:此方案结论不正确,理由是:如果稀盐酸不足以和氢氧化钠反应,即使溶液中含有碳酸钠,也不产生气泡。
第2组
若溶液变红,则猜想(2)不成立
第3组同学认为:此方案结论不正确,理由:碳酸钠溶液显碱性,也能使酚酞溶液变红色。
第3组
若产生白色沉淀,反应方程式是 Na2CO3+CaCl2═CaCO3↓+2NaCl,则猜想(1)不成立。
第4组同学认为:此方案还不能确定猜想(2)还是猜想(3)成立。
第4组
若滤液不变红,则猜想(2)成立;若滤液变红,则猜想(3)成立。
第1组同学认为:不需过滤也能达到实验目的,更简单的操作方法是:加入足量氯化钙溶液后,静置,滴加酚酞溶液,观察现象。
相关试卷
这是一份化学九年级下册课题1 生活中常见的盐随堂练习题,共16页。试卷主要包含了选择题,判断题,综合应用题等内容,欢迎下载使用。
这是一份人教版九年级下册课题1 生活中常见的盐练习题,文件包含111生活中常见的盐答案doc、111生活中常见的盐doc等2份试卷配套教学资源,其中试卷共9页, 欢迎下载使用。
这是一份初中化学人教版九年级下册课题1 生活中常见的盐课时作业,共13页。试卷主要包含了选择题,判断题,综合应用题等内容,欢迎下载使用。
