

浙教版八年级下册第1节 土壤的成分第2课时巩固练习
展开1.下列关于土壤成因的叙述不正确的是( )
A.岩石的风化是土壤形成的必要原因
B.生物活动在土壤形成过程中起了很大作用
C.岩石风化的产物逐步发展成土壤
D.岩石热胀冷缩等物理现象变化变成了土壤
2.小宇到丽水遂昌金矿旅游,发现古人采金时,遇到坚硬的岩石常采用“火烧水浇法”,即先用大火将岩石烧红,然后突然浇上冷水,这样就能使岩石破裂,这是因为( )
A. 水的比热容较大 B. 岩石的密度较大 C. 岩石遇水容易溶解 D. 岩石热胀冷缩不均匀
3.月球表面有月壤。月壤主要由月球岩石碎屑、粉末、角砾、撞击熔融玻璃等物质组成,其中绝大部分颗粒在30微米到1毫米之间,摸上去和面粉一样细腻,但不适合植物生长。科学家设想:人类移民月球的 时候,把月壤改造成类似地球上的土壤来栽培植物。改造过程中,不需要提供的是( )
A.空气 B.水 C.腐殖质 D.矿物质
4.在土壤漫长的形成过程中,标志着土壤最终形成的是( )
A. 最低等生物出现 B. 地衣、苔藓植物出现 C. 森林和草地出现 D. 低等动物的出现
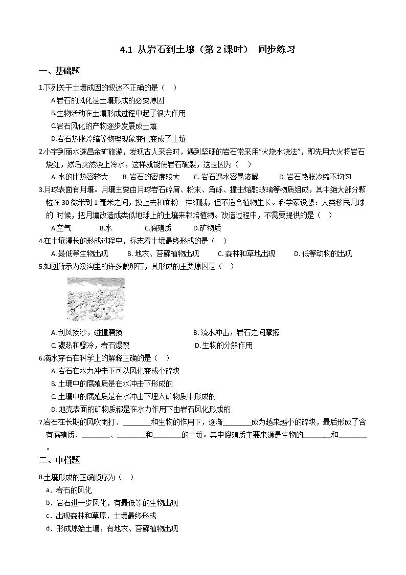
5.如图所示为溪沟里的许多鹅卵石,其形成的主要原因是( )
A. 刮风扬沙,碰撞磨损 B. 流水冲击,岩石之间摩擦
C. 骤热和骤冷,岩石爆裂 D. 生物的分解作用
6.滴水穿石在科学上的解释正确的是( )
A. 岩石在水力冲击下可以风化变成小碎块
B. 土壤中的腐殖质是在水冲击下形成的
C. 土壤中的腐殖质是在水冲击下埋入矿物质中形成的
D. 地壳表面的矿物质都是在水力作用下由岩石风化形成的
7.岩石在长期的风吹雨打、________和生物的作用下,逐渐________成为越来越小的碎块,最后形成了含有腐殖质、________、________和________的土壤。其中腐殖质主要来源是生物的________和________。
二、中档题
8.土壤形成的正确顺序为( )
a.岩石的风化
b.岩石进一步风化,有最低等的生物出现
c.出现森林和草原,土壤最终形成
d.形成原始土壤,有地衣、苔藓植物出现
A.abcd B.bcad C.abdc D.cbad
9.王敏同学将盛满水,盖紧瓶盖的玻璃瓶放到冰箱的冷冻室内,放置一天后发现水结成了冰,而玻璃瓶已破裂。这一过程与自然界哪一现象的原理是一致的( )
A. 水流冲击岸边的岩石,岩石向内凹陷 B. 冷水浇到高温岩石表面,岩石破裂
C. 冬天,雨水结冰使岩石碎裂 D. 水和二氧化碳共同作用,使岩石溶解成溶洞
10.关于黄土高原的形成,叙述正确的是( )
A. 风将黄土从中亚带来堆积形成 B. 本地岩石风化形成
C. 黄河带来的泥沙堆积形成 D. 早期温暖的气候自身演变而成
11.猜想:假定你看到一块有缝隙的巨石,如果在几百年后,你又能观察到它,你预计能看到什么现象?请加以解释。
12.近期,重金属铬因“毒胶囊”再次引起关注。小宏想知道铬对玉米生长是否有影响,他做了如下实验:在装有同样肥沃土壤的甲、乙两个花盆中,同时移入生长同样健壮的玉米幼苗,甲盆正常浇水,乙盆浇等量的、含一定浓度的含铬溶液。两周以后,玉米幼苗生长状况如图所示。该实验重复做三次,现象一致。
(1)这是一组________实验,研究的问题是________。
(2)玉米幼苗要求“同时移入”“同样健壮”,是为了________。
(3)实验结论是________。
三、拓展题
13.小明为研究“土壤的湿度对鼠妇生活的影响”,他设计了一组探究活动。请你将他的探究活动报告填写完整。
(1)提出问题:土壤的湿度会影响鼠妇的生活吗?
作出假设:________。
(2)制定计划:
【材料用具】a.1只鼠妇,b.10只鼠妇,c.湿土,d.干土,e.铁盒,f.玻璃板,g.纸板,h.阴暗,i.明亮,j.潮湿,k.干燥。请选择本实验用到的材料用具________(用字母填空)。
(3)【实验装置】在铁盒内以横轴中线为界,左右两侧分别放置________,这样在铁盒内就形成了________两种环境。(用字母填空)
(4)【方法步骤】
①全班分成6~8个小组进行实验;
②将鼠妇放入实验装置,注意两侧的中央放的鼠妇数量要________;
③每分钟统计一次两侧的鼠妇数目,要统计10次;
④实验结果:________。
(5)实施计划:在实验过程中仔细观察,认真记录。可将鼠妇在不同湿度下的分布数量记录下来。
①在探究过程中要注意的关键是________。
②为了使探究的结果更趋于准确,要计算出全班各组数据的平均值目的是________。
(6)得出结论:________。
表达和交流。
答案解析部分
一、基础题
1.【答案】 D 2.【答案】 D 3.【答案】 D 4.【答案】 C 5.【答案】 B 6.【答案】 A
7.【答案】 冷热交替;风化;矿物质颗粒;水;空气;排泄物;死亡的生物体
二、中档题
8.【答案】 C 9.【答案】 C 10.【答案】 A
11.【答案】 答:这块巨石变小或变碎,因为随着流水或结冰以及自然生物的作用会使这一块有缝隙的岩石逐渐被风化掉,最终形成土壤。
12.【答案】 (1)对照;铬对玉米生长是否有影响(2)控制变量(3)含铬溶液影响玉米幼苗正常生长
三、拓展题
13.【答案】 (1)鼠妇适于生活在潮湿(或干燥)的土壤里(2)b、c、d、e、g(3)c和d;j和k
(4)相等;鼠妇朝湿土一侧爬行,且在湿土一侧数量多
(5)控制单一变量(土壤湿度),设计对照实验;减小实验误差
(6)土壤的湿度会影响鼠妇的生活
初中科学浙教版八年级下册第1节 指南针为什么能指方向第2课时同步训练题: 这是一份初中科学浙教版八年级下册第1节 指南针为什么能指方向第2课时同步训练题,共5页。试卷主要包含了基础题,中档题,拓展题等内容,欢迎下载使用。
初中科学浙教版八年级下册第3节 植物的根与物质吸收第2课时同步练习题: 这是一份初中科学浙教版八年级下册第3节 植物的根与物质吸收第2课时同步练习题,共4页。试卷主要包含了基础题,中档题,拓展题等内容,欢迎下载使用。
初中科学浙教版八年级下册第1节 空气与氧气第2课时课时作业: 这是一份初中科学浙教版八年级下册第1节 空气与氧气第2课时课时作业,共4页。试卷主要包含了基础题,中档题,拓展题等内容,欢迎下载使用。