所属成套资源:2022年高考地理二轮复习(新高考)讲义学案通用版【解析版】
2022年高考地理二轮复习(新高考1) 专题10 考点3 资源枯竭型城市的转型发展学案
展开
这是一份2022年高考地理二轮复习(新高考1) 专题10 考点3 资源枯竭型城市的转型发展学案,共9页。
(全国文综Ⅱ)阅读图文资料,完成下列要求。(24分)
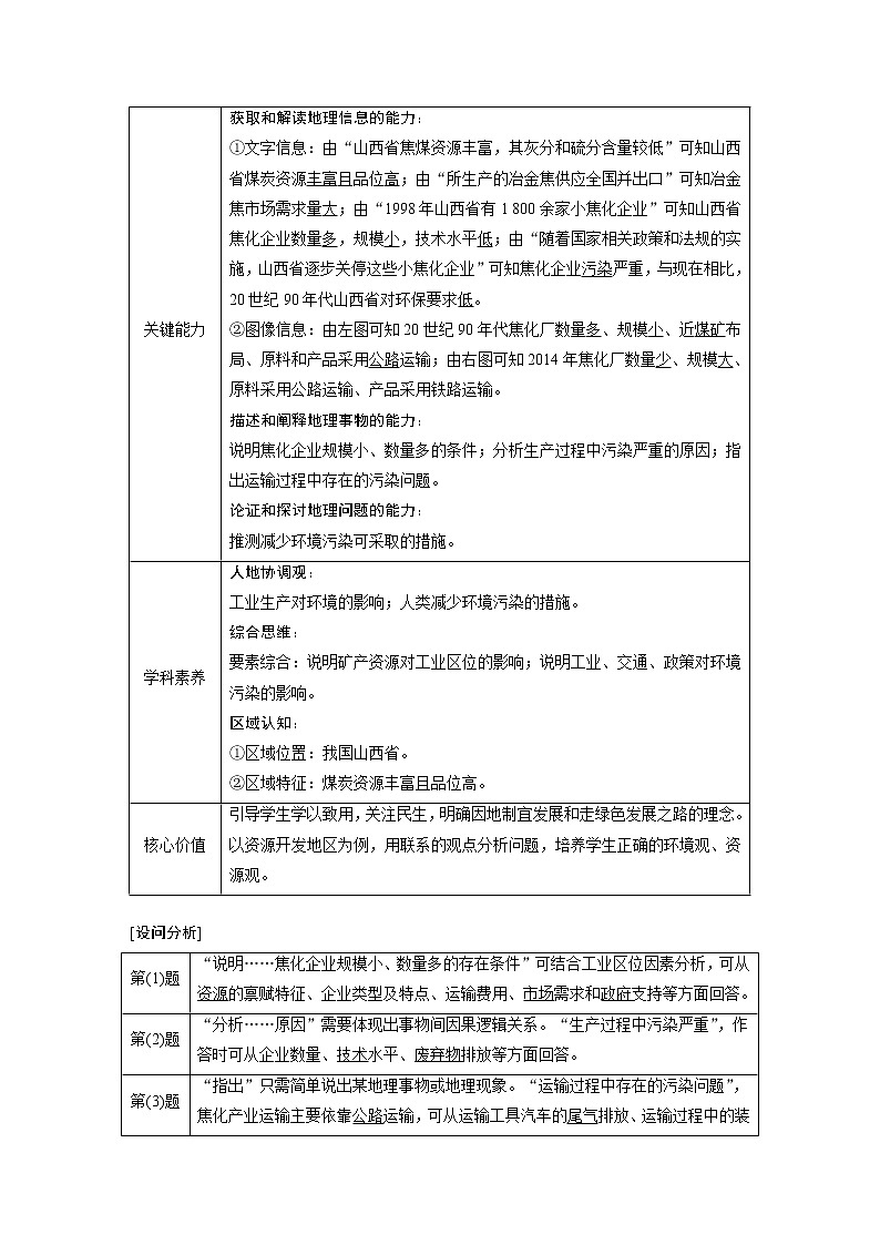
山西省焦煤资源丰富,其灰分和硫分含量较低,所生产的冶金焦供应全国并出口。据调查,1998年山西省有1 800余家小焦化企业。随着国家相关政策和法规的实施,山西省逐步关停这些小焦化企业,至2014年已形成4个千万吨级焦化园区和14个500万吨级焦化园区,极大地改变了该产业污染严重的状况。下图示意1994年和2014年山西省焦化厂布局的变化。
(1)说明20世纪90年代山西省焦化企业规模小、数量多的存在条件。(8分)
(2)分析20世纪90年代山西省焦化产业生产过程中污染严重的原因。(6分)
(3)指出20世纪90年代山西省焦化产业运输过程中存在的污染问题。(4分)
(4)推测山西省建立大型焦化产业园区后,在生产过程和运输过程中,对减少环境污染可采取的措施。(6分)
[高考考查内容]
[设问分析]
答案 (1)焦煤分布广泛,煤矿众多。小企业投资少(技术门槛低),临近煤矿,运输费用较低。我国钢铁工业规模大,对冶金焦需求量大(市场需求大)。增加当地就业,有经济效益,地方政府有积极性。
(2)(企业规模小、数量众多,)技术水平低,设备落后,(生产过程中)能耗大,废弃物排放量大,污染点多面大。
(3)(企业分散,单厂原料和产品的量较少,采用公路运输,在运输过程中,)所用汽车(卡车)数量多,尾气排放量大,原料和产品装卸、运输过程中存在煤炭散落、煤粉飘浮等问题。
(4)生产过程:(由于规模大,实力强,)可以采用清洁技术和设备(,减少能耗,提高资源利用率);可以采用控制排放或回收再利用等技术和设备(,减少废弃物排放量,降低废弃物对环境的危害)。
运输过程:(由于生产集中,)可以修建铁路专用线,采用封闭运输。
1.区域某种矿产资源开发条件的分析思路
(1)资源条件:储量、分布、品质、种类及组合状况、埋藏深浅、开采难度。
(2)区域的自然条件:气候、水文、地质等对生产、开发的影响。
(3)交通条件:水路、公路和铁路的密度大小、线路长短、站点多少等。
(4)市场:需求量大小及距离消费市场的远近。
(5)劳动力:数量多少、技术水平高低。
(6)基础设施:是否完善。
(7)资金、技术:多少、高低。
2.资源枯竭型区域转型阶段面临的问题
3.矿产资源开发的可持续发展措施
(1)合理开采。
(2)加强资源综合利用,延长产业链,进行深加工,提高附加值。
(3)改善交通条件。
(4)整治污染,保护环境。
(5)提高加工技术,开发新产品。
(6)加大宣传力度,加强品牌创建。
(7)拓展旅游、文化市场。
4.矿产资源的形成原因(过程)
(1)盐壳——析盐的过程:盐的来源,盐随径流注入湖泊(搬运、堆积);湖水水量减少,蒸发量大,导致盐度升高,盐类物质逐渐析出。
(2)金属矿产的形成:主要从板块运动、地壳运动、岩浆活动、变质作用的角度去分析。
考向1 通过“矿产资源开发区的治理过程”考查“综合思维”
(2021·海南模拟)山西省煤炭行业长期存在“多、小、散、乱”的局面,随之带来资源浪费、生态环境破坏、安全事故频发等严重问题,整合煤炭行业已迫在眉睫。2009年4月20日,山西省煤矿企业兼并重组整合工作领导组宣告成立,经过整合后,山西省煤炭行业结构调整取得重大阶段性成果,山西省矿井数由2 600座减少到1 053座,企业主体由2 200多家减少到130家;70%的矿井规模达到年产90万吨以上,年产30万吨以下的小煤矿全部淘汰,顺应了经济转型的趋势,体现了以人为本、科学发展的理念。据此完成1~3题。
1.“多、小、散、乱”主要指的是当时煤炭行业中( )
A.煤炭资源的分布特点
B.煤炭销售市场的特点
C.煤炭企业的分布特点
D.煤炭管理机构的特点
2.山西省煤矿企业兼并重组整合可以( )
①减少资源浪费、减轻生态破坏 ②减少安全事故
③减少煤炭生产量 ④降低运输成本
A.①② B.①③ C.③④ D.②④
3.山西省煤矿企业兼并重组以后,煤矿企业数量减少但产量增加的主要原因是( )
A.区域基础设施更加完善
B.企业劳动力投入数量增加
C.区域社会服务水平提升
D.企业生产技术提高
答案 1.C 2.A 3.D
解析 第1题,依据材料信息可知,“多、小、散、乱”主要指的是当时煤炭企业分布特点,故C项正确。第2题,由材料可知,山西省煤炭行业长期存在“多、小、散、乱”的局面,随之带来资源浪费、生态环境破坏、安全事故频发等严重问题,因此山西煤矿企业兼并重组整合可以减少资源浪费、减轻生态破坏和减少安全事故,故①②正确。而兼并重组整合并不一定会减少煤生产量和降低运输成本,故③④错误。第3题,山西煤矿企业兼并重组以后,企业数量减少但产量增加,主要原因是企业生产技术提高,生产效率提高,D项正确;区域基础设施更加完善对煤矿企业产量影响不大,A项错误;企业兼并重组以后,整个煤炭行业劳动力投入数量变化不大,B项错误;区域社会服务水平提升对煤矿企业产量影响不大,C项错误。
考向2 通过“资源枯竭型地区的经济转型”考查“人地协调观”
(2021·福建泉州市期末)20世纪50年代,海南儋州市在莲花山开采石灰矿而留下废弃矿坑。2018年当地以“矿坑修复+环境治理+文化注入+产业带动”模式进行矿山生态修复,打造莲花山文化景区。2020年景区建成并对外营业,实现地区各项效益提升。下面图1示意废弃矿坑景观,图2示意修复后景观。据此完成4~6题。
4.莲花山废弃矿坑区的主要生态问题是( )
A.水体污染 B.水土流失
C.固体污染 D.土地沙化
5.与传统的废弃矿坑回填后植被再造相比,莲花山生态修复模式的主要优势是( )
①植被覆盖率更高 ②旅游资源多元化 ③就业机会更多 ④耕地面积更大
A.①② B.③④ C.②③ D.①④
6.莲花山文化景区的建设能够( )
A.优化农业结构 B.增加工业布局
C.显著促进商业发展 D.拓展城市职能
答案 4.B 5.C 6.D
解析 第4题,莲花山位于海南省,该地降水多,废弃矿坑区坡度大,水土流失严重,B正确;根据材料“20世纪50年代,海南儋州市在莲花山开采石灰矿而留下废弃矿坑”可知该地并未出现水体污染、固体污染,A、C错误;海南省属于湿润区,不易出现土地沙化,D错误。选B。第5题,与传统的废弃矿坑回填后植被再造相比,莲花山生态修复模式保留了矿坑,并将其改造成湖泊,打造出了文化景区,使当地的旅游资源多元化,发展旅游,为当地提供了更多的就业机会,②③正确;传统的废弃矿坑回填后植被再造的方法,形成的耕地面积更大,植被覆盖率更高,①④错误。选C。第6题,莲花山文化景区发展的是旅游业,属于第三产业,与农业、工业无关,对商业发展有促进作用但作用较小,A、B、C错误;旅游业的发展,拓展了城市的职能,故选D。
考点练
20世纪50年代,已是工业制成品主要出口国的荷兰发现大量石油和天然气,政府将石油、天然气产业作为支柱产业,出口剧增,经济立现繁荣,却也埋下隐患,其他工业遭到削弱。20世纪80年代初期,天然气资源开始趋向枯竭,荷兰政府不得不面对出口下滑、收入下降、失业人口陡升的困境。国际上把这种资源产业短期繁荣后留下的问题称为“荷兰病”。据此完成1~3题。
1.下列城市会出现“荷兰病”的是( )
A.株洲 B.桂林 C.拉萨 D.鞍山
2.这类城市要避免“荷兰病”的出现,下列可采取的措施叙述不正确的是( )
A.关停资源型产业,大力发展新兴工业
B.完善交通网,加强对内对外联系
C.合理规划,保护环境,完善基础设施
D.因地制宜,发展第三产业
3.由于石油资源趋近枯竭,大庆开始了资源城市转型的历程,下列措施中符合可持续发展模式的是( )
①利用区县优势,建设特色化中小城镇 ②利用技术积累,发展石油装备等制造业 ③组织城市人口向农村疏散,发展农业 ④向我国西部油气资源丰富的地区搬迁
A.①② B.②③ C.②④ D.③④
答案 1.D 2.A 3.A
解析 第1题,由题干中“荷兰病”的定义可知,会出现“荷兰病”的城市为资源型城市。株洲位于京广线和沪昆线的交会处,是在铁路枢纽上发展起来的;桂林是在旅游的基础上发展起来的;拉萨是在宗教的基础上发展起来的;鞍山是在铁矿基础上发展起来的钢铁城。四个城市中只有鞍山符合。故选D。第2题,资源型城市的转型升级不能一刀切地关停资源型产业,A项叙述错误。第3题,资源型城市可以利用区位优势,建设特色化中小城镇,发展旅游业等,①对;同时可以利用技术积累发展石油装备制造业,②对;组织城市人口向农村疏散,发展农业,不符合实际,③错;大庆向我国西部油气资源丰富的地区搬迁,也不符合实际,④错。故选A。
“资源诅咒”是指丰裕的资源对一些国家或地区的经济增长并不是充分的有利条件,反而是一种限制。陕北是我国能源富集区,但城镇化水平低于陕西省平均水平。下图示意新常态下“资源诅咒”的规避与城镇化增长变化的关系。读图回答4~5题。
4.陕北地区城镇化水平低于陕西省平均水平的可能原因是( )
A.当前煤炭等能源价格低
B.能源的开采量没达最大值
C.工业以能源的开采和加工为主
D.陕北距能源消费主市场较远
5.新常态下要规避“资源诅咒”,提高城镇化水平,转型期内,陕北地区应该( )
A.大力提高能源开采量
B.主要发展第三产业
C.延长能源工业产业链
D.改变当地能源消费结构
答案 4.C 5.C
解析 第4题,陕北地区虽然能源富集,但当地工业仅限于对矿产能源的开采和初级加工为主,未达到对矿产能源煤炭进行深加工,处在工业发展的低端水平,需要的劳动力数量以及得到的经济效益均较为有限,难以支撑水平较高的第三产业,难以增加较多的就业机会,故城镇化水平低于陕西省平均水平,选C。第5题,要规避“资源诅咒”,就应该充分利用能源资源优势,延长工业产业链,增加就业,提高经济效益,提高当地居民的生活水平,从而提高城镇化水平,选C。
6.阅读图文材料,完成下列要求。(22分)
德国煤炭开采历史悠久,煤矿开采深度不断增加。2018年12月德国关停了境内最后一个煤矿——鲁尔区Prsper-Haniel煤矿。根据德国能源发展规划,2022年最后一座核电站也将结束运营,可再生能源的发电量将达到发电总量的31%。
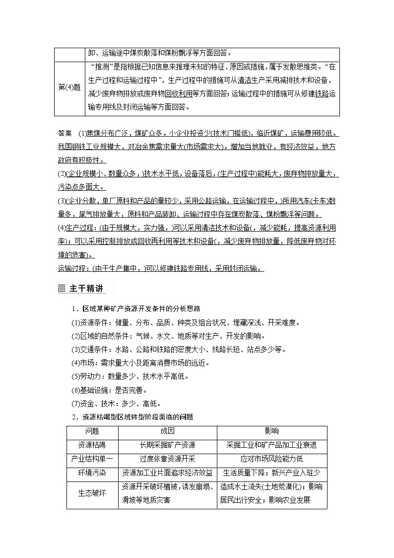
抽水蓄能电站是目前最可靠、最经济的储能装置。鲁尔区Prsper-Haniel煤矿计划将原矿址改造为综合性的抽水蓄能电站,其设计原理是:利用地表的煤矿塌陷地作为上水库,将地下的废弃巷道改建为下水库,用电低谷时,利用可再生能源电力将下水库的水抽回上水库,蓄积能量;用电高峰时,将上水库的水释放到下水库来发电。下图分别为鲁尔区地理位置图和综合性抽水蓄能电站示意图。
(1)分析德国目前关闭所有煤矿的主要原因。(4分)
(2)分析德国发展风能的区位优势。(6分)
(3)说明与传统燃煤发电相比,风能和太阳能发电存在的主要问题。(4分)
(4)简述综合性抽水蓄能电站的建设对PrsperHaniel矿区可持续发展的重要意义。(8分)
答案 (1)煤炭开采难度加大,成本提高,利润降低;国家推进可再生能源的发展,调整能源消费结构(与可再生能源相比,燃煤温室气体排放量大)。
(2)经济发达,能源需求量大;地处西风带,风力资源丰富;科技发达,技术水平高;国家能源政策扶持。
(3)受天气和气候影响明显,日变化和季节变化均较大,能源供应稳定性和连续性差;能源调节、储存难度大。
(4)促进产业转型,形成新的经济增长点;增加就业岗位;合理利用塌陷地和地下空间,节约土地资源;利于防治煤矿废弃后的地表塌陷、环境污染等问题;对电力供应具有削峰补枯的调蓄作用,提高电能利用率;利于推进可再生能源的发展。
解析 第(1)题,德国煤炭开采历史悠久,煤矿开采深度不断增加,开采难度加大,成本提高,利润降低;与可再生能源相比,燃煤温室气体排放量大;国家推进可再生能源的发展,调整能源消费结构。第(2)题,德国经济发达,能源需求量大;地处西风带,常年受盛行西风影响,风力资源丰富;科技发达,风能开发的技术水平高;国家能源政策扶持。第(3)题,与传统燃煤发电相比,风能和太阳能发电存在的主要问题是受天气和气候影响明显,发电量的日变化和季节变化均较大,能源供应稳定性和连续性差;煤炭易存储,风能、太阳能等能源的调节、储存难度大。第(4)题,综合性抽水蓄能电站的建设,能够促进产业转型;有利于增加就业岗位;合理利用塌陷地和地下空间,节约土地资源;对电力供应具有削峰补枯的调蓄作用,提高电能利用率;利于推进可再生能源的发展。必备知识
①工业区位条件;②资源开发条件分析;③环境污染产生的原因及防治措施。
关键能力
获取和解读地理信息的能力:
①文字信息:由“山西省焦煤资源丰富,其灰分和硫分含量较低”可知山西省煤炭资源丰富且品位高;由“所生产的冶金焦供应全国并出口”可知冶金焦市场需求量大;由“1998年山西省有1 800余家小焦化企业”可知山西省焦化企业数量多,规模小,技术水平低;由“随着国家相关政策和法规的实施,山西省逐步关停这些小焦化企业”可知焦化企业污染严重,与现在相比,20世纪90年代山西省对环保要求低。
②图像信息:由左图可知20世纪90年代焦化厂数量多、规模小、近煤矿布局、原料和产品采用公路运输;由右图可知2014年焦化厂数量少、规模大、原料采用公路运输、产品采用铁路运输。
描述和阐释地理事物的能力:
说明焦化企业规模小、数量多的条件;分析生产过程中污染严重的原因;指出运输过程中存在的污染问题。
论证和探讨地理问题的能力:
推测减少环境污染可采取的措施。
学科素养
人地协调观:
工业生产对环境的影响;人类减少环境污染的措施。
综合思维:
要素综合:说明矿产资源对工业区位的影响;说明工业、交通、政策对环境污染的影响。
区域认知:
①区域位置:我国山西省。
②区域特征:煤炭资源丰富且品位高。
核心价值
引导学生学以致用,关注民生,明确因地制宜发展和走绿色发展之路的理念。以资源开发地区为例,用联系的观点分析问题,培养学生正确的环境观、资源观。
第(1)题
“说明……焦化企业规模小、数量多的存在条件”可结合工业区位因素分析,可从资源的禀赋特征、企业类型及特点、运输费用、市场需求和政府支持等方面回答。
第(2)题
“分析……原因”需要体现出事物间因果逻辑关系。“生产过程中污染严重”,作答时可从企业数量、技术水平、废弃物排放等方面回答。
第(3)题
“指出”只需简单说出某地理事物或地理现象。“运输过程中存在的污染问题”,焦化产业运输主要依靠公路运输,可从运输工具汽车的尾气排放、运输过程中的装卸、运输途中煤炭散落和煤粉飘浮等方面回答。
第(4)题
“推测”是指根据已知信息来推理未知的特征、原因或措施,属于发散思维类。“在生产过程和运输过程中”,生产过程中的措施可从清洁生产采用减排技术和设备,减少废弃物排放或废弃物回收利用等方面回答;运输过程中的措施可从修建铁路运输专用线及封闭运输等方面回答。
问题
成因
影响
资源枯竭
长期采掘矿产资源
采掘工业和矿产品加工业衰退
产业结构单一
过度依靠资源开采
应对市场风险能力低
环境污染
资源加工业片面追求经济效益
生活质量下降;新兴产业入驻少
生态破坏
资源开采破坏植被,诱发崩塌、滑坡等地质灾害
造成水土流失(土地荒漠化);影响居民出行安全;影响农业发展
相关学案
这是一份新高考地理一轮复习精品学案第37讲 资源枯竭型城市的转型发展(含解析),共23页。学案主要包含了自然资源与区域发展,资源型城市的转型发展等内容,欢迎下载使用。
这是一份高考地理一轮复习第13章第2节资源枯竭型城市的转型发展学案,共9页。学案主要包含了资源枯竭型城市及其转型,焦作市以煤炭为基础的产业兴衰,焦作市的转型之路等内容,欢迎下载使用。
这是一份人教版高考地理一轮总复习第13章第2节资源枯竭型城市的转型发展学案,共14页。学案主要包含了资源枯竭型城市及其转型,焦作市以煤炭为基础的产业兴衰,焦作市的转型之路等内容,欢迎下载使用。

