最新人教部编版八年级物理上册期中测试卷及答案【免费】
展开
这是一份最新人教部编版八年级物理上册期中测试卷及答案【免费】,共7页。试卷主要包含了选择题,填空题,作图题,实验探究题,计算题等内容,欢迎下载使用。
班级: 姓名: 分数:
一、选择题(每题2分,共30分)
1、如图所示,叠放在一起的物体A和B,在大小为F的恒力作用下沿水平面做匀速直线运动,则下列结论中正确的是
A.甲、乙两图中物体A均受到地面对它的摩擦力大小均为F
B.甲、乙两图中物体B所受摩擦力大小均为F
C.甲图中物体A受到地面对它的摩擦力为0,物体B受到的摩擦力为F
D.乙图中物体A受到地面对它的摩擦力为F,物体B受到的摩擦力为0
2、关于力的知识,下列说法错误的是( )
A.小孩推墙时他也受到墙的推力
B.足球运动员用头顶球,球的运动方向改变了,这表明力可以改变物体的运动状态
C.人坐在沙发上,沙发凹下去,这表明力可以改变物体的形状
D.只有在直接接触的物体之间,才能发生力的作用
3、如图所示,两个相同的透明玻璃杯,甲中装的是冰水混合物,乙中装的是干冰(温度可以低到-78.5 ℃).现在把它们放在20 ℃的同一房间中,一段时间后,下面说法中正确的是( )
A.甲的内壁M侧结了一层霜,乙的外壁Q侧结了一层霜
B.甲的内壁M侧结了一层水,乙的外壁Q侧结了一层霜
C.甲的内壁M侧有水珠,乙的内壁P侧有一层霜
D.甲的外壁N侧有水珠,乙的外壁Q侧有一层霜
4、如图所示为实验室研究液体压强时的某一过程图,由图可知该同学正在研究的是( )
A.液体压强与液体密度的关系
B.液体压强随深度的变化规律
C.同种液体、同一深度从不同方向的压强的大小关系
D.液体压强与容器形状之间的关系
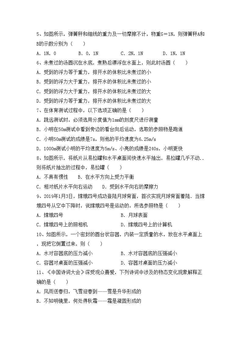
5、如图所示,弹簧秤和细线的重力及一切摩擦不计,物重G=1N,则弹簧秤A和B的示数分别为( )
A.1N,0B.0,1NC.2N,1ND.1N,1N
6、未煮过的汤圆沉在水底,煮熟后漂浮在水面上,则此时汤圆( )
A.受到的浮力等于重力,排开水的体积比未煮过的小
B.受到的浮力大于重力,排开水的体积比未煮过的小
C.受到的浮力大于重力,排开水的体积比未煮过的大
D.受到的浮力等于重力,排开水的体积比未煮过的大
7、在体育测试过程中,以下选项正确的是( )
A.跳远测试时,必须选用分度值为1mm的刻度尺进行测量
B.小明在50m测试中看到旁边的看台向后运动,选取的参照物是跑道
C.小明50m测试的成绩是7s,则他的平均速度为6.25m/s
D.1000m测试小明的平均速度为5m/s、小亮的成绩是240s,小明更快
8、如图所示,将纸片从易拉罐和水平桌面间快速水平抽出,易拉罐几乎不动..则将纸片抽出的过程中,易拉罐( )
A.不具有惯性 B.在水平方向上受力平衡
C.相对纸片水平向右运动 D.受到水平向右的摩擦力
9、2019年1月3日,嫦娥四号成功登陆月球背面,首次实现月球背面着陆.当嫦娥四号从空中下降时,说嫦娥四号是运动的,所选参照物是( )
A.嫦娥四号B.月球表面
C.嫦娥四号上的照相机D.嫦娥四号上的计算机
10、如图所示,一个密封的圆台状容器,内装一定质量的水,放在水平桌面上,现把它倒置过来,则( )
A.水对容器底的压力减小B.水对容器底的压强减小
C.容器对桌面的压强减小D.容器对桌面的压力减小
11、《中国诗词大会》深受观众喜爱,下列诗词中涉及的物态变化现象解释正确的是( )
A.风雨送春归,飞雪迎春到——雪是升华形成的
B.不知明镜里,何处得秋霜——霜是凝固形成的
C.露从今夜白,月是故乡明——露是液化形成的
D.岚雾今朝重,江山此地深——雾是汽化形成的
12、下列说法中正确的是( )
A.接触的物体间才会产生力的作用,不接触的物体间不会有力的作用
B.一个物体只受重力,一定竖直向下运动
C.弹簧测力计只能沿竖直方向使用,不能倾斜使用
D.地球附近的物体如果只受一个力,那肯定就是重力
13、如图所示,王爷爷推着失去动力的汽车在平直道路上匀速前进,下列说法中正确的是( )
A.汽车对地面的压力与地面对汽车的支持力是一对平衡力
B.汽车所受的推力与地面对汽车的摩擦力是一对平衡力
C.汽车所受的重力与汽车对地面的压力是一对相互作用力
D.汽车对王爷爷的推力与地面对王爷爷的摩擦力是一对相互作用力
14、在月光下,李明看到月亮在云层中穿梭,他选择的参照物是( )
A.房屋B.云层C.停在路边的汽车D.远处的高山
15、小军做凸透镜成像规律的实验时,将焦距为10cm的凸透镜固定在光具座上50cm刻度线处,光屏和点燃的蜡烛分别位于凸透镜两侧,蜡烛放置在35cm刻度线处,如图所示.移动光屏,直到在光屏上呈现烛焰清晰的像.下列说法中正确的是( )
A.光屏上呈现的是烛焰的虚像B.光屏上呈现的是烛焰正立的像
C.光屏上呈现的是烛焰放大的像D.该实验现象能说明照相机的成像特点
二、填空题(每题2分,共10分)
1、“夜来风雨声,花落知多少”,这是唐代诗人孟浩然《春晓》中的诗句诗中“花落”是指花瓣落地,实际上是由于花瓣受到________的作用,其施力物是________..
2、如图所示是几种声音输入到示波器上时显示的波形,其中音调相同的是________;响度相同的是________.
3、劣质橡皮较硬,擦字时易打滑,导致字擦不干净,这是由于物体接触面越光滑,摩擦力________的缘故.小明用橡皮轻轻擦字没擦干净,然后它稍加用力就擦干净了,这是通过增大压力来________(选填“增大”或“减小”)橡皮与纸间的摩擦.
4、地面附近的物体由于地球的吸引而受到的力叫________,这个力的施力物体是________.宇宙间任何两个物体,都存在互相________的力,这就是________.
5、如图甲所示,在医院里医生通过听诊器给病人诊病,是利用了声可以传递________(填“信息”或“能量”)的性质;另外,在医院里我们还经常看到如图乙所示的“静”字,其目的是提醒大家要注意控制好声音的________(填“音调”“响度”或“音色”),以免影响他人.
三、作图题(每题5分,共10分)
1、如图所示,ab是光源S射向平面镜后的一条反射光线,射向凹透镜的焦点F.S′是光源S在平面镜中的像.请画出:(1)光源S的位置;(2)ab的入射光线;(3)ab经凹透镜的折射光线.
2、如图所示,一物体静止在斜面上,请你画出物体所受重力G及物体对斜面压力F的示意图.
四、实验探究题(每题15分,共30分)
1、某实验小组利用图示装置研究杠杆的机械效率,实验的主要步骤如下:
①用轻绳悬挂杠杆一端的D点作为支点,在A点用轻绳悬挂总重为G的钩码,
在占点用轻绳竖直悬挂一个弹簧测力计,使杠杆保持水平;
②竖直向上拉动弹簧测力计缓慢匀速上升(保持0点位置不变),在此过程中弹
簧测力计的读数为F,利用刻度尺分别测出A、B两点上升的高度为h1、h2..
回答下列问题:
(1)杠杆机械效率的表达式为η=____________.(用已知或测量的物理量符号表示)
(2)本次实验中,若提升的钩码重一定,则影响杠杆机械效率的主要因素是:___________
(3)若只将钩码的悬挂点由A移至C,O、B位置不变,仍将钩码提升相同的高度,则杠杆的机械效率将_________(选填“变大”、“变小”或“不变”).
2、在物理实验操作考查中,小雨抽测的实验题目是“探究浮力的大小”,他的实验操作步骤如图所示,实验过程如下..
A.用细线将橡皮挂在弹簧测力计下,测出橡皮的____________;
B.将水倒入溢水杯中;
C.将挂在弹簧测力计下的橡皮浸没水中,让溢出的水全部流入小桶中,同时____________;
D.将盛有溢出水的小桶挂在弹簧测力计下,读出此时弹簧测力计的示数;
E.记录、分析实验数据,得出实验结论;
F.整理实验器材.
请根据小雨的实验过程回答下面问题:
(1)指出小雨在实验操作中漏掉的一个步骤:_____________;
(2)指出上面实验操作中的一处错误:__________________________;
(3)如果用能够漂浮在水面的木块代替橡皮做此实验,那么与上述操作不同的一个步骤是_____(填字母)..
五、计算题(每题10分,共20分)
1、边长为0.1m的正方体木块,漂浮在水面上时,有2/5的体积露出水面,如图甲所示.将木块从水中取出,放入另一种液体中,并在木块表面上放一重2N的石块.静止时,木块上表面恰好与液面相平,如图乙所示.取g=10N/kg,已知水的密度ρ水=1.0×103kg/m3 .求:
(1)图甲中木块受的浮力大小;
(2)图乙中液体的密度;
(3)图乙中木块下表面受到液体的压强.
2、小明是学校举重队的队员,体重500N的小明最多可以举起65kg的杠铃.则:(g取10N/kg)
(1)小明的质量是多少?
(2)小明举起杠铃时,需要用多大的力?
参考答案
一、选择题(每题2分,共30分)
1、A
2、D
3、D
4、C
5、D
6、D
7、D
8、D
9、B
10、A
11、C
12、D
13、B
14、B
15、C
二、填空题(每题2分,共10分)
1、重力 地球
2、甲和乙 甲和丙
3、越小 增大
4、重力 地球 吸引 万有引力
5、信息 响度
三、作图题(每题5分,共10分)
1、
2、
四、实验探究题(每题15分,共30分)
1、略 杠杆的自重 变大
2、重力 读出弹簧测力计的示数 测量空桶的重力 在B步骤中,水面没有达到溢水口(或水没有注满) C
五、计算题(每题10分,共20分)
1、(1)6N,(2)0.8×103kg/m3 (3)800Pa
2、50kg 650N
相关试卷
这是一份最新人教部编版九年级物理上册期中测试卷及答案【免费】,共10页。试卷主要包含了选择题,填空题,作图题,实验探究题,计算题等内容,欢迎下载使用。
这是一份最新人教部编版九年级物理上册期中测试卷及答案免费,共9页。试卷主要包含了选择题,填空题,作图题,实验探究题,计算题等内容,欢迎下载使用。
这是一份最新人教部编版九年级物理上册期中测试卷(免费),共10页。试卷主要包含了选择题,填空题,作图题,实验探究题,计算题等内容,欢迎下载使用。

