广东省汕头市金山中学2021-2022学年高一上学期期末考试生物含答案
展开命题人:杨丽然、王晓煌 审核人:曾素
一、单选题(本题共20小题,每小题2分,共40分)
1.下列有关生物科学史的叙述,正确的是
①施莱登和施旺认为新细胞是由老细胞分裂产生的
②桑格和尼科尔森提出了生物膜的流动镶嵌模型
③希尔证明了植物光合作用产生的氧气中的氧元素全部来自水
④萨姆纳从刀豆种子中提取了脲酶,后来又证明了脲酶是蛋白质
A.①③ B.①③④ C.②④ D.①②④
2.下列有关细胞和细胞的组成物质的叙述正确的是
A.由于脂肪中氧的含量较高,氧化分解释放的能量多,所以是良好的储能物质
B.在人体心肌细胞中由A、G、T、U四种碱基参与构成的核苷酸最多有7种
C.葡萄糖可来自动物细胞内麦芽糖的水解
D.溶酶体内的水解酶可以分解自身衰老、损伤的细胞器
3.水孔蛋白是一种位于细胞膜上且能控制水分子进出细胞的通道蛋白。细胞合成并转移水孔蛋白的过程:细胞器X→细胞器Y→囊泡a→细胞器Z→囊泡b→细胞膜。下列分析正确的是
A.细胞器X和Y分布于真核细胞和原核细胞中
B.囊泡a和囊泡b能对水孔蛋白进行加工包装
C.水孔蛋白转移到细胞膜上导致细胞器Z的膜面积明显减少
D.囊泡b与细胞膜融合体现了生物膜的结构特点
4.研究人员用丙酮提取哺乳动物成熟的红细胞中的磷脂分子,测得磷脂单层分子面积小于红细胞膜表面积之和的2倍。下列有关说法不合理的是
A.可能丙酮没有将红细胞膜上的磷脂完全提取出来
B.可以推测红细胞膜上存在一些嵌入磷脂双分子层中的蛋白质
C.提取的磷脂分子的亲水端和疏水端的位置发生了改变
D.哺乳动物成熟的红细胞无细胞核和众多细胞器,是良好的实验材料
5.亮氨酸的R基为-C4H9,缬氨酸的R基为-C3H7,它们缩合形成的二肽分子中C、H的原子比例为
A.11﹕24 B.9﹕18 C.11﹕22 D.10﹕22
6.生命活动离不开水。下列关于水的叙述正确的是
A.H2O 在光下分解,产生的NADH将固定的 CO2 还原成(CH2O)
B.有氧呼吸时,生成物中 H2O 中的氢全部来自线粒体中丙酮酸分解
C.由氨基酸形成多肽时,生成物 H2O 中的氢来自氨基和羧基
D.贮藏中的种子不含自由水,以保持休眠状态
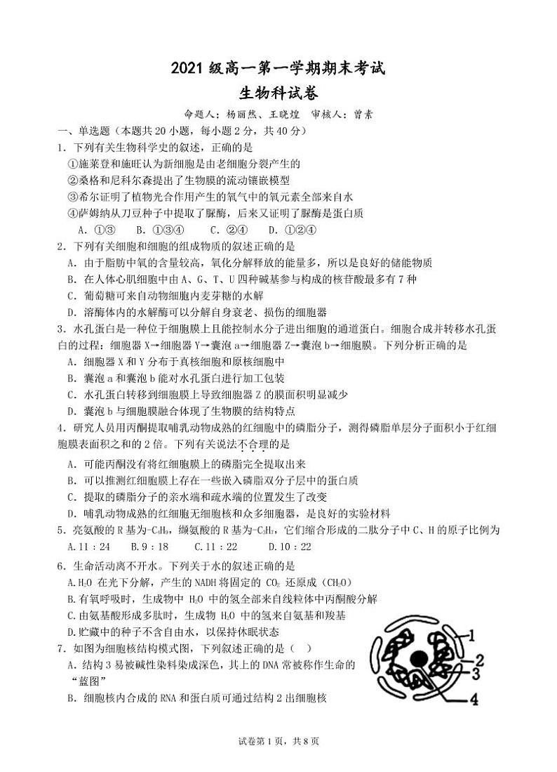
7.如图为细胞核结构模式图,下列叙述正确的是( )
A.结构3易被碱性染料染成深色,其上的DNA常被称作生命的“蓝图”
B.细胞核内合成的RNA和蛋白质可通过结构2出细胞核
C.细胞核是细胞的遗传和代谢的中心
D.结构1包含二层磷脂分子,在细胞分裂过程中能周期性消失和重建
8.对下列图示的生物学实验的叙述正确的是
A.若图①表示将显微镜镜头由a 转换成b,则视野中观察到的细胞数目增多
B.若图②是低倍显微镜下洋葱根尖细胞图像,若想观察清楚c细胞则换上高倍物镜直接观察即可
C.若图③是在显微镜下观察细胞质流动,发现细胞质的流动方向是顺时针,则实际上细胞质的流动方向是逆时针
D.若图④是在显微镜下目镜为10×,物镜为10×,视野中被相连的64个分生组织细胞所充满,目镜不变,物镜换成40×时,则视野中可检测到分生组织细胞数为4个
9.下列有关物质运输的叙述,错误的是
A.胞吐既能运输大分子,也能运输小分子
B.果脯在腌制中慢慢变甜,是细胞主动吸收糖分的结果
C.葡萄糖进入红细胞需借助转运蛋白,但不耗能量,属于协助扩散
D.淡水中生活的原生动物草履虫,放入在海水中,伸缩泡的收缩频率将会减小
10.下列关于生物体中酶的叙述,错误的是
A.用于治疗消化不良的吞服型多酶片,咀嚼后服用会影响疗效
B.活细胞内合成酶的场所是核糖体
C.在“探究过氧化氢酶的高效性”实验中,可选择无机催化剂作为对照组
D.细胞中各类化学反应能够有序进行与酶在细胞中的分布有关
11.下图表示某反应进行时,有酶参与和无酶参与的能量变化,下列叙述正确的是
A.此反应为放能反应
B.酶变性失活后与双缩脲试剂反应紫色变浅
C.在研究温度影响淀粉酶活性实验中,建议用斐林试剂检测实验结果
D.其他条件相同,E4越大,则酶的催化效率越高
12.下列关于ATP的叙述错误的是
A.ATP中的“A”组成元素是C、H、O
B.ATP水解释放的磷酸基团可使蛋白质等分子磷酸化而改变结构
C.细胞内ATP与ADP相互转化的能量供应机制体现了生物界的统一性
D.ATP的合成过程往往与放能反应相关联
13. 若呼吸底物全为葡萄糖,下列与细胞呼吸相关的叙述,正确的是
与燃烧相比,有氧呼吸逐级释放能量有利于维持细胞的相对稳定
新鲜荔枝延长保鲜时间的主要原理是通过保持无O2、干燥环境抑制呼吸作用
C. 无氧呼吸时,葡萄糖中大部分能量是以热能形式散失,只产生少量ATP
D. 若吸收O2的分子数与释放CO2的分子数相等,则细胞只进行有氧呼吸
14. 下图是探究酵母菌呼吸方式的装置,培养液为葡萄糖溶液,下列相关叙述错误的是
A.为了排除物理因素对实验结果的影响,应再设置一组对照:与装置一或二的不同在于将“酵母菌培养液”改为“煮沸冷却的酵母菌培养液”
B. 若装置一中的液滴左移,装置二中的液滴不动,说明酵母菌只进行有氧呼吸
C. 若装置一中的液滴左移,装置二中的液滴右移,说明有氧呼吸强度大于无氧呼吸强度
D. 丙酮酸、[H]是有氧呼吸和无氧呼吸共同的中间产物
15.幽门螺旋杆菌主要寄生于人体胃的无氧环境中,是引起很多消化道疾病的首要致病细菌。体检时可通过13 C尿素呼气试验来检测幽门螺旋杆菌感染情况:受试者口服13 C标记的尿素胶囊后,尿素可被幽门螺旋杆菌产生的脲酶催化分解为NH3和13 CO2,定时收集受试者吹出的气体并测定其中是否含有13 CO2。以下叙述正确的是
A.幽门螺旋杆菌的代谢类型是异养厌氧型,适宜在酸性条件下生存
B.受试者吹出的气体中不含有13 CO2说明感染幽门螺旋杆菌的风险较高
C.幽门螺旋杆菌产生脲酶需依赖多种细胞器的密切配合
D.幽门螺旋杆菌进行分裂时没有纺锤丝和染色体的形成,属于无丝分裂
16. 某兴趣小组为了探究光照对绿叶中色素合成的影响,将韭菜根分别置于光照和黑暗条件下培养,分别发育成韭菜和韭黄,然后提取和分离二者叶片中的色素,结果如图所示。下列相关叙述错误的是
A.实验结果说明光照是叶绿素合成的必要条件
B.与叶绿素相比,类胡萝卜素主要吸收波长较长的光
C.藻类在海水中垂直分布为绿藻(浅层)、褐藻(中层)、红藻(深层),该现象与色素对光能的捕获有关
D.若韭菜研磨过程未加CaCO3,可能获得与韭黄类似的色素带
17. 取某植物生长旺盛的绿叶,用打孔器打出许多叶圆片,再用气泵抽出叶圆片的气体直至叶圆片沉入水体,然后将等量的叶圆片转至含有不同浓度NaHCO3溶液烧杯中,给予一定的光照,记录每个烧杯中叶圆片上浮至液面所用的平均时间。下列说法错误的是
A. 本实验的自变量是CO2浓度
B. 一定范围内增强光照强度,可以缩短叶圆片上浮的平均时间
C. 叶肉细胞产生的O2从叶绿体扩散到线粒体和细胞外
D. 叶片必须先在暗处放置几小时,消耗叶片中淀粉
18.大豆叶片中部分物质的代谢及运输途径如图所示。下列相关叙述错误的是
A.在酶催化下直接参与CO2固定的反应物是C5
B.图中代谢途径中,催化固定CO2形成PGA(C3)的酶在类囊体薄膜中
C.催化TP合成蔗糖的酶在细胞质基质中,且合成蔗糖时消耗的能量主要来自线粒体
D.施农家肥可使CO2浓度增加,从而提高大豆的光合作用强度
19.如图甲、乙为某生物的体细胞有丝分裂中染色体行为变化示意图,丙为相关物质含量变化曲线。下列叙述中错误的是
A.图甲对应图丙中的CD段,抑制该过程的药物可用于癌症治疗
B.图乙对应的时期发生染色体和染色单体数量倍增
C.该生物体内的细胞不一定都有细胞周期
D.真核细胞的有丝分裂能保证亲代和子代之间保持遗传的稳定性
20.在一个细胞周期中,有可能发生在同一时期的是
A.染色单体的形成和中心粒倍增B.着丝粒的分裂和核膜的重新出现
C.染色体数加倍和DNA的复制D.纺锤体的消失和赤道板的出现
二、单选题(本题共4小题,每小题3分,共12分)
21.右图是细胞的亚显微结构示意图,以下说法正确的是
A.图中含有核酸的细胞结构包括③⑤⑧
B.若将该细胞置于KNO3溶液中,与质壁分离复原有关的细胞器是②③
C.若此图删除结构②,则可表示根尖分生区细胞
D.图中细胞的⑥与细胞壁的形成有关
22.图1表示渗透作用装置,一段时间后液面上升的高度为h。图2是处于质壁分离状态的洋葱鳞片叶外表皮细胞。图3中P1、P2是半透膜制成的结构,且在如图所示的小室内可自由滑动。A室内蔗糖溶液浓度为2ml/L,B室内蔗糖溶液浓度为1.5 ml/L,C室内蔗糖溶液浓度为1.5ml/L。下列叙述正确的是
图3
A.图1中如果A、a均为蔗糖溶液,则开始时浓度大小关系为Ma>MA,达到平衡后Ma>MA
B.图1中的半透膜相当于图2中的①②⑥组成的结构
C.图2细胞此时浸润在一定浓度的蔗糖溶液中,则外界溶液浓度一定大于细胞液浓度
D.图3实验开始时,P1将向右移,P2不移动
23.以下关于真核细胞和原核细胞的描述不正确的是
①叶肉细胞有叶绿体,其合成的ATP可为主动运输提供能量
②线粒体含有呼吸酶,可催化葡萄糖氧化分解
③真核生物以DNA为遗传物质,部分原核生物以RNA为遗传物质
④蓝细菌为原核细胞,可在细胞质中进行光合作用,属于自养型生物
⑤硝化细菌为原核细胞,没有线粒体,只进行无氧呼吸
A.③⑤ B.②③⑤ C.①②④D.①②③⑤
24.将一些苹果储藏在密闭容器中,较长时间后会闻到酒香。当通入不同浓度的氧气时,其O2的消耗量和CO2的产生量如下表所示。(假设细胞呼吸的底物都是葡萄糖)则下列叙述错误的是
氧浓度为a时,苹果的细胞呼吸只在细胞质基质中进行
氧浓度为c时,苹果产生C2H5OH的量为0.3 ml/min
氧浓度为d时,有氧呼吸和无氧呼吸消耗等量的葡萄糖
氧浓度为b时,较适宜于苹果的储藏
三、非选择题(本部分包括4题,共48分)
25.(11分)下图 1 为某细胞的亚显微结构模式图;图 2 是细胞膜内陷形成的囊状结构即小窝,与细胞的信息传递等相关。请据图回答下列问题:
(1)图 1 细胞是动物细胞还是植物细胞?___________,判断理由是_______________________。细菌细胞与该图所示的细胞比较,其根本区别是__________________________________。从化学成分角度分析,新型冠状病毒(SARS-CV-2)与 图1 中结构_____________(填写序号)化学组成最相似。
(2)图 1中参与图2小窝蛋白形成的细胞器有 __________(填写序号)。
(3)小窝蛋白中的某些氨基酸在一定的激发光下能够发出荧光,当胆固醇与这些氨基酸结合,会使荧光强度降低。为研究小窝蛋白中间区段与胆固醇的结合位点,分别向小窝蛋白的肽段 1(82~101 位氨基酸)和肽段 2(101~126 位氨基酸)加入胆固醇,检测不同肽段的荧光强度变化,结果如 图 3,据图可知小窝蛋白中间区段与胆固醇的结合位点在____________(填“肽段1”或“肽段2”)中。
(4)当小窝中结合的胆固醇过少时,小窝蛋白的 __________结构改变,小窝会变扁平,影响细胞的信息传递功能。
26.(12分)2021年9月24日,《科学》刊发中国科学院天津工业生物技术研究所在淀粉人工合成方面取得的重大突破性进展。人工光合作用系统可利用太阳能合成糖类,相关装置及过程如下图1所示,其中甲、乙表示物质,模块3中的反应过程与叶绿体基质内糖类的合成过程相同。
图1
(1)该系统中执行相当于叶绿体中光反应功能的模块是______________________,模块3中的甲可与CO2结合,则乙为_____________。
(2)若正常运转过程中气泵突然停转,则短时间内乙的含量将_______________ (填:“增加”、“减少”或“基本不变”)。若气泵停转时间较长,模块2中的能量转换效率也会发生改变,
原因是_______________________________________________________。
(3)在与植物光合作用固定的CO2量相等的情况下,该系统糖类的积累量___________(填:“高于”“低于”或“等于”)植物。
(4)图2表示某植物在适宜温度、CO2浓度为0.03%的条件下,光合作用与光照强度之间的关系。若白天处于C点对应的光照强度,则每天至少光照______ h,该植物才能存活。若再将该植物突然移到CO2浓度为0.3%的环境中,其他条件不变,则图2的B点将向_______移动。
27.(12分) 图1表示某动物细胞分裂的不同时期图像,图2表示该动物细胞有丝分裂时细胞染色体数、染色单体数和核DNA的数量关系。回答下列问题:
(1)根据细胞分裂的时期,图1中细胞分裂时期的正确顺序是__________________。一般细胞在分裂前需要进行的物质准备是____________________________________________。观察染色体数目和形态最佳的时期是__________(填图1中字母)。
(2)图2中b、c分别表示的物质是_____________________________。图1中的__________(填图1中的字母)可对应图2中的①时期。
(3)图1中与植物细胞分裂存在差异的时期是______________(填图中字母);图2中的①→②的形成原因是_____________________________________________________。
28.(13分)某生物兴趣小组欲探究酵母菌细胞的呼吸方式,请完成如下相关实验及其分析:
(1)材料用具:略。
(2)实验步骤:
①如图1,将注射器反复抽拉,以获得去除___________的空气,夹上弹簧夹备用。
②如图2,吸取25 mL酵母菌培养液,再吸入25 mL图1锥形瓶中的空气,夹上弹簧夹,编号为A组;用另一注射器吸取______________________________________,夹上弹簧夹,编号为B组。
③将A、B两组装置置于25 ℃的环境中,观测注射器内气体体积的变化。一定时间后,在A组气体体积变化前停止培养。
④酒精的检测:从A、B两组中各取2 mL酵母菌培养液,分别注入两支洁净的试管中,编号甲、乙。向两试管中分别滴加0.5 mL____________________溶液,并轻轻振荡,使它们混合均匀,观察颜色变化:_____________________________________________________。
⑤分别用溴麝香草酚蓝溶液对A、B组注射器内气体进行检测,观察颜色变化:_____________________________________________________。
(3)实验分析:
①上述实验步骤③中为何在A组气体体积变化前停止培养? _________________________________________。
②A组、B组实验在实验设计中属于___________实验。
(4)实验结论:酵母菌既能进行有氧呼吸也能进行无氧呼吸。
(5)实验讨论:若要继续探究酵母菌细胞呼吸的场所,需设法将___________________________分离,补充_______________作为反应底物,再进行实验。
O2浓度(%)
a
b
C
d
e
CO2产生量(ml/min)
1.2
1.0
1.3
1.6
3.0
O2的消耗量(ml/min)
0
0.5
0.7
1.2
3.0
广东省汕头市金山中学2023-2024学年高一上学期期末考试生物试卷(Word版附答案): 这是一份广东省汕头市金山中学2023-2024学年高一上学期期末考试生物试卷(Word版附答案),文件包含汕头市金山中学2023级高一第一学期期末考试生物试卷docx、汕头市金山中学2023级高一第一学期期末考试生物答案docx、2023级高一第一学期期末考试生物学答题卡pdf等3份试卷配套教学资源,其中试卷共10页, 欢迎下载使用。
2023-2024学年广东省汕头市金山中学高一上学期期中考试生物含答案: 这是一份2023-2024学年广东省汕头市金山中学高一上学期期中考试生物含答案,文件包含2023级高一第一学期期中考试生物科试卷doc、期中考试答案docx、2023级高一第一学期期中考试生物科试卷答题卡pdf等3份试卷配套教学资源,其中试卷共11页, 欢迎下载使用。
广东省汕头市金山中学2021-2022学年高二上学期期末考试生物含答案: 这是一份广东省汕头市金山中学2021-2022学年高二上学期期末考试生物含答案,文件包含汕头市金山中学2020级高二第一学期期末考试生物试卷docx、汕头市金山中学2020级高二第一学期期末考试生物试卷pdf、汕头市金山中学2020级高二第一学期期末考试生物答题卡pdf、汕头市金山中学2020级高二第一学期期末考试生物答案docx等4份试卷配套教学资源,其中试卷共19页, 欢迎下载使用。

