


新人教版九年级物理(上册)期末提升练习卷及答案
展开
这是一份新人教版九年级物理(上册)期末提升练习卷及答案,共7页。试卷主要包含了选择题,填空题,作图题,实验探究题,计算题等内容,欢迎下载使用。
班级: 姓名: 分数:
一、选择题(每题2分,共30分)
1、与头发摩擦过的塑料尺能“吸”起纸屑.下列现象中“吸”的物理原理与其相同的是( )
A.挤压后的塑料吸盘“吸”在瓷砖上B.削平的铅柱挤压后会“吸”在一起
C.干手搓开的新塑料袋“吸”在手上D.行驶的汽车的窗帘被“吸”出窗外
2、歼击机在进入战斗状态时要丢掉副油箱,这样做是为了( )
A.减小质量,使运动状态易于改变B.减小质量,使运动状态不易改变
C.增大惯性,使运动状态易于改变D.增大惯性,使运动状态不易改变
3、如图是某网友在四月拍摄的某地雪景:积雪初融后,在某停车场上出现了一个个“雪馒头”,甚为奇特.雪堆正下方是方形地砖,每块方形地砖周围是条形砖.气象专家调研发现:四周条形砖比中间方形地砖具有更好的导热性和渗水性.关于形成“雪馒头”景观的解释肯定不合理的是( )
A.空气温度较低是“雪馒头”得以保留的原因之一
B.方形地砖导热性差是形成“雪馒头”景观的原因之一
C.太阳辐射导致条形砖上方的雪比方形地砖上方的雪更易熔化
D.地表热量易通过条形砖及四周缝隙传递,使条形砖上的雪更易熔化
4、将一本物理书放在水平桌面上静止时,下列选项中的两个力相互平衡的是( )
A.书的重力与书对桌面的压力
B.书的重力与桌面对书的支持力
C.书对桌面的压力与桌面对书的支持力
D.书对桌面的压力与课桌的重力
5、如图是未连接完整的电路,若要求闭合开关后,滑动变阻器的滑片P问左移动时,灯泡变亮.则下列接法符合要求的是( )
A.M接A,N接DB.M接B,N接C
C.M接A,N接BD.M接C,N接D
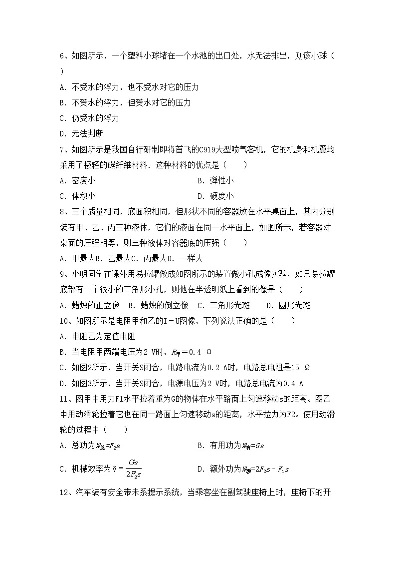
6、如图所示,一个塑料小球堵在一个水池的出口处,水无法排出,则该小球( )
A.不受水的浮力,也不受水对它的压力
B.不受水的浮力,但受水对它的压力
C.仍受水的浮力
D.无法判断
7、如图所示是我国自行研制即将首飞的C919大型喷气客机,它的机身和机翼均采用了极轻的碳纤维材料.这种材料的优点是( )
A.密度小B.弹性小
C.体积小D.硬度小
8、三个质量相同,底面积相同,但形状不同的容器放在水平桌面上,其内分别装有甲、乙、丙三种液体,它们的液面在同一水平面上,如图所示,若容器对桌面的压强相等,则三种液体对容器底的压强( )
A.甲最大B.乙最大C.丙最大D.一样大
9、小明同学在课外用易拉罐做成如图所示的装置做小孔成像实验,如果易拉罐底部有一个很小的三角形小孔,则他在半透明纸上看到的像是( )
A.蜡烛的正立像B.蜡烛的倒立像C.三角形光斑D.圆形光斑
10、如图所示是电阻甲和乙的I-U图像,下列说法正确的是( )
A.电阻乙为定值电阻
B.当电阻甲两端电压为2 V时,R甲=0.4 Ω
C.如图2所示,当开关S闭合,电路电流为0.2 A时,电路总电阻是15 Ω
D.如图3所示,当开关S闭合,电源电压为2 V时,电路总电流为0.4 A
11、图甲中用力F1水平拉着重为G的物体在水平路面上匀速移动s的距离。图乙中用动滑轮拉着它也在同一路面上匀速移动s的距离,水平拉力为F2。使用动滑轮的过程中( )
A.总功为W总=F2sB.有用功为W有=Gs
C.机械效率为 D.额外功为W额=2F2s﹣F1s
12、汽车装有安全带未系提示系统,当乘客坐在副驾驶座椅上时,座椅下的开关S1闭合,若未系安全带,则开关S2断开,仪表盘上的指示灯亮起,蜂鸣器工作;若系上安全带,则开关S2闭合,指示灯熄灭,蜂鸣器不工作.图设计的电路图正确的是( )
A.B.
C.D.
13、如图所示,号称“天下第一鼓”的山西威风锣鼓队正在表演.当队员用手按住正在发声的鼓面时,鼓声就消失了,其主要原因是( )
A.手不能传播声音B.手吸收了声波
C.手使鼓面停止了振动D.手把声音反射回去
14、如图是穿行在餐厅的机器人端着托盘送餐的情景.若认为机器人是静止的,则选择的参照物是( )
A.地面B.托盘C.餐桌D.墙壁
15、以下描述中与光的折射现象有关的是( )
A.形影相随,亲密无间B.海市蜃楼,虚无缥缈
C.镜中生花,脱离实际D.水中捞月,一无所得
二、填空题(每题2分,共10分)
1、我们常说“铁比木头重”是指铁的_____比木头大,冬天里,户外装有水的水缸常会出现破裂是因为水缸里的水结成冰后,其体积_____(选填“变大”、“变小”或“不变”),密度_____(选填“变大”、“变小”或“不变”).
2、只将一个“220V 800W”的电暖气接入示数为如图所示的电能表所在的电路中,正常工作5h,消耗电能___________kW•h,此时电能表示数变为_____.
3、“清风不识字,何故乱翻书”所述清风能翻书,是风使书本上表面空气流动速度变大,导致书本上表面压强_____(选填“增大”或“减小”);用吸管“吸”饮料时,饮料是在_____作用下被“吸”入口中的.
4、小明按图甲所示的电路进行实验,当闭合开关用电器正常工作时,电压表V1和V2的指针位置完全一样,如图乙所示,则L2两端的电压为________V,L1两端的电压为_______V.
5、合理分类和利用垃圾可以变废为宝,在一定条件下,1吨垃圾能榨出170kg燃料油,若燃料油的热值为4.0×107J/kg,则这些燃料油完全燃烧释放出的热量为________J,燃烧时燃料油的化学能转化为______能.
三、作图题(每题5分,共10分)
1、如图所示,请你画出这个静止在墙角的球所受力的示意图。
2、如图所示,探究凸透镜成像时,F是凸透镜的焦点,S是蜡烛火焰上的一点,试作出S的像。
四、实验探究题(每题15分,共30分)
1、小兵和同学利用图1电路来探究电流与电阻的关系,他在实验中控制电压表示数为U0不变,相关器材规格已在图中标明。
(1)请用笔画线代替导线将电路连接完整,使滑片P向右移动时,滑动变阻器接入电路的阻值增大______;
(2)完成连接后进行实验.闭合开关前,滑片P应置于最______(选填“左”或“右”)端;
(3)实验中,若无论如何调节滑动变阻器,电流表的示数几乎为零,电压表示数始终为3V。经检查发现是某根导线出现了断路,该导线是______(选填导线编号);
(4)将电流表示数记为I,电阻箱和滑动变阻器接入电路的阻值分别记为R1和R2。当R1由10Ω更换成20Ω时,滑动变阻器的滑片应向______移动。小兵根据实验数据所绘制的I与关系图线如图2所示,由此可知:
①U0=______V;
②若滑动变阻器的最大阻值为20Ω,则实验时电阻箱接入电路的阻值不得超过______Ω;
③可得出“在电压一定时,通过导体的电流与导体的电阻成______”的实验结论。
(5)由于电池电量不足,同学小华换用4.5V电源也做了探究电流与电阻的关系的实验,根据实验数据绘制的图像如图3所示,与图2相比,小兵发现造成两个图像不同的原因除了横轴表示的物理量不同外,还有一个主要原因是______。
2、图甲是“探究水沸腾时温度变化的特点”的实验装置
(1)图甲实验装置的组装顺序应为_____(选填“自上而下“或“自下而上“).
(2)实验中某次温度计的示数如图乙,为_____℃.根据实验数据绘制的水的温度随加热时间变化的图象如图丙,由图可知本实验中水的沸点为_____℃.
(3)实验中发现温度计上部出现许多小水珠,这些小水珠是_____形成的.
(4)撒去酒精灯后,水仍能继续沸腾一小段时间,其原因是_____.
五、计算题(每题10分,共20分)
1、如图甲是某电子秤的原理示意图,R1为定值电阻,托盘下方的电阻R2为压敏电阻,其电阻大小与托盘内所放物体质量m大小的关系图如图乙所示.已知电源电压为6V保持不变.
(1)当托盘为空时,R2电阻;
(2)若托盘为空时,电流表示数为I1=0.01A,求定值电阻R1的阻值;
(3)若放入某物体后,电流表示数为I2=0.02A,求该物体的质量大小.
2、如图是用动滑轮提升货物A的示意图.在竖直向上的拉力F的作用下,使重450N的货物A在50s的时间里,匀速竖直上升了10m.在这个过程中,拉力F做的功为5000J.求:
(1)有用功W有;
(2)拉力F的功率P;
(3)动滑轮的机械效率η.
参考答案
一、选择题(每题2分,共30分)
1、C
2、A
3、C
4、B
5、A
6、B
7、A
8、A
9、B
10、C
11、D
12、B
13、C
14、B
15、B
二、填空题(每题2分,共10分)
1、密度 变大 变小
2、4 03660
3、减小 大气压
4、2 8
5、6.8×109 内
三、作图题(每题5分,共10分)
1、
2、
四、实验探究题(每题15分,共30分)
1、见解析 右 ② 右 2 40 反比 电阻两端控制的电压不同
2、自下而上 92 89 水蒸气液化 石棉网的温度高于水的沸点,水还会继续吸热
五、计算题(每题10分,共20分)
1、(1)500Ω;(2)600Ω;100Ω;(3)600g
2、(1)4500J;(2)100W;(3)90%
相关试卷
这是一份最新人教部编版九年级物理(上册)期中提升练习卷及答案,共7页。试卷主要包含了选择题,填空题,作图题,实验探究题,计算题等内容,欢迎下载使用。
这是一份粤教版八年级物理(上册)期中提升练习卷及答案,共6页。试卷主要包含了选择题,填空题,作图题,实验探究题,计算题等内容,欢迎下载使用。
这是一份新人教版九年级物理(上册)期中练习卷及答案,共6页。试卷主要包含了选择题,填空题,作图题,实验探究题,计算题等内容,欢迎下载使用。