天津市南开区2021届高三下学期3月模拟考试(一)(一模)历史试题含答案
展开2023届天津市南开区高三二模历史试题含答案: 这是一份2023届天津市南开区高三二模历史试题含答案,共10页。试卷主要包含了卫所是明代常备军的军事组织等内容,欢迎下载使用。
2023届天津市南开区高三二模历史试题含解析: 这是一份2023届天津市南开区高三二模历史试题含解析,共10页。试卷主要包含了选择题,非选择题等内容,欢迎下载使用。
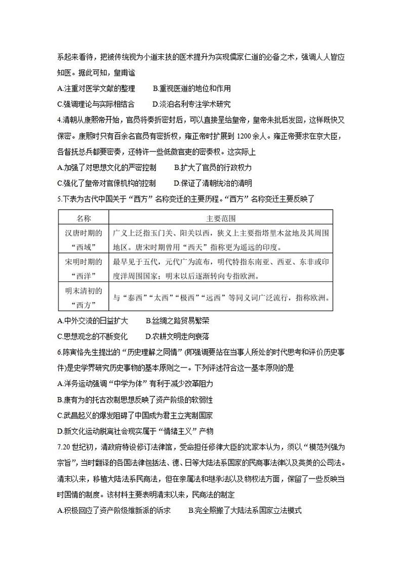
天津市南开区2023届高三二模历史试题(含答案): 这是一份天津市南开区2023届高三二模历史试题(含答案),共12页。试卷主要包含了单选题,材料分析题,论述题等内容,欢迎下载使用。

